高中物理人教版 (2019)必修 第三册第九章 静电场及其应用1 电荷学案及答案
展开1.知道自然界中的两种电荷及它们之间相互作用的规律,知道电荷量的概念及电荷量的单位.
2.理解摩擦起电和感应起电.3.掌握电荷守恒定律.4.知道元电荷的概念,掌握元电荷的数值.
[基础梳理]
一、电荷
1.自然界中有两种电荷:正电荷和负电荷.
2.电荷间的相互作用:同种电荷相互排斥,异种电荷相互吸引.
3.电荷量:电荷的多少,用Q或q表示,国际单位制中的单位是库仑,符号是C.
二、摩擦起电和感应起电
1.摩擦起电:当两种物质组成的物体互相摩擦时,一些受束缚较弱的电子会转移到另一个物体上,于是,原来电中性的物体由于得到电子而带负电,失去电子的物体则带正电.
2.感应起电:当一个带电体靠近导体时,由于电荷间相互吸引或排斥,导体中的自由电荷便会趋向或远离带电体,使导体靠近带电体的一端带异种电荷,远离带电体的一端带同种电荷,这种现象叫作静电感应.利用静电感应使金属导体带电的过程叫作感应起电.
三、电荷守恒定律和元电荷
1.电荷守恒定律:电荷既不会创生,也不会消灭,它只能从一个物体转移到另一个物体,或者从物体的一部分转移到另一部分;在转移过程中,电荷的总量保持不变.
2.电荷守恒定律的另一表述是:一个与外界没有电荷交换的系统,电荷的代数和保持不变.
3.元电荷:最小的电荷量叫作元电荷,用e表示.所有带电体的电荷量或者等于e ,或者是e的整数倍.元电荷e的数值最早是由美国物理学家密立根测得的,在我们的计算中,可取e=1.60×10-19 C.
4.比荷:带电粒子的电荷量与质量的比值.
[能力拓展]
一、三种起电方式的比较
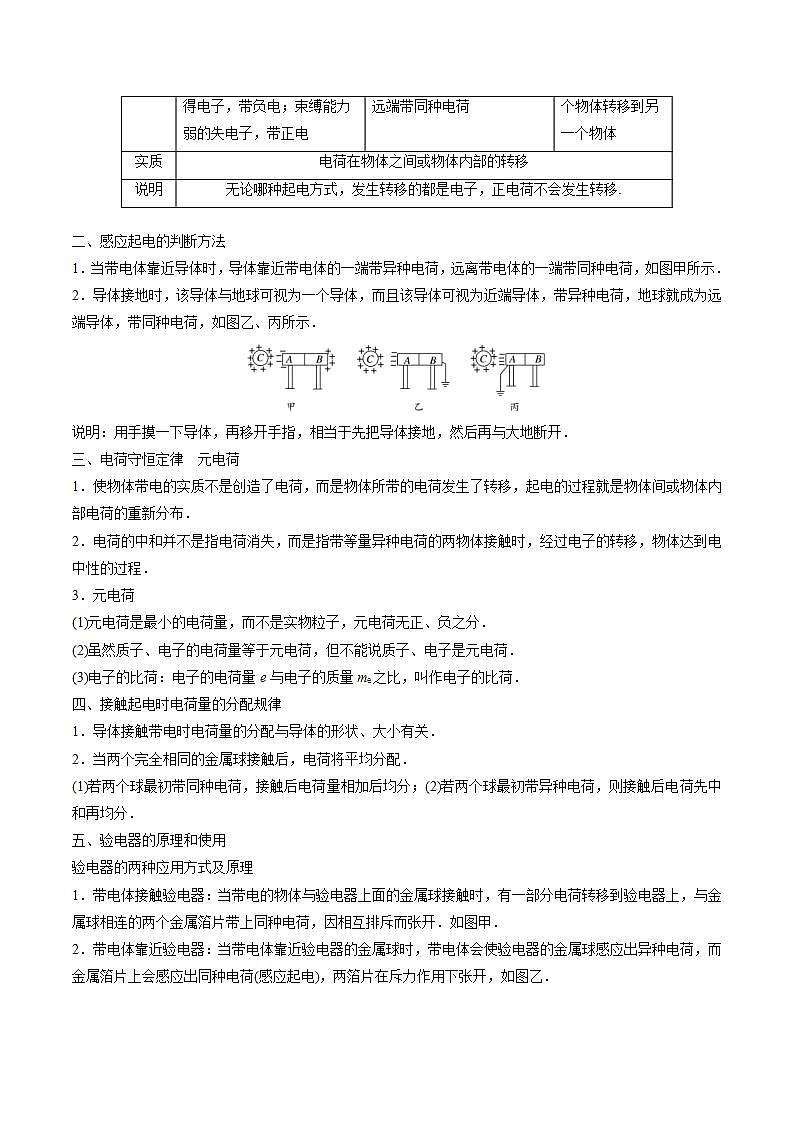
二、感应起电的判断方法
1.当带电体靠近导体时,导体靠近带电体的一端带异种电荷,远离带电体的一端带同种电荷,如图甲所示.
2.导体接地时,该导体与地球可视为一个导体,而且该导体可视为近端导体,带异种电荷,地球就成为远端导体,带同种电荷,如图乙、丙所示.
说明:用手摸一下导体,再移开手指,相当于先把导体接地,然后再与大地断开.
三、电荷守恒定律 元电荷
1.使物体带电的实质不是创造了电荷,而是物体所带的电荷发生了转移,起电的过程就是物体间或物体内部电荷的重新分布.
2.电荷的中和并不是指电荷消失,而是指带等量异种电荷的两物体接触时,经过电子的转移,物体达到电中性的过程.
3.元电荷
(1)元电荷是最小的电荷量,而不是实物粒子,元电荷无正、负之分.
(2)虽然质子、电子的电荷量等于元电荷,但不能说质子、电子是元电荷.
(3)电子的比荷:电子的电荷量e与电子的质量me之比,叫作电子的比荷.
四、接触起电时电荷量的分配规律
1.导体接触带电时电荷量的分配与导体的形状、大小有关.
2.当两个完全相同的金属球接触后,电荷将平均分配.
(1)若两个球最初带同种电荷,接触后电荷量相加后均分;(2)若两个球最初带异种电荷,则接触后电荷先中和再均分.
五、验电器的原理和使用
验电器的两种应用方式及原理
1.带电体接触验电器:当带电的物体与验电器上面的金属球接触时,有一部分电荷转移到验电器上,与金属球相连的两个金属箔片带上同种电荷,因相互排斥而张开.如图甲.
2.带电体靠近验电器:当带电体靠近验电器的金属球时,带电体会使验电器的金属球感应出异种电荷,而金属箔片上会感应出同种电荷(感应起电),两箔片在斥力作用下张开,如图乙.
[随堂演练]
1.下列描述正确的是( )
A. 摩擦起电的实质是通过外力做功从而产生电荷
B. 由 E=Fq 可知场强E与电场力成正比,与电荷的电荷量成反比
C. 元电荷e的值最早是由美国科学家密立根通过油滴实验测得的
D. 电场强度为零处,电势也一定为零。
2.关于静电场,下列表述正确的是( )
A. 元电荷就是电子或者质子 B. 感应起电过程就是导体中产生了电荷
C. 电场线是客观存在的 D. 处于静电平衡状态的导体,内部的场强为零
3.A和B是两个都不带电的物体,它们互相摩擦后,A带正电荷4.8×10-9 C,下列判断正确的是( )
A. 在摩擦前A和B的内部没有任何电荷 B. 摩擦过程中电子从B转移到A
C. B在摩擦后一定带负电荷4.8×10-8 C D. A在摩擦过程中失去3×1010个电子
4.下列说法中正确的是( )
A. 当带电体形状和大小对相互作用力的影响可以忽略时,带电体可看做点电荷
B. 正、负试探电荷在电场中同一点受到的电场力方向相反,所以某一点场强方向与放入试探电荷的正负有关
C. 在电场中某点的电势高,检验电荷在该点的电势能一定大
D. 根据C= QU 可知,电容器的电容与其所带电荷量成正比,跟两板间的电压成反比
5.用中性的丝绸摩擦中性的玻璃棒,结果玻璃棒带上1.6×10-12C的正电荷,元电荷e=1.6×10-19C,由此可知( )
A. 丝绸的原子核束缚电子的能力比玻璃的强
B. 玻璃棒中有107个质子
C. 有电子从丝绸转移给了玻璃棒
D. 用一个不带电的金属球与玻璃棒接触,金属球必定带上8.0×10-13C的正电荷
6.如果天气干燥,晚上脱毛衣时,会听到“噼啪”的响声,还会看到电火花,这种现象产生的原因是( )
A. 人身体上产生电流 B. 接触带电造成的 C. 摩擦起电造成的 D. 感应起电造成的
7.物理学中引入“质点”、“点电荷”等概念的科学方法主要是 ( )
A. 控制变量 B. 理想模型 C. 类比 D. 等效替代
8.关于点电荷下边说法正确的是 ( )
A. 当带电体间的间距离远大于带电体尺寸时可以看成点电荷
B. 一切带电体都可以看成点电荷
C. 只有带电体的体积很小时才能看成点电荷
D. 只有放入真空中的带电体才能看成点电荷
9.如图所示,在带电体C的右侧有两个相互接触的金属导体A和B , 均放在绝缘支座上.若先将C移走,再把A、B分开,则A________电,B________电.若先将A、B分开,再移走 C , 则A________电,B________电.
10.如图长毛狗在家中的沙发上玩耍,淘气的小明用干燥的毯子将它包裹起来并来回摩擦,结果小狗的长毛竖了起来,像一只可爱的刺猬,如图所示,狗毛是因为摩擦带上了________ (填“同种”或“异种”)电荷而互相排斥的。在实验室中用到的________(填“验电器”或“试电笔”)就是利用这一原理制成的仪器.
答案解析
1.【答案】 C
【解析】A.两个物体摩擦起电时,其本质是电子从一个物体转移到另一个物体,A不符合题意;
B.公式 E=Fq 为定义式,场强E与电场力,电荷的电荷量无关,电场强度是由电场本身决定的,B不符合题意;
C.元电荷e的值最早是由美国科学家密立根通过油滴实验测得的,C符合题意;
D.电场强度与电势没有直接关系,电场强度大的位置电势不一定大,电势的零点可人为选择,电场强度为零的位置电势不一定为零,D不符合题意。
故答案为:C。
2.【答案】 D
【解析】A.元电荷是“基本电荷”,物体是带电量的最小值,电子或者质子的带电量恰好等于元电荷,A不符合题意;
B.感应起电过程就是导体内的正负电荷分离,并没有产生新的电荷,B不符合题意;
C.电场线是为了形象的描述电场而假想的,不是客观存在的,C不符合题意;
D.处于静电平衡状态的导体,内部的场强处处为零,整个导体是个等势体,表面是等势面,D符合题意。
故答案为:D。
3.【答案】 D
【解析】A.原来不带电的物体处于电中性,不是不带电,而是正负电荷的个数相等,相互抵消;A不符合题意;
B.摩擦起电中移动的是自由电子,失去电子的物体带正电,得到电子的物体带负电,故摩擦起电中A失去电子,转移到了B物体上,B不符合题意;
C.由电荷守恒定律可知,在电子的转移中电荷的总量保持不变,A带正电4.8×10-9C,B一定带电荷量-4.8×10-9C.C不符合题意;
D.A在摩擦过程中失去 4.8×10-91.6×10-19=3×1010 个电子,D符合题意.
故答案为:D
4.【答案】 A
【解析】A.当带电体形状和大小对相互作用力的影响可以忽略时,带电体可看做点电荷,A符合题意;
B.正、负试探电荷在电场中同一点受到的电场力方向相反,某一点场强方向与放入试探电荷的正负无关,B不符合题意;
C.在电场中某点的电势高,正电荷在该点的电势能一定大,负电荷在该点的电势能一定小,C不符合题意;
D.电容器的电容是由电容器本身决定的,与其所带电荷量以及两板间的电压无关,D不符合题意。
故答案为:A。
5.【答案】 A
【解析】AC.用丝绸摩擦过的玻璃棒带正电,是玻璃棒上的原子核束缚电子的能力弱,使一部分电子从玻璃棒上转移到丝绸上,玻璃棒因失去电子而带正电,A符合题意,C不符合题意;
B.玻璃棒转移电子数为 1.6×10-121.6×10-19=107 个
但不能确定玻璃棒中质子的个数,B不符合题意;
D.当电荷量平均分配时金属球带上8.0×10-13C的正电荷,两个完全相同的小球接触时电荷量才平均分配,所以金属球所带电荷量不一定为8.0×10-13C,D不符合题意。
故答案为:A。
6.【答案】 C
【解析】如果天气干燥,晚上脱毛衣时,会听到“噼啪”的响声,还会看到电火花,这种现象产生的原因是摩擦起电造成的,
故答案为:C
7.【答案】 B
【解析】理想化的模型是实际物体的简化处理,物理上研究的方法很多,我们在学习物理知识的同时,更要学习科学研究的方法。物理学中引入了“质点”、“点电荷”等概念,都是在物理学中引入的理想化的模型,是众多的科学方法中的一种。
8.【答案】 A
【解析】A.当带电体间的间距离远大于带电体尺寸时,即它们间相互作用力的影响可忽略时,可以看成点电荷,A符合题意;
BCD.带电体看作点电荷的条件,当一个带电体的形状及大小对它们间相互作用力的影响可忽略时,这个带电体可看作点电荷,是由研究问题的性质决定,与自身大小形状无具体关系,BCD不符合题意。
故答案为:A。
9.【答案】 不带;不带;带负;带正
【解析】如果先移走C,A、B中感应出的正负电荷立刻中和,因此A、B不带电;如果先分开A、B未移走C , 由静电感应得接近C的A端带负电,远离C的B端带正电.
10.【答案】 同种;验电器
【解析】狗毛是因为摩擦带上了同种电荷,同种电荷相互排斥,所以小狗的长毛竖了起来,像一只可爱的刺猬;实验室中的验电器是利用同种电荷相互排斥的原理来制成的。
摩擦起电
感应起电
接触起电
现象
两物体带上等量异种电荷
导体两端出现等量异种电荷
导体带上与带电体同种的电荷
原因
不同物质原子核对电子的束缚能力不同.束缚能力强的得电子,带负电;束缚能力弱的失电子,带正电
电子在电荷间相互作用下发生转移,近端带异种电荷,远端带同种电荷
在电荷间相互作用下,电子从一个物体转移到另一个物体
实质
电荷在物体之间或物体内部的转移
说明
无论哪种起电方式,发生转移的都是电子,正电荷不会发生转移.
高中物理人教版 (2019)必修 第三册1 电荷学案: 这是一份高中物理人教版 (2019)必修 第三册1 电荷学案,共5页。学案主要包含了学习目标,学习过程,达标检测等内容,欢迎下载使用。
人教版 (2019)必修 第三册1 电荷导学案: 这是一份人教版 (2019)必修 第三册1 电荷导学案,共5页。学案主要包含了电荷,电荷守恒定律,元电荷等内容,欢迎下载使用。
人教版 (2019)必修 第三册1 电荷导学案: 这是一份人教版 (2019)必修 第三册1 电荷导学案,共7页。学案主要包含了学习目标,课前预习,情境导入,新知探索,课后练习等内容,欢迎下载使用。

