小学语文人教部编版六年级上册undefined优秀课件ppt
展开《在柏林》教学设计
教学目标:
一、知识技能
1.默读课文,理解课文内容。
2.学习这篇微型小说以小见大、蓄势和铺垫的重要性以及结尾无声胜有声的效果。
3.理解课文内容, 熟悉小说三要素:环境描写、人物形象和故事情节。
二、过程与方法
1.以自己喜欢的方式读书,投入情感,展开想象,读出自己独特的感悟。
2.与同伴合作学习,交流自己的体会,表达自己的想法。
三、情感态度与价值观、
通过本课的学习,领会文章深厚的主旨,体会文章对于残酷战争的控诉。
教学重点:
通过语言文字展开想象,在脑海里再现课文所描写的生动情景。
教学难点:
学习小说如何运用抖包袱的手法将情节推向极至。
教学过程:
一、课前导读。
1.引言
美国作家奥莱尔的小小说《在柏林》堪称名篇中的精品,很值得大家欣赏与体会。它以二战为背景,以一列从柏林驶出的火车上的小插曲为故事材料,却以极小的篇幅来深刻地反映战争这个人类永恒而又沉重的话题。
(设计意图:了解作品相关的知识 ,帮助学生更好的理解文章。同时吸引学生兴趣,进而导入新课。)
2. 第二次世界大战,简称二战,亦可称世界反法西斯战争。战争范围从欧洲到亚洲,从大西洋到太平洋,先后有61个国家和地区、20亿以上的人口被卷入战争,作战区域面积约2200万平方千米。据不完全统计,战争中军民共伤亡9000余万人,是人类历史上规模最大的世界战争。德国的柏林是战争的策源地。齐读课题。
(设计意图:学生交流相关战争主题的内容,让学生能够更贴近小说的情感,为深入理解课文做铺垫。)
二、自读感悟:
1.概括文章的主要讲了什么内容?
2.你能尝试复述文章的内容吗?
(设计意图:使学生初步了解文章的内容。)
三、自读检查:
1.同桌互读课文,检查字音是否正确。
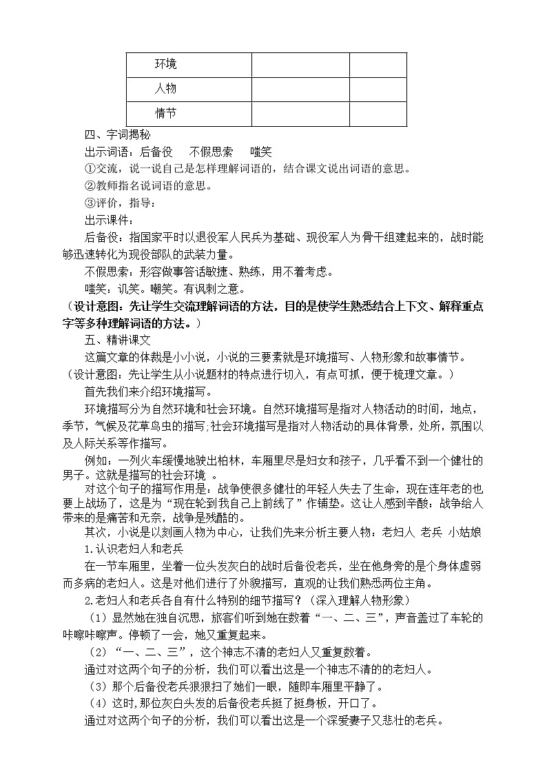
2.根据小说“人物、环境、情节”三要素,填写表格:
我要完成的阅读任务 | 我要关注的内容 |
|
环境 |
|
|
人物 |
|
|
情节 |
|
|
四、字词揭秘
出示词语:后备役 不假思索 嗤笑
①交流,说一说自己是怎样理解词语的,结合课文说出词语的意思。
②教师指名说词语的意思。
③评价,指导:
出示课件:
后备役:指国家平时以退役军人民兵为基础、现役军人为骨干组建起来的,战时能够迅速转化为现役部队的武装力量。
不假思索:形容做事答话敏捷、熟练,用不着考虑。
嗤笑:讥笑。嘲笑。有讽刺之意。
(设计意图:先让学生交流理解词语的方法,目的是使学生熟悉结合上下文、解释重点字等多种理解词语的方法。)
五、精讲课文
这篇文章的体裁是小小说,小说的三要素就是环境描写、人物形象和故事情节。
(设计意图:先让学生从小说题材的特点进行切入,有点可抓,便于梳理文章。)
首先我们来介绍环境描写。
环境描写分为自然环境和社会环境。自然环境描写是指对人物活动的时间,地点,季节,气候及花草鸟虫的描写;社会环境描写是指对人物活动的具体背景,处所,氛围以及人际关系等作描写。
例如:一列火车缓慢地驶出柏林,车厢里尽是妇女和孩子,几乎看不到一个健壮的男子。这就是描写的社会环境 。
对这个句子的描写作用是:战争使很多健壮的年轻人失去了生命,现在连年老的也要上战场了,这是为“现在轮到我自己上前线了”作铺垫。这让人感到辛酸:战争给人带来的是痛苦和无奈,战争是残酷的。
其次,小说是以刻画人物为中心,让我们先来分析主要人物:老妇人 老兵 小姑娘
1.认识老妇人和老兵
在一节车厢里,坐着一位头发灰白的战时后备役老兵,坐在他身旁的是个身体虚弱而多病的老妇人。这是对他们进行了外貌描写,直观的让我们熟悉两位主角。
2.老妇人和老兵各自有什么特别的细节描写?(深入理解人物形象)
(1)显然她在独自沉思,旅客们听到她在数着“一、二、三”,声音盖过了车轮的咔嚓咔嚓声。停顿了一会,她又重复起来。
(2)“一、二、三”,这个神志不清的老妇人又重复数着。
通过对这两个句子的分析,我们可以看出这是一个神志不清的的老妇人。
(3)那个后备役老兵狠狠扫了她们一眼,随即车厢里平静了。
(4)这时,那位灰白头发的后备役老兵挺了挺身板,开口了。
通过对这两个句子的分析,我们可以看出这是一个深爱妻子又悲壮的老兵。
3.读到这,你在老妇人和老兵身上是否有了疑问?(质疑的过程,对主题的理解)
例如:老妇人是怎么疯的?
老兵年纪已经那么大了为什么还要参加后备役?
他们要去哪里?
老兵为什么狠狠地瞪了小姑娘?
……
质疑解答——探究原因
“当我告诉你们这位可怜的夫人就是我的妻子时,你们大概不会再笑了。我们刚刚失去了三个儿子,他们是在战争中死去的。现在轮到我上前线了。走之前,我总得把他们的母亲送进疯人院啊!”通过对上面一段话的分析,我们可以得出答案:三个儿子在战争中牺牲了,老人家受到了极大的刺激,这是老妇人精神失常的原因。更是对战争的罪恶的强烈控诉。
请大家练读这一段,注意读出悲愤的语气。
4.再读文章,圈画描写小女孩的句子,想想描写她们的作用是什么? (分析小姑娘的形象)
两个小姑娘看到这奇特的举动,指手画脚,不假思索地嗤笑起来。
两个小姑娘再次傻笑起来。
她们笑的原因:两个天真的小姑娘根本不懂这个老妇人在干什么,所以才笑。
作用:用小姑娘的“笑”和 老兵的“悲” 进行对比,为后文车厢里的沉默做铺垫。
(设计意图:通过多角度赏析句子,让学生更深入的理解文章的内涵以及作者想要表达的思想情感)
5.探究文章的主旨
一个老头狠狠扫了她们一眼,随即车厢里平静了。
如何理解“车厢里一片寂静,静得可怕。”
第一个“静”原因是:基于老人眼光的威慑力。
第二个“静”原因是:慑入人心的震惊和痛,是内心的流血。
两个“静”的变化,文章的主旨和感情跃然纸上。
(设计意图:抓住重点句段加深对课文和作者情感的理解,是学习文章的重要方法。)小组合作,研讨小说的表现手法。
小小说截取战争中一列火车的一个小画面,体现了战争给人们带来的灾难,以及人们对战争的痛恨,这样一个大的主题,这种表现手法就是以小见大。
六、课堂小结
这节课我们学习了一篇以小见大的文章,它截取战争中一列火车的一个小画面。叙述老兵在痛失三个儿子以后,把老妇人送进病院,再上战场的故事。体现了战争给人们带来的灾难,以及人们对战争的痛恨。
板书设计:
在柏林
环境描写
小说三要素 人物形象
故事情节
七、课堂练习
(一)选择正确的词语填空。
使出 驶出
1.瑞德望着火车( 驶出 )车站,直到看不见了为止。
2.委员会( 使出 )浑身解数来筹募必要的资金。
傻笑 嗤笑
1.田地里的菜不那么水嫩了,大葱弯着腰,冲着我( 傻笑 )着。
2.他不理会内行的( 嗤笑 ),写啊改啊,改啊写啊,终于写出了好作品。
(二)课文写了一件什么事?
一个在战争中(失去三个儿子)的老兵,在重返战场之前,将他神志不清的妻子送往(精神病院)。在车厢里,老妇人奇怪的举动,引起了姑娘的(嗤笑 )。老兵说出原因后,车厢里一片( 寂静)。
八、家庭作业
1.积累优美词句。
2.小练笔:如果你是车厢中的一个人,你也会沉默吗?联系课文内容,试着写一写。
小学语文人教部编版六年级上册金色的鱼钩评优课课件ppt: 这是一份小学语文人教部编版六年级上册金色的鱼钩评优课课件ppt,共23页。PPT课件主要包含了在柏林,近义词,反义词等内容,欢迎下载使用。
人教部编版四年级下册14 母鸡备课ppt课件: 这是一份人教部编版四年级下册14 母鸡备课ppt课件,文件包含14《母鸡》课件pptx、14母鸡课时练docx、14《母鸡》教案docx等3份课件配套教学资源,其中PPT共11页, 欢迎下载使用。
人教部编版六年级上册第五单元17 盼课文内容课件ppt: 这是一份人教部编版六年级上册第五单元17 盼课文内容课件ppt,文件包含六年级上册语文16盼第一课时人教部编版课件pptx、六年级上册语文16盼第二课时人教部编版课件pptx、六年级上册语文16盼第一课时人教部编版教案doc、六年级上册语文16盼第一课时人教部编版含答案当堂达标题docx、六年级上册语文16盼第二课时人教部编版教案doc、六年级上册语文16盼第二课时人教部编版含答案当堂达标题docx等6份课件配套教学资源,其中PPT共58页, 欢迎下载使用。

