初中数学人教版七年级上册3.3 解一元一次方程(二)----去括号与去分母教案设计
展开
这是一份初中数学人教版七年级上册3.3 解一元一次方程(二)----去括号与去分母教案设计,共13页。教案主要包含了教、学后记等内容,欢迎下载使用。
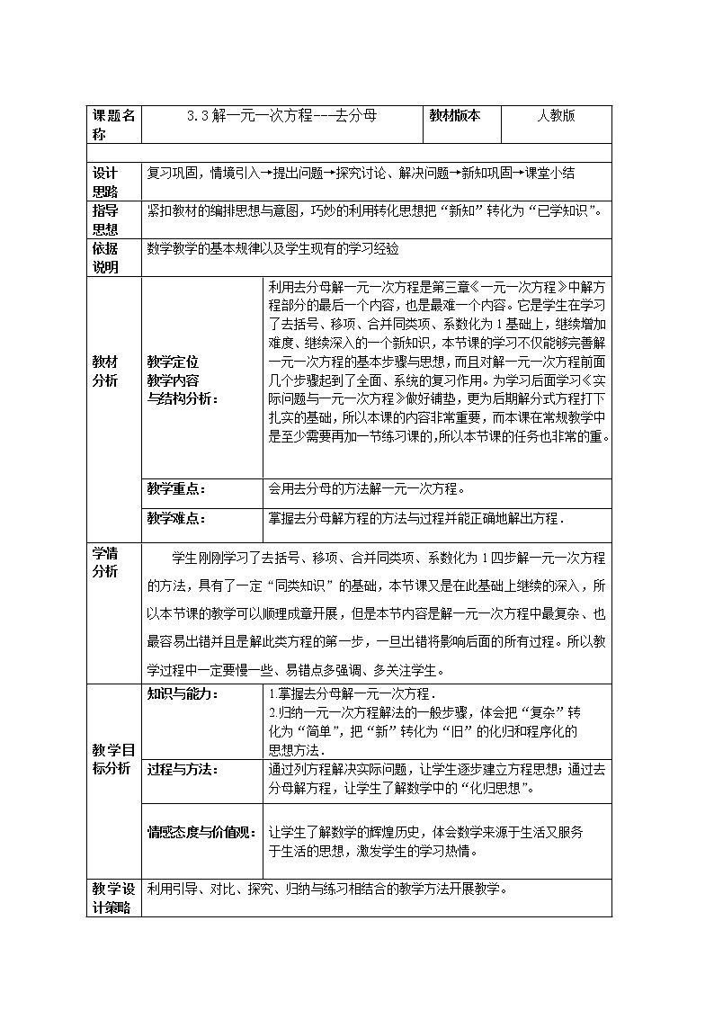
课题名称3.3解一元一次方程---去分母教材版本人教版 设计思路复习巩固,情境引入→提出问题→探究讨论、解决问题→新知巩固→课堂小结指导思想紧扣教材的编排思想与意图,巧妙的利用转化思想把“新知”转化为“已学知识”。依据说明数学教学的基本规律以及学生现有的学习经验 教材分析 教学定位教学内容与结构分析: 利用去分母解一元一次方程是第三章《一元一次方程》中解方程部分的最后一个内容,也是最难一个内容。它是学生在学习了去括号、移项、合并同类项、系数化为1基础上,继续增加难度、继续深入的一个新知识,本节课的学习不仅能够完善解一元一次方程的基本步骤与思想,而且对解一元一次方程前面几个步骤起到了全面、系统的复习作用。为学习后面学习《实际问题与一元一次方程》做好铺垫,更为后期解分式方程打下扎实的基础,所以本课的内容非常重要,而本课在常规教学中是至少需要再加一节练习课的,所以本节课的任务也非常的重。教学重点:会用去分母的方法解一元一次方程。教学难点:掌握去分母解方程的方法与过程并能正确地解出方程.学情分析学生刚刚学习了去括号、移项、合并同类项、系数化为1四步解一元一次方程的方法,具有了一定“同类知识”的基础,本节课又是在此基础上继续的深入,所以本节课的教学可以顺理成章开展,但是本节内容是解一元一次方程中最复杂、也最容易出错并且是解此类方程的第一步,一旦出错将影响后面的所有过程。所以教学过程中一定要慢一些、易错点多强调、多关注学生。 教学目标分析 知识与能力: 1.掌握去分母解一元一次方程.2.归纳一元一次方程解法的一般步骤,体会把“复杂”转化为“简单”,把“新”转化为“旧”的化归和程序化的思想方法.过程与方法: 通过列方程解决实际问题,让学生逐步建立方程思想;通过去分母解方程,让学生了解数学中的“化归思想”。 情感态度与价值观: 让学生了解数学的辉煌历史,体会数学来源于生活又服务于生活的思想,激发学生的学习热情。 教学设计策略利用引导、对比、探究、归纳与练习相结合的教学方法开展教学。教学用具黑板、粉笔、投影仪、粉笔等常用工具。 教学过程(师生活动) 设计意图 【一】温故知新引出问题 第一步:我们已经学习了一元一次方程的部分解法,请同学们解出下列方程 处理方式 由学生自己完成,一生板演,师生点评。 第二步:.引入数学史上非常著名的一个方程问题。问题:一个数,它的三分之二,它的一半,它的七分之一,它的全部,加起来总共是33,求这个数. 处理方式 教师引导学生列出方程并提醒学生观察此方程与我们所学过的方程有何不同?如何解此方程?从而引出本节课的课题。 温习已学知识,为即将学习的知识和提出的问题做出铺垫。 激发学生的学习兴趣,也可借此题引出本课的主题。 【二】合作交流 探究方法 第三步:合作讨论:如何解决未知数的系数有分数的一元一次方程?比如:
处理方式 教师引导学生如何把此类方程转化为我们已经会解的方程?怎么转化? 第四步:试一试:找出下列几组数的最小公倍数(1) 2 5 (2)2 4 (3)2 6 8 处理方式 教师问,学生答,若出现困难教师及时纠正并弥补。此题的转化思想是本节课的重点所在,选择此题是因为此题与第一步所解的方程有着十分紧密的联系(此题去完分母即是第一步所解方程)而且属于本课所学新内容中较简单的题型,从易到难的层次性便于学生理解方法。 会找最小公倍数才可能进行本课的去分母,而最小公倍数学生小学刚学过,所以在此简单复习,为接下来新知的学习做好准备。 【三】巩固新知 例题规范 第五步:例:解下列方程 处理方式 教师带领学生亲自认认真真书写详细的解方程过程,并强调部分易错点。 第六步: 归纳:解一元一次方程的一般步骤是: 、 、 、 、 总结:去分母时要注意以下几点:(1) 准确找到所有分母的 ;(2) 确定方程共有几项;(3) 方程两边每一项都要乘以各分母的 不能漏乘任何一项,尤其是常数项;(3)分子中含有多项式的, 去分母后应将该分子添上 。 处理方式 教师引导,学生归纳,师生补充。 第七步:配套练习: 处理方式 学生完成,一生展示,师生核对。 此环节,教师选用的例题和配套练习都是课本97页例题3给出的例题,此环节主要是教会学生如何标准、详细的解未知数系数有分数的一元一次方程。 解一元一次方程的步骤是本章的重点,会用去分母的方法解一元一次方程是本节课的重点。去分母需要注意的问题是本节课的易错点,所以非常有必要在此完整的进行总结和归纳,起到知识提升的作用。 该题和教师示范例题是同一类型,而且教师已经更换了顺序,把难度稍大的例题板演完,此题难度稍小,留给学生完成,让学生亲自体验如何解决此类方程。 【四】课堂训练 应用拓展 第八步:(练习)1.在解方程 时,去分母后的方程是 2.判断下列去分母的过程是否正确,若有错请改正。 3.解下列方程(1) (2) 处理方式:学生独立完成,师生共同查阅。 4. 问题:一个数,它的三分之二,它的一半,它的七分之一,它的全部,加起来总共是33,求这个数.解:设这个数为x.根据题意,得 处理方式:学生独立完成,师生共同查阅。 第1题主要考察如何去分母,检验本节课重点是否落实到位。 第2点主要考察学生能不能敏锐的发现去分母过程中容易出现的错误,检验是否突破本课难点。 使学生巩固本课内容并且教师可以检验学生学习情况如何?教师设计的两题题分别代表本课的两种类型题型,比较具有代表性。 第4题即可以检验学生本节课所学内容的掌握情况又能解决本课引入的一个著名数学问题,起到前后呼应的 作用,并且能够使学生体会数学来源于生活服务于生活的思想。所以,在时间允许的情况下可以鼓励学生试着做。 【五】 归纳总结 反思提高 第九步:(小结)谈一谈:本节课你学到了什么? 处理方式:学生回答,师生共同补充。 归纳巩固本课所学知识点和所需注意的一些问题,取到知识点的提升与总结作用。 【六】板书设计第一板 3.3解一元一次方程——去分母 例题:解下列方程 (此题师生合作完 (此题学生板演) (此题学生板演)成并且整节课保留) 第二板 3.3解一元一次方程——去分母 例题:解下列方程 (2) (此题师生合作完 (此题学生板演) (此题学生板演)成并且整节课保留) 第三板 3.3解一元一次方程——去分母 例题:解下列方程 (此题师生合作完 (此题两名学生尝试挑战) 成并且整节课保留) 【七】 学业评价方式设计(作业设计) 1. 必做题:教材98页第3题; 2.选做题:丢番图的墓志铭:坟中安葬着丢番图,多么令人惊讶,它忠实地记录了所经历的道路.上帝给予的童年占六分之一.又过十二分之一,两颊长胡.再过七分之一,点燃结婚蜡烛.五年之后天赐贵子,可怜迟到的宁馨儿,享年仅及其父之半,便进入冰冷的墓.悲伤只有用数论的研究去弥补,又过四年,他也走完了人生的旅途.”你知道丢番图去世时的年龄吗?请你列出方程来算一算。 【八】教学特色 1. 设计新颖有趣的导入方式激发学生学习的欲望;一个有效的、新颖的、精致的导入,不仅可以强化学生的好奇心,吸引学生迅速进入本节课的学习中,还能在他们的脑海里留下深刻的印象,掀起学生积极情感的浪潮。我所引入的数学史上的一个著名方成问题不仅激发学生的学习兴趣,也可借此题引出本课的主题,还可以把此题留到最后来检测学生掌握的情况。2. 教学过程注重基础知识掌握和对学生说的能力的培养;课堂教学中,我很注重学生对基础知识的掌握,因为熟记数学中的定义、法则、公式、定理、结论是学好数学的关键。所以在本节课新知的学习中我也抓住一切复习、巩固前面所学知识的机会,特别是对例题的处理都是一步一步踏踏实实的师生合作完成,每一步涉及到的依据、公式、易错点都一一进行强调。3. 教学环节层层递进,实现课堂有,效、高效教学课堂我主要分为复习巩固,情境引入→提出问题→探究讨论、解决问题→新知巩固→课堂小结五个环节共九步,每个环节过渡自然,能承上启下简洁明了,具有引导性和衔接性。4.教态得体、声音洪亮、提问次数恰当、板书工整合理。 【九】教学反思一、总体评价通过本节课的教学,做出的总体评价如下:1.紧扣教材的编排思想与意图, 围绕“复习巩固,情境引入→提出问题→探究讨论、解决问题→新知巩固→课堂小结”这一设计思路,会用去分母的方法解一元一次方程为本节课的重点,掌握去分母解方程的方法与过程并能正确地解出方程为本节课的难点。以“如何解未知的系数含有分数的一元一次方程?”为主要问题开展教学,教学实施过程基本按照教学设计思路顺利实施;2. 通过教师的引导、学生的对比、探究及归纳练习,本节课的三维目标基本上已经达到预想效果;3.教师通过引导、激励、以及一系列的设问、反问、追问、逼问等手段不断地激发学生的好奇心与求知欲、不断地给学生创造和提供思考的时间和空间,培养学生自主学习的能力。4.师生交流基本和谐、提问及板演次数基本恰当、板书设计合理科学。 二、存在的问题1.课堂引入有些耗时,虽然引入著名的求未知数问题很能为本课学习创设好的情景并且联系实际,同时还能把该著名的方程问题留到最后让学生来试着挑战,起到收尾呼应的作用,但是该问题需要审题、列方程等同时列出的方程有些复杂而且列出的方程不能当做例题来演示还需要重新举例题做例题演示所以确实费时不少,这样无形之中就压缩了后面练习的时间。2.练习的甄选不够精致,本节课中好几个题去分母时找到的最小公倍数都是6,虽然最小公倍数学生小学已经学过而且掌握到位但是我在选题时还是应该尽量避免这样细小的瑕疵。3.教师讲的过多,每一个环节教师到底讲到什么程度没有严格的按照教学设计执行,而是不经意间就讲的过多。4.学生主体性没有很好体现出来,没有尽最大努力调动学生的主动性。教师一味的想着课程的完整性与课程时间的局限性,许多环节没有给足学生机会认认真真的思考、踏踏实实的练习。5.教师的课堂掌控能力与基本功都还有待提升,通过视频的观看我发现自己本以为富有激情的教学在镜头下没有想象的那样好、教师的语言、教态、板书等多方面都需要花功夫提升。 三、整改措施1.考虑对本节课做出另一个版本的尝试设计,教学的思路还是不变,按照“复习巩固,情境引入→提出问题→探究讨论、解决问题→新知巩固→课堂小结”思路设计,但是在有些环节要做出调整:(1)情境引入环节想试着重新设计,想设计一个既可以激发学生的兴趣的问题,又能巧妙的应用该题作为对比讲解、例题示范,那么就可以把原设计中的三个示范性问题直接用一个题来代替。这样一来教学就能快速且一针见血的进入重点学习“会用去分母的方法解一元一次方程”,这样做的话有以下几个优点:第一:可以省去学生学会了去分母解一元一次方程后还要回过头来解决著名的方程问题 因为该问题最大的意义在于引导激发学生的好奇心、求知欲及情感价值教育而非一定要解出来。第二:节约更多的时间留在练习环节,时间足那么学生思考、练习就有保障,教学生成也可能有更多的惊喜与发现。把时间节约出来或许我还可以增加另一类题目的引入,比如:想一想如何解下列方程?这样从一般到特殊,强化学生知识的应用与内化以及通用方法的熟悉而不是机械的模仿。 (2)在题目的选择上,再精细些,我的学案中有四个题目所涉及到的最小公倍数都是6,一是教师觉得本节课的重点不是会找最小公倍数,二是因为教师特意在此降低了难度,以免课堂整体效果受影响。这些想法与做法其实不对,是个瑕疵。如果重新设计我一定会做出调整。哪怕是换成8、10、12等一些也很简单的数。(3)精简语言、规范教态与板书,教师的语言一定要精简,特别是对于严谨性较强的数学学科教师更应该以身作则,哪句话该说?哪句话不该说?哪句话无需重复?哪句话要重点强调都应该时时注意,每节课落实到位。(4)学生是课堂的主任,以学生为主体,充分调动和发挥学生的主动性。在教学中时时提醒自己“学生为本”不要因为是展示课为了一味地效率、效果而违背这一重要理念。通过此次经历我也有许多的感触,录播课与实际课程的区别对我的影响很大,实际课程我只需要关注学生、关注课堂、寻找恰当的教学方法把握重点、突破难点。而录播课除了关注这些,我还需要考虑机位的需求、走动的频率、速度等一系列的录播效果,特别是对于乡镇中学而言这样的一节课造价太大,老师没有能力与勇气进行第二次录播。基于这些压力感觉自己在课堂教学中最少有20%的精力受到分散及影响。通过此次视频课程的录播,我又一次全方位的发现了自己教育教学中的一些问题,也萌生了许多从未有过的认知与新想法。教学信息化这是目前的局势,作为教师的我们可能在理念、思想上接受、肯定的比较多但是实际的教学过程中真真尝试与改变的行动还是不够,我们应该紧随时代的步伐不断地将高科技与信息化成果应用到实际的教学中。录播课也好、微课也好,教师都应该坦然的接受并合理的应用,我们的课堂不应该只是关起教室门师生的活动,应该是在镜头下、同步实录转播的环境中都能以最自然的状态呈现。所以,我的下一个自身能力提升的重点将会放在微课的学习与录制上。 3.3解一元一次方程----去分母(学案)班级: 姓名: 小 组: 评价: 【一】温故知新 引出问题问题1:解下列方程解:去括号,得: 移 项,得:合并同类项,得: 问题2.一个数,它的三分之二,它的一半,它的七分之一,它的全部,加起来总共是33,求这个数.分析:设这个数为x,请你列出方程: 【二】合作交流 探究方法合作讨论:如何解决未知数的系数有分数的一元一次方程?比如: 试一试:找出下列几组数的最小公倍数(1) 2 5 (2)2 4 (3)2 6 8 【三】巩固新知 例题规范例:解下列方程 (师生合作完成) 归纳:解一元一次方程的一般步骤是: 、 、 、 、 总结:去分母时要注意以下几点:(4) 准确找到所有分母的 ;(5) 确定方程共有几项;(6) 方程两边每一项都要乘以各分母的 不能漏乘任何一项,尤其是常数项;(4)分子中含有多项式的, 去分母后应将该分子添上 。 配套练习: 【四】课堂训练 应用拓展1. 在解方程 时,去分母后的方程是 2.判断下列去分母的过程是否正确,若有错请改正。 3.解下列方程 (1) (2) 4问题:一个数,它的三分之二,它的一半,它的七分之一,它的全部,加起来总共是33,求这个数.解:设这个数为x.根据题意,得 【五】 归纳总结 反思提高谈一谈:本节课你学到了什么? 【六】作业布置1.必做题:教材98页第3题;2.选做题:丢番图的墓志铭:坟中安葬着丢番图,多么令人惊讶,它忠实地记录了所经历的道路.上帝给予的童年占六分之一.又过十二分之一,两颊长胡.再过七分之一,点燃结婚蜡烛.五年之后天赐贵子,可怜迟到的宁馨儿,享年仅及其父之半,便进入冰冷的墓.悲伤只有用数论的研究去弥补,又过四年,他也走完了人生的旅途.”你知道丢番图去世时的年龄吗?请你列出方程来算一算。 【教、学后记】
相关教案
这是一份2020-2021学年3.3 解一元一次方程(二)----去括号与去分母教案,共3页。
这是一份人教版3.3 解一元一次方程(二)----去括号与去分母教案,共5页。教案主要包含了设计说明,教学目标及重难点分析,教学流程安排,教学过程设计等内容,欢迎下载使用。
这是一份人教版七年级上册3.3 解一元一次方程(二)----去括号与去分母教案及反思,共5页。教案主要包含了问题引入,探究新知,练习巩固,课堂小结等内容,欢迎下载使用。

