高中化学鲁科版 (2019)选择性必修2第1节 原子结构模型第1课时同步练习题
展开第1课时 共价键
[核心素养发展目标] 1.熟知共价键的概念与形成,知道共价键的特征——具有饱和性和方向性。2.能够从不同的角度对共价键分类,会分析σ键和π键的形成及特点。3.会判断极性共价键和非极性共价键。
一、共价键的形成和本质
1.共价键的形成及本质
2.共价键的特征
(1)所有的共价键都有方向性( )
(2)水的非直线结构是由共价键的饱和性决定的( )
(3)氢原子和氯原子只能形成HCl分子,不能形成H2Cl,是由共价键的饱和性决定的( )
(4)金属元素与非金属元素之间不能形成共价键( )
(5)共价键是一种电性吸引( )
(6)CO2 分子内共价键可表示为O==C==O( )
(7)非金属单质分子中均存在共价键( )
答案 (1)× (2)× (3)√ (4)× (5)× (6)√ (7)×
下列分子的结构式与共价键的饱和性不相符的是( )
A.H2O2:H—O==O—H
B.CH3COOOH:
C.CH4S:
D.SiHCl3:
答案 A
解析 由共价键的饱和性可知:C、Si均形成4个共价键,H、Cl形成1个共价键,O、S均形成2个共价键。A项中2个O原子之间不可能形成双键;B项是过氧乙酸,含有过氧键“O—O”;C项相当于S取代了CH3OH中的氧原子;D项中Si原子形成4个共价键。
共价键的存在范围
(1)非金属单质分子中(稀有气体除外),如O2、Cl2 等。
(2)非金属元素形成的化合物中,如HClO、HCl、有机物分子等。
(3)某些金属与非金属元素形成的化合物中,如AlCl3 、BeCl2等。
(4)某些离子化合物中,如NaOH、NaClO等。
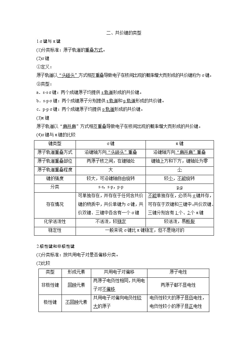
二、共价键的类型
1.σ键与π键
(1)分类标准:原子轨道的重叠方式。
(2)σ键
①定义:
原子轨道以“头碰头”方式相互重叠导致电子在核间出现的概率增大而形成的共价键称为σ键。
②类型:
a.ss σ键:两个成键原子均提供s轨道形成的共价键。
b.sp σ键:两个成键原子分别提供s轨道和p轨道形成的共价键。
c.pp σ键:两个成键原子均提供p轨道形成的共价键。
(3)π键
原子轨道以“肩并肩”方式相互重叠导致电子在核间出现的概率增大而形成的共价键。
(4)σ键与π键的比较
2.极性键和非极性键
(1)分类标准:按共用电子对是否偏移分类。
(2)比较
(1)分子内若有σ键,则一定也存在π键( )
(2)N2分子内存在σ键和π键,H2分子内只存在π键( )
(3)Cl2分子内存在非极性键,HCl分子内存在极性键( )
(4)分子内若存在共价键,则一定存在σ键( )
(5)1 ml乙烯中含有σ键的数目为4NA( )
(6)氢原子和氟原子、氯原子均可以σ键相结合,其成键轨道完全相同( )
答案 (1)× (2)× (3)√ (4)√ (5)× (6)×
1.指出下图所表示的共价键名称,并列举含有该共价键的一种物质,写出其分子式:
共价键名称 举例
①________________,___________________________________________________________;
②________________,___________________________________________________________;
③________________,____________________________________________________________;
④________________,____________________________________________________________;
⑤________________,____________________________________________________________。
答案 ①ss σ键 H2 ②sp σ键 HCl ③pp σ键 Cl2 ④pzpz π键 N2 ⑤pypy π键 N2
2.下列物质中,只有极性键的是________(填序号,下同),只有非极性键的是________,既含有极性键,又含有非极性键的是________。
①H2 ②HCl ③NH3 ④H2O2 ⑤CO2 ⑥CCl4 ⑦C2H6
答案 ②③⑤⑥ ① ④⑦
解析 同种元素的原子间形成非极性键,不同种元素的原子间形成极性键,H2O2的2个氧原子间存在非极性键,C2H6分子中碳原子间存在非极性键。
3.回答下列问题:
(1)已知CO和CN-与N2结构相似,CO分子内σ键与π键数目之比为__________。HCN分子中σ键与π键数目之比为________。
(2)乙烯分子中σ键与π键的数目之比为________。
(3)共价键①H—H键、②H—F键、③H—O键、④N—H键、⑤P—H键中,键的极性由弱到强的顺序是_____________________________________________________________________。
答案 (1)1∶2 1∶1 (2)5∶1 (3)①⑤④③②
解析 (1)N2的结构式为N≡N,推知CO的结构式为C≡O,含有1个σ键、2个π键;CN-的结构式为[C≡N]-,HCN分子的结构式为H—C≡N,HCN分子中σ键与π键均为2个。
(2)C2H4的结构式为。单键为σ键,双键中有1个σ键和1个π键,所以一个C2H4分子中共含有5个σ键和1个π键。
(3)电负性差值越大,键的极性越强。
共价键
共价键eq \b\lc\{\rc\ (\a\vs4\al\c1(本质:高概率地出现在两个原子核之间的电子与两, 个原子核之间的电性作用,类型\b\lc\{\rc\ (\a\vs4\al\c1(①\b\lc\{\rc\ (\a\vs4\al\c1(σ键\(――→,\s\up7(特征))电子云呈轴对称,π键\(――→,\s\up7(特征))电子云呈镜面对称)),②\b\lc\{\rc\ (\a\vs4\al\c1(共价单键—σ键,共价双键—1个σ键、1个π键,共价三键—1个σ键、2个π键)),③\b\lc\{\rc\ (\a\vs4\al\c1(极性键—不同元素原子形成的共价键,非极性键—同一元素原子形成的共价键)))),特征:具有方向性和饱和性))
1.下列关于共价键的饱和性和方向性的叙述中,不正确的是( )
A.共价键的饱和性是由成键原子的未成对电子数决定的
B.共价键的方向性是由成键原子轨道的方向性决定的
C.共价键的方向性决定了分子的空间结构
D.共价键的饱和性与原子轨道的重叠程度有关
答案 D
解析 原子的未成对电子一旦配对成键,就不再与其他原子的未成对电子配对成键,故原子的未成对电子数目决定了该原子形成的共价键具有饱和性,这一饱和性也就决定了该原子成键时最多连接的原子数,A项正确;形成共价键时,为了达到原子轨道的最大重叠程度,成键的方向与原子轨道的伸展方向就存在着必然的联系,这种成键的方向性也就决定了所形成分子的空间结构,故B、C项正确,D项不正确。
2.关于σ键和π键的比较,下列说法不正确的是( )
A.σ键是轴对称的,π键是镜面对称的
B.σ键是“头碰头”式重叠,π键是“肩并肩”式重叠
C.σ键不能断裂,π键容易断裂
D.H原子只能形成σ键,O原子可以形成σ键和π键
答案 C
解析 σ键较稳定,不易断裂,而不是不能断裂。
3.P元素的外围电子排布为3s23p3,P与Cl形成的化合物有PCl3、PCl5,对此判断正确的是( )
A.磷原子最外层有三个未成对电子,故只能结合三个氯原子形成PCl3
B.PCl3分子中的P—Cl键含有π键
C.PCl5分子中的P—Cl键都是π键
D.磷原子最外层有三个未成对电子,但是能形成PCl5,说明传统的价键理论存在缺陷
答案 D
解析 PCl3的电子式为,P—Cl键都是σ键。PCl5分子中有5个P—Cl σ键,这违背了传统价键理论饱和性原则,说明传统价键理论不能解释PCl5的结构,即传统价键理论存在缺陷。
4.下列有关化学键类型的判断不正确的是( )
A.ss σ键与sp σ键的对称性相同
B.分子中含有共价键,则至少含有一个σ键
C.已知乙炔的结构式为H—C≡C—H,则乙炔分子中存在2个σ键(C—H)和3个π键(C≡C)
D.乙烷分子中只存在σ键,即6个C—H键和1个C—C键都为σ键,不存在π键
答案 C
解析 ss σ键、sp σ键均为轴对称,A项正确;在含有共价键的分子中一定有σ键,可能有π键,如HCl、N2等,B项正确;单键都为σ键,乙烷分子结构式为,其6个C—H键和1个C—C键都为σ键,D项正确;共价三键中一个为σ键,另外两个为π键,故乙炔(H—C≡C—H)分子中有2个C—H σ键,C≡C键中有1个σ键、2个π键,C项错。
5.(2019·南昌期中)下列关于共价键的叙述中,不正确的是( )
A.由不同元素原子形成的共价键一定是极性键
B.由同种元素的两个原子形成的双原子分子中的共价键一定是非极性键
C.化合物中不可能含有非极性键
D.当氧原子与氟原子形成共价键时,共用电子偏向氟原子一方
答案 C
解析 不同元素的原子吸引电子的能力不同,形成极性键;同种元素的原子形成的双原子分子中,两原子吸引电子的能力相同,形成非极性键。某些化合物中,如Na2O2、H2O2中均含有非极性键。氟原子吸引电子的能力强于氧原子,二者成键时共用电子偏向氟原子。
6.下列十种物质:①CH4 ②CH3CH2OH ③N2 ④HCl ⑤CO2 ⑥CH3CH3 ⑦C2H4 ⑧C2H2 ⑨H2O2 ⑩HCHO
请按要求回答下列问题(填编号):
(1)只有σ键的有________,既有σ键又有π键的有________。
(2)只含有极性键的化合物有________,既含有极性键,又含有非极性键的化合物有________。
(3)含有双键的有________,含有三键的有________。
答案 (1)①②④⑥⑨ ③⑤⑦⑧⑩ (2)①④⑤⑩ ②⑥⑦⑧⑨ (3)⑤⑦⑩ ③⑧
解析 十种物质的结构式分别为、、N≡N、H—Cl、O==C==O、、、H—C≡C—H、H—O—O—H、。根据以下两点判断化学键类型:①单键只有σ键,双键中有1个σ键和1个π键,三键中有1个σ键和2个π键;②同种元素原子之间形成的共价键是非极性键,不同种元素原子之间形成的共价键是极性键。
一、单项选择题
1.(2019·青岛高二检测)相距很远的两个氢原子相互逐渐接近,在这一过程中体系能量将( )
A.先变大后变小 B.先变小后变大
C.逐渐变小 D.逐渐增大
答案 B
解析 当两个原子靠近时,由于原子核对电子的吸引作用能量降低,当靠近到一定程度,又会因为原子核的排斥作用,能量升高。
2.下列物质的分子中既含有极性键,又含有非极性键的是( )
A.CO2 B.H2O
C.N2H4 D.H2
答案 C
解析 判断极性键和非极性键的标准是成键原子是否为同种元素的原子。CO2(O==C==O)、H2O(H—O—H)分子中只有极性键;H2分子中只有非极性键;N2H4分子的结构式为,既有极性键,又有非极性键。
3.原子间形成分子时,决定各原子相互结合的数量关系的是( )
A.共价键的方向性 B.共价键的饱和性
C.形成共价键原子的大小 D.共价键的稳定性
答案 B
解析 共价键的饱和性决定了各原子相互结合的数量关系。
4.下列分子中的σ键是由两个原子的s轨道以“头碰头”方式重叠而形成的是( )
A.H2 B.I2 C.Cl2 D.F2
答案 A
解析 H2是氢原子中的1s轨道“头碰头”形成σ键,A正确;I原子、Cl原子和F原子都是p轨道“头碰头”形成σ键,B、C、D均错误。
5.下列说法错误的是( )
A.σ键比π键重叠程度大,形成的共价键强
B.两个原子之间形成共价键时,最多含有一个σ键
C.气体单质分子中,一定有σ键,可能有π键
D.HClO分子中有sp σ键和pp σ键
答案 C
解析 σ键是电子云“头碰头”重叠形成的,π键是电子云“肩并肩”重叠形成的,所以σ键比π键重叠程度大,形成的共价键强,A项正确;两个原子之间形成共价键时,最多有一个 σ键,B项正确;气体单质分子中,可能只有σ键,如Cl2;也可能既有σ键又有π键,如N2;但也可能没有化学键,如稀有气体,C项错误;HClO分子的结构式为Cl—O—H,分子中O—H键为sp σ键,Cl—O键为pp σ键,D项正确。
6.(2019·山东日照一中期末)下列关于乙醇分子的说法正确的是( )
A.分子中共含有8个极性键
B.分子中不含非极性键
C.分子中只含σ键
D.分子中含有1个π键
答案 C
解析 乙醇的结构式为,共含有8个共价键,其中C—H、C—O、O—H键为极性键,共7个,C—C键为非极性键。乙醇分子结构中全为单键,无π键。
7.下列有关σ键的说法错误的是( )
A.2个s原子轨道重叠形成ss σ键
B.s原子轨道与p原子轨道可以形成sp σ键,不能形成sp π键
C.2个p轨道不能形成σ键,只能形成pp π键
D.HCl分子里含一个sp σ键
答案 C
解析 s原子轨道只能形成σ键,不能形成π键,A正确;s原子轨道与p原子轨道,可以形成sp σ键,不能形成sp π 键,B正确;2个p原子轨道若以“头碰头”的方式重叠能形成σ键,若以“肩并肩”的方式重叠形成π键,故C不正确;HCl分子中,H原子的1s轨道与Cl原子的3p轨道以“头碰头”方式重叠形成σ键,故HCl分子里含一个sp σ键,D项正确。
8.(2019·云南景东一中高二下学期开学考试)下列分子中含有的共价键类型完全相同的是( )
A.CH4与NH3 B.C2H6与C2H4
C.H2与O2 D.Cl2与N2
答案 A
解析 CH4与NH3分子中只有单键,全部为极性键,所以二者共价键类型完全相同,故A项正确;C2H6分子中只有单键,全部为σ键,C2H4分子中有双键和单键,故既有σ键又有π键,所以二者共价键类型不完全相同,故B项错误;H2中只有单键,为σ键,氧气中有双键,既有σ键又有π键,所以二者共价键类型不完全相同,故C项错误;Cl2分子中只有单键,为σ键,N2分子中有三键,故既有σ键又有π键,所以二者共价键类型不完全相同,故D项错误。
二、不定项选择题
9.化合物A是一种新型锅炉水除氧剂,其结构式为,下列说法正确的是(其中NA表示阿伏加德罗常数的值)( )
A.A分子中只含极性键,不含非极性键
B.1个A分子中的共用电子对数为12
C.1 ml A分子中所含σ键的数目为10NA
D.A是共价化合物
答案 BD
解析 N—N键是非极性键,A项不正确;1个A分子中含有10个共价单键,含有一个碳氧双键,故A分子中的共用电子对数为12,所含σ键的数目为11,B项正确,C项不正确;A分子中只有共价键,故A是共价化合物,D项正确。
10.下列有关化学键类型的叙述正确的是( )
A.全部由非金属元素组成的化合物中可能存在离子键
B.所有物质中都存在化学键
C.已知丙炔的结构式为,则丙炔中存在4个σ键(C—H)和3个π键(C≡C)
D.乙烷分子中只存在σ键,不存在π键
答案 AD
解析 铵盐是离子化合物,含有离子键,但其全部由非金属元素组成,A项正确;稀有气体的原子本身就达到稳定结构,不存在化学键,B项错误;丙炔中存在6个σ键和2个π键,4个C—H键、1个C—C键和碳碳三键中的1个键是σ键,而碳碳三键中的另外2个键是π键,C项错误。
11.(2019·郴州高二检测)下列叙述一定正确的是( )
A.在离子化合物中不可能存在非极性键
B.在共价化合物中不可能存在离子键
C.不同种非金属原子组成的多原子分子中的化学键一定全部是极性共价键
D.非极性键只存在于双原子单质分子里
答案 B
解析 通过Na2O2、H2O2这两个例子(都含有“O—O”非极性键)就可以判断A、C、D均错。
12.H2S分子中两个共价键的夹角接近90°,其原因是( )
A.共价键的饱和性 B.S原子的电子排布
C.共价键的方向性 D.S原子中p轨道的形状
答案 CD
解析 由S原子的核外电子排布式为1s22s22p63s23p4或[Ne]3s23p4,可知其有两个未成对电子,且分布在互相垂直的两个p轨道中,当一个氢原子的1s轨道上的电子与硫原子的p轨道上的电子配对成键时,另一个氢原子的1s轨道上的电子只能与硫原子的另一个p轨道上的电子配对成键,从而使得键角接近90°,这体现了共价健的方向性。
三、非选择题
13.(2019·西安高二检测)有九种物质:①HF,②Cl2,③H2O,④N2,⑤C2H4,⑥C2H6,⑦H2,⑧H2O2,⑨HCN(H—C≡N)。只含有极性键的是________(填序号,下同);只含有非极性键的是________;既有极性键,又有非极性键的是________;只有σ键的是________;既有σ键,又有π键的是________;含有由两个原子的s轨道重叠形成的σ键的是________;含有由一个原子的s轨道与另一个原子的p轨道重叠形成的σ键的是________;含有由一个原子的p轨道与另一个原子的p轨道重叠形成的σ键的是________。
答案 ①③⑨ ②④⑦ ⑤⑥⑧ ①②③⑥⑦⑧ ④⑤⑨ ⑦ ①③⑤⑥⑧⑨ ②④⑤⑥⑧⑨
解析 根据极性键与非极性键的区别,σ键和π键的产生条件和形成过程回答。
14.甲、乙、丙、丁四种有机物的结构如下:
甲:CH2==CH—C≡CH
乙:
丙:COCl2()
丁:CH2==CHCN
(1)甲分子中有________个σ键,________个π键。
(2)乙分子中有________个σ键,________个π键,________(填“有”或“没有”)非极性键。
(3)丙分子中碳原子形成________个σ键,________个π键。
(4)丁分子中σ键与π键的数目之比为________。
答案 (1)7 3 (2)8 2 有 (3)3 1 (4)2∶1
解析 (1)甲分子中除5条单键全是σ键外,双键中1个是σ键,另1个是π键,三键中1个是σ键,另2个是π键。故该有机物分子中σ键总数为7,π键总数为3。
(2)乙分子中有3个C—H σ键,2个C—C σ键,2个C—O σ键,1个O—H σ键;C==C和C==O键中分别有1个π键;有C==C、C—C非极性键。
(3)丙分子中C与O原子之间形成1个σ键和1个π键,C与两个Cl原子之间分别形成1个σ键。
(4)丁分子中含有1个C==C键和1个C≡N键;3个C—H键和1个C—C键,故丁分子中共有6个σ键和3个π键。
15.(2019·贵州息烽一中期中)下面是A~G七种元素的电子排布:
试根据由上述元素构成的物质的化学式回答下列问题。
(1)写出一种常见的由非极性键形成的双原子分子:________________。
(2)写出一种由极性键形成的双原子分子:________。
(3)写出一种由极性键形成的三原子分子:________。
(4)写出一种由三种元素形成的既含离子键又含共价键的化合物:________,其电子式为________________。
(5)写出一种既含离子键又含非极性键的化合物:______,其电子式为________。
答案 (1)H2(合理即可,下同) (2)HCl (3)HCN (4)NaOH (对应前一空) (5)Na2O2 (对应前一空)
解析 根据各原子的电子排布可推知:A为H,B为C,C为N,D为O、E为Na,F为Al,G为Cl。(1)由同种非金属元素形成的双原子分子中含有非极性键,有H2、N2、O2、Cl2。(2)由极性键形成的双原子分子有HCl、CO、NO。(3)由极性键构成的三原子分子有HCN、CO2、N2O、H2O等。(4)由三种元素形成的既含离子键又含共价键的化合物可以是NaOH,其电子式为。(5)既含离子键又含非极性键的化合物可以是Na2O2,其电子式为。概念
原子间通过共用电子形成的化学键
形成
本质
高概率地出现在两个原子核之间的电子与两个原子核之间的电性作用
形成元素
通常是电负性相同或差值小的非金属元素原子
表示方法
用一条短线表示由一对共用电子所形成的共价键,如H—H、H—Cl;“==”表示原子间共用两对电子所形成的共价键;“≡”表示原子间共用三对电子所形成的共价键
特征
概念
作用
饱和性
每个原子所能形成共价键的总数或以共价键连接的原子数目是一定的
决定了各种原子形成分子时相互结合的数量关系
方向性
共价键将尽可能沿着电子出现概率最大的方向形成,这就是共价键的方向性。在形成共价键时,原子轨道重叠得愈多,电子在核间出现的概率愈大,所形成的共价键就愈牢固
决定了分子的空间结构
键类型
σ键
π键
原子轨道重叠方式
沿键轴方向“头碰头”重叠
沿键轴方向“肩并肩”重叠
原子轨道重叠部位
两原子核之间,在键轴处
键轴上方和下方,键轴处为零
原子轨道重叠程度
大
小
键的强度
较大,可沿键轴自由旋转
较小,不能旋转
分类
ss,sp,pp
pp
存在情况
可单独存在,并存在于任何含共价键的物质中,共价单键为σ键,共价双键、三键中各含有一个σ键
不能单独存在,必须与σ键并存,可存在于双键和三键中。共价双键、三键分别含有1个、2个π键
化学活泼性
不活泼,较稳定
较活泼,易断裂
稳定性
一般来说σ键比π键稳定,但不是绝对的
类型
形成元素
共用电子对偏移
原子电性
非极性键
同种元素
两原子电负性相同,共用电子对不偏移
两原子都不显电性
极性键
不同种元素
共用电子对偏向电负性较大的原子
电负性较大的原子显负电性,电负性较小的原子显正电性
元素
电子排布
电子层
A
B
C
D
E
F
G
K
1
2
2
2
2
2
2
L
4
5
6
8
8
8
M
1
3
7
高中化学鲁科版 (2019)选择性必修3第2节 有机化合物的结构与性质第1课时同步达标检测题: 这是一份高中化学鲁科版 (2019)选择性必修3第2节 有机化合物的结构与性质第1课时同步达标检测题,共12页。
化学选择性必修2第3节 离子键、配位键与金属键第2课时巩固练习: 这是一份化学选择性必修2第3节 离子键、配位键与金属键第2课时巩固练习,共13页。
高中化学鲁科版 (2019)选择性必修2第3节 离子键、配位键与金属键第1课时习题: 这是一份高中化学鲁科版 (2019)选择性必修2第3节 离子键、配位键与金属键第1课时习题,共10页。

