初中化学人教版九年级上册课题4 化学式与化合价导学案
展开化学式与化合价(基础)
【学习目标】
1.记住常见元素及原子团的化合价,并能利用化合价推求化学式。
2.会正确书写常见物质的化学式;掌握化学式的意义;能根据物质的化学式做相关的计算。
【要点梳理】
要点一、化学式
1.化学式的定义:用元素符号和数字的组合表示物质组成的式子,叫做化学式。
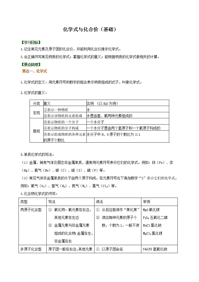
2.化学式的意义:
分类 | 意义 | 实例 (以H2O为例) |
宏观 | ①表示一种物质 | 水 |
②表示该物质的元素组成 | 水是由氢、氧两种元素组成的 | |
微观 | ③表示物质的一个分子 | 一个水分子 |
④表示物质的分子构成 | 一个水分子是由两个氢原子和一个氧原子构成的 | |
⑤表示组成物质的各种元素的原子个数比 | 水分子中H、O原子的个数比为2:1 |
3.单质化学式的写法:
(1)金属、稀有气体及固态非金属单质,通常用元素符号表示它们的化学式。例如:铁(Fe)、汞(Hg)、氦气(He)、碳(C)、硫(S)、磷(P)等。
(2)常见气体非金属单质的分子由两个原子构成,在元素符号右下角加数字“2”表示它们的化学式,例如:氧气(O2)、氢气(H2)、氮气(N2)、氯气(Cl2)等。
4.化合物化学式的书写:
类型 | 写法 | 读法 | 举例 |
两原子化合型 | ① 氧化物:氧元素在右边,其他元素在左边 ② 金属元素与非金属元素组成的化合物:金属在左,非金属在右 | ① 从后往前读作“某化某” ② 读出每种元素的原子个数,个数为1,一般不读 | MgO氧化镁 P2O5 五氧化二磷 NaCl氯化钠 MgCl2氯化镁
|
多原子化合型 | 原子团一般在右边,其他元素在左边 | ① 以原子团命名 ② 以中心原子命名 | NaOH氢氧化钠 H2SO4硫酸 Na2CO3碳酸钠 |
【要点诠释】
1.纯净物的组成是固定不变的,只有纯净物才有化学式(混合物没有固定的组成,因此没有化学式),且一个化学式只表示一种纯净物。
2.化学式右下角的数字为整数,原子个数为“1”时一般不写出。化学式中数字的含义(以水为例):
要点二、化合价
元素的化合价是元素的原子之间形成化合物时表现出来的一种性质,用来表示原子之间相互化合的数目。
1.化合价的表示方法:通常在元素符号或原子团(作为整体参加反应的原子集团)的正上方用+n或—n表示。
2.化合价的一般规律:
(1)在化合物中氢元素通常显+1价;氧元素通常显-2价;在氧化物中氧元素显-2价,其他元素显正价;金属元素与非金属元素化合时,金属元素显正价,非金属元素显负价。
(2)某些元素在不同的物质中可显不同的化合价。例如:
(3)在同一物质里,同一元素也可显不同的化合价。例如:
(4)在单质分子里,元素的化合价为零。
(5)化合物中各元素的化合价代数和为零。
3.常见元素及原子团的化合价:
+1价 | K、Na、Ag、H、NH4 | -1价 | F、Cl、I、OH、NO3 |
+2价 | Ca、Mg、Ba、Zn、Cu | -2价 | O、S、SO4、CO3 |
原子团的化合价 | |||
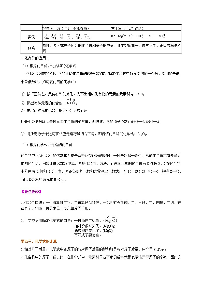
4.化合价与离子符号比较:
| 化合价 | 离子 |
表示方法 | 用+1,+2,-1,-2……表示,标在元素符号正上方(“1”不能省略) | 用+,2+,-,2-……表示,标在元素符号右上角(“1”省略) |
实例 | K+ Mg2+ S2- | |
联系 | 同种元素(或原子团)的化合价和离子的电荷,通常数值相等,位置不同,正负号写法不同 | |
5.化合价的应用:
(1)根据化合价求化合物的化学式
依据化合物中各种元素的正负化合价的代数和为零,确定化合物中各元素的原子个数。常用的是最小公倍数法。如写氧化铝的化学式:
① 按“正价左、负价右”的原则,先写出组成化合物的元素的元素符号:AlO;
② 标出每种元素的化合价:
③ 求出两种元素化合价的最小公倍数:6;
用最小公倍数除以每种元素化合价的绝对值,即得该元素的原子个数:6÷3==2,6÷2==3;
④ 将所得原子个数写在相应元素符号的右下角,即得该化合物的化学式:Al2O3。
(2)根据化学式求元素的化合价
化合物中正负化合价的代数和为零是解答此类问题的基础,一般是跟据无多价元素的化合价求有多价元素的化合价。例如计算KClO3中氯元素的化合价,方法为:设氯元素的化合价为X,依据K、O在化合物中分别为+1价和-2价,各元素正负价的代数和为零列出代数式:(+1)+X+(-2) ×3==0 解得X==+5,所以KClO3中氯元素显+5价。
【要点诠释】
1.化合价口诀:一价氢氯钾钠银,二价氧钙钡镁锌,三铝四硅五氮磷,二、三铁,二、四碳,二四六硫都齐全,铜汞二价最常见,莫忘单质零价现。
2.十字交叉法确定化学式的口诀:一排顺序二标价,()
绝对价数来交叉,(Mg2O2)
偶数脚码要化简,(MgO)
写好式子要检查。
要点三、化学式的计算
1.相对分子质量:化学式中各原子的相对原子质量的总和就是相对分子质量,用符号Mr表示。
2.化合物中的原子个数之比:在化学式中,元素符号右下角的数字就是表示该元素原子的个数,因此这些数字的比值就是化合物中的原子个数之比。
3.物质组成中各元素的质量比:即各元素的相对原子质量总和的比。
4.化合物中某元素的质量分数==
5.一定质量的物质中某元素的质量==物质的质量×该元素在物质中的质量分数。
【要点诠释】
基本计算类型(以Fe2O3为例):
计算物质的相对分子质量 | Fe2O3的相对分子质量==56×2+16×3==160 |
计算组成物质的各元素质量比 | Fe2O3中各元素的质量比是:铁元素:氧元素==(56×2):(16×3)==7:3 |
计算物质中某元素的质量分数 | Fe2O3中Fe的质量分数==【56×2/(56×2+16×3)】×100% ==(112/160)×100%==70% |
计算一定量化合物中某元素的质量 | 例:50吨Fe2O3 中含铁元素多少吨? 解:【50吨×56×2/(56×2+16×3)】×100%==50吨×70%==35吨(答略) |
【典型例题】
类型一、考查化学式
1.(2015•台州中考)下列有关化学符号“H2O”表示的意义,正确的是( )
| A. | 水这种物质 |
| B. | 水由氢原子和氧原子构成 |
| C. | 一个水分子中含有一个氢分子 |
| D. | 水由两个氢元素和一个氧元素组成 |
【思路点拨】据化学式的意义进行分析:①宏观意义:a.表示一种物质; b.表示该物质的元素组成; ②微观意义:a.表示该物质的一个分子; b.表示该物质的分子构成;据此进行分析解答。
【答案】A
【解析】
A、化学符号“H2O”表示水这种物质,故选项说法正确.
B、水是由水分子构成的,水分子是由氢原子和氧原子构成,故选项说法错误.
C、分子是由原子构成的,一个水分子中含有2个氢原子,不含氢分子,故选项说法错误.
D、元素只讲种类、不讲个数,故选项说法错误;故选A。
【总结升华】掌握化学式的宏观与微观意义并能灵活运用是正确解答本题的关键。
2.写出对应的化学式:
(1)5个铜原子 (2)1个氢分子 (3)2个氢原子
(4)4个二氧化碳分子 (5)二氧化硫
【思路点拨】知道符号周围数字的含义。
【答案】⑴ 5Cu (2) H2 (3) 2H (4) 4CO2 (5) SO2
【解析】化学符号前有数字表示分子(或原子、离子)个数,元素符号右下角有数字表示原子的个数。
【总结升华】要记住化学式的含义和写法。
举一反三:
【变式】(2014·南宁中考)下列符号中,表示两个氢分子的是( )
A.H2 B.2H C.2H2 D.2H+
【答案】 C
类型二、考查化合价
3.已知SO2中,氧元素化合价为﹣2价,则S元素的化合价为( )
A.﹣l B.+4 C.+2 D.+3
【答案】B
【解析】 可以设S的化合价为X ,根据X+(-2)×2==0 ,解得X==+4。
【总结升华】根据化合物中正负化合价的代数和为零的原则,可以计算出硫元素的化合价。
举一反三:
【变式】红宝石的主要成分是氧化铝(Al2O3),氧化铝中铝元素的化合价是( )
A.-3 B.+3 C.+4 D.+5
【答案】 B
类型三、考查化学式的计算
4.写出下列物质化学式并计算其相对分子质量(写出计算过程)。
(1)一氧化碳 ;
(2)氧化铝 。
【答案】(1)CO:12+16 ==28 (2)Al2O3:27×2+16×3 ==102
【解析】化学式中各原子的相对原子质量的总和就是相对分子质量。
【总结升华】先写出化学式,再根据化学式计算相对分子质量。
举一反三:
【变式】计算:(1)二氧化碳(CO2)的相对分子质量 ;(2)二氧化碳中碳元素和氧元素的质量比 ;(3)二氧化碳中碳元素的质量分数 。
【答案】 (1)44 (2)3∶8 (3)27.3%
【解析】
(1)12+16×2==44 (2)碳元素和氧元素的质量比为:12∶16×2==3∶8
(3)二氧化碳中碳元素的质量分数为:
2020-2021学年课题2 水的净化学案设计: 这是一份2020-2021学年课题2 水的净化学案设计,共7页。学案主要包含了学习目标,要点梳理,要点诠释,典型例题,总结升华,思路点拨等内容,欢迎下载使用。
初中化学课题3 元素学案设计: 这是一份初中化学课题3 元素学案设计,共4页。学案主要包含了学习目标,要点梳理,要点诠释,典型例题,思路点拨,总结升华等内容,欢迎下载使用。
初中化学人教版九年级上册第三单元 物质构成的奥秘课题3 元素导学案: 这是一份初中化学人教版九年级上册第三单元 物质构成的奥秘课题3 元素导学案,共6页。学案主要包含了学习目标,要点梳理,要点诠释,典型例题,思路点拨,总结升华等内容,欢迎下载使用。

