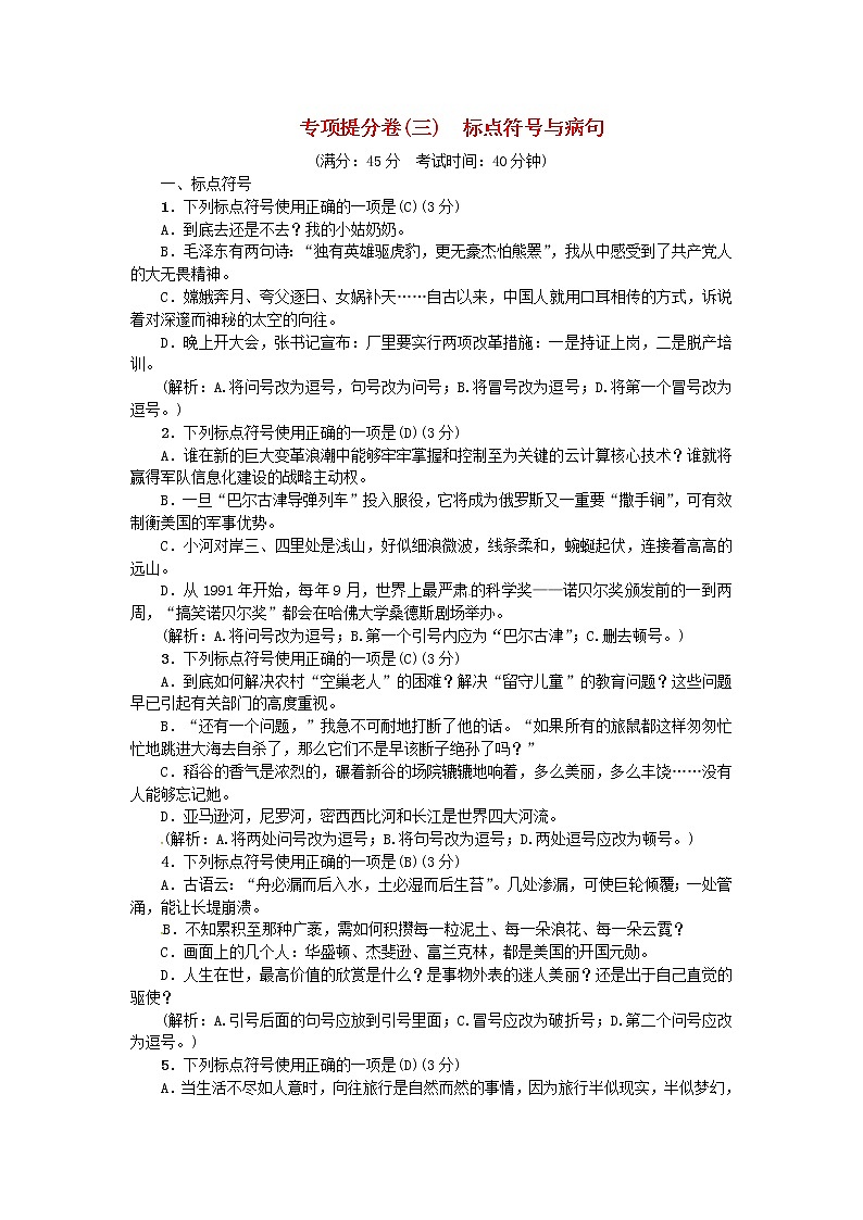
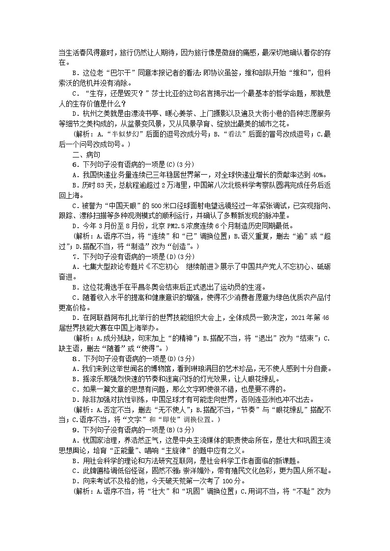
初中人教部编版任务三 尝试创作当堂检测题
展开语文九年级上册任务二 自由朗诵课堂检测: 这是一份语文九年级上册任务二 自由朗诵课堂检测,共4页。试卷主要包含了选词填空,成语运用等内容,欢迎下载使用。
人教部编语文九年级上专项提分卷五修辞与名篇名句默写练习: 这是一份人教部编版九年级上册本册综合练习题,共3页。试卷主要包含了修辞,名篇名句默写等内容,欢迎下载使用。
人教部编语文九年级上专项提分卷八现代文阅读练习新人教版_189: 这是一份人教部编版九年级上册本册综合练习,共3页。试卷主要包含了品味下面句子的表达效果,文章的原文结尾是等内容,欢迎下载使用。

