2021学年第七章 运动和力综合与测试课后复习题
展开一、单项选择题(每小题3分,共36分)
1.【导学号84830501】关于运动和静止,下列说法正确的是( )
A.加油机在空中给受油机加油时,它们是相对运动的
B.“天宫一号”与“神舟十号”对接成功时,它们是相对静止
C.两辆赛车在赛道上行驶时,它们是相对静止的
D.卡车和联合收割机收割庄稼时,它们是相对运动的
2.【导学号84830502】电影《闪闪的红星》插曲中唱到:“小小竹排江中游,巍巍青山两岸走”,前后两句中的参照物分别是 ( )
A.河岸 竹排 B.河岸 河岸
C.竹排 竹排 D.竹排 河岸
3.【导学号84830085】下列运动的物体中,受力平衡的是( )
A.自由下落的苹果 B.加速上升的火箭
C.沿斜面匀速下滑的木块 D.减速行驶的机车
4.【导学号84830086】短跑运动员5s跑了50m,羚羊奔跑速度是20m/s,汽车的行驶速度是54km/h。三者速度从小到大的排列顺序( )
A.汽车,羚羊,运动员
B.羚羊,汽车,运动员
C.运动员,汽车,羚羊
D.运动员,羚羊,汽车
5.【导学号84830123】一辆小车在平直的公路上行驶,在第1s内通过了10m,第2s内通过20m,第3s内通过30m,则这辆小车( )
A.在第1s内是做匀速直线运动
B.在这3s内都做匀速直线运动
C.在这3s内做变速直线运动
D.只在第2s内做匀速直线运动
6.【导学号84830124】关于牛顿第一定律,下列叙述正确的是( )
A.物体总保持匀速直线运动或静止状态
B.一切物体在没有受到外力作用时总保持匀速直线运动和静止状态
C.一般物体在没有受到外力作用时总保持匀速直线运动或静止状态
D.一切物体在没有受到外力作用时总保持匀速直线运动或静止状态
7.【导学号84830125】机械运动是自然界最普遍的一种运动,如图1所示的各种运动中,不属于机械运动的是( )
A.行星转动 B.菊花怒放 C.火箭升空 D.信鸽飞翔
图1
8. 【导学号84830503】物体做匀速直线运动时,路程与时间的关系为s=vt。在图2中,甲、乙两直线分别是两运动物体的路程s和时间t关系的图像,由图像可知两运动物体速度的大小关系是( )
图2
A.v甲>v乙 B.v甲
A.跳远运动员助跑一段距离才起跳
B.举重运动员把杠铃举在空中不动
C.百米赛跑运动员到达终点不能马上停下来
D.踢出去的足球继续向前飞行
10.【导学号84830505】在图3所示 “龟兔赛跑”的寓言故事中,坚持不懈的乌龟成为冠军,而骄傲自满的兔子以失败告终。下列有关的说法中,正确的是( )
图3
A.乌龟在任何时刻的速度都比兔子快
B.兔子在任何时刻的速度都比乌龟快
C.兔子跑完全程的平均速度大
D.乌龟跑完全程的平均速度大
11. 【导学号84830506】学习了二力平衡的知识,小红将一个文具盒放在水平桌面上保持静止。下面的各对力中为平衡力的是( )
A.文具盒受到的重力和桌面的支持力
B.文具盒受到的支持力和文具盒对桌面的压力
C.文具盒受到的支持力和桌子对地面的压力
D.文具盒受到的重力和文具盒对桌面的压力
图4
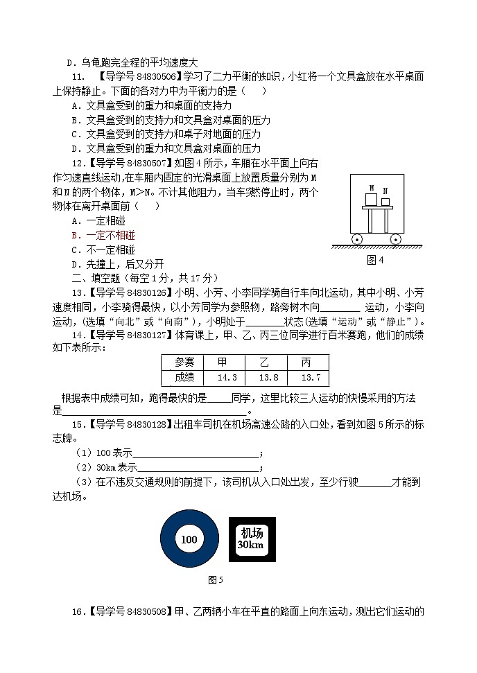
12.【导学号84830507】如图4所示,车厢在水平面上向右作匀速直线运动,在车厢内固定的光滑桌面上放置质量分别为M和N的两个物体,M>N。不计其他阻力,当车突然停止时,两个物体在离开桌面前( )
A.一定相碰
B.一定不相碰
C.不一定相碰
D.先撞上,后又分开
二、填空题(每空1分,共17分)
13.【导学号84830126】小明、小芳、小李同学骑自行车向北运动,其中小明、小芳速度相同,小李骑得最快,以小芳同学为参照物,路旁树木向 运动,小李向 运动,(选填“向北”或“向南”),小明处于 状态(选填“运动”或“静止”)。
14.【导学号84830127】体育课上,甲、乙、丙三位同学进行百米赛跑,他们的成绩如下表所示:
根据表中成绩可知,跑得最快的是_____同学,这里比较三人运动的快慢采用的方法是 。
15.【导学号84830128】出租车司机在机场高速公路的入口处,看到如图5所示的标志牌。
(1)100表示 ;
(2)30km表示 ;
(3)在不违反交通规则的前提下,该司机从入口处出发,至少行驶 才能到达机场。
机场
30km
100
图5
16.【导学号84830508】甲、乙两辆小车在平直的路面上向东运动,测出它们运动的路程和时间,并依据数据作出了相应的路程——时间关系图象,如图6所示。由图知小车甲做 运动,速度大小为 m/s。若以甲为参照物,乙车向 运动。
甲
乙
图6
20
0
s/m
t/s
40
60
50
100
200
250
300
150
10
30
50
17.【导学号84830509】伽利略对物体运动的研究结论是:在理想情况下,如果表面绝对光滑,物体受到的阻力为 ,它的速度不会 ,将以 永远运动下去。
18.【导学号84830510】坐在正在行驶的汽车车厢内靠右侧窗口的乘客,突然感到座椅靠背向前压了自己一下,是由于汽车在 (填“加速”或“减速”);当汽车刹车时,身体将向 (填“前”或“后”)倾,当汽车向右拐弯时,身体将向 (选填“左”或“右”)倾。
三、作图题(3分)
19.【导学号84830511】如图7所示,将一个小球放在竖直放置的弹簧上,用手向下压小球,松手后,小球在弹簧弹力作用下可以向上加速运动。不考虑空气阻力,请画出此时小球的受力示意图。
图7
四、实验探究题(20题7分,21题11分,22题8分,23题8分,共34分)
20.【导学号84830512】在观察比较纸锥下落快慢的活动中,小明所在小组是将大小不等的纸锥由同一高度同时释放(如图8甲)。
甲 乙
图8
(1)关于纸锥下落快慢的比较,小明他们讨论后得到以下方案:
①甲同学由图8甲所示情形,就能比较出纸锥运动的快慢,他的比较方法是________________。
②乙同学是观察大小纸锥着地的先后来判定的,他的比较方法是________________。
为比较纸锥从同一高度整个下落过程的运动快慢,你认为上述方法中最科学的是________(选填“甲”或“乙”)同学的方案。
(2)在做上述实验时,小华所在小组利用闪光相机探究纸锥竖直下落的运动情况,照相机每隔0.2s曝光一次,拍摄的图片如图8乙所示。若测得纸锥在A、B两位置间的实际距离为14.40cm,则此A、B下落过程中,纸锥下落的速度为________m/s。
21.【导学号84830513】为了探究小球沿斜面下滑的速度是否变化?如何变化?小明按图9完成了如下实验。
20
40
60
80
100
A
B
C
15:35:20
15:35:22
15:35:23
图9
(1)按照实验过程,请补全数据记录及处理。(提醒:刻度尺的分度值为1cm,表格中要填数据哟)
由上述实验数据分析可知,小球沿斜面下滑的速度 _。(填越来越快或者越来越慢)
(2)该实验的原理是 ;
(3)斜面底部用金属片挡住,其设置的目的是 ;
(4)斜面选择的斜度不能过大,以免 ,也不能过小,以免 。
第一次:毛巾表面
第二次:棉布表面
第三次:木板表面
图10
22.【导学号84830514】在探究阻力对物体运动的影响时,让同一小车从同一斜面的同一高度滑下,在表面材料不同的水平面上运动,分别停在如图10所示的不同地方。
(1)小车从同一高度滑下的目的是 。
(2)由实验现象可以得出结论:平面越光滑,小车运动的距离越远,说明小车受到的阻力越 ,速度减小得越 。
(3)由实验现象可以推断:假如表面绝对光滑,水平面上运动的物体在水平方向上不受力,它将做 。
23.【导学号84830515】如图11是小华同学探究二力平衡条件时的实验情景。
(1)小华将系于小卡片(重力可忽略不计)两端的线分别跨过左右支架上的滑轮,在线的两端挂上钩码,使作用在小卡片上的两个拉力方向_______,并通过调整_______来改变拉力的大小。
(2)当小卡片平衡时,小华将小卡片转过一个角度,松手后小卡片_______(选填“能”或“不能”)平衡。设计此实验步骤的目的是为了探究 。
(3)为了验证只有作用在同一物体上的两个力才能平衡,在图示情况下,小华下一步的操作是:______________。
图11 图12
(4)在探究同一问题时,小明将木块放在水平桌面上,设计了如图12所示的实验,同学们认为小华的实验优于小明的实验.其主要原因是_______。
A.减小,摩擦力对实验结果的影响
B.小卡片是比较容易获取的材料
C.容易让小卡片在水平方向上保持平衡
D.小卡片容易扭转
五、计算题(10分)
24.【导学号84830129】在一次爆破中用一条长0.5m的引火线来引爆炸药,引火线的速度是0.5cm/s,点火的人点着火线后骑自行车以5m/s的速度离开爆炸现场,点火者能不能在炸药爆炸前骑到离爆炸点600m以外的安全区?
考答案与提示
一、单项选择题
1.B 2.A 3.C 4.C 5.C 6.D 7. B 8. A 9.B 10. D 11.A 12.B
二、填空题
13.向南;向北;静止
14.丙;相同路程,比较时间,时间短的运动的快
G
F
15. (1)此路段限速100 km/h
(2)此地距机场的距离是30km
(3)0.3h
16.匀速直线;15m/s;西
17.零;减慢;恒定不变的速度
18.加速;前;左
三、作图题
19.如图所示。
四、实验探究题
20.(1)①相同时间比较路程 ②相同路程比较时间 乙 (2)0.12
21. (1)
(2) v=s/t
(3)便于测量时间
(4)坡度太大时时间太短,不好测量、坡度太缓下车可能不会自由滑动
22.(1)获得相同的速度 (2)小;慢 (3)匀速直线运动
23.(1)相反;钩码的数目(2)不能;不在同一直线上的两个力能否平衡(3)把小纸片沿竖直方向一剪两半(4)A
五、计算题
24.点火者不能到达安全区
参赛者
甲
乙
丙
成绩/s
14.3
13.8
13.7
路段
距离(cm)
运动时间(s)
平均速度(cm/s)
AB
40.0
2
BC
AC
90.0
3
路段
距离(cm)
运动时间(s)
平均速度(cm/s)
AB
40.0
2
20
BC
50
1
50
AC
90.0
3
30
中考物理一轮复习:第8章运动和力检测题(含解析): 这是一份中考物理一轮复习:第8章运动和力检测题(含解析),共14页。试卷主要包含了许多交通事故是由于超载造成的等内容,欢迎下载使用。
中考物理一轮复习:第8章运动和力检测题(教师版): 这是一份中考物理一轮复习:第8章运动和力检测题(教师版),共14页。试卷主要包含了许多交通事故是由于超载造成的等内容,欢迎下载使用。
初中物理中考复习 备战2020年中考物理:第8章运动和力检测题(含解析): 这是一份初中物理中考复习 备战2020年中考物理:第8章运动和力检测题(含解析),共14页。试卷主要包含了许多交通事故是由于超载造成的等内容,欢迎下载使用。

