初中物理北师大版九年级全册三 电流的磁场教学设计
展开知识与技能
1、认识电流的磁效应,知道通电导体的周围存在磁场。
2、通电螺线管的磁场与条形磁铁的磁场相似。
3、会用定右手螺旋则确定磁极和螺线管的电流方向
过程与方法
1.通过实验、观察了解通电导体周围存在着磁场.
2.通过实验探究通电螺线管外部磁场的分布状态.
情感态度与价值观
通过“电生磁”现象,初步认识自然现象之间存在相互联系,乐于探索自然界的奥秘.
【教学重点】
1、奥斯特实验。
2、通电螺线管的磁场。
3、右手螺旋定则。
【教学难点】右手螺旋定则的使用。
【教学过程】
(一).复习提问,引入新课
我们已经学了电现象和磁现象,那么电现象和磁现象之间有没有相似之处呢?
教师引导学生填写下表内容:
引导学生:通过以上比较,我们发现电现象和磁现象具有相似性,据此你将想到什么问题?(电现象和磁现象之间有很大的联系)本节我们就来研究这些问题——电生磁.
(二)新课学习
1、电流周围有磁场
1)奥斯特实验 :将一根与电源、开关相连接的直导线用架子架高,沿南北方向水平放置。将小磁针平行地放在直导线的上方和下方,请同学们观察直导线通、断电时小磁针的偏转情况。
2)现象 :通电时小磁针发生偏转,断电时小磁针又回到原来的位置
3)学生讨论:通电后导体周围的小磁针发生偏转,说明通电后导体周围的空间对小磁针产生磁力的作用。
结论:通电导线和磁体一样,周围也存在着磁场——电流的磁效应
4) 磁场是有方向的,那么电流周围的磁场方向是怎样的呢?它与电流的方向有没有关系呢?
实验:改变电流的方向,小磁针N极的指向是否发生变化。
现象:电流的方向变化时,小磁针N极指向也发生变化。
结论:电流的磁场方向跟电流方向有关。当电流的方向变化时,磁场的方向也发生变化。
5)奥斯特实验在我们现在看来是非常简单的,但在当时这一重大发现却轰动了科学界。
组织学生看关于奥斯特的间介并讨论回答奥斯特实验的意义:
因为它揭示了电现象和磁现象不是各自孤立的,而是紧密联系的,从而说明表面上互不相关的自然现象之间是相互联系的,这一发现,有力推动了电磁学的研究和发展
2、通电螺线管的磁场
科学家们把导线弯成各种形状,通电后研究电流的磁场,其中有一种在后来的生产实际中用途最大,那就是将导线弯成螺线管再通电。那么,通电螺线管的磁场是什么样的呢?
1)演示实验:在螺线管周围玻璃板上撒上铁屑,给螺线管通电,轻轻震动玻璃板,请同学们观察铁屑的排列特点。
现象:铁屑分布与条形磁体的铁屑排列一样
2)结论:通电螺线管磁场和条形磁体的磁场一样。
3)极性与电流的方向有没有关系呢?
演示实验:将小磁针放在螺线管的两端,通电后,请同学们观察小磁针的N极指向,从而引导学生判别出通电螺线管的N、S极。,改变电流的方向,观察小磁针的N极指向有没有变化。
结论:通电螺线管两端的极性跟螺线管中电流的方向有关。当电流的方向变化时,通电螺线管的磁性也发生改变。
3、通电螺线管磁极的判断→右手螺旋定则
1)判定方法:用右手握住螺线管,让四指弯向螺线管中电流的方向,则大拇指所指的那端就是螺线管的北极。
2)教师演示具体的判定方法。
3)学生练习:判断右图通电螺线管磁极
【课堂小结】学生交流补充总结
主要知识点:电流周围有磁场、通电螺线管分布与条形磁场一样、右手螺旋定则的运用。
【课堂练习】
1.一位同学设计了一种判断电源“+”“-”极的方法:在水平桌面上放一枚小磁针,在小磁针的左面放一个螺线管,如图所示.闭合开关后,小
磁针的N极向左偏转,下列判断中正确的是(C)
A.电源a端是正极,在电源内部,电流由b流向a
B.电源a端是正极,在电源内部,电流由a流向b
C.电源b端是正极,在电源内部,电流由a流向b
D.电源b端是正极,在电源内部,电流由b流向a
2.图中线圈套在光滑的玻璃管上,可以自由滑动,开关S闭合后,则( B )
A.两线圈左右分开 B.两线圈向中间靠拢
C.两线圈静止不动 D.两线圈先左右分开,然后向中间靠拢
3.小丽同学利用如图所示的装置研究磁和电的关系,请仔细观察图中的装置、操作和现象,然后归纳出初步结论.比较(甲)、(乙)两图可知: 通电导线周围存在磁场 ;比较(甲)、(丙)两图可知: 通电导线周围磁场的方向与电流的方向有关 .
4.如图所示,通电螺线管上方有一静止的小磁针,请根据图中通电螺线管的磁感线方向,判断小磁针的左侧为 N 极,A为电源的 正 极.
5.(1)根据图中通电螺线管中电流的方向判定螺线管的极性;
(2)根据图中小磁针的极性判定螺线管的极性及电源正负极;
(3)如图所示,在通电螺线管磁场中的A点位置放一小磁针,小磁针静止时N极水平向右,请画出螺线管导线的绕法.
【板书设计】
电流的磁场
奥斯特实验 电流周围有磁场。磁场的方向跟电流方向有关
通电螺线管 磁场分布与条形磁体一样。磁极极性与电流方向有关
右手螺旋定则 判断通电螺线管磁极与电流方向的关系电现象
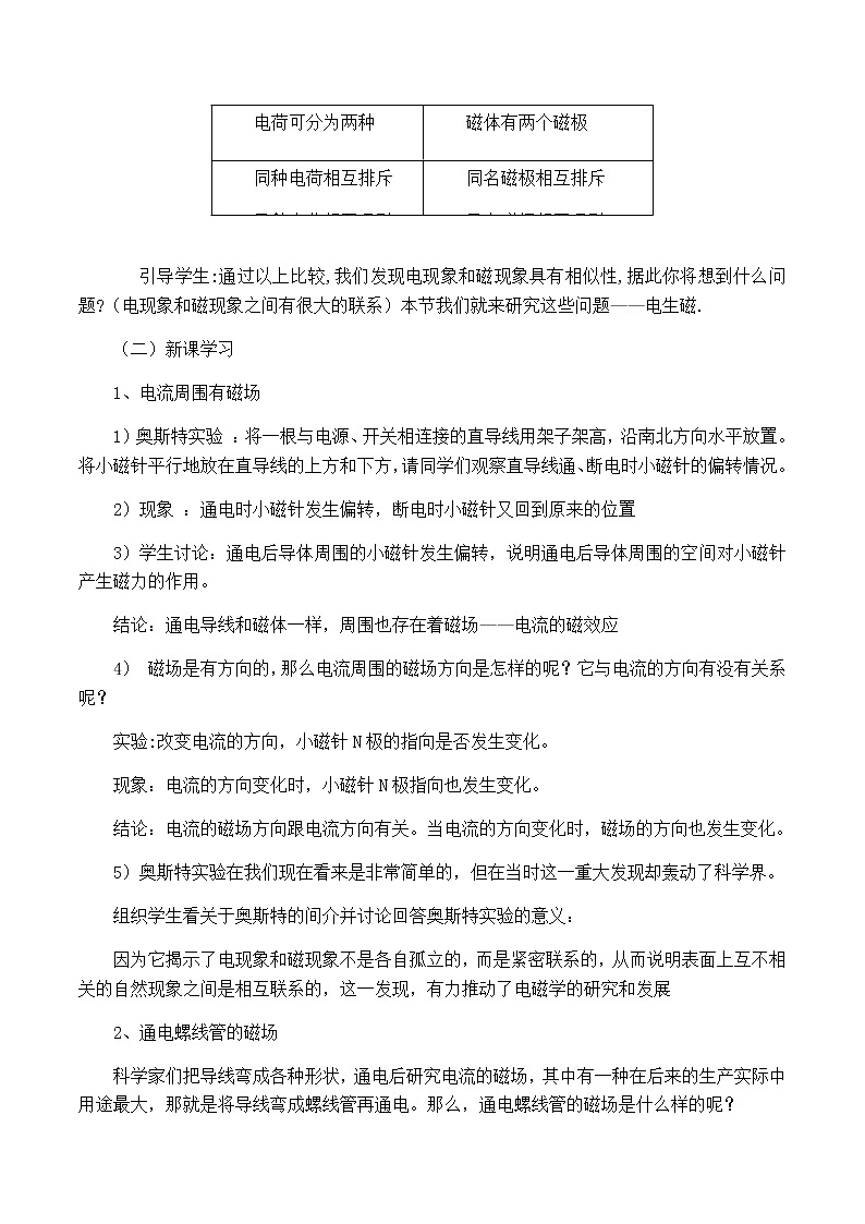
磁现象
带电体能吸引轻小物体
磁体能吸引铁、钴、镍
电荷可分为两种
磁体有两个磁极
同种电荷相互排斥
异种电荷相互吸引
同名磁极相互排斥
异名磁极相互吸引
沪科版九年级全册第十七章 从指南针到磁浮列车第二节 电流的磁场教案: 这是一份沪科版九年级全册第十七章 从指南针到磁浮列车第二节 电流的磁场教案,共7页。教案主要包含了复习回顾,投放学案,展示疑点,合作共建,解决疑难,知能应用,规律总结,诊断评价,查漏补缺,课堂小结,构建网络,布置作业,板书设计等内容,欢迎下载使用。
初中沪科版第十七章 从指南针到磁浮列车第二节 电流的磁场教学设计及反思: 这是一份初中沪科版第十七章 从指南针到磁浮列车第二节 电流的磁场教学设计及反思,共6页。教案主要包含了教学重点,探究奥斯特实验等内容,欢迎下载使用。
初中物理沪科版九年级全册第二节 电流的磁场教学设计及反思: 这是一份初中物理沪科版九年级全册第二节 电流的磁场教学设计及反思,共4页。教案主要包含了知识与能力目标,过程与方法目标,情感态度价值观目标,教学重点,教学难点等内容,欢迎下载使用。

