化学方程式与二氧化碳(5个考点)-2021年中考科学(浙教版)重难点、易错点复习练习(教育机构专用)
展开走进重高 化学培优4 -- 二氧化碳应用与探究
说明:本专题包含二氧化碳5个常考点,包含近几年中考真题与模拟题,通常以探究或解答题出现。结合酸碱盐与金属等重难点,或与呼吸光合作用结合,考察实验探究分析与计算能力。
思维导图目录:
考 点 目 录
考点一、二氧化碳物理与化学性质(及碳的其他氧化物)
考点二、二氧化碳验满与检验
考点三、二氧化碳气体制取与收集实验装置
考点四、关于二氧化碳性质的实验探究
考点五、二氧化碳解答与计算题
习 题 集 训
考点一、二氧化碳物理与化学性质(及碳的其他氧化物)
1.[广东中考]如图所示实验中,①④为用紫色石蕊试液润湿的棉球,②③为浸过紫色石蕊试液的干燥棉球。下列能准确描述实验现象的是( A )
A.④比①先变红,②③不变红
B.①比④先变红,②③不变红
C.④变红,①②③不变红
D.①变红,②③④不变红
【解析】干燥的二氧化碳气体不显酸性,不能使石蕊变色,所以②③不变红;二氧化碳与石蕊试液中的水发生反应生成碳酸使石蕊变色,所以①④变红;二氧化碳密度比空气大,气体下沉,所以④比①先变红。
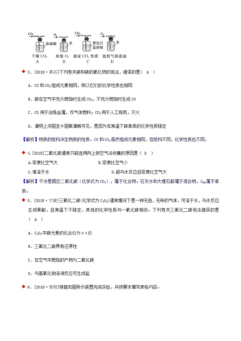
2.[2018]用下列装置进行实验,不能达到实验目的的是( B )
3.[2018·黄石]下列有关碳和碳的氧化物的说法,错误的是( A )
A.CO和CO2组成元素相同,所以它们的化学性质也相同
B.碳在空气中充分燃烧时生成CO2,不充分燃烧时生成CO
C.CO用于冶炼金属,作气体燃料;CO2用于人工降雨,灭火
D.清明上河图至今图案清晰可见,是因为在常温下碳单质的化学性质稳定
【解析】物质的结构决定物质的性质。CO和CO2虽然组成元素相同,但结构不同,化学性质也不同。
4.[2018]二氧化碳通常只能选用向上排空气法收集的原因是( D )
A.密度比空气大 B.密度比空气小
C.难溶于水 D.能与水反应且密度比空气大
【解析】干冰是固态二氧化碳(化学式为CO2),属于化合物。石灰水和大理石都属于混合物,C60属于单质。
5.[2018·宁波]三氧化二碳(化学式为C2O3)通常情况下是一种无色、无味的气体,可溶于水,与水反应生成草酸,且常温下不稳定,其他的化学性质与一氧化碳相似。下列有关三氧化二碳说法错误的是( A )
A.C2O3中碳元素的化合价为+4价
B.三氧化二碳具有还原性
C.在空气中燃烧的产物为二氧化碳
D.与氢氧化钠溶液反应可生成盐
6.[2018·贵阳]根据如图所示装置完成实验,并按要求填写表格内容。
(1)__CaCO3+2HCl===CaCl2+H2O+CO2↑__。
(2)__二氧化碳的密度比空气大,既不燃烧也不支持燃烧__。
(3)__澄清石灰水变浑浊__。
(4)__CO2+Ca(OH)2===CaCO3↓+H2O__。
(5)__2H2O2eq \(=====,\s\up7(MnO2))2H2O+O2↑__。
(6)__氧气具有助燃性__。
(7)__无明显变化__。
【解析】蜡烛熄灭,则产生的气体为CO2;蜡烛燃烧更旺,则产生的气体 为O2。
考点二、二氧化碳验满与检验
1.[2019中考]下列事实中能较好地说明集气瓶里的气体是CO2的是( D )
A.集气瓶正放在桌上,瓶中气体是无色的
B.往集气瓶里倒入紫色石蕊试液,振荡,试液变红色
C.将燃着的木条伸入集气瓶中,火焰熄灭
D.向集气瓶倒入适量澄清石灰水,振荡,石灰水变浑浊
【解析】氧气、氢气、二氧化碳等气体都是无色的,不能以无色来鉴别;氮气也不支持燃烧,不能以“燃着的木条伸入集气瓶中,火焰熄灭”来鉴别。
2.[2018]对下列实验中出现的异常现象分析合理的是( )
A.制取CO2气体时,始终收集不到CO2——收集CO2的集气瓶没盖严
B.点燃氢气时,发生爆炸——点燃前可能没有检验氢气的纯度
C.细铁丝在氧气中燃烧时,集气瓶底炸裂——用于引燃的火柴过长
D.验证空气中氧气含量时,进入集气瓶中的水少1/5——红磷过量
【解析】点燃可燃性气体之前,必须检验气体的纯度,否则有可能发生爆炸。
3.[2019]下列收集或验满气体的方法中,正确的是( A )
【解析】H2、CH4密度比空气小,可用图示的向下排空气法收集,但因为都是可燃性气体,不能用图示方法验满;CO2密度比空气大,可用图示的向上排空气法收集。
4.[2018]小明同学在实验操作考核中,要完成的题目是“二氧化碳的制取、收集和验满”。
(1)上图是实验桌上摆放好的该实验所需的用品,小明同学发现其中缺少了一种实验仪器和一种药品,请你写出所缺仪器的名称 ;所缺药品是 。
(2)写出制取二氧化碳反应的化学方程式 。
(3)下图是小明实验时的主要步骤,这些步骤的正确顺序是(填字母标号,下同) ,其中操作有误的是 。
【答案】(1)镊子(或药匙) 稀盐酸(2)CaCO3+2HCl = CaCl2+H2O+CO2↑ (3)c a b d e d
考点三、二氧化碳气体制取与收集实验装置
1.[2019]实验室部分仪器或装置如下图所示,请回答下列问题。
(l)写出指定仪器的名称:A ,B________。
(2)若要组装一套二氧化碳的发生和收集装置,可选择图中的_______(填字母)。实验室制取二氧化碳的化学方程式为___________________________。用该装置还可以制取的气体是 ,应选择的药品是_______________。
【答案】(1)试管 长颈漏斗(2)A C E F或A B C D F
CaCO3+2HCl=CaCl2+H2O+CO2↑
氧气(或O2) 过氧化氢溶液和二氧化锰
【解析】(1)仪器A是试管,仪器B是长颈漏斗;
(2)制取二氧化碳需试管、铁架台,若用双孔橡皮塞,则需用长颈漏斗,若用单孔橡皮塞,则不用长颈漏斗,收集二氧化碳气体只能用向上排空气法;该装置还可以用双氧水和二氧化锰混合制取氧气,因收集氢气用向下排空气法,故不能用该装置制取氢气。
2.[2018]某化学兴趣小组利用下图装置探究制取气体的原理、方法及性质。结合装置图,回答下列问题:
A B C D E
(1)写出图中标号仪器的名称:a ,b 。
(2)用双氧水和二氧化锰制取氧气时,可选用的发生装置是 (填上图字母),可选用C装置收集氧气,其原因是 。
(3)实验室制取二氧化碳时,应选择的发生装置是 (填上图字母)。
【答案】(1)长颈漏斗 锥形瓶
(2)B 氧气的密度比空气大且不与空气中成分反应
(3)B
【解析】(1)记住常见仪器的名称和用途;(2)用双氧水制取氧气时属于“固—液反应,不需加热”型,故应选B。(3)制取二氧化碳一般选用石灰石(或大理石)和稀盐酸为原料,且反应不需加热,属于“固—液反应,不需加热”型,故应选B。
考点四、关于二氧化碳性质的实验探究
1.[2018·舟山]在科学拓展课中,甲同学向两个充满CO2气体的塑料瓶中分别加入NaOH溶液和Ca(OH)2溶液,迅速盖紧瓶盖后充分振荡,结果发现两个塑料瓶都变瘪。他认为据此实验现象,可以判定NaOH和Ca(OH)2均能与CO2发生反应。
(1)乙同学认为上述判定方法还存在不严密之处,他的理由是__二氧化碳能够溶于水并且能和水反应__。
(2)丙同学根据B瓶中出现的浑浊现象,判定Ca(OH)2与 CO2发生了反应,提出了可以从是否有新物质生成的角度去判断。那么,若要判定NaOH和CO2发生了反应,在排除了(1)中的干扰因素后,接下来的方法是__取A中适量液体于试管中,加入足量稀盐酸,观察到有气泡产生(或取A中适量液体于试管中,加入氯化钡溶液,观察到有白色沉淀生成)__。
【解析】(2)若二氧化碳能与氢氧化钠反应,生成碳酸钠,碳酸钠与盐酸反应会生成氯化钠、水和二氧化碳,所以可用稀盐酸检验;碳酸钠能与氯化钡溶液反应生成碳酸钡和氯化钠,所以也可用氯化钡溶液检验。
2.[2019]空气中的二氧化碳超过正常含量时,会对人体健康产生如下影响:
【提出问题】 如何检验空气中二氧化碳的含量以便判断是否会影响人体健康?
【实验探究】
方法一:分别向二氧化碳含量不同的空气中放入燃着的蜡烛。
方法二:分别向二氧化碳含量不同的空气中加入适量的澄清石灰水。
【实验现象】
【分析与应用】
(1)上述实验中,方法一所依据的二氧化碳的性质是 二氧化碳不能支持燃烧 ;
方法二所依据的反应原理是 CO2+Ca(OH)2===CaCO3↓+H2O (用化学方程式表示)。
(2)菜窖中一般会含有较多的二氧化碳,人不能贸然进入。为确保人体健康不受影响,在进入菜窖前,应对其中的二氧化碳含量进行检验,有关操作步骤是做灯火实验,若 灯火熄灭(或燃烧不旺) ,就不能贸然进入。
【拓展探究】利用如图装置,粗略测定菜窖中二氧化碳的体积分数。
(3)连接实验装置:装置接口的连接顺序为 a→d→e→c→b→f 。
(4)用于实验的菜窖气体为50 mL,最终量筒中共收集到水45 mL,该菜窖气体中二氧化碳的体积分数约为 10% 。
3.[2018·广安]某实验小组在做“用澄清石灰水检验二氧化碳”的实验时,发现一个有趣的实验现象:
试管中浑浊现象为何消失?实验小组的同学对此实验进行了下列探究活动:
(1)根据已学知识,实验小组对CO2使澄清石灰水变浑浊的现象作出了合理的解释,其化学方程式为__CO2+Ca(OH)2===CaCO3↓+H2O__。
(2)【查阅资料】
①碳酸盐一般不溶于水。如碳酸钙不溶于水。
②碳酸钙能与二氧化碳、水反应生成碳酸氢钙[Ca(HCO3)2],碳酸氢钙易溶 于水。
③碳酸氢钙受热易分解,生成碳酸钙、二氧化碳和水。
从物质组成角度分类,碳酸氢钙应属于__D__。
A.氧化物 B.酸 C.碱 D.盐
写出碳酸氢钙受热分解的化学方程式:__Ca(HCO3)2 △ CaCO3↓+H2O+CO2↑__。
(3)【提出问题】碳酸氢钙能与哪些物质反应呢?
(4)【假设与猜想】猜想Ⅰ:能与盐酸反应
猜想Ⅱ:能与氢氧化钠反应
……
(5)【设计实验并验证】
根据验证实验写出碳酸氢钙与盐酸反应的化学方程式:__Ca(HCO3)2+2HCl===CaCl2+2H2O+2CO2↑__。
(6)【讨论与反思】该实验小组在实验中发现问题,并对问题进行不断探究。他们不但发现了新的物质,还了解了它的一些性质,并对生活中煮沸可以降低水的硬度、水垢的形成以及自然界中溶洞与钟乳石的形成有了更进一步的认识。
4.[2019]二氧化碳是一种奇妙的气体,某校化学兴趣小组在老师指导下,进行了《实验室二氧化碳的制取及其性质》实验,请你帮助回答下列问题。
(1)在大试管中加入5粒石灰石、倾倒约试管体积三分之一的稀盐酸(1∶1),取一支试管用排空气法收集CO2,集满,另一支中试管用排水法收集CO2,集满。发现排空气法先收集满,该操作过程中合理的排列顺序是(选填序号)①③⑤④②(或③①⑤④②)。
①检验装置的气密性②待有连续稳定气泡再排水集气
③将水槽中待收集气体的中试管注满水④旋紧连有导管的单孔胶塞
⑤向大试管内加入5粒石灰石再倒入三分之一的盐酸(1∶1)
(2)实验时用大试管与带导管的单孔胶塞制取二氧化碳气体,先将大试管与带导管的单孔胶塞连接,再将导管末端浸入水中,然后用手捂住试管一会儿,导管口有气泡,放手后导管内倒吸入一段水柱说明该装置气密性良好,制取该气体发生的化学方程式是CaCO3+2HCl===CaCl2+H2O+CO2↑。此装置还可以制取氧气气体,制气反应的化学方程式是2H2O2eq \(=====,\s\up7(MnO2))2H2O+O2↑,从反应物的状态和反应条件说明为什么可用制二氧化碳的装置制该气体该反应为固体和液体不需加热的反应,与制二氧化碳的反应状态和条件相同,故可用制二氧化碳的装置制取该气体(其他合理解答均可)。
(3)用试管进行排水法收集二氧化碳气体时,主要出现了如图所示的4种操作,其中合理的是(此小题为不定项选择填空,不可多选或错选)AC。
(4)小刚在做完实验后,准备将反应后的废液倒进废液缸时,发现实验桌上有一瓶未知质量分数的Na2CO3溶液,他决定利用该废液,测定Na2CO3溶液中溶质的质量分数。他将废液过滤,然后向废液中慢慢滴加Na2CO3溶液,加入Na2CO3溶液的质量与生成沉淀质量的关系如图所示。
分析1:在加入Na2CO3溶液的过程中,开始时没有发现沉淀生成,说明滤液中的溶质除含有CaCl2外,还含有的微粒是H+、Cl-、H2O;若不用指示剂,向该“混合液”中加入碳酸钙固体可变成主要含氯化钙的中性溶液。
分析2:所滴加的Na2CO3溶液中溶质的质量分数是26.5%。(计算结果精确到0.1%)
考点五、二氧化碳解答与计算题
1.在锥形瓶甲中放入10 g块状纯净的碳酸钙,在锥形瓶乙中放入10 g粉末状纯净的碳酸钙,分别同时加入足量同浓度的稀盐酸与碳酸钙反应。下列图中对该实验产生气体的质量与反应时间的关系,描述合理的是( C )
2.[2018·杭州]CO2的转化和利用是一个热门的研究课题。回答下列相关问题:
(1)2016年我国科研人员研制出一种“可呼吸CO2”的电池,放电时该电池“吸收CO2”,充电时该电池“放出CO2”。放电时,金属钠和CO2发生置换反应生成一种非金属单质和一种常见的盐,写出此反应的化学方程式:__4Na+3CO2===2Na2CO3+C__。
(2)2018年5月,某杂志介绍了我国的一项研究成果:在一种新催化剂作用下可实现二氧化碳高效转化为甲醇,相关反应如图所示,参加反应的甲和乙分子个数之比为__1∶3__。
【解析】(1)根据化学方程式,分析化合价的变化,钠价态升高,所以得到的一种非金属单质的价态要降低,只有两种非金属,一种是氧气,另一种是碳,但是如果得到氧气也是化合价升高,不符合价态变化,所以得到的非金属是碳,另外一种常见的盐,由碳、钠、氧三种元素组成,即是碳酸钠。(2)写出并配平反应的化学方程式:CO2+3H2===CH3OH+H2O,可知甲和乙分子数之比为1∶3。
3.[2018·杭州拱墅区二模]2018年4月25日,在浙江省首届中小学STEAM教育大会上,杭州市保俶塔实验学校被评为浙江省中小学STEAM教育项目“种子学校”。在该校STEAM科技社团活动中,为测出某鸡蛋壳中碳酸钙的质量,小金同学称取已洗净、晾干、研成粉末的某鸡蛋壳10g置于烧杯中,将烧杯放在电子天平上,往烧杯中加入足量的稀盐酸,每0.5min记录一次电子天平的示数,据此计算出产生气体的质量,具体数据如表(反应的化学方程式为CaCO3+2HCl===CaCl2+H2O+CO2↑)。
(1)若产生的气体全部是鸡蛋壳中的碳酸钙与盐酸反应生成的 CO2,其质量为__3.96__g。
(2)根据实验结果计算出该鸡蛋壳中碳酸钙的质量分数。(假定鸡蛋壳中其他成分不含钙元素,写出具体计算过程)
【答案】 (2)设参加反应的碳酸钙的质量为x,
CaCO3+2HCl===CaCl2+CO2↑+H2O
100 44
x 3.96g
eq \f(100,x)=eq \f(44,3.96g),解得x=9g,
鸡蛋壳中CaCO3的质量分数:CaCO3%=eq \f(9g,10g)×100%=90%。
4、为确定某大理石样品的纯度,某兴趣小组进行如下实验:称取该大理石(杂质不参加反应)加入烧杯中,向其中逐渐加入稀盐酸至完全反应,反应结束后,称量烧杯及其中物质的总质量(溶解的气体忽略不计),有关数据记录如表.
(1)实验中判断碳酸钙完全反应的方法是 ,大理石是重要的建筑材料,在实际应用中应避免与 接触.
(2)实验中产生的二氧化碳质量为 .
(3)求该大理石的纯度(写出计算过程,计算结果精确到0.1%)。
【答案】(1)实验中判断碳酸钙完全反应的方法是 继续滴入稀盐酸,观察到不再生成气泡,大理石是重要的建筑材料,在实际应用中应避免与 酸性物质(或者酸)接触.
(2)实验中产生的二氧化碳质量为 3.3g.
(3)该大理石的纯度约为88.2%.
【解析】碳酸钙反应完全是加入盐酸至过量,从现象的角度是气泡不再生成,所以判断碳酸钙完全反应的方法就是继续滴入稀盐酸,观察到不再生成气泡.
由于大理石的主要成分和酸性物质或者酸能够反应,所以使用大理石时要避免接触酸性物质或者是酸.根据质量守恒定律,生成二氧化碳的质量为90g+8.5g+50g-145.2g=3.3g
设该石灰石样品中碳酸钙的质量为x,
CaCO3+2HCl=CaCl2 +H2O+CO2↑
100 44
X 3.3g x=7.5g
所以大理石中碳酸钙的质量分数也就是大理石的纯度为88.2%关闭K2、打开K1,A中现象
B中发生反应的化学方程式
解释A中现象
关闭K1、打开K2,C中现象
用化学方程式解释C中现象
蜡烛熄灭
__(1)__
__(2)__
__(3)__
__(4)__
蜡烛燃烧更旺
__(5)__
__(6)__
__(7)__
实验步骤
实验现象
结论
实验一:取丙中少量液体于试管中,滴加稀盐酸
有__气泡__生成
猜想Ⅰ成立
实验二:取丙中少量液体于试管中,滴加氢氧化钠溶液
有白色沉淀生成
猜想Ⅱ成立
实验三:取丙中少量液体于试管中,加热
澄清液体又变浑浊
验证了资料描述
时间(min)
0
0.5
1.0
1.5
2.0
2.5
3.0
产生气体质量(g)
0
1.80
3.00
3.60
3.96
3.96
3.96
压力与压强(7个考点)-2021年中考科学(浙教版)重难点、易错点复习练习(教育机构专用): 这是一份压力与压强(7个考点)-2021年中考科学(浙教版)重难点、易错点复习练习(教育机构专用),共29页。试卷主要包含了液体压强及探究影响因素,大气压的测量,大气压强计算及应用,压强的综合计算与实验探究等内容,欢迎下载使用。
植物与土壤(6个考点)-2021年中考科学(浙教版)重难点、易错点复习练习(教育机构专用): 这是一份植物与土壤(6个考点)-2021年中考科学(浙教版)重难点、易错点复习练习(教育机构专用),共22页。试卷主要包含了下列植物全部属于须根系的一组是,下列有关植物根尖的说法正确的是等内容,欢迎下载使用。
酸和碱 实验与探究(7个考点)-2021年中考科学(浙教版)重难点、易错点复习练习(教育机构专用): 这是一份酸和碱 实验与探究(7个考点)-2021年中考科学(浙教版)重难点、易错点复习练习(教育机构专用),共40页。试卷主要包含了酸碱性与酸碱度,PH测量,常见酸的性质,常见碱的性质,酸与碱的中和反应,实验探究,与酸碱有关反应的实验与探究,与酸碱有关反应的计算,图形代表的含义等内容,欢迎下载使用。

