初中科学华师大版八年级下册1 天气、气候和人类活动同步达标检测题
展开1.天气是短时间内的大气状况,下列词语中描述天气的是( )
A. 阴转多云 B. 终年高温 C. 长夏无冬 D. 四季如春
2.台州某日天气预报如下:“明天小到中雨,偏北风4~5级,气温下降10~18 ℃。”造成这样的天气是受哪个天气系统影响的( )
A. 高压 B. 冷锋 C. 暖锋 D. 低压
3.下列语句中,描述气候的是( )
A. 夜来风雨声,花落知多少
B. 北京春季温暖多风夏季炎热多雨,秋季凉爽晴朗冬季寒冷有雪
C. 未来 24 小时内,本地将有 6 至 7 级偏北风,气温下降 6 至 8℃
D. 东边日出西边雨
4.如果在卫星云图上面,看到的全是绿色,说明今天的天气情况是( )
A. 阴 B. 多云 C. 小雨 D. 晴
5.“天气”与“气候”既有联系又有区别,下列现象中描述天气的是( )
A. 冬无严寒、夏无酷暑 B. 四季无寒暑,一雨便成秋
C. 昨天晴空万里,艳阳高照 D. 五原春色归来迟,二月垂柳未挂丝
6.下列对a、b、c、d四地的天气状况判断,正确的是( )
A. a、b、c、d都为阴雨天气 B. b、c为阴雨天气
C. a、b、c、d都为晴朗天气 D. b、c为晴朗天气
7.某天我市最高气温为31℃,最低气温为23℃,沿海海面北到东北风9-10级,阵风11级。这一天中我市的大气状态及变化称为( )
A. 降雨 B. 气温 C. 天气 D. 气候
8.天气与气候既有区别又有联系.下列描述属于气候用语的是( )
A. 昨夜西风调碧树 B. 万紫千红花不谢,冬暖夏凉四时春
C. 夜来风雨声,花落知多少 D. 云彩向南雨涟涟,云彩向北一阵
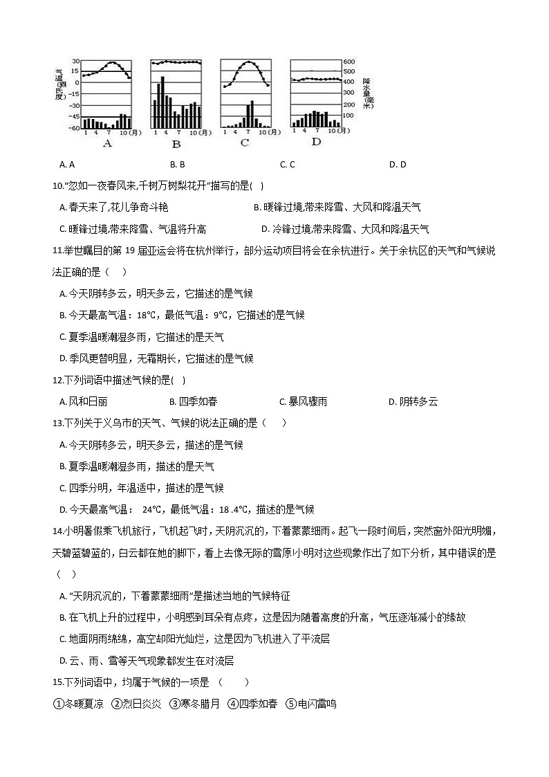
9.下面的气候要素图中,最有可能表示我市的气候状况的是( )
A. A B. B C. C D. D
10.“忽如一夜春风来,千树万树梨花开”描写的是( )
A. 春天来了,花儿争奇斗艳 B. 暖锋过境,带来降雪、大风和降温天气
C. 暖锋过境,带来降雪、气温将升高 D. 冷锋过境,带来降雪、大风和降温天气
11.举世瞩目的第19届亚运会将在杭州举行,部分运动项目将会在余杭进行。关于余杭区的天气和气候说法正确的是( )
A. 今天阴转多云,明天多云,它描述的是气候
B. 今天最高气温:18℃,最低气温:9℃,它描述的是气候
C. 夏季温暖潮湿多雨,它描述的是天气
D. 季风更替明显,无霜期长,它描述的是气候
12.下列词语中描述气候的是( )
A. 风和日丽 B. 四季如春 C. 暴风骤雨 D. 阴转多云
13.下列关于义乌市的天气、气候的说法正确的是( )
A. 今天阴转多云,明天多云,描述的是气候
B. 夏季温暖潮湿多雨,描述的是天气
C. 四季分明,年温适中,描述的是气候
D. 今天最高气温: 24℃,最低气温:18 .4℃,描述的是气候
14.小明暑假乘飞机旅行,飞机起飞时,天阴沉沉的,下着蒙蒙细雨。起飞一段时间后,突然窗外阳光明媚,天碧蓝碧蓝的,白云都在她的脚下,看上去像无际的雪原!小明对这些现象作出了如下分析,其中错误的是( )
A. “天阴沉沉的,下着蒙蒙细雨”是描述当地的气候特征
B. 在飞机上升的过程中,小明感到耳朵有点疼,这是因为随着高度的升高,气压逐渐减小的缘故
C. 地面阴雨绵绵,高空却阳光灿烂,这是因为飞机进入了平流层
D. 云、雨、雪等天气现象都发生在对流层
15.下列词语中,均属于气候的一项是 ( )
①冬暖夏凉 ②烈日炎炎 ③寒冬腊月 ④四季如春 ⑤电闪雷鸣
A. ①③④⑤ B. ①③④ C. ③④⑤ D. ①②③④
16.下列诗句中,描述气候的是( )
A. 东边日出西边雨,道是无晴却有晴 B. 夜来风雨声,花落知多少
C. 忽如一夜春风来,千树万树梨花开 D. 人间四月芳菲尽,山寺桃花是盛开
17.衢州气象台发布天气预报:“2018 年 10 月 30 日多云转晴,全天气温 16—23℃,西北风2—3 级,当前相对湿度 25%……”对于这则预报下列说法错误的是( )
A. 多云转晴说明是高气压控制 B. 当日最高气温最可能出现在正午时分
C. 西北风是指西北吹向东南的风 D. 相对湿度越大降水概率越高
18.下列现象属于描述温州天气的是( )
A. 春季多梅雨 B. 冬季无严寒 C. 今天阴转晴 D. 夏季多台风
二、填空题
19.小明查阅了1 月 3 日瑞安的天气预报(如图)。
(1)当天最高气温为________。
(2)当天最低气温出现的时间段约为___。
A.0:00-1:00
B.6:00—7:00
C.17:00—18:00
(3)当天的风吹来的方向是________。
(4)1月4日瑞安天气为小雨,两天中气压较低的一天是________
三、解答题
20.假设图是浙江省某地当日的天气预报符号图,完成下列要求:
(1)请写出该图表示的天气状况________ .
(2)这种天气在浙江地区,最不可能出现在一年四季中的________ 季;你判断的主要依据是________ 。
(3)如果该地明天天气预报:“有时有小雨”,这是指降水的可能性,它由________ 来表示。
答案解析部分
一、单选题
1. A
分析:气候是指一个地区大气的多年平均状况,主要的气候要素包括光照、气温和降水等,其中降水是气候重要的一个要素。
解答:A、阴转多云是短时间内的气象变化,属于天气;故A正确;
BCD、终年高温、长夏无冬、四季如春,是长时间的天气天气变化,属于气候;故BCD错误;
故答案为:A。
2. B
分析:1、高压系统控制下天气以晴朗干燥为主;
2、冷锋系统控制下天气以降雨,大风,气温下降;
3、暖锋控制下天气以降雨,升温;
4、低压控制下天气以阴雨为主。
解答:A:在高压系统控制下天气以晴朗干燥为主,与题意不符,A错误;
B:冷锋系统控制下天气以降雨,大风,气温下降,与题中天气现象相符,B正确;
C:暖锋控制下天气以阴雨,升温为主,与题意不符,C错误;
D:低压控制下天气以阴雨为主,与题意不符,D错误。
故选B
3. B
分析:气候和天气的不同:
(1)天气是一定区域短时段内的大气状态(如冷暖、风雨、干湿、阴晴等)及其变化的总称。 气候是长时间内气象要素和天气现象的平均或统计状态,时间尺度为月、季、年、数年到数百年以上。
(2)天气与气候的区别是:天气时间短,是多变的;气候时间长,一般变化不大。
解答:A.夜来风雨声,花落知多少,描述的是昨天夜里短时间内的大气状态,属于天气,故A错误;
B.北京春季温暖多风夏季炎热多雨,秋季凉爽晴朗冬季寒冷有雪,时间尺度为季节,属于气候,故B正确;
C.未来 24 小时内,本地将有 6 至 7 级偏北风,气温下降 6 至 8℃,描述的是短时间的大气状态,属于天气,故C错误;
D.东边日出西边雨,还是描述的短时间内的天气,故D错误。
故选B。
4. D
分析:卫星云图中绿色代表陆地,看见绿色,说明天气为晴;蓝色代表海洋,看见蓝色,说明天气为晴;白色为阴雨区,颜色越白,表示云层越厚.白色越亮,降水越明显,白色较暗,一般为阴。
解答:由分析可知,如果在卫星云图上面,看到的全是绿色,绿色表示陆地,看见绿色说明云层少或没有,所以是晴天,D选项正确。A、B、C错误。
故选D
5. C
分析:天气是指某一个地区距离地表较近的大气层在短时间内的具体状态。而天气现象则是指发生在大气中的各种自然现象,即某瞬时内大气中各种气象要素(如气温、气压、湿度、风、云、雾、雨、闪、雪、霜、雷、雹、霾等)空间分布的综合表现。气候是指一个地区大气的多年平均状况,主要的气候要素包括光照、气温和降水等,其中降水是气候重要的一个要素。
解答:A、冬无严寒、夏无酷暑,描述的是气候;故A不符合题意;
B、四季无寒暑,一雨便成秋,描述的是气候;故B不符合题意;
C、昨天晴空万里,艳阳高照,描述的是天气;故C符合题意;
D、五原春色归来迟,二月垂柳未挂丝,描述的是气候;故D不符合题意;
故答案为:C。
6. D
分析:暧气团主动向冷气团移动而形成的锋叫做暧锋。暧锋过境时,常出现阴雨天气,由于暧气团沿冷气团爬升速度较慢, 因此多形成连续性降雨天气。暧锋过境后,暧气团占据原来冷气团的位置,气温上升,气压下降,天气转晴。暧锋降水主要发生在锋前。冷气团主动向暧气团移动而形成的锋是冷锋。冷锋过境时,常出现阴天、刮风、雨雪等天气现象。冷锋过境后,冷气团占据了原来暧气团的位置,气温、湿度明显降低,气压升髙,天气转晴,冷锋降水主要发生在锋后。
解答:根据锋面的形状可判断,甲图为冷锋,乙图为暧锋,b地位于冷锋前,为晴天;a地位于冷锋后,为阴雨天气; d地位于暖锋前,多为连续性降水; c地位于暖锋后,为晴天。
故答案为:D
7. C
分析:降雨、气温均属于天气情况,气候是大气物理特征的长期平均状态,与天气不同,它具有稳定性。时间尺度为月、季、年、数年到数百年以上。
解答:这一天中我市的大气状态及变化称为天气,因为天气是指某一个地方距离地表较近的大气层在短时间内的具体状态。而天气现象则是指发生在大气中的各种自然现象,即某瞬时内大气中各种气象要素(如气温、气压、湿度、闪电、风、云、雾、雨、雪、霜、雷、雹、霾等)空间分布的综合表现。
故答案为:C
8. B
分析:气候一般是指某一地区长时期内的天气状态的综合表现,天气与气候之区别在于,天气是代表一个较短时间,而气候是代表一个较长的时间。
解答:A、昨夜西风凋碧树,这里的昨夜指的是昨天夜里,那么就是属于天气,因为天气一般指短时间内的气象变化,A不符合题意。
B、 万紫千红花不谢,冬暖夏凉四时春,冬暖夏凉指的是冬季和夏季,因此属于气候用语, 因为气候是指长时间的气象特征,B符合题意。
C、夜来风雨声,指的是当天夜里听到了风雨,这是属于天气,C不符合题意。
D、云彩向南雨涟涟,云彩向北一阵指的是看到当天的云彩一阵阵,属于天气,D不符合题意。
故答案为:B
9. C
分析:本题主要检测的是通过读图确定气候类型的读图技能。
解答:最有可能表示我市气候的状况图是c图,因为降水量夏季最多,气温也是夏季最高,从春天温度慢慢升高直到夏天气温最高,而夏季之后进入秋天气温就越来越低。
故答案为:C
10. D
分析:冷锋过境前,单一气团控制,天气晴朗;冷锋:过境时,常出现大风、阴天、降水、降温的天气;过境后气温、湿度降低,气压升高,天气转晴。
解答:“忽如一夜春风来,千树万树梨花开”,诗句可以看出天气变化比较快,而且有降雪,说明是冷锋活动。
故答案为:D
11. D
分析:“气候”是指一个区域大气的多年平均状况,具有稳定性,反应的是长期的大气状况;“天气”是指某一区域大气在短时间内的具体状态,是大气的一种综合表现,包括风、云、雾、雨、雪、霜、雷、雹等天气变化。天气是大气短时间内的快速变化,具有很强的不确定性,所以就需要“天气预报”。
解答:A、今天阴转多云,明天多云,它描述的是天气,A不符合题意。
B、今天最高气温:18℃,最低气温:9℃,它描述的是天气,B不符合题意。
C、夏季温暖潮湿多雨,它描述的是气候,C不符合题意。
D、季风更替明显,无霜期长,它描述的是气候,D符合题意。
故答案为:D
12. B
分析:气候,自然科学名词,是大气物理特征的长期平均状态,与天气不同,它具有稳定性。时间尺度为月、季、年、数年到数百年以上。气候以冷、暖、干、湿这些特征来衡量,通常由某一时期的平均值和离差值表征。
解答:A.风和日丽是即时的天气状况,属于天气;故A错误;
B.四季如春描述的是长时间的天气情况,属于气候;故B正确;
C.暴风骤雨描述的较短时间内的天气状况,属于天气;故C错误;
D.阴转多云描述的是短时间内的天气状况,属于天气;故D错误;
故答案为:B。
13. C
分析:(1)天气是短时间内气温、降水和气压等要素的综合状况;气候是某地区长时间内的天气特征。气候是某一地区长时间内的天气特征,它包括天气的平均状况和极端状况。
解答:A、 今天阴转多云,明天多云,描述的是短时间内的状况,属于天气,说法错误。
B、夏季温暖潮湿多雨,描述的是某一地区长时间内的天气特征,属于气候,说法错误。
C、 四季分明,年温适中, 描述的是某一地区长时间内的天气的平均状况,属于气候,说法正确。
D、 今天最高气温: 24℃,最低气温:18 .4℃,描述的是短时间内的状况,属于天气,说法错误。
故答案为:C
14. A
分析:天气是一定区域短时段内的大气状态(如冷暖、风雨、干湿、阴晴等 及其变化的总称,气候是长时间内气象要素和天气现象的平均或统计状态时间尺度为月、季、年、数年到数百年以上;外界气压也随着高度的增加而降低,人体内气 压大于外部气压,会向外压迫耳膜,故耳朵感到疼;平流层特点(1)空气的垂直混合运动显著减弱(2)下半部温度基本不变上半部的温度随高度的增加而显著升高.
解答:A、“天阴沉沉的下着蒙蒙细雨 是描述的是当天的天气,不是气候,A符合题意;
B、海拔越高、气压越低 在飞机起飞或降落时,在短时间内,飞机的高度发生巨大的变化 外界气压也随着高度的增加而降低,人体内气压大于外部气压,会向外压迫耳膜,故耳朵感到疼,B不符合题意;
C、地面阴雨绵绵,高空却阳光灿烂,这是因为飞机进入了平流层,空气特别稳定,不易产生对流,而且没有降水,C不符合题意;
D、对流本身就是温度差异产生的对流层的顶就是温度差异产生的空气流动现象的最高处有了空气流动携带水汽就产生云云层随着气流运动遇到温度变化产生雨雪而运动带电就产生雷,D不符合题意.
故选A
15. B
分析:气候是大气物理特征的长期平均状态,与天气不同,它具有稳定性。时间尺度为月、季、年、数年到数百年以上。
解答: ①冬暖夏凉 ③寒冬腊月 ④四季如春 描述的大气的长期状态,属于气候;
②烈日炎炎 ⑤电闪雷鸣 描述的是短时间的天气变化,属于天气;
故答案为:B。
16. D
分析:气候是大气物理特征的长期平均状态,与天气不同,它具有稳定性。时间尺度为月、季、年、数年到数百年以上。
解答:A、东边日出西边雨,道是无晴却有晴,描述的降水和太阳同时存在的一种现象,属于天气;故A错误;
B、夜来风雨声,指的是夜晚降雨,属于天气;故B错误;
C、忽如一夜春风来,千树万树梨花开,描述的是突降大雪的现象,属于天气;故C错误;
D、人间四月芳菲尽,山寺桃花始盛开;描述的是山下的桃花都开败了,而山上的桃花才 刚刚盛开 ,指的是山上的气温受到高度的影响温度较低,属于气候;故D正确;
故答案为:D。
17. B
分析:天气预报主要是使用收集大量的数据(气温、湿度、风向和风速、气压等等),然后使用目前对大气过程的认识(气象学)来确定未来空气变化。
解答:A、高气压控制的地区天气晴朗;故A正确;
B、当日的最高气温出现在午后2时左右;故B错误;
C、风向是指风吹来的方向;故C正确;
D、相对湿度是判断降水概率的条件之一,相对湿度越大说明空气中水含量越高,则降水的概率也越大;故D正确;
故答案为:B。
18. C
分析:天气是指某一个地区距离地表较近的大气层在短时间内的具体状态。而天气现象则是指发生在大气中的各种自然现象,即某瞬时内大气中各种气象要素(如气温、气压、湿度、风、云、雾、雨、闪、雪、霜、雷、雹、霾等)空间分布的综合表现。
解答:ABD、春季多梅雨、冬季无严寒、夏季多台风都是温州长期的天气特征,属于气候;故ABD错误;
C、今天阴转晴,描述的短时间的天气状况,属于天气;故C正确;
故答案为:C。
二、填空题
19. (1)14℃
(2)B
(3)北方
(4)1月4日
分析:根据天气预报图思考解答即可。
解答:(1)由图可知,当天最高气温为14℃。
(2)由图可知,当天最低气温出现的时间段约为6:00—7:00,B符合题意。
(3)由图可知,当天的风吹来的方向是北方。
(4)1月3日天气较好,没有下雨,而1月4日瑞安天气为小雨,因此两天中气压较低的一天是1月4日。
故答案为:(1)14℃(2)B(3)北方(4)1月4日
三、解答题
20. (1)阴转多云,气温0~5℃,东北风6级
(2)夏;气温0~5℃
(3)降水概率
分析:据图分析,天气预报图中包含有云量、气温和风级,天气变化为阴转多云,图中风速为三长横线,每一长横线表示风速为4米/秒,共12米/秒,为6级风(范围是10.8米/秒~13.8米/秒);浙江省属亚热带季风气候,四季分明,夏季气温高,从当日的最低气温0℃和最高气温5℃来看,最不可能的是夏季;在天气预报用语中,降水概率表示降水可能性大小
解答:
1.为多云转晴;温度为0~5℃;风向为东北风,分级为6级。
2.我们无法从风向分级和多云转晴来判断是浙江哪个季节,因为每个季节都有可能出现这种情况。但是温度为0~5℃,我们可以判断不可能是浙江夏季。浙江的夏季温度是比较高的。
3.“有时有小雨”表示降水的概率。
故答案为:1.多云转晴,温度为0~5℃,东北风6级。2.夏季,温度为0~5℃。 3.降水概率。
华师大版八年级下册第8章 天气和气候1 天气、气候和人类活动练习题: 这是一份华师大版八年级下册第8章 天气和气候1 天气、气候和人类活动练习题,共12页。试卷主要包含了单选题,填空题等内容,欢迎下载使用。
华师大版八年级下册6 天气、气候变化的主要因素习题: 这是一份华师大版八年级下册6 天气、气候变化的主要因素习题,共10页。试卷主要包含了单选题,填空题,解答题等内容,欢迎下载使用。
华师大版八年级下册第7章 生命活动的调节1 动物的行为随堂练习题: 这是一份华师大版八年级下册第7章 生命活动的调节1 动物的行为随堂练习题,共11页。试卷主要包含了单选题,多选题,填空题,实验探究题,解答题等内容,欢迎下载使用。

