还剩3页未读,
继续阅读
所属成套资源:苏科版八年级上册知识点总结
成套系列资料,整套一键下载
- 苏科版八年级上册第2章 轴对称图形知识点总结 其他 1 次下载
- 苏科版八年级上册第3章 勾股定理知识点总结 其他 0 次下载
- 苏科版八年级上册第4章实数知识点详细总结 其他 0 次下载
- 苏科版八年级上册第五章平面直角坐标系知识点总结 其他 0 次下载
苏科版八年级上册第六章一次函数详细知识点总结
展开
这是一份苏科版八年级上册第六章一次函数详细知识点总结,文件包含我们与法律同行pptx、我们与法律同行docx、习近平就职宪法宣誓mp4、央视普法公益广告mp4等4份课件配套教学资源,其中PPT共0页, 欢迎下载使用。主要包含了变量与常量,函数的定义,函数的三种表示法,确定自变量的取值范围,函数值,函数的图像等内容,欢迎下载使用。
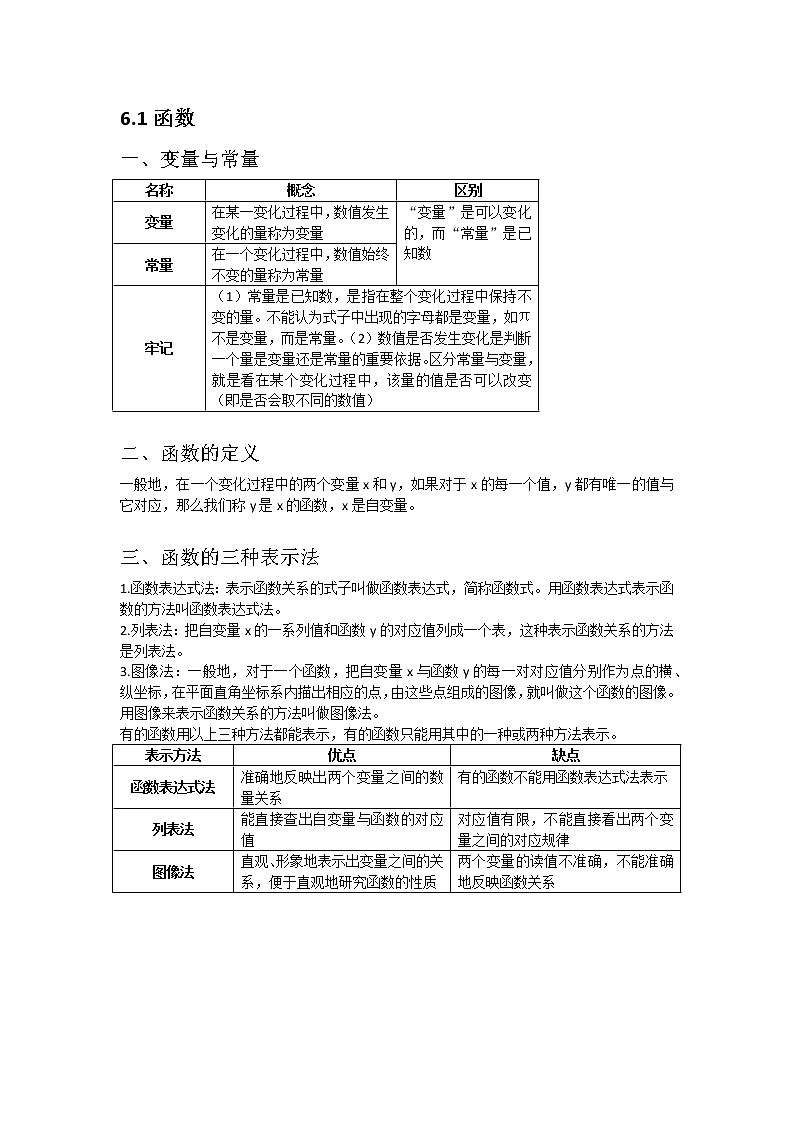
6.1函数
一、变量与常量
二、函数的定义
一般地,在一个变化过程中的两个变量x和y,如果对于x的每一个值,y都有唯一的值与它对应,那么我们称y是x的函数,x是自变量。
三、函数的三种表示法
1.函数表达式法:表示函数关系的式子叫做函数表达式,简称函数式。用函数表达式表示函数的方法叫函数表达式法。
2.列表法:把自变量x的一系列值和函数y的对应值列成一个表,这种表示函数关系的方法是列表法。
3.图像法:一般地,对于一个函数,把自变量x与函数y的每一对对应值分别作为点的横、纵坐标,在平面直角坐标系内描出相应的点,由这些点组成的图像,就叫做这个函数的图像。用图像来表示函数关系的方法叫做图像法。
有的函数用以上三种方法都能表示,有的函数只能用其中的一种或两种方法表示。
四、确定自变量的取值范围
温馨提示:(1)在一个函数解析式中,自变量的取值必须使函数解析式有意义。当一个函数解析式中出现不止一种上述情况时,自变量的取值是使各式成立的公共解;
(2)具有实际意义或几何意义的函数,自变量的取值范围除应使函数解析式有意义外,还必须符合实际意义或几何意义。
五、函数值
对于一个函数,当自变量x=a时,可以求出与它对应的y的值,我们就说这个值是当x=a时的函数值。
六、函数的图像
在平面直角坐标系中,以函数的自变量的值为横坐标、相应的函数值为纵坐标的点所组成的图形叫做这个函数的图像。
6.2一次函数
一、一次函数与正比例函数的概念
正比例函数是一次函数的特殊情况,而一次函数并不一定是正比例函数,但包括正比例函数。
二、用待定系数法确定一次函数的关系式
三、确定实际问题中的一次函数关系式
根据条件列一次函数的关系式:根据一些基本数量关系,如路程=速度×时间,利息=本金×利率×期数等;根据数学公式,如三角形的面积=12×底×高,矩形周长=2(长+宽),圆的面积=πr2等;根据题意列出等量关系式,再用含x的代数式表示。
6.3一次函数的图像
一、一次函数的图像
1.一次函数y=kx+b(k、b为常数,且k≠0)的图像是一条直线,也称为直线y=kx+b。由于两点确定一条直线,画一次函数的图像时,只要先确定这个图像上两个点的位置,再过这两点画直线就可以了。为了方便,常取图像与坐标轴的两个交点(0,b)和(-bk,0)。
2.正比例函数y=kx(k≠0)的图像是经过原点(0,0)的一条直线,画出正比例函数y=kx(k≠0)的图像时,只需要一点(1,k),然后过原点和这一点画直线即可。
二、正比例函数y=kx与一次函数y=kx+b图像的关系
正比例函数y=kx(k≠0)的图像是经过原点(0,0)的直线,一次函数y=kx+b(k≠0)的图像是由正比例函数y=kx的图像沿y轴向上(b>0)或向下(b<0)平移∣b∣个单位长度得到的。
把直线y=kx+b向上平移m(m>0)个单位,得到的直线的解析式为y=kx+b+m。
把直线y=kx+b向下平移m(m>0)个单位,得到的直线的解析式为y=kx+b-m。
把直线y=kx+b向右平移m(m>0)个单位,得到的直线的解析式为y=k(x-m)+b。
把直线y=kx+b向左平移m(m>0)个单位,得到的直线的解析式为y=k(x+m)+b。
6.4用一次函数解决问题
一、函数建模
在数学中,建立函数模型是在经济管理、科学技术领域、实际生产等现实生活中所遇到的实际问题,利用数学的思想、方法、知识来解决。
二、一次函数图像的应用
从图像上获取信息,运用数形结合思想和一次函数的性质解决实际问题。
6.5一次函数与二元一次方程
一、一次函数与二元一次方程(组)的关系
1.一次函数与二元一次方程的关系
一次函数y=kx+b(k≠0)的图像上任意一点的坐标都是二元一次方程kx-y+b=0的解;以二元一次方程kx-y+b=0的解为坐标的点都在一次函数y=kx+b(k≠0)的图像上。
二、二元一次方程组的图像解法
1.二元一次方程组的图像解法的含义
用一次函数的图像求二元一次方程组的解的方法称为二元一次方程组的图像解法。
2.二元一次方程组的图像解法
(1)将二元一次方程组中的两个方程分别转化为一次函数关系式;(2)在同一直角坐标系中作出这两个一次函数的图像;(3)两图像的交点坐标即为所求方程组的解。
若这两条直线平行,无交点,方程组无解;
若这两条直线重合,有无数个交点,方程组有无穷多个解;
若这两条直线相交,只有一个交点,方程组有唯一解。
6.6一次函数、一元一次方程和一元一次不等式
二、一次函数与一元一次方程
任何一个一元一次方程都可以化简为kx+b=0(k,b为常数,k≠0)的形式。
(1)一元一次方程kx+b=0(k≠0)是一次函数y=kx+b(k≠0)的函数值为0时的特殊情形。
(2)直线y=kx+b(k≠0)与x轴交点的横坐标就是一元一次方程kx+b=0(k≠0)的解,即x=-bk。
三、三个“一次”之间的关系
已知一次函数的表达式,当其中一个变量的值确定时,可以用一元一次方程确定另一个变量的值;当其中的一个变量的范围确定时,可以由相应的一元一次不等式(组)确定另一个变量的取值范围。
一次函数
1.函数
(1)概念:表示法-----列表法、图像法、函数表达式法
(2)常量、变量--------自变量的取值范围
(3)函数值
(4)函数的图像
(1)正比例函数
2.一次函数的概念
(2)用待定系数法求一次函数的表达式
3.一次函数的图像
(1)一条直线
(2)画法-------列表,描点,连线
1.Y=kx+b中,当k>0时,y随x的增大而增大
(3)性质
2.Y=kx+b中,当k<0时,y随x的增大而减小
4.三个“一次”
(1)一元一次不等式与一元一次方程
(2)一元一次不等式与一次函数
(3)一元一次方程与一次函数
(4)三个“一次”之间的关系
5.应用
1.求两直线的交点
(1)二元一次方程组的图像解法
2.求二元一次方程组的解
(2)实际应用
1.利用一次函数解决实际问题
2.根据一次函数的图像解决实际问题
名称
概念
区别
变量
在某一变化过程中,数值发生变化的量称为变量
“变量”是可以变化的,而“常量”是已知数
常量
在一个变化过程中,数值始终不变的量称为常量
牢记
(1)常量是已知数,是指在整个变化过程中保持不变的量。不能认为式子中出现的字母都是变量,如π不是变量,而是常量。(2)数值是否发生变化是判断一个量是变量还是常量的重要依据。区分常量与变量,就是看在某个变化过程中,该量的值是否可以改变(即是否会取不同的数值)
表示方法
优点
缺点
函数表达式法
准确地反映出两个变量之间的数量关系
有的函数不能用函数表达式法表示
列表法
能直接查出自变量与函数的对应值
对应值有限,不能直接看出两个变量之间的对应规律
图像法
直观、形象地表示出变量之间的关系,便于直观地研究函数的性质
两个变量的读值不准确,不能准确地反映函数关系
类型
特征
取值范围
整式型
等式右边是整式
全体实数
分式型
等式右边是分式,且分母中含有自变量
保证分母不为0
开平方型
等式右边包含开平方的式子
被开方式大于或等于0
名称
概念
一次函数
一般地,形如y=kx+b(k、b为常数,且k≠0)的函数叫做一次函数
正比例函数
形如y=kx(k≠0)的函数叫做正比例函数
牢记
(1)当b=0时,y=kx+b、即为y=kx,所以正比例函数是特殊的一次函数,一次函数包括正比例函数;
(2)一次函数中,自变量x的指数是1,且比例系数k≠0,常数项b可以是任意实数
名称
概念
应用步骤
待定系数法
先设出函数解析式,再根据已知条件确定解析式中未知的系数,从而具体写出这个式子的方法,叫做待定系数法
1.设:设函数解析式为y=kx+b(k≠0);
2.代:将已知的坐标代入所设解析式中,得到关于k、b的方程(组);
3.解:解方程(组)求得系数值;
4.写:将k、b的值代回解析式中并写出解析式
牢记
(1)图像上一个点的坐标,即为x、y的一对对应值;
(2)函数随着自变量的取值范围的不同有不同的函数解析式时,我们称这样的函数为分段函数;
(3)确定正比例函数的解析式,只要知道一对除(0,0)外的对应值即可,要确定非正比例函数的一次函数的解析式,则通常需要两对对应值
名称
叙述
从“数”上看
从“形”上看
一次函数与一元一次不等式的关系
由于任何一元一次不等式都可以转化为ax+b>0或ax+b<0(a,b为常数,a≠0)的形式,所以解一元一次不等式可以看作:当一次函数值大(小)于0时,求自变量相应的取值范围
ax+b>0的解集--------y=ax+b中y>0时x的取值范围;
ax+b<0的解集-------y=ax+b中y<0时x的取值范围
ax+b>0的解集--------直线y=ax+b位于x轴上方的部分对应的x的取值范围;
ax+b<0的解集-------直线y=ax+b位于x轴下方的部分对应的x的取值范围
6.1函数
一、变量与常量
二、函数的定义
一般地,在一个变化过程中的两个变量x和y,如果对于x的每一个值,y都有唯一的值与它对应,那么我们称y是x的函数,x是自变量。
三、函数的三种表示法
1.函数表达式法:表示函数关系的式子叫做函数表达式,简称函数式。用函数表达式表示函数的方法叫函数表达式法。
2.列表法:把自变量x的一系列值和函数y的对应值列成一个表,这种表示函数关系的方法是列表法。
3.图像法:一般地,对于一个函数,把自变量x与函数y的每一对对应值分别作为点的横、纵坐标,在平面直角坐标系内描出相应的点,由这些点组成的图像,就叫做这个函数的图像。用图像来表示函数关系的方法叫做图像法。
有的函数用以上三种方法都能表示,有的函数只能用其中的一种或两种方法表示。
四、确定自变量的取值范围
温馨提示:(1)在一个函数解析式中,自变量的取值必须使函数解析式有意义。当一个函数解析式中出现不止一种上述情况时,自变量的取值是使各式成立的公共解;
(2)具有实际意义或几何意义的函数,自变量的取值范围除应使函数解析式有意义外,还必须符合实际意义或几何意义。
五、函数值
对于一个函数,当自变量x=a时,可以求出与它对应的y的值,我们就说这个值是当x=a时的函数值。
六、函数的图像
在平面直角坐标系中,以函数的自变量的值为横坐标、相应的函数值为纵坐标的点所组成的图形叫做这个函数的图像。
6.2一次函数
一、一次函数与正比例函数的概念
正比例函数是一次函数的特殊情况,而一次函数并不一定是正比例函数,但包括正比例函数。
二、用待定系数法确定一次函数的关系式
三、确定实际问题中的一次函数关系式
根据条件列一次函数的关系式:根据一些基本数量关系,如路程=速度×时间,利息=本金×利率×期数等;根据数学公式,如三角形的面积=12×底×高,矩形周长=2(长+宽),圆的面积=πr2等;根据题意列出等量关系式,再用含x的代数式表示。
6.3一次函数的图像
一、一次函数的图像
1.一次函数y=kx+b(k、b为常数,且k≠0)的图像是一条直线,也称为直线y=kx+b。由于两点确定一条直线,画一次函数的图像时,只要先确定这个图像上两个点的位置,再过这两点画直线就可以了。为了方便,常取图像与坐标轴的两个交点(0,b)和(-bk,0)。
2.正比例函数y=kx(k≠0)的图像是经过原点(0,0)的一条直线,画出正比例函数y=kx(k≠0)的图像时,只需要一点(1,k),然后过原点和这一点画直线即可。
二、正比例函数y=kx与一次函数y=kx+b图像的关系
正比例函数y=kx(k≠0)的图像是经过原点(0,0)的直线,一次函数y=kx+b(k≠0)的图像是由正比例函数y=kx的图像沿y轴向上(b>0)或向下(b<0)平移∣b∣个单位长度得到的。
把直线y=kx+b向上平移m(m>0)个单位,得到的直线的解析式为y=kx+b+m。
把直线y=kx+b向下平移m(m>0)个单位,得到的直线的解析式为y=kx+b-m。
把直线y=kx+b向右平移m(m>0)个单位,得到的直线的解析式为y=k(x-m)+b。
把直线y=kx+b向左平移m(m>0)个单位,得到的直线的解析式为y=k(x+m)+b。
6.4用一次函数解决问题
一、函数建模
在数学中,建立函数模型是在经济管理、科学技术领域、实际生产等现实生活中所遇到的实际问题,利用数学的思想、方法、知识来解决。
二、一次函数图像的应用
从图像上获取信息,运用数形结合思想和一次函数的性质解决实际问题。
6.5一次函数与二元一次方程
一、一次函数与二元一次方程(组)的关系
1.一次函数与二元一次方程的关系
一次函数y=kx+b(k≠0)的图像上任意一点的坐标都是二元一次方程kx-y+b=0的解;以二元一次方程kx-y+b=0的解为坐标的点都在一次函数y=kx+b(k≠0)的图像上。
二、二元一次方程组的图像解法
1.二元一次方程组的图像解法的含义
用一次函数的图像求二元一次方程组的解的方法称为二元一次方程组的图像解法。
2.二元一次方程组的图像解法
(1)将二元一次方程组中的两个方程分别转化为一次函数关系式;(2)在同一直角坐标系中作出这两个一次函数的图像;(3)两图像的交点坐标即为所求方程组的解。
若这两条直线平行,无交点,方程组无解;
若这两条直线重合,有无数个交点,方程组有无穷多个解;
若这两条直线相交,只有一个交点,方程组有唯一解。
6.6一次函数、一元一次方程和一元一次不等式
二、一次函数与一元一次方程
任何一个一元一次方程都可以化简为kx+b=0(k,b为常数,k≠0)的形式。
(1)一元一次方程kx+b=0(k≠0)是一次函数y=kx+b(k≠0)的函数值为0时的特殊情形。
(2)直线y=kx+b(k≠0)与x轴交点的横坐标就是一元一次方程kx+b=0(k≠0)的解,即x=-bk。
三、三个“一次”之间的关系
已知一次函数的表达式,当其中一个变量的值确定时,可以用一元一次方程确定另一个变量的值;当其中的一个变量的范围确定时,可以由相应的一元一次不等式(组)确定另一个变量的取值范围。
一次函数
1.函数
(1)概念:表示法-----列表法、图像法、函数表达式法
(2)常量、变量--------自变量的取值范围
(3)函数值
(4)函数的图像
(1)正比例函数
2.一次函数的概念
(2)用待定系数法求一次函数的表达式
3.一次函数的图像
(1)一条直线
(2)画法-------列表,描点,连线
1.Y=kx+b中,当k>0时,y随x的增大而增大
(3)性质
2.Y=kx+b中,当k<0时,y随x的增大而减小
4.三个“一次”
(1)一元一次不等式与一元一次方程
(2)一元一次不等式与一次函数
(3)一元一次方程与一次函数
(4)三个“一次”之间的关系
5.应用
1.求两直线的交点
(1)二元一次方程组的图像解法
2.求二元一次方程组的解
(2)实际应用
1.利用一次函数解决实际问题
2.根据一次函数的图像解决实际问题
名称
概念
区别
变量
在某一变化过程中,数值发生变化的量称为变量
“变量”是可以变化的,而“常量”是已知数
常量
在一个变化过程中,数值始终不变的量称为常量
牢记
(1)常量是已知数,是指在整个变化过程中保持不变的量。不能认为式子中出现的字母都是变量,如π不是变量,而是常量。(2)数值是否发生变化是判断一个量是变量还是常量的重要依据。区分常量与变量,就是看在某个变化过程中,该量的值是否可以改变(即是否会取不同的数值)
表示方法
优点
缺点
函数表达式法
准确地反映出两个变量之间的数量关系
有的函数不能用函数表达式法表示
列表法
能直接查出自变量与函数的对应值
对应值有限,不能直接看出两个变量之间的对应规律
图像法
直观、形象地表示出变量之间的关系,便于直观地研究函数的性质
两个变量的读值不准确,不能准确地反映函数关系
类型
特征
取值范围
整式型
等式右边是整式
全体实数
分式型
等式右边是分式,且分母中含有自变量
保证分母不为0
开平方型
等式右边包含开平方的式子
被开方式大于或等于0
名称
概念
一次函数
一般地,形如y=kx+b(k、b为常数,且k≠0)的函数叫做一次函数
正比例函数
形如y=kx(k≠0)的函数叫做正比例函数
牢记
(1)当b=0时,y=kx+b、即为y=kx,所以正比例函数是特殊的一次函数,一次函数包括正比例函数;
(2)一次函数中,自变量x的指数是1,且比例系数k≠0,常数项b可以是任意实数
名称
概念
应用步骤
待定系数法
先设出函数解析式,再根据已知条件确定解析式中未知的系数,从而具体写出这个式子的方法,叫做待定系数法
1.设:设函数解析式为y=kx+b(k≠0);
2.代:将已知的坐标代入所设解析式中,得到关于k、b的方程(组);
3.解:解方程(组)求得系数值;
4.写:将k、b的值代回解析式中并写出解析式
牢记
(1)图像上一个点的坐标,即为x、y的一对对应值;
(2)函数随着自变量的取值范围的不同有不同的函数解析式时,我们称这样的函数为分段函数;
(3)确定正比例函数的解析式,只要知道一对除(0,0)外的对应值即可,要确定非正比例函数的一次函数的解析式,则通常需要两对对应值
名称
叙述
从“数”上看
从“形”上看
一次函数与一元一次不等式的关系
由于任何一元一次不等式都可以转化为ax+b>0或ax+b<0(a,b为常数,a≠0)的形式,所以解一元一次不等式可以看作:当一次函数值大(小)于0时,求自变量相应的取值范围
ax+b>0的解集--------y=ax+b中y>0时x的取值范围;
ax+b<0的解集-------y=ax+b中y<0时x的取值范围
ax+b>0的解集--------直线y=ax+b位于x轴上方的部分对应的x的取值范围;
ax+b<0的解集-------直线y=ax+b位于x轴下方的部分对应的x的取值范围

