2021年新高考化学各地模拟题精细分类汇编 第14讲 卤族与氮族及其应用(二)(一轮二轮通用)
展开【备战2021】新高考化学各地模拟题精细分类汇编
第14讲卤族与氮族及其应用(二)
一.选择题(共12小题)
1.(2020•海拉尔区一模)化学与生活密切相关,下列说法正确的是( )
A.pH小于7的雨水是酸雨
B.氨可用作制冷剂
C.PM2.5中含有铅、铬、钒、砷等对人体有害的元素均是金属元素
D.含有氟化钠等氟化合物的牙膏有害健康,应禁止使用
2.(2020春•凉州区校级月考)有关氨气的实验较多,对这些实验的实验原理的分析中,正确的是( )
A.氨气极易液化的性质可以解释氨气的喷泉实验
B.氨气的还原性可以解释氨气与氯化氢的反应实验
C.NH3•H2O的热不稳定性可以解释实验室中用加热氨水的方法制取氨气
D.铵盐的水溶性大是实验室中用NH4Cl和Ca(OH)2的混合物制取氨气的原因
3.(2020春•平谷区校级月考)以下通过实验得出的结论中,正确的是( )
A.取某溶液先加入足量稀盐酸,无沉淀产生,再加入Ba(NO3)2溶液,产生白色沉淀,则该溶液中一定含有SO42﹣
B.已知Cu2O+2H+═Cu2++Cu+H2O.取某红色固体加入足量稀硝酸,固体全部溶解,形成蓝色溶液,则该红色固体中可能含有Cu2O
C.在某固体试样加水后的溶液中,加NaOH溶液,没有产生使湿润红色石蕊试纸变蓝的气体,该固体试样不存在NH4+
D.某混合气体依次通入灼热的氧化铜、无水硫酸铜固体、澄清石灰水,观察到氧化铜变红、无水硫酸铜变蓝、澄清石灰水变浑浊,则该混合气体中一定有CO和H2
4.(2020秋•河南月考)氧矾(Ⅳ)碱式碳酸铵的化学组成可表示为(NH4)a[(VO)b(CO3)c(OH)d]•eH2O,加热氧矾(Ⅳ)碱式碳酸铵可得到光、电、磁性能优异的热敏相变材料VO2。实验室常用V2O3、联氨(N2H4,二元弱碱)的盐酸盐及NH4HCO3反应制备氧矾(Ⅳ)碱式碳酸铵。下列说法错误的是.( )
A.NH4HCO3既属于铵盐,也属于酸式盐
B.氧矾(Ⅳ)碱式碳酸铵加热分解制备VO2发生氧化还原反应
C.a、b、c、d之间的关系为a+2b=2c+d
D.联氨的盐酸盐的正盐的化学式为N2H6Cl2
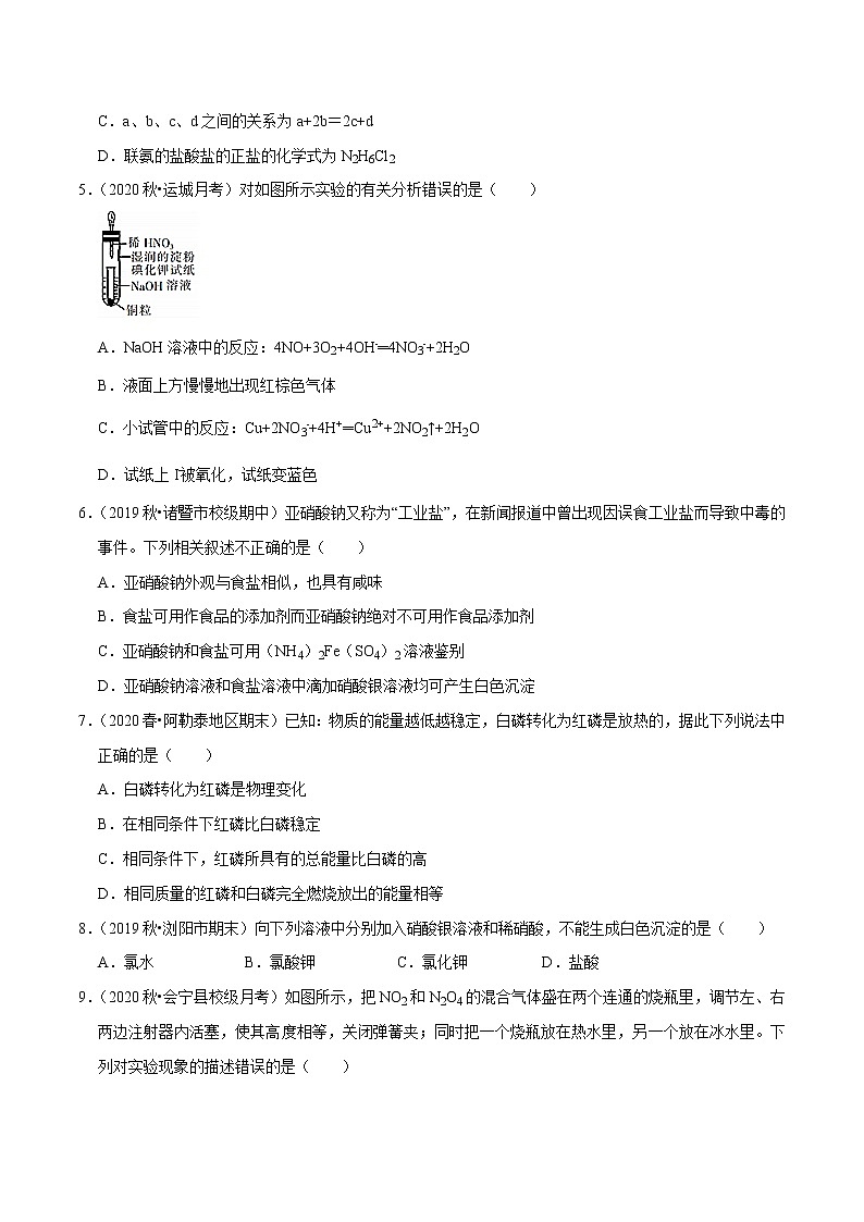
5.(2020秋•运城月考)对如图所示实验的有关分析错误的是( )
A.NaOH溶液中的反应:4NO+3O2+4OH﹣═4NO3﹣+2H2O
B.液面上方慢慢地出现红棕色气体
C.小试管中的反应:Cu+2NO3﹣+4H+═Cu2++2NO2↑+2H2O
D.试纸上I﹣被氧化,试纸变蓝色
6.(2019秋•诸暨市校级期中)亚硝酸钠又称为“工业盐”,在新闻报道中曾出现因误食工业盐而导致中毒的事件。下列相关叙述不正确的是( )
A.亚硝酸钠外观与食盐相似,也具有咸味
B.食盐可用作食品的添加剂而亚硝酸钠绝对不可用作食品添加剂
C.亚硝酸钠和食盐可用(NH4)2Fe(SO4)2溶液鉴别
D.亚硝酸钠溶液和食盐溶液中滴加硝酸银溶液均可产生白色沉淀
7.(2020春•阿勒泰地区期末)已知:物质的能量越低越稳定,白磷转化为红磷是放热的,据此下列说法中正确的是( )
A.白磷转化为红磷是物理变化
B.在相同条件下红磷比白磷稳定
C.相同条件下,红磷所具有的总能量比白磷的高
D.相同质量的红磷和白磷完全燃烧放出的能量相等
8.(2019秋•浏阳市期末)向下列溶液中分别加入硝酸银溶液和稀硝酸,不能生成白色沉淀的是( )
A.氯水 B.氯酸钾 C.氯化钾 D.盐酸
9.(2020秋•会宁县校级月考)如图所示,把NO2和N2O4的混合气体盛在两个连通的烧瓶里,调节左、右两边注射器内活塞,使其高度相等,关闭弹簧夹;同时把一个烧瓶放在热水里,另一个放在冰水里。下列对实验现象的描述错误的是( )
A.左边注射器内的活塞高度比右边注射器内的活塞高度要高
B.左边注射器内的活塞与右边注射器内的活塞移动的方向和高度都相同
C.左边烧瓶内的颜色比右边烧瓶内的颜色深
D.两烧瓶内的化学平衡都发生了移动
10.(2020秋•潍坊月考)图是氮及其化合物的“价﹣类”二维图,结合二维图及氧化还原反应的基本规律,下列相关分析或预测错误的是( )
A.硝酸具有较强的氧化性,可用稀硝酸清洗“银镜实验”后的试管
B.NO、NO2和NH3在一定条件下均能反应,可用氨气处理氮氧化物
C.可用加热NH4NO3的方法制取氨气
D.联氨(N2H4)可能被亚硝酸(HNO2)氧化生成氢叠氮酸HN3
11.(2020秋•运城月考)试剂KI可以检测水中ClO2,产物中氯元素的存在形态与pH关系如图所示,下列说法错误的是( )
A.pH=7时反应的离子方程式:2ClO2+2I﹣═2ClO2﹣+I2
B.若将pH控制在1时,等量的水消耗的KI比pH=7时少
C.1mol ClO2﹣最多可氧化4mol I﹣
D.测量中需要使用淀粉作指示剂
12.(2020春•惠安县校级月考)某单质有如下转化关系,该单质可能是( )
单质ABC
A.氮气 B.硅 C.硫 D.铁
二.填空题(共6小题)
13.(2020春•雨城区校级月考)(1)氨气的制备
①氨气的实验室发生装置可以选择图中的 ,反应的化学方程式为 。
②预收集一瓶干燥的氨气,选择图中的装置,其连接顺序为:发生装置→ (按气流方向,用小写字母表示)。
(2)请写出稀释浓硫酸的正确操作方法 ;用过量的锌与浓硫酸反应时,可能产生的气体 理由是 。
14.(2020秋•盐湖区校级月考)把NH4Cl晶体溶入水中,得到饱和NH4Cl溶液。若在该溶液中加入镁条,观察到有气泡产生,点燃有爆鸣声,此气体是 ,产生该气体的原因是 (用离子方程式表示);微热后,能放出有刺激性气味的气体,它能使湿润的红色石蕊试纸变蓝,该气体是 ,产生该气体的原因是 ,总的离子反应方程式为 。
15.(2020春•黑山县校级月考)(1)分别向盛有等量铜片的四支试管中加入等体积的①浓硫酸;②稀硫酸;③浓硝酸;④稀硝酸,能随即发生剧烈反应的是 (填序号,下同),常温下缓慢反应(或微热后能发生剧烈反应)的是 ,常温下不反应,但加热后发生剧烈反应的是 ,加热也不发生反应的是 。由此可以得到上述四种酸氧化性由强到弱的顺序是 。
(2)先将铜与浓硫酸加热时反应产生的气体X持续通入如图装置中,一段时间后再将铜与浓硝酸反应产生的大量气体Y也持续通入该装置中,可观察到的现象包括 。
A.通入X气体后产生白色沉淀
B.通入X气体后溶液中无明显现象
C.通入Y气体后开始沉淀
D.通入Y气体后沉淀溶解
E.通入Y气体后溶液中无明显现象
由此可得到的结论是 。
A.HNO3的酸性比H2SO4的强
B.盐酸的酸性比H2SO3的强
C.BaSO3能溶于盐酸
D.HNO3能氧化H2SO3(或SO2)
E.BaSO4不溶于水也不溶于HNO3溶液
16.(2020春•明光市校级月考)(1)如图,若烧瓶是干燥的。当烧瓶口向上时,由A口导入气体,可收集下列中的 (填序号,下同)气体。若烧瓶充满水,可收集下列中的 气体。
①NO;②NH3;③SO2;④NO2
(2)若烧瓶中事先已集满一瓶氨气,并将烧瓶口向下放置,由 口导入气体可收集NO气体,其原因是 。
(3)实验室通常制备氨气的化学方程式 。
17.(2020春•涟水县校级月考)NO是治疗心血管疾病的信使分子,NO与空气接触的反应现象是 。
18.(2020春•越城区校级月考)(1)写出下列物质的化学式:
①漂白粉的有效成分: ;②天然气的主要成分: 。
(2)写出用氯化铁雕刻电路板的离子方程式: 。
(3)写出NH3•H2O的电离方程式: 。
三.实验题(共5小题)
19.(2020秋•襄阳期中)NH3是一种重要的化工原料,可用于制氮肥、HNO3、铵盐、纯碱,还可用于制合成纤维、塑料、染料等。某实验小组在实验室中对NH3的性质进行了探究,设计了如下实验装置。 回答下列问题:
(1)氨气的制备
①氨气的发生装置可以选择图1中的 ,反应的化学方程式为 。
②欲收集一瓶干燥的氨气,选择上图中的装置,其连接顺序为:发生装置→ (按气流方向,用小写字母表示)。
(2)NH3性质探究
利用制取的干燥NH3,小组开始实验,其中A为NH3的制取装置,并发现了如图2的实验现象,同时小组对现象进行了讨论并得出了相应的结论。
序号
实验现象
实验结论
Ⅰ
B装置中黑色氧化铜变为红色
反应生成了Cu2O或
Ⅱ
C装置中无水CuSO4变蓝
反应生成了
Ⅲ
E装置中收集到无色无味气体
反应生成了N2
①完型填空实验结论
②实验仪器D的名称为 ;所装药品无水CaCl2的作用为 。
③如果装置B中所得红色固体为Cu2O,则反应的化学方程式为 ,体现了NH3的 性(填氧化或还原)。
20.(2020•肥城市模拟)如图为铜与稀硝酸反应的有关性质实验(洗耳球:一种橡胶为材质的工具仪器,可挤压)。
实验步骤如下:
①按照如图装置连接好仪器,关闭所有止水夹。检查装置的气密性。
②在装置A中的烧杯中加入30%的氢氧化钠溶液。在装置C的U型管中加入4.0mol•L﹣1的硝酸,排除U型管左端管内空气。
③塞紧连接铜丝的胶塞,打开止水夹K1,反应进行一段时间。
④进行适当的操作,使装置C中产生的气体进入装置B的广口瓶中,气体变为红棕色。气体进入烧杯中与氢氧化钠溶液反应。
回答下列问题:
(1)装置C中发生反应的离子方程式为 。反应后的溶液呈蓝色,其原因是铜离子和水分子形成了水合铜离子,1mol水合铜离子中含有σ键数目为12NA,该水合铜离子的化学式为 。
(2)装置A上面的导管口末端也可以连接 来代替干燥管,实现同样作用。
(3)加入稀硝酸,排除U型管左端管内空气的操作是 。
(4)步骤④中“使装置C中产生的气体进入装置B的广口瓶中”的操作是打开止水夹 (填写序号),并用洗耳球在U型管右端导管口挤压空气进入。
(5)步骤④中使“气体进入烧杯中与氢氧化钠溶液反应”的操作是 ,尾气中主要含有NO2和空气,与NaOH溶液反应只生成一种盐,则离子方程式为有 。
(6)某同学发现,本实验结束后硝酸还有很多剩余,请你改进实验,使能达到预期实验目的,反应结束后硝酸的剩余量尽可能较少,你的改进是 。
21.(2020秋•三元区校级月考)NH3是重要的化工原料。
(1)工业生产硝酸的尾气中含有氮氧化物NOx(NO和NO2的混合物,假设不含N2O4),对生态环境和人类健康带来较大的威胁。工业上可用氨催化吸收法处理NOx,反应原理为:4xNH3+6NOx(2x+3)N2+6xH2O,某化学兴趣小组模拟该处理过程的实验装置如图(夹持装置已略去):
①装置A中发生反应的化学方程式为 。
②装置B中发生反应的化学方程式为 。
③装置D中碱石灰的作用是 。
(2)按如图装置进行NH3性质实验。
①先打开旋塞1,B瓶中的现象是 ,稳定后,关闭旋塞1。
②再打开旋塞2,B瓶中的现象是 。
(3)如图是甲同学设计收集氨气的几种装置,其中可行的是 ,集气的原理是 。
(4)为防止污染环境,以下装置(盛放的液体均为水)可用于吸收多余氨气的是 (填序号)。
22.(2020春•扬州期末)某处工厂排出的烟道气中含氮氧化物(主要为NO、NO2)、粉尘和少量水蒸气。课外兴趣活动小组对该工厂排出的烟道气进行处理,并检测其氮氧化物含量,实验装置如图1所示。
(1)装置A中放置无碱玻璃棉,其目的是除去 。为保证检测的准确性,装置C中盛放的化学试剂可以是 (填字母)。
a.碱石灰 b.浓硫酸 c.五水合硫酸铜(CuSO4•5H2O)
(2)装置D中主要发生:2NaOH+2NO2═NaNO2+NaNO3+H2O;2NaOH+NO+NO2═2NaNO2+H2O
①若反应后尾气无残留,则参加反应的NO2、NO物质的量比值为 。(填字母)
a.≥1 b.≤1 c.任意值
②可使用适量酸性H2O2溶液,将溶液中的NO2﹣全部氧化为NO3﹣,发生反应的离子方程式是 。
(3)溶液中NO3﹣直接排放在水体中也会造成污染,现用活泼金属将溶液中NO3﹣转化为N2,实现氮元素的脱除,具体步骤如下:
步骤一、取适量(2)中H2O2处理后的溶液,调节pH至中性,蒸发浓缩,得到c(NO3﹣)为0.100mol•L﹣1的溶液甲。
步骤二、现量取50mL溶液甲,分别用金属铝、金属铁和铝铁合金在45℃、惰性气体氛围中对溶液乙进行氮脱除。
步骤三、重复实验2~3次,溶液中NO3﹣的残留情况与反应时间的关系如图2所示。
①金属铝和金属铁在0~3h内,NO3﹣的脱除效率均很低,几乎没被脱除,其可能的原因是 。
②0~3h内铝铁合金的氮脱除效率比金属铝、金属铁大得多,其可能的原因 。
(4)气囊用来储存处理后气体,其中可能含少量NO气体,可用酸性NaClO溶液来处理。HClO氧化NO生成NO3﹣和Cl﹣,发生反应的离子方程式是 。
23.(2020秋•思南县校级月考)“84消毒液”稀释一定比例后能有效杀灭新冠病毒。某同学购买了一瓶某某牌的“84消毒液”,并查阅相关资料和消毒液包装说明得到如下信息。“84消毒液”:含25% NaClO(有效成分)、1000mL、密度1.192g•cm﹣3,稀释100倍(体积比)后使用。
请根据以上信息和相关知识回答下列问题:
(1)该“84消毒液”有效成分的物质的量浓度为 mol•L﹣1。
(2)该同学取100mL该“84消毒液”欲按包装说明稀释后用于消毒,稀释后的溶液中c(Na+)= mol•L﹣1。
(3)一瓶该“84消毒液”能吸收空气中 L的CO2(标准状况)。(已知:CO2+2NaClO+H2O═Na2CO3+2HClO)
(4)该同学参阅该品牌“84消毒液”的配方,欲用NaClO固体配制480mL含25% NaClO的消毒液。下列说法正确的是 。
A.如图所示的仪器中,有四种是不需要的,还需一种玻璃仪器即可
B.容量瓶用蒸馏水洗净后,应烘干才能用于溶液配制
C.利用市场购买的商品NaClO来配制可能导致所配溶液浓度偏低
D.定容时,俯视容量瓶刻度,会导致所配溶液浓度偏低
四.解答题(共9小题)
24.(2020春•烟台期末)氨是一种重要的化工原料,氨的合成和应用是当前的研究热点。
(1)实验室制取氨气的化学原理是 (用化学方程式表示),验满方法是 。
(2)已知:N2(g)+3H2(g)2NH3(g)△H=﹣92kJ•mol﹣1,工业合成氨温度选择700K的原因是 。
(3)利用NH3处理硝酸工业尾气中的NOx,将其转化为无毒物质,该反应的化学方程式为 。
(4)水体中氨气和铵根离子(统称氨氮)总量的检测备受关注。利用氨气传感器检测水体中氨氮含量的示意图。
①利用平衡原理分析含氨氮水样中加入NaOH溶液的作用 。
②若利用氨气传感器将1L水样中的氨氮完全转化为N2时,转移电子的物质的量为3.9×10﹣4mol,则水样中氨氮(以氨气计)含量为 mg•L﹣1。
(5)联氨(N2H4)为二元弱碱,在水中的电离方式与氨类似。25℃时,联氨的电离常数Kb1=3×10﹣6mol•L﹣1,Kb2=7.6×10﹣15mol•L﹣1.联氨和盐酸按物质的量之比1:1反应的离子方程式是 ,所得溶液呈 性。(填“酸”、“中”或“碱”)
25.(2019春•沙坪坝区校级期末)氮、硫、氯是重要的非金属元素,请根据它们的性质回答下列问题:
(1)农业生产中常用到的氮肥很多是铵盐,检验某化肥中铵盐的方法是取出少量待检物于试管中,然后 (填字母代号)。
A.加热,将红色石蕊试纸放在试管口检验
B.加入苛性钠溶液,加热,将湿润的红色石蕊试纸放在试管口检验
C.加入碱溶液,加热,再滴入酚酞试液
(2)硫酸是一种重要的化工产品。在实验室中,向蔗糖中加入浓硫酸会产生“黑面包”现象并有难闻气味,其中产生难闻气味体现了浓硫酸的 (填字母代号)。
A.强氧化性B.吸水性C.脱水性
(3)许多氯的化合物是重要的杀菌消毒剂,其中漂白粉的主要成分为CaCl2和 Ca(C1O)2,其中有效成分为 。
26.(2020春•无极县校级月考)硝酸是一种重要的化工原料,用来制取一系列硝酸盐类氮肥,如硝酸铵、硝酸钾等;也用来制取含硝基的炸药等。试回答下列问题:
(1)某同学对铁与稀硝酸的反应进行探究,若HNO3只被还原成NO,则:
①写出铁与过量稀硝酸反应的离子方程式 。
②写出过量铁与稀硝酸反应的离子方程式 。
③若28g铁与含1.6mol硝酸的稀硝酸恰好完全反应,则生成的Fe3+和Fe2+的物质的量之比为 。上述反应结束后,向反应后的溶液中加足量氢氧化钠溶液,滤出沉淀洗涤后,在空气中灼烧至质量不变,最终得到的固体质量为 g。
(2)饮用水中NO3﹣对人类健康会产生危害,为了降低饮用水中NO3﹣的浓度,某饮用水研究人员提出,可在碱性条件下用铝粉将NO3﹣还原为N2.写出该反应离子方程式 。
27.(2019秋•徐汇区校级期末)亚硝酸钠被称为工业盐,在漂白、电镀等方面应用广泛。NaNO2因外观和食盐相似,又有咸味,容易使人误食中毒。亚硝酸(HNO2)是一种与醋酸酸性相当的弱酸。
(1)写出亚硝酸的电离方程式 。
(2)酸性条件下,NaNO2与KI按物质的量1:1恰好完全反应,且I﹣被氧化为I2,则产物中含氮物质的化学式为 。
(3)请你设计一个实验方案鉴别氯化钠和亚硝酸钠(提示AgNO2呈白色,在溶液中以沉淀形式存在) 。
(4)工业废水中NO2﹣可用铝粉除去,产生无毒无味的气体。若反应过程中转移6mol电子,则生成该气体在标准状况下的体积为 L。
28.(2019春•如东县期中)磷及其化合物在生产、生活中有着极其广泛的运用。
(1)图1表示白磷分子(P4)的结构,白磷在不充分的空气中燃烧,生成的产物可以看成是在P4中
每个P─P键之间嵌入一个氧原子而形成的,请写出产物的化学式:
(2)白磷隔绝空气加热可转变为红磷(图2),其结构是一种环链结构,每个P原子轨道的杂化类型
是 。
(3)白磷与足量Cl2反应生成PCl5(图3),其中氯原子只有2种不同的空间位置
①Cl﹣P﹣Cl键键角有三种不同的数值:90°、 、 。
②某卤化磷PCl5﹣xBrx(1≤x≤4,且x为整数)共有2种不同结构,则该卤化磷的化学式为 。
③PCl5溶于少量水生成三氯氧磷POCl3()。三氯氧磷和过量水完全反应生成两种酸,其中一种是强酸。则该反应的化学方程式为 。
(4)白磷与少量Cl2反应生成PCl3.PCl3分子的空间构型为 ;由S、O、Cl三种元素组成且与
PCl3互为等电子体的分子的化学式为 。
29.(2020秋•如皋市月考)NOx(主要指NO和NO2)是大气主要污染物之一。有效去除大气中的NOx是环境保护的重要课题。
(1)在催化剂作用下,NH3可与NO2发生如下反应:8NH3+6NO27N2+12H2O
①该反应的氧化剂是 。
②用单线桥表示该反应中电子转移的方向和数目: 。
③为研究哪些物质能将NOx转化为N2以消除污染,根据氧化还原反应的知识可知,下列物质中不适宜选用的是 (填序号)。
A.CO
B.H2
C.CO2
(2)水体中含有较多的硝酸盐会污染水质。一种用铁粉处理水体中的硝酸盐的反应如下:Fe+NO3﹣+H+﹣Fe2++NH4++H2O(未配平)
①配平后的反应中H+前的化学计量数为 。
②由反应可知酸性条件下粒子的氧化性大小: > 。
30.(2020春•惠安县校级月考)烟气中主要污染物为SO2、NO、NO2,可用如图工艺进行脱硫脱硝及产物回收。
(1)空气预处理过程中,发生主要反应的化学方程式为 。
(2)洗气过程中,尿素作还原剂,转化成两种无污染的气体的化学式是 。
(3)充分曝气氧化过程中,发生反应的含镁化合物是 。
(4)完成沉镁过程中生成碱式碳酸镁的离子方程式 Mg2++ =MgCO3•Mg(OH)2↓+ CO2↑+ H2O
(5)(NH4)2SO4粗品中含有的主要杂质为 (填名称)。
(6)碱式碳酸镁经过简单加工可循环利用,加工过程发生反应的化学方程式为 。
31.(2020秋•蒸湘区校级月考)尿素[CO(NH2)2]是首个由无机物合成的有机化合物,通常用作植物的氮肥.
(1)CO(NH2)2中C为+4价,N的化合价 .
(2)CO2和NH3在一定条件下合成尿素的化学方程式为 .
(3)某科研小组模拟工业合成尿素,一定条件下,在0.5L的密闭容器中投入4mol NH3和1mol CO2,测得反应中各组分的物质的量随时间变化如图1所示。
①反应进行到10min时,用CO2表示反应的速率υ(CO2)= 。
②其他条件不变,若升高反应温度,尿素的产率下降的原因是 。
(4)我国研制出非贵金属镍钼基高效电催化剂,实现电解富尿素废水低能耗制H2(装置如图2)。总反应为:CO(NH2)2+H2O3H2↑+N2↑+CO2↑。
①A电极连接电源的 极。(填“正”或“负”)
②A电极的电极反应为 。
32.(2020秋•太和县校级月考)A、B、C、D、E均为含Cl元素的单质或离子,其中A、C、D、E可表示为ClOx﹣(x为0,1,2…)。Cl元素的化合价与x的关系如图所示,回答下列问题:
(1)写出D的离子符号: 。
(2)A、B、C、D、E中只能作还原剂的粒子符号是 ;E中x值为 。
(3)E→A的反应为 (填“氧化”或“还原”)反应,在该反应中A是 (填字母)。
a.氧化剂
b.还原剂
c.氧化产物
d.还原产物
(4)写出酸性条件下A和D反应生成B的离子方程式: 。
【备战2021】新高考化学各地模拟题精细分类汇编-第14讲卤族与氮族及其应用(二)
参考答案与试题解析
一.选择题(共12小题)
1.答案:B
解:A.pH小于5.6的雨水是酸雨,故A错误;
B.氨很容易液化,液态氨汽化时要吸收大量的热,使周围物质的温度急剧下降,所以氨常作为制冷剂,故B正确;
C.PM 2.5含有的铅、镉、铬、钒、砷等对人体有害的元素,其中铅、镉、铬、钒均是金属元素,砷为非金属元素,故C错误;
D.氟元素可以帮助人体形成骨骼和牙齿,缺氟易患龋齿,故D错误;
故选:B。
2.答案:C
解:A.氨气极易溶于水形成压强差而产生喷泉实验,与易液化的性质无关,故A错误;
B.氨气与氯化氢的反应不是氧化还原反应,不能体现氨气的还原性,故B错误;
C.NH3•H2O不稳定,在加热条件下能分解生成氨气,所以可用加热氨水的方法制取氨气,故C正确;
D.氢氧化钙与氯化铵在加热条件下可生成氨气,且氢氧化钙疏松,利于氨气的排出,与铵盐的水溶性无关,故D错误。
故选:C。
3.答案:B
解:A.检验硫酸根离子时,应该先向溶液中滴入稀盐酸,排除干扰离子CO32﹣和Ag+等,然后再加入氯化钡溶液,若产生白色沉淀,则该溶液中一定含有SO42﹣,但不能加入Ba(NO3)2溶液,因为溶液中可能存在SO32﹣,会被硝酸氧化生成硫酸钡,故A错误;
B.如果该红色固体中含有Cu2O,则加入足量稀硝酸,Cu2O+2H+=Cu2++Cu+H2O,过量的硝酸能够溶解铜,因此固体全部溶解,形成蓝色溶液,该红色固体也可能含有铜,故B正确;
C.氨气易溶于水,加入氢氧化钠溶液,应进行加热,因此固体试样中仍可能存在NH4+,故C错误;
D.氧化铜变红,说明混合气体中一定含有还原性气体,如一氧化碳、氢气或氨气等,无水硫酸铜变蓝,说明混合气体中含有氢元素,可能有氢气、氨气;澄清石灰水变浑浊,说明有一氧化碳,则该混合气体中有一氧化碳,含有氢气或氨气中的一种或2种,故D错误;
故选:B。
4.答案:B
解:A.NH4HCO3由铵根离子和碳酸氢根离子组成,所以NH4HCO3既属于铵盐,也属于酸式盐,故A正确;
B.氧矾(Ⅳ)碱式碳酸铵中V为+4价,分解生成的VO2中V为+4价,反应中化合价不变,不是氧化还原反应,故B错误;
C.(NH4)a[(VO)b(CO3)c(OH)d]•eH2O中,a+4b﹣2b﹣2c﹣d=0,则a+2b=2c+d,故C正确;
D.N2H4是二元弱碱,能与两分子的HCl反应,所以联氨的盐酸盐的正盐的化学式为N2H6Cl2,故D正确。
故选:B。
5.答案:C
解:A.铜和稀硝酸生成的NO与上方的空气中的氧气还有氢氧化钠可以一起反应生成硝酸钠,反应的离子方程式为:4NO+3O2+4OH﹣═4NO3﹣+2H2O,故A正确;
B.稀硝酸滴加到铜粒中,发生反应的离子方程式为:3Cu+2NO3﹣+8H+═3Cu2++2NO↑+4H2O,生成的NO与上方的空气反应生成红棕色的NO2气体,所以液面上方慢慢地出现红棕色气体,故B正确;
C.由图可知,稀硝酸滴加到铜粒中,发生反应的离子方程式为:3Cu+2NO3﹣+8H+═3Cu2++2NO↑+4H2O,故C错误;
D.根据分析可知,生成红棕色的NO2气体具有强氧化性,可以将碘离子氧化成碘单质使试纸变蓝色,故D正确。
故选:C。
6.答案:B
解:A、亚硝酸钠俗称“工业盐”,其外观与食盐相似,也具有咸味,故A正确;
B、亚硝酸钠有毒、能够致癌,但是可以用作部分食品的食品添加剂,如一般用作肉制品和鱼制品的防腐剂和护色剂,关键在于控制亚硝酸钠的用量,否则容易中毒,而不是绝对不可用,故B错误;
C、亚硝酸钠具有氧化性,可将(NH4)2Fe(SO4)2溶液中的二价铁离子氧化成三价铁离子,溶液变棕黄色,所以亚硝酸钠和食盐可用(NH4)2Fe(SO4)2溶液鉴别,故C正确;
D、亚硝酸钠溶液和食盐溶液中滴加硝酸银溶液,两溶液分别反应生成亚硝酸银沉淀和氯化银沉淀,所以均可产生白色沉淀,故D正确;
故选:B。
7.答案:B
解:白磷转化为红磷是放热的,说明红磷的能量低,
A.白磷转化为红磷,有新物质生成,属于化学变化,故A错误;
B.由题意知:能量越低越稳定,红磷的能量低,红磷稳定,故B正确;
C.物质的总能量高,物质不稳定,故白磷的总能量高于红磷的总能量,故C错误;
D.等质量的白磷与红磷充分燃烧,白磷放出的热量多,故D错误,
故选:B。
8.答案:B
解:A.氯水是氯气的水溶液,溶液中氯气和水反应生成盐酸和次氯酸,加入硝酸银溶液和稀硝酸生成白色沉淀为AgCl,故A不符合;
B.氯酸钾属于盐,不含氯离子,加入硝酸银溶液和稀硝酸不能生成白色沉淀为AgCl,故B符合;
C.氯化钾溶液中含氯离子,加入硝酸银溶液和稀硝酸生成白色沉淀为AgCl,故C不符合;
D.盐酸溶液中含氯离子,加入硝酸银溶液和稀硝酸生成白色沉淀为AgCl,故D不符合;
故选:B。
9.答案:B
解:反应2NO2(g)⇌N2O4(g),△H<0,因此热水烧瓶中平衡向左移动,瓶内气体颜色加深,气体分子数增多,压强变大,左边注射器内的活塞上移,冰水中的平衡向右移动,瓶内气体颜色变浅,气体分子数减少,压强变小,右边注射器内的活塞下降,所以两烧瓶内的化学平衡都发生了移动,左边烧瓶内的颜色比右边烧瓶内的颜色深,左边注射器内的活塞高度比右边注射器内的活塞高度要高,故A、C、D描述正确,B描述错误;
故选:B。
10.答案:C
解:A.HNO3中氮元素为+5价,具有强氧化性,稀硝酸能氧化许多不活泼的金属,如Cu、Ag等,可用稀硝酸清洗“银镜实验”后的试管,故A正确;
B.由题图可知NO、NO2和NH3在一定条件下均能发生归中反应,产物是氮气和水,氨气可用于处理氮氧化物,故B正确;
C.分析NH4NO3中氮元素价态可知,其可能发生自身的氧化还原反应,所以其受热分解产物不一定有NH3,故不能加热NH4NO3来热制备NH3,故C错误;
D.依据价态归中原理,N2H4(氮为﹣2价)和HNO2(氮是+3价)反应可能生成HN3(氮是﹣价),故D正确,
故选:C。
11.答案:B
解:A.pH=7时,KI与反应生成ClO2﹣和I2,反应的方程式为:2ClO2+2I﹣═2ClO2﹣+I2,故A正确;
B.若将pH控制在1时,ClO2的还原产物为Cl﹣,1molClO2消耗5molI﹣,pH=7时还原产物为ClO2﹣,1molClO2消耗1molI﹣,所以若将pH控制在1时,等量的水消耗的KI比pH=7时多,故B错误;
C.1mol ClO2﹣还原产物为Cl﹣,最多转移4mol电子,可氧化4mol I﹣,故C正确;
D.反应生成单质碘,单质碘遇到淀粉会变蓝色,所以测量中需要使用淀粉作指示剂,故D正确。
故选:B。
12.答案:A
解:A、N2+O22NO,2NO+O2=2NO2,3NO2+H2O=2HNO3+NO,4HNO34NO2+O2+2H2O,符合题意,故A正确;
B.Si和O2反应生成SiO2,SiO2不与O2反应,故B错误;
C.S+O2SO2,2SO2+O22SO3,SO3+H2O=H2SO4,但是H2SO4稳定,见光不分解,故C错误;
D.铁和O2反应生成Fe3O4,Fe3O4不和O2反应,故D错误;
故选:A。
二.填空题(共6小题)
13.答案:(1)①A;Ca(OH)2+2NH4ClCaCl2+2NH3↑+2H2O;
②d→c→f→e→i;
(2)沿烧杯内壁将浓硫酸缓缓加入水中,边加边搅拌;SO2和H2;浓硫酸与锌反应放出SO2气体,随着反应的进行浓硫酸变为稀硫酸,锌与稀硫酸反应放出H2。
解:(1)①实验室常用加热固体氯化铵和氢氧化钙的方法制备氨气,反应物状态为固体与固体,反应条件为加热,应该选择A装置为发生装置,反应方程式为Ca(OH)2+2NH4ClCaCl2+2NH3↑+2H2O,
故答案为:A;Ca(OH)2+2NH4ClCaCl2+2NH3↑+2H2O;
②实验室用加热固体氯化铵和氢氧化钙的方法制备氨气,制备的气体中含有水蒸气,氨气为碱性气体,应选择盛有碱石灰干燥管干燥气体,氨气极易溶于水,密度小于空气密度应选择向下排空气法收集气体,氨气极易溶于水,尾气可以用水吸收,但需要防止倒吸,所以正确的连接顺序为:发生装置→d→c→f→e→i,
故答案为:d→c→f→e→i;
(2)浓硫酸密度大于水,并且溶于水放热,所以稀释浓硫酸的正确操作方法是:沿烧杯内壁将浓硫酸缓缓加入水中,边加边搅拌;浓硫酸具有强氧化性,先与Zn反应生成硫酸锌、二氧化硫和水,随着反应的进行,硫酸浓度降低,与比较活泼金属Zn发生置换反应生成硫酸锌和氢气,所以过量的锌与浓硫酸反应时,可能产生的气体是和H2,
故答案为:沿烧杯内壁将浓硫酸缓缓加入水中,边加边搅拌;SO2和H2;浓硫酸与锌反应放出SO2气体,随着反应的进行浓硫酸变为稀硫酸,锌与稀硫酸反应放出H2。
14.答案:H2;NH4++H2O⇌NH3•H2O+H+、Mg+2H+═Mg2++H2↑;NH3;因为c(H+)减小,使水解平衡右移,产生的NH3•H2O增多,加热使NH3•H2O分解放出NH3;Mg+2NH4+=Mg2++H2↑+2NH3↑。
解:饱和NH4Cl溶液中铵根离子水解导致溶液显示酸性,NH4++H2O⇌NH3•H2O+H+,加入金属镁,金属镁可以和酸之间反应生成氢气,点燃氢气会听到有爆鸣声,微热后,NH4++H2O⇌NH3•H2O+H+会向正向移动,生成的一水合氨不稳定,受热易分解产生氨气和水,能放出有刺激性气味并能使湿润的红色石蕊试纸变蓝的气体氨气,此时反应过程实质是:Mg+2NH4+=Mg2++H2↑+2NH3↑,
故答案为:H2;NH4++H2O⇌NH3•H2O+H+、Mg+2H+═Mg2++H2↑;NH3;因为c(H+)减小,使水解平衡右移,产生的NH3•H2O增多,加热使NH3•H2O分解放出NH3;Mg+2NH4+=Mg2++H2↑+2NH3↑。
15.答案:见试题解答内容
解:(1)浓硝酸常温下就能与Cu反应生成硝酸铜、二氧化氮和水,稀硝酸氧化性比浓硝酸弱,常温下与Cu反应生成NO、硝酸铜和水,反应较缓慢,浓硫酸常温与Cu不反应,加热条件下反应生成硫酸铜、二氧化硫和水,稀硫酸与Cu加热也不反应,由此可以得到上述四种酸氧化性由强到弱的顺序是③>④>①>②,
故答案为:③、④、①、②;③>④>①>②;
(2)铜与浓硫酸反应产生的气体X为二氧化硫,二氧化硫溶于水生成亚硫酸与氯化钡不反应,所以开始无现象,铜与浓硝酸反应产生的大量气体Y为二氧化氮,二氧化氮溶于水生成硝酸,硝酸能把亚硫酸氧化为硫酸,硫酸与氯化钡生成硫酸钡白色沉淀;
故答案为:BC;
(3)二氧化硫溶于水生成亚硫酸与氯化钡不反应,所以盐酸的酸性比H2SO3强,则BaSO3能溶于盐酸;硝酸能把亚硫酸氧化为硫酸,最后有硫酸钡沉淀生成说明BaSO4不溶于水也不溶于HNO3溶液,所以B C D E符合,
故答案为:B C D E。
16.答案:(1)②;①
(2)A;NH3的密度小于NO
(3)Ca(OH)2+2NH4ClCaCl2 +2NH3↑+2H2O
解:(1)由A口导入气体,用该装置收集气体的依据,由于是集气瓶口向上,所以能够收集的气体密度必须小于空气且不能和空气的成分反应,而密度小于空气且不能和空气的成分反应的气体只有NH3;若烧瓶充满水,该装置收集气体的依据是能够不溶于水或与水不反应的气体,而不溶于水或与水不反应的气体只有NO,
故答案为:②;①;
(2)此时该装置收集气体的依据类似于排空法收集气体,从A口进,能够收集的气体密度必须大于氨气且不能和氨气反应,从B口进,能够收集的气体密度必须小于氨气且不能和氨气反应,故NH3的密度小于NO,可从A口进,
故答案为:A;NH3的密度小于NO;
(3)实验室通常铵盐与碱加热制取氨气,常用NH4Cl与Ca(OH)2反应,反应方程式为:Ca(OH)2+2NH4ClCaCl2 +2NH3↑+2H2O。
故答案为:Ca(OH)2+2NH4ClCaCl2 +2NH3↑+2H2O。
17.答案:见试题解答内容
解:NO接触空气后,发生反应2NO+O2=2NO2,NO为无色,NO2为红棕色,所以气体由无色变为红棕色,
故答案为:气体由无色变为红棕色。
18.答案:(1)①Ca(ClO)2;②CH4;
(2)2Fe3++Cu═2Fe2++Cu2+;
(3)NH3•H2O⇌NH4++OH﹣。
解:(1)①漂白粉可由氯气与石灰乳反应生成,反应生成的次氯酸钙可生成具有漂白性的次氯酸,则有效成分为Ca(ClO)2,故答案为:Ca(ClO)2;
②天然气的主要成分为甲烷,即CH4,故答案为:CH4;
(2)氯化铁具有氧化性,可氧化铜,反应生成氯化亚铁和氯化铜,离子方程式为2Fe3++Cu═2Fe2++Cu2+,故答案为:2Fe3++Cu═2Fe2++Cu2+;
(3)NH3•H2O为弱碱,电离生成铵根离子和氢氧根离子,电离方程式为NH3•H2O⇌NH4++OH﹣,故答案为:NH3•H2O⇌NH4++OH﹣。
三.实验题(共5小题)
19.答案:(1)①Ⅰ或Ⅱ;2NH4Cl+Ca(OH)22NH3↑+CaCl2+2H2O或NH3•H2O NH3↑+H2O;
②d→c→f→e→i;
(2)①Cu; H2O;
②球形干燥管; 吸收没有充分反应的NH3,同时防止装置E中的水蒸气进入装置C中;
③2NH3+6CuON2+3Cu2O+3H2O; 还原。
解:(1)①实验室制取氨气是固体+固体=气体的反应,选择气体发生装置为:Ⅰ,图中Ⅰ装置是用氯化铵和氢氧化钙固体加热生成氨气和氯化钙、水,其化学方程式是:2NH4Cl+Ca(OH)22NH3↑+CaCl2+2H2O,或选择图中Ⅱ装置,是利用浓氨水加热生成氨气,反应的化学方程式:NH3•H2O NH3↑+H2O,
故答案为:Ⅰ或Ⅱ;2NH4Cl+Ca(OH)22NH3↑+CaCl2+2H2O或NH3•H2O NH3↑+H2O;
②欲收集一瓶干燥的氨气,选择上图中的装置的发生装置连接干燥装置Ⅲ,氨气用碱石灰干燥,氨气比空气轻用向下排气法收集,最后尾气处理要防止倒吸,装置连接顺序为:发生装置→d→c→f→e→i,
故答案为:d→c→f→e→i;
(2)A为NH3的制取装置,发生装置生成氨气通入B装置和氧化铜加热发生反应,通过装置C中无水硫酸铜检验水的生成,通过无水氯化钙吸收未反应的氨气,同时防止装置E中的水蒸气进入装置C中水蒸气,最后通过排水法收集气体,并发现了如图2的实验现象,①Ⅰ:B装置中黑色氧化铜变为红色说明反应生成了Cu2O或Cu,
Ⅱ:C装置中无水CuSO4变蓝说明生成了水,
Ⅲ:E装置中收集到无色无味气体,生成了氮气,
故答案为:Cu; H2O;
②实验仪器D的名称为:球形干燥管,所装药品无水CaCl2的作用为:吸收没有充分反应的NH3,同时防止装置E中的水蒸气进入装置C中,
故答案为:球形干燥管; 吸收没有充分反应的NH3,同时防止装置E中的水蒸气进入装置C中;
③如果装置B中所得红色固体为Cu2O,氨气和氧化铜加热反应生成氮气、氧化亚铜和水,反应的化学方程式为:2NH3+6CuON2+3Cu2O+3H2O,反应的反应中氨气中氮元素化合价升高失电子最还原剂被氧化,具有还原性发生氧化反应,
故答案为:2NH3+6CuON2+3Cu2O+3H2O; 还原。
20.答案:见试题解答内容
解:(1)装置C中发生反应是铜和稀硝酸的反应,反应的离子方程式:3Cu+2NO3﹣+8H+=3Cu2++2NO↑+4H2O,反应后的溶液呈蓝色,其原因是铜离子和水分子形成了水合铜离子,1mol水合铜离子中含有σ键数目为12NA,一个水分子含两个σ键,每个水分子和铜离子形成一个配位键也为σ键,含四个水分子,据此写出离子结构简式为:[Cu(H2O)4]2+,
故答案为:3Cu+2NO3﹣+8H+=3Cu2++2NO↑+4H2O;[Cu(H2O)4]2+;
(2)装置A上面的导管口末端连接的干燥管是防止倒吸,能充分吸收气体,也可以连接倒置的漏斗来代替干燥管,实现同样作用。
故答案为:倒置的漏斗;
(3)加入稀硝酸,排除U型管左端管内空气的操作是:加入硝酸时,不断向左端倾斜U型管,
故答案为:加入硝酸时,不断向左端倾斜U型管;
(4)使装置C中产生的气体进入装置B的广口瓶中的操作是打开开关K2、K3 或K2、K4;K2、K3、K4都可以使气体进入装置B,并用洗耳球在U型管右端导管口挤压空气进入,
故答案为:K2、K3 或K2、K4或K2、K3、K4;
(5)步骤④中使“气体进入烧杯中与氢氧化钠溶液反应”的操作是:打开止水夹K4,关闭止水夹K2,并将洗耳球尖嘴插在止水夹K3处的导管上,打开止水夹K3挤压洗耳球,尾气中主要含有NO2和空气,与NaOH溶液反应只生成一种盐,则离子方程式为有:4NO2+O2+4OH﹣=4NO3﹣+2H2O,
故答案为:打开止水夹K4,关闭止水夹K2,并将洗耳球尖嘴插在止水夹K3处的导管上,打开止水夹K3挤压洗耳球;4NO2+O2+4OH﹣=4NO3﹣+2H2O;
(6)本实验结束后硝酸还有很多剩余,使能达到预期实验目的,反应结束后硝酸的剩余量尽可能较少,底部加入四氯化碳,其密度比水大,且难溶于水,取少量的稀硝酸和四氯化碳注入U型管中,保证了硝酸与铜的反应,同时反应后通过分液即可分离,使能达到预期实验目的,反应结束后硝酸的剩余量尽可能较少,可以取少量的稀硝酸和四氯化碳注入U型管中,改进措施是:取少量的稀硝酸和四氯化碳注入U型管中,
故答案为:取少量的稀硝酸和四氯化碳注入U型管中。
21.答案:(1)①2NH4Cl+Ca(OH)2 CaCl2+2NH3↑+2H2O;
②3Cu+8HNO3(稀)3Cu(NO3)2+2NO↑+4H2O;
③除去气体中含有的水蒸气;
(2)①有大量白烟生成;
②烧杯中的液体进入B瓶中,溶液的颜色变为红色;
(3)d;利用氨气密度小于空气,采用短管进氨气,长管出空气,即可收集氨气;
(4)②④。
解:(1)①A中氯化铵与氢氧化钙在加热条件下反应生成氨气、氯化钙和水,反应的化学方程式为:2NH4Cl+Ca(OH)2 CaCl2+2NH3↑+2H2O,
故答案为:2NH4Cl+Ca(OH)2 CaCl2+2NH3↑+2H2O;
②装置B中铜与稀硝酸反应生成硝酸铜、NO和水,发生反应的化学方程式为3Cu+8HNO3(稀)3Cu(NO3)2+2NO↑+4H2O,
故答案为:3Cu+8HNO3(稀)3Cu(NO3)2+2NO↑+4H2O;
③碱石灰为碱性干燥剂,氨气为碱性气体,所以可以用碱石灰干燥氨气,
故答案为:除去气体中含有的水蒸气;
(2)①A容器压强为150KPa,B容器压强100KPa,A容器压强大于B容器,先打开旋塞1,A容器中的氯化氢进入B容器,氨气和氯化氢反应,NH3+HCl=NH4Cl,生成氯化铵固体小颗粒,所以B瓶中的现象是出现白烟,
故答案为:有大量白烟生成;
②氨气、氯化氢为气体反应生成的氯化铵为固体,压强减小,再打开旋塞2,紫色的石蕊试液倒吸入B瓶中,氯化铵为强酸弱碱盐,溶液中铵根离子水解生成一水合氨和氢离子,水解方程式为:NH4++H2O⇌NH3•H2O+H+,溶液呈酸性,所以紫色石蕊试液变红,
故答案为:烧瓶中的液体倒吸入B瓶,且紫色石蕊试液变红;
(3)收集气体可采用排空气法(密度、气体不能被氧气氧化等),也可采用排水法(不易溶于水),与其他性质无关,氨气密度小于空气,不与空气反应,氨气极易溶于水,故只能用向上排空气法收集,集气的原理是利用氨气密度小于空气,采用短管进氨气,长管出空气,即可收集氨气,可行的是d,
故答案为:d;集气的原理是利用氨气密度小于空气,采用短管进氨气,长管出空气,即可收集氨气;
(4)氨气极易溶于水,因此吸收氨气时要注意防止倒吸,①吸收不完全,③容易倒吸,所以选②④,
故答案为:②④。
22.答案:(1)粉尘;b;
(2)①a;
②H2O2+NO2﹣=NO3﹣+H2O;
(3)①金属铁和金属铝表面都有一层氧化膜;
②铝铁合金在溶液中形成原电池,加快化学反应速率;
(4)3HClO+2NO+H2O=2NO3﹣+3Cl﹣+5H+。
解:(1)装置A中放置的无碱玻璃棉可除去大颗粒杂质粉尘,气体通过后进入D装置的NaOH溶液被吸收,为防止氮氧化物总量偏大,其中的水蒸气必须除去,
a.碱石灰既能吸收水蒸气,又能吸收NO2等气体,故a错误;
b.浓硫酸能吸收水蒸气,但不能吸收NO2等气体,故b正确;
c.五水合硫酸铜(CuSO4•5H2O),不能吸收水蒸气,不能作干燥剂,故c错误;
故答案为:粉尘;b;
(2)①NO2可与NaOH溶液单独反应除去,NO必须与NO2共同反应除去,由反应2NaOH+NO+NO2═2NaNO2+H2O和2NaOH+2NO2═NaNO2+NaNO3+H2O可知,NO2、NO的物质的量比值大于或等于1,该选a,
故答案为:a;
②酸性条件下,H2O2可氧化NO2﹣生成NO3﹣,自身还原为H2O,反应的离子方程式为H2O2+NO2﹣=NO3﹣+H2O,
故答案为:H2O2+NO2﹣=NO3﹣+H2O;
(3)①空气中金属铁和金属铝易与空气中氧气反应生成氧化物薄膜,阻止金属铁、铝与硝酸盐溶液的反应,
故答案为:金属铁和金属铝表面都有一层氧化膜;
②铝铁合金与硝酸盐溶液形成了原电池,发生原电池反应会加快反应速率,
故答案为:铝铁合金在溶液中形成原电池,加快化学反应速率;
(4)酸性条件下,HClO氧化NO生成NO3﹣和Cl﹣,反应的离子方程式为3HClO+2NO+H2O=2NO3﹣+3Cl﹣+5H+,
故答案为:3HClO+2NO+H2O=2NO3﹣+3Cl﹣+5H+。
23.答案:(1)4.0;
(2)0.04;
(3)44.8;
(4)C。
解:(1)根据c=,则c(NaClO)==4.0mol/L,
故答案为:4.0;
(2)根据稀释前后溶质的物质的量不变,则100mL×4.0mol/L=100mL×100×c(NaClO),解得稀释后c(NaClO)=0.04mol/L,c(Na+)=c(NaClO)=0.04mol/L,
故答案为:0.04;
(3)一瓶“84消毒液”含有n(NaClO)=1L×4.0mol/L=4.0mol,根据反应CO2+2NaClO+H2O=Na2CO3+2HClO,则需要CO2的物质的量为n(NaClO)=2.0mol,
即标准状况下V(CO2)=2.0mol×22.4L/mol=44.8L,
故答案为:44.8;
(4)A、需用托盘天平称量NaClO固体,需用烧杯来溶解NaClO,需用玻璃棒进行搅拌和引流,需用容量瓶和胶头滴管来定容,图示的A、B、C、D不需要,但还需玻璃棒和胶头滴管,故A错误;
B、配制过程中需要加入水,所以经洗涤干净的容量瓶不必烘干后再使用,故B错误;
C、由于NaClO易吸收空气中的H2O、CO2而变质,所以商品NaClO可能部分变质导致NaClO减少,配制的溶液中溶质的物质的量减小,结果偏低,故C正确;
D、应选取500mL的容量瓶进行配制,然后取出480mL即可,所以需要NaClO的质量:0.5L×4.0mol/L×74.5g/mol=149g,故D错误;
故答案为:C。
四.解答题(共9小题)
24.答案:(1)Ca(OH)2+2NH4ClCaCl2+2NH3↑+2H2O;用湿润的红色石蕊试纸置于试管口,试纸变蓝色;
(2)700K时催化剂活性强,反应速率快;
(3)6NOx+4xNH3=(2x+3)N2+6xH2O;
(4)①c(OH﹣)增大,使NH4++OH﹣⇌NH3•H2O⇌NH3+H2O平衡正向移动,利于生成氨气,被空气吹出;
②2.21;
(5)N2H4+H+═N2H5+;酸。
解:(1)氨盐和碱反应生成氨气和水,实验室用氢氧化钙和氯化铵在加热条件下反应制备氨气,反应的化学方程式为Ca(OH)2+2NH4ClCaCl2+2NH3↑+2H2O;氨气和水反应生成氨水,氨水电离出铵根离子和氢氧根离子导致氨水呈碱性,红色石蕊试纸遇碱变蓝色,所以可以用湿润的红色石蕊试纸检验氨气,
故答案为:Ca(OH)2+2NH4ClCaCl2+2NH3↑+2H2O;用湿润的红色石蕊试纸置于试管口,试纸变蓝色;
(2)工业合成氨的反应是可逆的,选择700K的较高温度主要是考虑催化剂的催化效率以及反应速率,即700K时催化剂活性强,反应速率快,
故答答案为:700K时催化剂活性强,反应速率快;
(3)NH3还原NOx生成的无毒物质为N2和H2O,反应的化学方程式为6NOx+4xNH3=(2x+3)N2+6xH2O,
故答案为:6NOx+4xNH3=(2x+3)N2+6xH2O;
(4)①利用平衡原理分析含氨氮水样中加入NaOH溶液的作用是c(OH﹣)增大,使NH4++OH﹣⇌NH3•H2O⇌NH3+H2O平衡正向移动,利于生成氨气,被空气吹出,
故答案为:c(OH﹣)增大,使NH4++OH﹣⇌NH3•H2O⇌NH3+H2O平衡正向移动,利于生成氨气,被空气吹出;
②将1L水样中的氨氮完全转化为N2时,转移电子的物质的量为6×10﹣4mol,依据氮元素守恒2NH3~N2~6e﹣,则n(NH3)=n(e﹣)=×3.9×10﹣4mol=1.3×10﹣4mol,水样中氨氮(以氨气计)含量=1.3×10﹣4mol/L×17g/mol=2.21×10﹣3g/L=2.21mg/L,
故答案为:2.21;
(5)联氨和盐酸按物质的量之比1:1反应生成N2H5Cl,反应的离子方程式为N2H4+H+═N2H5+,N2H5Cl是强酸弱碱盐,水解使溶液呈酸性,
故答案为:N2H4+H+═N2H5+;酸。
25.答案:见试题解答内容
解:(1)A.直接加热铵盐晶体虽然也可分解产生氨气,但同时会生成其他气体,混合气体及水蒸气在到达试管口之前即又冷却化合成为原铵盐晶体附着在试管壁上,故无法使湿润红色石蕊试纸变蓝,故A错误;
B.加入苛性钠溶液,加热,将湿润的红色石蕊试纸放在试管口检验,将白色固体放入试管加热,用湿润的红色石蕊试纸放在试管口,湿润红色石蕊试纸会变蓝色,证明产生的气体是氨气,则该盐中含有铵根离子,这是检验铵盐的方法,故B正确;
C.加强碱溶液后加热,再滴入无色酚酞试液,因为强碱溶液呈碱性,不能确定是否有铵根离子,故C错误;
故答案为:B;
(2)向蔗糖中加入浓硫酸,蔗糖变黑,说明蔗糖被碳化,膨胀并有刺激性气味的气体放出,说明发生氧化还原反应生成气体,气体为二氧化碳、二氧化硫,体现了浓硫酸的强氧化性,
故答案为:A;
(3)漂白粉的主要成分为CaCl2和 Ca(C1O)2,其中有效成分为:Ca(ClO)2,
故答案为:Ca(ClO)2。
26.答案:(1)①Fe+4H++NO3﹣=Fe3++NO↑+2H2O;
②3Fe+8H++2NO3﹣=3Fe2++2NO↑+4H2O;
③2:3;40;
(2)10Al+6NO3﹣+4OH﹣═10AlO2﹣+3N2↑+2H2O。
解:(1)①铁与过量的稀硝酸反应生成硝酸铁、NO和水,其反应的离子方程式为:Fe+4H++NO3﹣=Fe3++NO↑+2H2O;
故答案为:Fe+4H++NO3﹣=Fe3++NO↑+2H2O;
②过量的铁与稀硝酸反应生成硝酸亚铁、NO和水,其反应的离子方程式为:3Fe+8H++2NO3﹣=3Fe2++2NO↑+4H2O,
故答案为:3Fe+8H++2NO3﹣=3Fe2++2NO↑+4H2O;
③n(Fe)=mol=0.5mol,n(Fe)=n[Fe(NO3)2]+n[Fe(NO3)3]=0.5mol,根据电子得失守恒:n[Fe(NO3)2]×2+n[Fe(NO3)3]×3=n(NO)×2,N原子守恒:n(HNO3)=n[Fe(NO3)2]×2+n[Fe(NO3)3]×3+n(NO)=1.6mol,得出Fe(NO3)2、Fe(NO3)3、NO的物质的量分别为:0.3mol、0.2mol、0.4mol,则生成的Fe3+和 Fe2+的物质的量之比0.2mol:0.3mol=2:3;
上述反应结束后,向反应后的溶液中加足量氢氧化钠溶液,最终生成氢氧化铁,在空气中灼烧至质量不变,为氧化铁,n(Fe)=2n(Fe2O3)=0.5mol,n(Fe2O3)=0.25mol,m(Fe2O3)=0.25mol×160g/mol=40g,
故答案为:2:3;40;
(2)碱性条件下,Al和NO3﹣反应生成N2、AlO2﹣和水,离子方程式为:10Al+6NO3﹣+4OH﹣═10AlO2﹣+3N2↑+2H2O,
故答案为:10Al+6NO3﹣+4OH﹣═10AlO2﹣+3N2↑+2H2O。
27.答案:(1)HNO2⇌H++NO2﹣;
(2)NO;
(3)分别取少量两种固体于两支试管中,同时滴加无色酚酞试液,若溶液变红,则白色固体是NaNO2;若溶液无色,则为NaCl;
(4)22.4。
解:(1)亚硝酸是弱酸,不完全电离,电离方程式为:HNO2⇌H++NO2﹣,
故答案为:HNO2⇌H++NO2﹣;
(2)I﹣被氧化为I2,碘的化合价升高一个价态,NaNO2与KI按物质的量1:1恰好完全反应,故氮元素的化合价降低一个价态,即+2价,故产物为NO,
故答案为:NO;
(3)氯化钠属于强酸强碱盐,溶液显中性,亚硝酸钠属于强碱弱酸盐,由于亚硝酸根水解NO2﹣+H2O⇌HNO2+OH﹣显碱性,能使酚酞变红,故可以用酚酞试液鉴别氯化钠和亚硝酸钠溶液,
故答案为:分别取少量两种固体于两支试管中,同时滴加无色酚酞试液,若溶液变红,则白色固体是NaNO2;若溶液无色,则为NaCl;
(4)亚硝酸根转化为无毒无味气体只能是氮气,故方程式为:2NO2﹣+2Al+8H+=N2+2Al3++4H2O,该反应转移 6个电子,即转移6mol电子生成1mol氮气,标况下体积为22.4L,
故答案为:22.4。
28.答案:(1)P4O6;
(2)sp3;
(3)①120°;180°;
②PCl4Br或PClBr4;
③POCl3+3H2O=3HCl+H3PO4;
(4)三角锥形;SOC12。
解:(1)由白磷分子(P4)为正四面体的结构,一共有6条P─P键,在P4中每个P─P键之间嵌入一个氧原子,即共嵌入6个O原子可得到生成物P4O6,
故答案为:P4O6;
(2)由图2可知,每个P原子形成3个共价键,P原子最外层电子数为5,则每个P原子还有1对孤电子对,VSEPR模型为四面体,杂化方式为sp3,
故答案为:sp3;
(3)①由图3可知,P原子位于3个Cl原子构成的正三角形的中心,则Cl﹣P﹣Cl键健角为120°,异面直线上的Cl﹣P﹣Cl垂直于正三角形,则Cl﹣P﹣Cl键健角为180°和90°,
故答案为:120°;180°;
②将图3中Cl逐步变换为Br,则卤化磷PCl5﹣xBrx中,x=1和x=4是等效的,x=2和x=3是等效的,而PCl3Br2和PCl2Br3的同分异构体有3种,PCl4Br或PClBr4的同分异构体有2种,所以卤化磷PCl5﹣xBrx中共有2种不同结构的化学式为PCl4Br或PClBr4,
故答案为:PCl4Br或PClBr4;
③三氯氧磷和过量水完全反应生成两种酸分别为磷酸和盐酸,化学方程式为POCl3+3H2O=3HCl+H3PO4,
故答案为:POCl3+3H2O=3HCl+H3PO4;
(4)PCl3价层电子对数=3+=4,含有一对孤电子对,所以其VSEPR模型为四面体,分子空间构型为三角锥形;利用同一周期元素左右平移的方法书写PCl3的等电子体
为SOC12,
故答案为:三角锥形;SOC12。
29.答案:(1)①NO2;②;③C;
(2)①10;②NO3﹣;Fe2+。
解:(1)①反应中只有NO2中N元素化合价降低为氮气中的0价,故NO2是氧化剂,
故答案为:NO2;
②NO2中N元素化合价由+4价降低为氮气中的0价,共转移电子数为24,故用单线桥表示该反应中电子转移的方向和数目:,
故答案为:;
③将NOx转化为N2以消除污染,反应中N元素化合价降低,发生还原反应,应选择具有还原性的物质,选项中CO、H2可以,CO2不能,
故答案为:C;
(2)①Fe元素化合价升高2价,N元素化合价降低8价,化合价升降最小公倍数为8,故Fe的系数为4,NO3﹣的系数为1,再根据原子守恒、电荷守恒配平离子方程式为:4Fe+NO3﹣+10H+=4Fe2++NH4++3H2O,
故答案为:10;
②氧化剂的氧化性强于氧化产物的氧化性,NO3﹣是氧化剂,Fe2+是氧化产物,故氧化性NO3﹣>Fe2+,
故答案为:NO3﹣;Fe2+。
30.答案:(1)2NO+O2=2NO2;
(2)CO2、N2;
(3)MgSO3;
(4)2;4HCO3﹣;3;1;
(5)硝酸铵;
(6)MgCO3•Mg(OH)22MgO+CO2↑+H2O。
解:(1)在空气中预处理时,主要将NO氧化成NO2,发生主要反应的化学方程式为2NO+O2=2NO2,
故答案为:2NO+O2=2NO2;
(2)根据上面的分析可知,洗气过程中,生成两种无污染的气体是CO2、N2,
故答案为:CO2、N2;
(3)在充分曝气氧化中,氧气氧化具有还原性的SO32﹣生成SO42﹣,亚硫酸镁生成硫酸镁,发生反应的为MgSO3,
故答案为:MgSO3;
(4)镁离子和碳酸氢根离子发生双水解,生成碱式碳酸镁,根据电荷守恒和元素守恒,其离子反应方程式为:2Mg2++4HCO3﹣=MgCO3•Mg(OH)2↓+3CO2↑+H2O,
故答案为:2;4HCO3﹣;3;1;
(5)根据物料守恒,在Mg2+和HCO3﹣发生反应生成碱式碳酸镁时,还有硫酸铵、硝酸铵生成,因此(NH4)2SO4粗品中含有的主要杂质为硝酸铵,
故答案为:硝酸铵;
(6)碱式碳酸镁经过加热生成氧化镁和二氧化碳及水,氧化镁可循环利用,反应的方程式为MgCO3•Mg(OH)22MgO+CO2↑+H2O,
故答案为:MgCO3•Mg(OH)22MgO+CO2↑+H2O。
31.答案:(1)﹣3;
(2)2NH3+CO2CO(NH2)2+H2O;
(3)①0.148mol/(L•min);
②升高温度,生成尿素的平衡左移,故产率下降,或者是升高温度,更有利于氨基甲酸铵的生成;
(4)①正;②CO(NH2)2﹣6e﹣+6OH﹣=N2↑+CO2↑+5H2O。
解:(1)CO(NH2)2中C为+4价,氧元素化合价﹣2价,氢元素化合价+1价,元素化合价代数和为0计算得到N的化合价为﹣3价,
故答案为:﹣3;
(2)CO2和NH3在一定条件下合成尿素,由原子守恒可知有水生成,反应方程式为:2NH3+CO2CO(NH2)2+H2O,
故答案为:2NH3+CO2CO(NH2)2+H2O;
(3)①体积为0.5L密闭容器中投入4molNH3和1molCO2,反应进行到10min时测得CO2的物质的量为0.26mol,υ(CO2)==0.148mol/(L•min),
故答案为:0.148 mol/(L•min) ;
②其他条件不变,若升高反应温度,尿素的产率下降的原因可能是:升高温度,生成尿素的平衡左移,故产率下降,或者是升高温度,更有利于氨基甲酸铵的生成,
故答案为:升高温度,生成尿素的平衡左移,故产率下降,或者是升高温度,更有利于氨基甲酸铵的生成;
(4)①电解富尿素废水低能耗制H2,总反应为CO(NH2)2+H2O═3H2↑+N2↑+CO2↑,生成氢气发生还原反应,而生成氮气发生氧化反应,故A为阳极、B为阴极,则A电极连接电源的正极,
故答案为:正;
②B电极水放电,电极反应式:6H2O+6e﹣=3H2↑+6OH﹣,总反应为CO(NH2)2+H2O═3H2↑+N2↑+CO2↑,总反应减去阴极反应式可得阳极反应式:CO(NH2)2﹣6e﹣+6OH﹣=N2↑+CO2↑+5H2O,
故答案为:CO(NH2)2﹣6e﹣+6OH﹣=N2↑+CO2↑+5H2O。
32.答案:(1)ClO3﹣;
(2)Cl﹣;4;
(3)还原;d;
(4)5Cl﹣+ClO3﹣+6H+=3Cl2↑+3H2O。
解:(1)D中Cl的化合价为+5价,ClOx﹣中化合价的代数和等于﹣1,则5+(﹣2)×x=﹣1,解得x=3,即D为ClO3﹣,
故答案为:ClO3﹣;
(2)A、B、C、D、E中,A的元素的化合价为最低价,元素处于最低价只能作还原剂,其离子符号为Cl﹣;E中Cl为+7价,由ClOx﹣的化合价的代数和等于﹣1,可得7+(﹣2)×x=﹣1,解得x=4,即E为ClO4﹣,
故答案为:Cl﹣;4;
(3)E为ClO4﹣,A为Cl﹣,由E→A的反应中Cl的化合价降低,被还原,发生还原反应;A是反应的还原产物,故d正确,
故答案为:还原;d;
(4)A为Cl﹣,D为ClO3﹣,B为Cl2,酸性条件下A和D反应生成B的离子方程式为:5Cl﹣+ClO3﹣+6H+=3Cl2↑+3H2O,
故答案为:5Cl﹣+ClO3﹣+6H+=3Cl2↑+3H2O。
2021年新高考化学各地模拟题精细分类汇编 第23讲 常用仪器及其使用(一轮二轮通用): 这是一份2021年新高考化学各地模拟题精细分类汇编 第23讲 常用仪器及其使用(一轮二轮通用),共22页。试卷主要包含了下列有关仪器连接的描述错误的是等内容,欢迎下载使用。
2021年新高考化学各地模拟题精细分类汇编 第18讲 烃(二)(一轮二轮通用): 这是一份2021年新高考化学各地模拟题精细分类汇编 第18讲 烃(二)(一轮二轮通用),共24页。
2021年新高考化学各地模拟题精细分类汇编 第16讲 金属及其化合物(二)(一轮二轮通用): 这是一份2021年新高考化学各地模拟题精细分类汇编 第16讲 金属及其化合物(二)(一轮二轮通用),共33页。

