科学浙教版第2章 观察生物综合与测试测试题
展开第2章 观察生物 单元综合测试
(测试时间:100分钟,总分100分)
一、选择题(每题2分,共40分)
1.(2019•长沙期末)调查是科学探究常用的方法之一。某生物兴趣小组调查校园里的生物,发现有麻雀、潮虫、蚯蚓以及各种树木花草。下面是同学们对这些生物共同特征的概述,其中错误的是( )
A.都能自己制造营养物质 B.都能进行新陈代谢
C.都能对外界刺激作出反应 D.都能生长和繁殖
【答案】A
【解析】生物的生活需要营养,植物从外界吸收水、二氧化碳和无机盐,通过光合作用制造出自身所需要的有机物;动物不能自己制造有机物,以植物或别的动物为食,从中获得营养物质,维持生存。A错误。
2.(2019秋•温州期中)下列关于细胞的发现和“细胞学说”的叙述中,不正确的是( )
A.细胞是英国科学家胡克发现并命名的
B.英国科学家布朗发现了植物细胞内具有细胞核
C.德国科学家施莱登和魏尔啸提出了“细胞学说”
D.细胞学说认为细胞是生物体结构和功能的基本单位
【答案】C
【解析】细胞学说是施莱登和施旺提出来的。
3.(2019•郓城县模拟)关于水绵、肾蕨、油松、辣椒这四种植物共同点的叙述中,正确的一项是( )
A.都有开花现象 B.都有根、茎、叶的分化
C.都可以用种子进行繁殖 D.都有叶绿体,可进行光合作用
【答案】D
【解析】本题考查绿色植物特征的理解。图中的四类植物,只有辣椒能开花;水绵没有根茎叶的分化;水绵和肾蕨不能形成种子;都有叶绿素,可进行光合作用。
4.(2019•广水市模拟)某科学小组的同学在对轻度污染的水域进行检测时发现,蒲草细胞内某种有毒物质的含量远低于其周围污水中该物质的含量,其根本原因是( )
A.细胞壁的作用 B.细胞膜的作用 C.细胞质的作用 D.细胞壁与细胞膜共同作用的结果
【答案】B
【解析】细胞膜将细胞内部与外部的环境分隔开来,使细胞拥有一个比较稳定的内部环境。能够让细胞生活需要的物质进入细胞,而把有些物质挡在细胞外面,同时,还能把细胞内产生的废物排到细胞外。细胞壁起保护和支持细胞的作用,细胞核控制着生物的发育和遗传。因此,选项A、C、D不符合题意。
5.(2019秋•遂宁期末)含羞草受到碰触时,展开的叶片会合拢,这一事实说明( )
A.生物的生活需要营养 B.生物能进行呼吸
C.生物能对外界的刺激作出反应 D.生物能生长和繁殖
【答案】C
【解析】生物的共同特征有:①生物的生活需要营养;②生物能进行呼吸;③生物能排出身体内产生的废物;④生物能对外界刺激作出反应;⑤生物能生长和繁殖;⑥生物都有遗传和变异的特性;⑦除病毒以外,生物都是由细胞构成的。
含羞草受到碰触时叶片会合拢,这说明生物能对外界刺激作出反应。
6.(2018秋•庆云县校级月考)在显微镜视野内观察细胞结构时,看不清液泡。为了能显示细胞质与液泡的界面,此时应( )
A.改用凹面反光镜,放大光圈 B.改用平面反光镜,放大光圈
C.改用凹面反光镜,缩小光圈 D.改用平面反光镜,缩小光圈
【答案】D
【解析】细胞质与液泡的界面较小、透光性强,颜色浅,为了看清要把视野调暗;小光圈通过的光线少视野暗,平面镜只能反射光线不能改变光线强弱,因此用小光圈、平面镜调节会使视野变暗;大光圈通过的光线多视野亮,凹面镜使光线汇聚,视野亮度增强,用大光圈、凹面镜调节,会使视野变亮。因此可以换用平面反光镜和较小光圈。
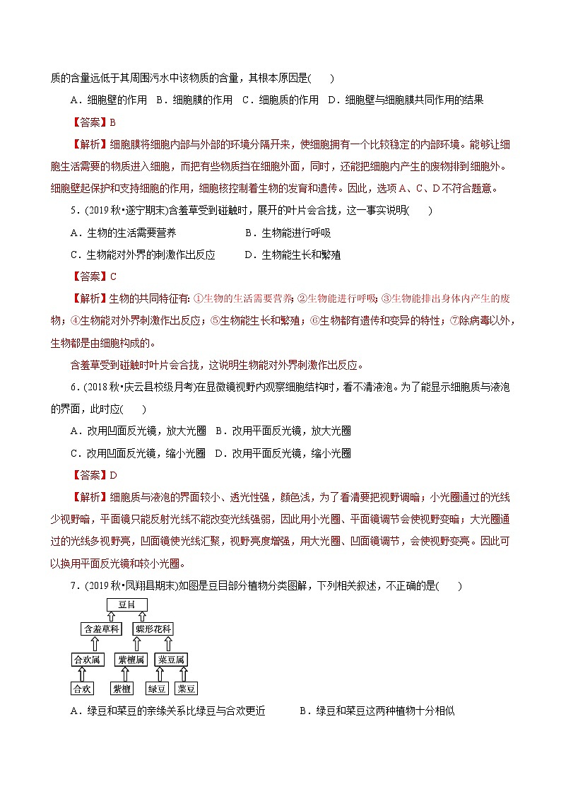
7.(2019秋•凤翔县期末)如图是豆目部分植物分类图解,下列相关叙述,不正确的是( )
A.绿豆和菜豆的亲缘关系比绿豆与合欢更近 B.绿豆和菜豆这两种植物十分相似
C.合欢和紫檀的共同点比绿豆和紫檀的共同点多 D.种是分类最基本的单位
【答案】C
【解析】AB、由分类索引可知,绿豆和菜豆同属,绿豆与合欢同目,属比目小,因此绿豆和菜豆的亲缘关系比绿豆与合欢更近,绿豆和菜豆这两种植物十分相似。正确。生物的分类单位从大到小依次以界、门、纲、目、科、属、种,界是最大的单位,种是最基本的单位,正确。
C、合欢与紫檀同目,绿豆与紫檀同科,科比目小,因此合欢和紫檀的共同点比绿豆和紫檀的共同点少。错误。D、种是最基本的单位。D正确。
8.(2018秋•武冈市期末)下列结构属于器官的是( )
A.番茄果肉 B.一根香蕉 C.洋葱表皮 D.苹果果皮
【答案】B
【解析】细胞是植物体结构和功能的基本单位,细胞(受精卵)通过分裂、分化形成不同的组织,构成植物体的主要组织有:分生组织、保护组织、营养组织、输导组织、机械组织。组织进一步形成器官,由不同的组织按照一定的次序结合在一起形成具有一定功能的器官,绿色开花植物是由根、茎、叶、花、果实、种子六大器官组成的。根、茎、叶为营养器官,花、果实、种子为生殖器官。一根香蕉属于器官;番茄果肉属于营养组织,洋葱表皮、苹果果皮属于保护组织。
9.(2019秋•诸暨市期中)关于构成一株银杏树的结构层次由小到大排列的正确顺序是( )
A.细胞、组织、器官、系统、银杏树 B.细胞、器官、组织、银杏树
C.细胞、组织、系统、器官、银杏树 D.细胞、组织、器官、银杏树
【答案】D
【解析】银杏树属于植物,因为细胞构成组织,组织构成器官,器官构成系统或植物体,系统构成动物体。植物没有系统这个结构,故一株银杏树的结构层次由小到大的排列正确顺序是:细胞、组织、器官、植物体。
10.当你吃甘蔗的时候,首先要把甘蔗茎坚韧的皮剥去;咀嚼甘蔗茎时会有许多的甜汁;那些咀嚼之后剩下的渣滓被吐掉。从组织构成器官的角度分析,构成甘蔗茎的组织有( )
①保护组织 ②营养组织 ③输导组织 ④上皮组织
A.①②③ B.①②④ C.①③④ D.②③④
【答案】A
【解析】分生组织(薄壁组织),具有分裂、产生新细胞的功能;保护组织有保护作用;输导组织,具有输送物质的功能,主要由导管和筛管组成,导管能运送水和无机盐,筛管能运送有机物;营养组织,具有制造、储存营养物质的功能;机械组织,具有支撑、保护功能。
吃甘蔗的时,剥去的甘蔗茎坚韧的皮属于保护组织;咀嚼甘蔗茎时会有许多的甜汁,是因为甘蔗茎内有许多的营养组织;咀嚼之后被吐掉剩下的渣滓属于输导组织。
上皮组织是由上皮细胞构成。分布在动物体表、呼吸道和消化道内壁、血管壁等;具有保护和分泌等功能。可见,A正确。
11.如果用如图表示各种概念之间的关系,下列选项中与图示相符的是( )
【答案】D
【解析】A中被子植物和裸子植物是并列关系而不是包含关系;B中植物没有系统这一结构层次;C中草鱼和青蛙不是包含关系。
12.(杭州中考)如图是一些在显微镜下看到的不同形状的细胞,这些细胞( )
A.都来自于同种生物 B.都能分裂、生长形成器官
C.都具有细胞核、细胞质和细胞膜 D.虽然形状不同,但都属于同一组织
【答案】C
【解析】图中精子细胞、平滑肌细胞都属于动物细胞,洋葱表皮细胞属于植物细胞,因为动植物细胞都有的结构是细胞膜、细胞质、细胞核。
13.某同学探究“不同营养液对草履虫培养效果的影响”,实验设计如下表。下列对该实验改进建议不合理的是( )
A.统一用稻草浸出液 B.营养液温度统一为25 ℃
C.草履虫数量改为20只 D.可设置用清水作营养液的对照组
【答案】A
【解析】A、对照实验要控制变量的唯一,此对照试验的变量是营养液,其它条件应该都一样,因此应该除了甲组用稻草液,乙组用牛奶营养液之外,温度、草履虫的数量等都一样。故错误。符合题意。B、由A可知,温度应该一样,并且是适宜温度,25℃.故正确。不符合题意。C、草履虫数量改为20只,2只太少,容易出现偶然性,实验结果没有科学性,故正确。不符合题意。D、由A可知,可设置用清水做培养液的对照组。故正确。不符合题意。故选:A
14.(2019•海陵区模拟)制作人的口腔上皮细胞临时装片时,漱口的液体、载玻片上滴加的液体、染色用的液体分别是( )
A.自来水、生理盐水、碘液 B.凉开水、生理盐水、碘液
C.生理盐水、自来水、碘液 D.凉开水、自来水、碘液
【答案】B
【解析】制作口腔上皮细胞临时装片的步骤:用纱布将载玻片和盖玻片擦拭干净,放在实验台上备用;滴一滴生理盐水在载玻片中央,目的是维持口腔上皮细胞的原有形状;用凉开水漱口,以去除口腔中的食物残渣;用消毒的牙签在口腔侧壁上轻轻刮几下,取得口腔上皮细胞,再在把牙签附有碎屑的一端在载玻片的生理盐水滴中均匀涂抹;盖上盖玻片,先用镊子夹起盖玻片的一边,让另一边先接触载玻片上的生理盐水滴;然后轻轻盖上,避免出现气泡;染是指染色,把稀碘液滴在盖玻片的一侧,用吸水纸从另一侧吸引,直到染液浸润到标本的全部。因此制作人的口腔上皮细胞临时装片时,漱口的液体、载玻片上滴加的液体、染色用的液体分别是凉开水、生理盐水、碘液。
15.(2018秋•三门县期中)红微藻是一种藻类植物,如图为显微镜下观察到的红微藻。若要进一步观察红微藻A的内部结构,正确的操作顺序是( )
①转动物镜转换器 ②向右移动装片 ③向左移动装片 ④调节细准焦螺旋
A.①②④ B.①③④ C.②①④ D.③①④
【答案】D
【解析】若要进一步观察微藻A的内部结构,首先向左移动装片把A移至视野中央,再转动物镜转换器换用高倍镜,再调节细准焦螺旋,使物像更清晰。
16.(湘潭中考)鲫鱼、虾、蚌、蟹都生活在水中,若将它们分成两类,其依据是( )
A.是否用肺呼吸 B.有无脊椎骨 C.体温是否恒定 D.是否胎生
【答案】B
【解析】根据动物体内有无脊柱可以把动物分为脊椎动物和无脊椎动物,鲫鱼的体内都有脊柱,属于脊椎动物,虾、河蚌、蟹的身体内无脊柱,属于无脊椎动物。故B正确。
17.(潍坊中考)细心观察你会发现,我们周围植物体的形态结构各不相同。以下植物有根、茎、叶分化的是( )
A.海带 B.水绵 C.发菜 D.蕨菜
【答案】D
【解析】藻类植物的结构简单,无根、茎、叶的分化,水绵、海带、发菜等都属于藻类植物;苔藓植物没有真正的根,因此无法支持很高的地上部分,虽然有了茎和叶,但茎、叶内无输导组织,不能为植株输送大量的营养物质供其利用,所以苔藓植物比较矮小,如葫芦藓、墙藓等。蕨类植物有了根、茎、叶的分化,根能吸收大量的水和无机盐,并且体内有输导组织,能为植株输送大量的营养物质供植物生长利用,因此蕨类植物一般长的比较高大。蕨类植物也有机械组织,能支撑地上部分,如蕨菜、肾蕨等。可见D符合题意。
18.(2019下城区校级期中)有着“植物大熊猫”和世界上最长寿树种美称的红豆杉,成为世博会中国馆珍稀植物展出品种。红豆杉因其种子成熟时假皮呈红色得名。从植物分类上看,红豆杉属于( )
A.被子植物 B.裸子植物 C.蕨类植物 D.苔藓植物
【答案】B
【解析】根据种子外面有无果皮包被着,把种子植物分成裸子植物和被子植物两大类,被子植物的种子外面有果皮包被,能形成果实;裸子植物的种子外面无果皮包被,裸露,不能形成果实。题干中的红豆杉的种子外的假皮不是果皮,种子裸露,属于裸子植物。可见B符合题意。
19.李明同学在某省某林区游玩,迷失了方向,看到树干一面生长着苔藓植物,而另一面不生长苔藓植物,据此他判断出了方向。那么生长苔藓植物的一面朝向是( )
A.东 B.南 C.西 D.北
【答案】D
【解析】苔藓植物的受精离不开水,适于生活在阴暗潮湿的地方,如墙壁的背阴处、树木的背阴处等。在树林中,树的北面是背光面,较为阴暗潮湿,所以长有苔藓的一面朝向的是北面,据此就可以辨认方向了。
20.小明将六种生物依据某一标准进行分类,结果如下表所示,你认为他分类的依据是( )
A.体温是否恒定 B.脊椎骨的有无 C.呼吸方式的不同 D.生殖方式的不同
【答案】B
【解析】根据动物体内有无脊柱可以把动物分为脊椎动物和无脊椎动物,脊椎动物的体内有脊椎骨构成的脊柱,无脊椎动物的体内没有脊柱。河蚌、蚯蚓、蝗虫的体内都无脊柱,属于无脊椎动物;鲫鱼、蟾蜍、家鸽的体内都有脊柱,都属于脊椎动物。
二、填空题(每空1分,共36分)
21.(2019奉贤区期中)蜜蜂的身体分为________、________、________三部分,体表有________,可以保护身体,胸部有________对分节的足,________对翅,它属于________类,也是动物界中数量最多的类群。
【答案】头;胸;腹;外骨骼;3;2;昆虫
【解析】蜜蜂身体分为头、胸、腹三部分,胸部有三对足、两对翅.据此说明蜜蜂属于节肢动物中的昆虫,也是动物界中数量最多的类群.
22.(上城区期中)将下列人体消化系统示意图补充完整:①________;②________;③________;④________。
【答案】①食道 ②小肠 ③肠腺 ④胰腺(后两空可以颠倒)
【解析】人体的消化系统包括消化道和消化腺。消化道包括口腔、咽、1食道、胃、2小肠、大肠、肛门。消化腺有唾液腺、胃腺、肝脏、肠腺和胰腺,其中3唾液腺、肝脏和4胰腺位于消化道外,肠腺和胃腺位于消化道以内。
23.(滨江区期末)如图中,A~E表示人体的不同结构层次,请据图分析回答下列问题。
(1)B通过____________形成C,在此过程中,细胞的形态结构和功能产生了差异。
(2)系统是能够完成一种或几种生理功能的多个器官按照一定次序排列在一起的组合。图中所示的系统具有的生理功能是________________。相对于人体的结构层次,植物体没有的结构层次是________。
【答案】(1)细胞分化 (2)消化和吸收;系统
【解析】(1)在个体发育过程中,一个或一种细胞通过分裂产生的后代,在形态、结构和生理功能上发生差异性的变化,形成了多种多样的细胞,这一过程叫做细胞的分化.细胞分化的结果是形成组织.(2)图示中是消化系统,具有生理功能是消化和吸收.人体之所以是一个统一的整体,是由于神经系统的调节作用,同时内分泌腺分泌的激素对人体也有调节作用;在人体内,激素调节和神经调节的作用是相互联系、相互影响的,人体在神经——体液的调节下,才能够更好地适应环境的变化.人体的结构层次由小到大依次是A细胞→C组织→D器官→E系统→人体;植物体的结构层次是:细胞→组织→器官→植物体.
24.(鄞州区月考)假如你在森林中迷了路,怎样借助苔藓植物分辨方向呢?
(1)苔藓植物的结构特征是________________。
(2)苔藓植物生长在怎样的环境中?________(填“干燥”或“潮湿”)。
(3)大多数树干的哪些部位苔藓较多?________(填“背光面”或“向光面”)。
(4)树干上长苔藓较多的一面朝哪个方向?________(填“南”或“北”);好,现在你已经会确认方向了!
【答案】(1)有茎和叶,无真正的根 (2)潮湿 (3)背光面 (4)北
【解析】苔藓植物适于生活在阴暗潮湿的地方,如墙壁的背阴处,树木的背阴处等。在树林中,树的北面是背光面,较为阴暗潮湿,所以长有苔藓的一面是北面,据此就可以辨认方向了。
25.(温州月考)温州三垟湿地被称为“城市之肾”,是虾蟹养殖和菱角种植的天然场所,也是“中国柑橘之乡”。目前,湿地内已知动植物有1 700多种。
(1)虾蟹属于________(填“脊椎”或“无脊椎”)动物。
(2)小明将湿地内某些动物分为甲、乙两类,如表所示,他是依据________这一特征来分类的。
(3)小明在湿地采集了4种植物P、Q、R和S,并设计了以下的二歧式检索表来分辨这些植物:
1a有种子………………………………………P
1b无种子………………………………………2
2a有叶…………………………………………3
2b无叶…………………………………………Q
3a有根…………………………………………R
3b无根…………………………………………S
这些植物中有一种是蕨类植物,它是________(填字母)。
(4)湿地内有濒临灭绝的黑脸琵鹭、黑嘴鸥等国家珍稀保护动物,下列措施有利于动物保护的是( )
①人类活动对环境的破坏 ②建立湿地保护公约
③向河水排放污水 ④成立珍稀鸟类研究所
A.①④ B.②④ C.①③ D.②③
【答案】(1)无脊椎 (2)有无脊椎骨 (3)R (4)B
【解析】(1)虾蟹属于无脊椎动物 (2)根据动物体内有无脊柱可以把动物分为脊椎动物和无脊椎动物,脊椎动物的体内有脊椎骨构成的脊柱,无脊椎动物的体内没有脊柱.甲中燕子、田鼠、草鱼、青蛙的体内都有脊柱,都属于脊椎动物;蜜蜂、蚯蚓、虾体内都无脊柱,属于无脊椎动物.
(3)蕨类植物的主要特征:蕨类植物有根茎叶的分化,体内有输导组织,但是不结种子,靠孢子繁殖后代,蕨类植物的受精作用离不开水,因此蕨类植物有根,故选:R.
(4)生物多样性丧失的原因是多方面的.人口快速增长是破坏或改变野生动物栖息地和过度利用生物资源的最主要的原因,如乱砍滥伐、过度放牧、不合理开垦(围湖造田、垦荒、湿地开发等)、环境污染使环境不再适和生物生存等,使生物的栖息环境遭到破坏,使生物的生活环境越来越少,导致生物种类越来越少.因此造成黑脸琵鹭、黑嘴鸥等国家珍稀保护动物濒临灭绝的主要原因是①人类活动对环境的破坏和③向河水排放污水;而②建立湿地保护公约和④成立珍稀鸟类研究所有利于保护生物的多样性.
26.(丽水中考)洋葱为二年生或多年生植物,是一种常见的食材。有浓绿色圆筒形中空叶子,花为伞形花序,呈白色,由数百朵小花组成(如图甲)。小科同学想用显微镜观察洋葱表皮细胞,制作了洋葱表皮细胞的临时装片。
(1)洋葱的花属于植物的________器官,在分类上洋葱属于种子植物中的__________。
(2)洋葱切开时,流出的汁液来自于________(填细胞结构名称)。
(3)小科同学制作临时装片的部分操作如图乙,其操作的正确排序是__________(填序号)。
【答案】(1)生殖;被子植物 (2)液泡 (3)③②①④
【解析】(1)洋葱是绿色开花植物,其结构由根、茎、叶、花、果实、种子六大器官构成;其中根、茎、叶被称为营养器官,花、果实、种子被称为生殖器官。洋葱具有果实,种子有果皮包被,所以属于被子植物。(2)液泡里面有细胞液,细胞液内溶解多种物质,切洋葱时流出的液汁主要来自于洋葱细胞液泡内的细胞液。(3)制作洋葱表皮细胞临时装片的步骤为:擦、滴、撕、展、盖、染。故图中顺序为:③②①④。
27.武义县泉溪镇白革村有几株有着“植物大熊猫”和世界上最长寿树种美称的南方红豆杉。红豆杉因其种子成熟时生有红色肉质杯状假种皮得名。
(1)红豆杉的种子是裸露的,外面没有果皮包被。从植物分类上看,红豆杉属于( )
A.被子植物 B.裸子植物 C.蕨类植物 D.苔藓植物
(2)从标识牌中我们发现南方红豆杉属于________科,红豆杉属。生物分类的基本单位是________。
【答案】(1)B (2)红豆杉;种
【解析】(1)从图中我们发现红豆杉的种子是裸露的,外面没有果皮包被.从植物分类上看,红豆杉属于裸子植物
(2)从标识牌中我们发现南方红豆杉属于 红豆杉科,红豆杉属.生物分类的基本单位是 种.
28.星期天,小明与爸爸一起到郊区采集植物标本,但回家后发现标本的号牌从标本上掉下来了。他通过仔细回忆,想起了一些线索:1号标本是在一个池塘里采集的;2号和3号是在一个向阳的山坡上采集的;4号和5号是在一个山谷中比较阴暗潮湿的地方采集的。爸爸还告诉他:2、3、4号标本有根,2号标本是有果实的。请问,你能帮助小明将标本的号牌挂上去吗?
1号:________;2号:________;3号:________;4号:________;5号:________。
【答案】D;B;E;C;A
【解析】1号标本是在一个池塘里采集的,说明1号是D衣藻,因为衣藻是单细胞的藻类植物,生活在水中。2号和3号是在一个向阳的山坡上采集的,2、3号标本有根,且2号标本有果实,说明2号是B,因为B开花,能结出果实和种子。3号是E,因为E是银杏,是裸子植物,有种子,适于生活在陆地上。4号和5号是在一个山谷中比较阴暗潮湿的地方采集的,且4号标本有根,说明4号是C蕨类植物,因为蕨类植物有根、茎、叶,生殖离不开水,适宜生活在阴湿处,5号是A苔藓植物,因为苔藓植物无根,只有茎、叶的分化,生殖也离不开水,也生活在阴湿处。
29.科学家曾在四川北部考察大熊猫时,惊奇地发现了一种奇兽——扭角羚。它与六种哺乳动物外形相似,被称为“六不像”
(1)扭角羚和大熊猫都属于哺乳动物。扭角羚的生殖方式是 ____________。
(2)如何保护扭角羚这一大型珍稀动物? ____________________。
【答案】(1)胎生(2)建立自然保护区
【解析】扭角羚和大熊猫都属于哺乳动物,因此它们的生殖方式是胎生哺乳。建立自然保护区是保护生物多样性最有效的措施。扭角羚是一种大型珍稀动物,要设立自然保护区加以保护。
三、实验探究题(每空1分,共15分)
30.课外活动课上,老师提出了一个问题“植物的生长会受到哪些因素的影响?”,要求大家分组进行探究。某小组讨论后认为可能有三个因素会影响植物生长,并设计了下表所示的方案(说明:所用的花盆和植物相同,“+”的数量表示浇水量的多少或光照时间长短):
(1)在科学实验中,当实验结果会受到多种因素影响时,必须控制好变量。1、2号花盆的其他因素都是相同的,唯一不同的因素是_______________________ 。
(2)仔细分析1号与3号花盆的实验设计,你认为他们所要探究的问题是:_________________。
(3)由于土壤的结构不同,因此它们的保水、通气等能力也是不同的。如果我们向2、3号花盆中同时浇一定量的水,则从盆底流出水分较多的是_______号花盆。
【答案】(1)光照时间 (2)植物的生长与土壤种类有什么关系(或土壤种类对植物的生长有什么影响) (3)3
【解析】(1)分析1号2号花盆,土壤种类和浇水量相同,光照时间不同。
(2)分析1号和3号花盆,浇水量和光照时间相同,不同的是1号是壤土,3号是沙土,所以想探究的问题是土壤种类对植物生长的影响。
(3)3号盆里盛放的是砂土,透水性强,2号花盆里盛放的是壤土,保水性能强于砂土;因此向2、3号花盆中同时浇一定量的水,从盆底流出水分较多的是3号花盆。
31.(2019椒江区校级期中)图中,甲、乙是不同生物细胞的结构示意图,丙是显微镜的结构示意图。请据图回答下列问题:
(1)图中________是植物细胞。在制作有甲细胞的装片时,载玻片上应滴一滴__________。
(2)细胞的代谢与遗传受[D]________控制,其内含有遗传物质。将细胞和外界环境隔开,保持细胞的相对独立性的,控制着细胞内外的物质交换的结构是________。
(3)使用显微镜观察临时装片时,如在视野中已找到要观察的物像,为了使物像更加清晰,可调节显微镜的[3]____________。
(4)进行观察时,发现视野中有一污点,某同学转动物镜和移动玻片标本,污点都没有随着移动,说明污点在________上。
(5)在载玻片上写一个“b”字,用低倍镜观察,在视野内看到的图像是________。
A.q B.d C.p D.b
(6)如图①所示,在一个视野中看一行细胞,此时将显微镜物镜由原来的10×换成了40×,那视野中可以看到的细胞数目将__________(填“增加”“减少”或“不变”)。要将视野中如图②所示的细胞移动到中央,应向________移动装片。
(7)如图所示,1、2、3、4是这台显微镜的镜头,1、2有螺纹,3、4无螺纹;5、6为观察到清晰物像时物镜与装片的距离。欲在视野中观察到的细胞数目最少,其对应组合是( )
A.1、3、5 B.2、4、6 C.2、3、5 D.2、4、5
(8)若通过显微镜观察到在视野内有一物体做顺时针运动,则该物体的实际运动方向是____________。(填“顺时针”或“逆时针”)
(9)使用显微镜观察物像时,如果发现光线过强,应进行的操作是:________来减小亮度。
A.改用大光圈 B.改用平面镜 C.改用小光圈 D.关掉所有灯
【答案】(1)乙;生理盐水 (2)细胞核;细胞膜 (3)细准焦螺旋 (4)目镜 (5)A (6)减少;左 (7)C (8)顺时针 (9)BC
【解析】(1)由细胞的结构示意图可知:[A]细胞壁,[B]细胞膜,[D]细胞核,[C]线粒体,[E]液泡.乙图与甲图相比除都有细胞膜、细胞核、细胞质外,乙图还有细胞壁、线粒体、液泡.由此可知,甲图是动物细胞结构示意图;乙图是植物细胞结构示意图,因此在制作有甲细胞的装片时,载玻片上滴加的液体是生理盐水.
(2)对比甲、乙两图可以看出,植物细胞和动物细胞共有的结构是B细胞膜、D细胞核,D细胞核中有遗传物质,控制着生物的发育和遗传.控制着细胞内外的物质交换的结构是细胞膜。
(3)使用显微镜观察时,如果已经看到了物像,要想使物像更清晰些,应该调节细准焦螺旋.
(4)用显微镜进行观察时,视野中出现了的污点,污点的位置只有三种可能,目镜、物镜或玻片标本,判断的方法是转动目镜或移动玻片.转动目镜污点动就在目镜,不动就不在目镜;移动载玻片,污点移动就在装片,不动就不在装片;如果不在目镜和装片,那就一定在物镜上.题干中,某同学转动物镜和移动玻片标本,污点都没有随着移动,说明污点在一定在目镜上.
(5)显微镜成倒立的像.“倒立”不是相反,是旋转180度后得到的像.即上下相反、左右相反.“b”旋转180度后得到的是“q”.
(6)显微镜物镜倍数变大,细胞数目将变少。视野中目标在哪个方位,装片就往哪个方向移动。
(7)显微镜的放大倍数越小,看到的细胞数目越多,因此使视野中观察到的细胞数目最少,应选用放大倍数大的目镜和物镜,其目镜和物镜的组合是短目镜3和长物镜2,在观察的时,高倍物镜距离玻片就近,高倍镜距离近,近视野就窄,但看到物像大,因此物镜与玻片间的距离应该是5.
(8)显微镜的成像特点是显微镜成倒立的像.要理解“倒立”不是相反,是旋转180度后得到的像.显微镜观察到在装片内有一物体作顺时针运动,则该物体的实际运动也是顺时针.
(9)显微镜视野亮度的调节方法为:小光圈通过的光线少,视野暗,平面镜只能反射光线不能改变光线强弱,因此用小光圈、平面镜调节会使视野变暗.
四、解答题(32题3分,33题6分)
32.如图是叶及叶的横切面结构示意图,请结合结构说明叶属于生物结构层次的哪一结构?
【答案】叶的上下表皮具有保护作用,属于保护组织;叶肉中含有叶绿体,能进行光合作用,制造营养,属于营养组织;叶脉中含有输送水分和有机物的导管和筛管,导管和筛管属于输导组织;叶脉还具有支持作用,含有机械组织。综上所述,叶是由多种组织组成,具有一定功能的结构,因此叶属于器官。
【解析】见答案。
33.(2018椒江区期末)某科学兴趣小组的同学收集到了部分生物的图片,如图所示。
他们建立了以下生物检索表对这些生物进行分类,请你仔细阅读并回答有关问题。
1a无叶绿体……………………2
1b有叶绿体……………………3
2a单细胞………………………A
2b多细胞………………………4
3a无种子………………………B
3b有种子………………………5
4a有脊柱………………………C
4b无脊柱………………………D
5a有果皮………………………E
5b无果皮………………………F
(1)写出A~F中C、F所代表的生物名称:C__________,F__________。
(2)在这些生物中,无根,具有茎和叶的植物是__________(填生物名称)。
(3)小明说“E应该是水稻”,他做出这个判断的理由是__________。
【答案】(1)藏羚羊;水杉 (2)葫芦藓 (3)水稻属于种子植物,且种子外有果皮包被,是被子植物。
【解析】草履虫是单细胞的动物无叶绿体;水杉属于种子植物,种子外无果皮包被,裸露,是裸子植物;水稻也属于种子植物,且种子外有果皮包被,是被子植物;葫芦藓不结种子,用孢子繁殖后代,属于孢子植物;藏羚羊是多细胞动物,体内有脊柱,属于脊椎动物;蜈蚣也是多细胞的动物,但体内无脊柱,属于无脊椎动物。结合右边的分类索引,可知A是草履虫,B是葫芦藓,C是藏羚羊,D是蜈蚣,E是水稻,F是水杉。
(1)C藏羚羊是多细胞动物,体内有脊柱。F水杉属于种子植物,种子外无果皮包被,裸露,是裸子植物。(2)葫芦藓无根,具有茎和叶的分化,不结种子,用孢子繁殖后代,属于孢子植物。(3)判断E是水稻的根据:有叶绿体,有种子,种子外面有果皮,水稻属于被子植物。
选项
1
2
3
4
A
种子植物
被子植物
裸子植物
桔树
B
植物
营养系统
生殖器官
果实和种子
C
动物
鱼类
草鱼
青蛙
D
人体
消化系统
胃
肌肉组织
组别
营养液的种类
营养液数量
营养液温度
草履虫数量
甲组
稻草浸出液
500毫升
25 ℃
2只
乙组
牛奶营养液
500毫升
10 ℃
2只
类群Ⅰ
河蚌、蚯蚓、蝗虫
类群Ⅱ
鲫鱼、蟾蜍、家鸽
类别
动物名称
甲
燕子 田鼠 草鱼 青蛙
乙
蜜蜂 蚯蚓 虾
花盆编号
土壤种类
浇水量
光照时间长短
1
壤土
+++
+++
2
壤土
+++
++++
3
沙土
+++
+++
浙教版七年级上册第2章 观察生物综合与测试单元测试课后作业题: 这是一份浙教版七年级上册第2章 观察生物综合与测试单元测试课后作业题,文件包含浙教版科学七上第二章观察生物培优单元测试卷解析卷docx、浙教版科学七上第二章观察生物培优单元测试卷原题卷docx等2份试卷配套教学资源,其中试卷共29页, 欢迎下载使用。
初中科学浙教版七年级上册第2章 观察生物综合与测试教案及反思: 这是一份初中科学浙教版七年级上册第2章 观察生物综合与测试教案及反思,文件包含精品讲义浙教版科学7年级上册第02章观察生物复习课学生版docx、精品讲义浙教版科学7年级上册第02章观察生物复习课教师版含解析docx等2份教案配套教学资源,其中教案共22页, 欢迎下载使用。
浙教版七年级上册第3章 人类的家园——地球(地球与宇宙)综合与测试精练: 这是一份浙教版七年级上册第3章 人类的家园——地球(地球与宇宙)综合与测试精练,共13页。试卷主要包含了选择题,简答题,说理题,阅读分析题等内容,欢迎下载使用。

