2021年中考物理二轮复习 重难知识提分方案(三)物态变化
展开2021年中考物理二轮复习重难知识提分方案(三)物态变化
一、方法技巧点拨
1.温度计的使用方法
使用温度计时要特别注意“放”和“读”两个环节。
(1)放:温度计的玻璃泡要全部浸入被测液体中,不能碰到容器底或容器壁;
(2)读:温度计的玻璃泡浸入被测液体中要稍等一会儿,待示数稳定后再读数,读数时,视线要与温度计液柱的液面相平。
2.熔化、凝固图像类试题的解题方法
首先要明确所研究的物质是晶体还是非晶体;其次要明确晶体与非晶体的熔化图像与凝固图像的特点。晶体的熔化图像中有一段表示固体升温的斜向上的线段,有一段表示晶体熔化的平行于时间轴的线段,还有一段表示液体升温的斜向上的线段,如图甲所示。反之,即晶体的凝固图像,如图乙所示。图像中如果没有平行于时间轴的线段,就是非晶体的熔化图像或凝固图像。
3.物态变化中吸、放热的判断
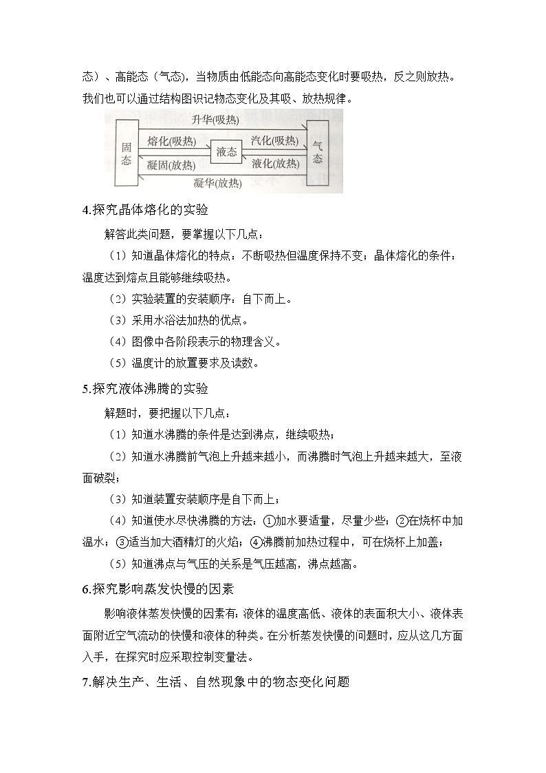
物态变化的识别是解决此类问题的关键,只要清楚物态变化过程的吸、放热规律,问题便迎刃而解。我们可以把物质的三态分为低能态(固态)、中能态(液态)、高能态(气态),当物质由低能态向高能态变化时要吸热,反之则放热。我们也可以通过结构图识记物态变化及其吸、放热规律。
4.探究晶体熔化的实验
解答此类问题,要掌握以下几点:
(1)知道晶体熔化的特点:不断吸热但温度保持不变;晶体熔化的条件:温度达到熔点且能够继续吸热。
(2)实验装置的安装顺序:自下而上。
(3)采用水浴法加热的优点。
(4)图像中各阶段表示的物理含义。
(5)温度计的放置要求及读数。
5.探究液体沸腾的实验
解题时,要把握以下几点:
(1)知道水沸腾的条件是达到沸点,继续吸热;
(2)知道水沸腾前气泡上升越来越小,而沸腾时气泡上升越来越大,至液面破裂;
(3)知道装置安装顺序是自下而上;
(4)知道使水尽快沸腾的方法:①加水要适量,尽量少些;②在烧杯中加温水;③适当加大酒精灯的火焰;④沸腾前加热过程中,可在烧杯上加盖;
(5)知道沸点与气压的关系是气压越高,沸点越高。
6.探究影响蒸发快慢的因素
影响液体蒸发快慢的因素有:液体的温度高低、液体的表面积大小、液体表面附近空气流动的快慢和液体的种类。在分析蒸发快慢的问题时,应从这几方面入手,在探究时应采取控制变量法。
7.解决生产、生活、自然现象中的物态变化问题
(1)“白气”不是水蒸气,而是水蒸气遇冷液化形成的小水珠悬浮在空气中形成的。
(2)关于“出汗”:夏天从冰箱中取出的矿泉水,瓶的外壁会“出汗”,夏天的水缸外壁上会“出汗”,初冬的早上会看到窗玻璃的内表面“出汗”,“汗”实际上是水蒸气遇冷液化后形成的小水珠。正是由于这些物体的表面温度较低,空气中的水蒸气才会遇冷液化形成小水珠。
(3)水的沸点与气压有关,气压越小,沸点越低,所以在高原地区要用高压锅煮饭。
(4)利用物态变化过程中的吸放热进行降温或升温。
二、重难知识提分训练
1.用温度计测量烧杯中液体的温度时,如图所示的方法中正确的是( )
A. B. C. D.
2.标准大气压下海波的熔点为48 ℃,则标准大气压下48 ℃的海波( )
A.一定处于固态 B.一定处于液态 C.一定处于固液共存状态 D.以上都有可能
3.在烧瓶中注入刚刚沸腾的水,塞紧瓶塞,将烧瓶倒置,再用冷水浇烧瓶的底部,可以看到水又重新沸腾起来,如图.该实验现象说明了( )
A.沸腾过程需要吸热 B.沸腾过程需要放热
C.水的沸点与环境温度有关 D.水的沸点与水面上方气压有关
4.有一支温度计,刻度均匀但读数不准。它在冰水混合物中的示数为4 ℃,在沸水中的示数为94 ℃。用这支温度计测得烧杯中水的温度是22 ℃,则这杯水的实际温度是( )
A.18 ℃ B.26 ℃ C.20 ℃ D.22 ℃
5.如图是与热现象有关的四幅图,下列说法正确的是( )
A.图甲中寒冷玻璃上的冰花是水蒸气升华而成的
B.图乙中昆虫和植物上的露珠是水蒸气液化而成的
C.图丙是某次温度计读数的示意图,这样读数会使测量结果偏大
D.图丁是晶体熔化过程中温度随时间变化的曲线,其中晶体在段不吸收热量
6.寒冷的冬天,戴眼镜的人从室外进入温暖的室内,镜片会蒙上一层小水珠。与这种物态变化相同的自然现象是( )
A.早春,河水中的冰逐渐消融 B.盛夏,地面上的水很快变干
C.深秋,树叶挂上了一层白霜 D.严冬,户外运动的人呼出“白气”
7.下列热现象中,描述正确的是( )
A.“结气而成露”,露是液化形成的 B.“凝气而成霜”,霜是升华形成的
C.“滴水而成冰”,冰中分子停止运动 D.“融雪自成溪”,雪熔化时内能不变
8.在北方的冬天,为了很好地保存蔬菜,人们通常在菜窖里放几桶水,水结冰能使窖内温度不会太低.这是利用了水( )
A.熔化吸热 B.汽化放热 C.液化吸热 D.凝固放热
9.在探究水沸腾时温度变化特点的实验中,某同学用如图甲所示的实验装置进行实验,并绘制了如图乙所示的图线①.现将烧杯中的水冷却至室温,倒掉约三分之一的水,保持其他条件不变,重做上述实验并绘制了图线,此图线是( )
A.① B.② C.③ D.④
10.下列图象中,能正确描述液体凝固成晶体的图象是( )
A. B.
C. D.
11.实验是检验理论正确与否的关键.欣丽同学在学习物质熔化和凝固这部分知识的过程中,做了探究“某种物质熔点和凝固点”的实验,得到的实验数据如图甲和乙所示.
(1)甲图中温度计显示的读数为______;
(2)乙图所代表的物态变化过程为______(选填“①”或“②”);
①熔化 ②凝固
(3)这种物质的熔点或凝固点约为______.
12.为了探究水沸腾时温度变化的特点,取0.2 kg水进行实验.
(1)如图甲所示实验装置的组装顺序应为________(选填“自下而上”或“自上而下”).
(2)根据下表中的实验数据,在图乙中画出水的温度随时间变化的图像.
时间/min | 0 | 1 | 2 | 3 | 4 | 5 | 6 | 7 | 8 |
温度/℃ | 90 | 92 | 94 | 96 | 98 | 99 | 99 | 99 | 99 |
(3)根据以上实验数据可知,水的沸点为______℃.为提高水的沸点,换用火力更大的酒精灯加热,这种做法______(选填“可行”或“不可行”).
(4)假如酒精灯均匀放热,且释放的热量全部被水吸收,忽略沸腾前水的质量变化以及热量的损耗,从5 min起,1 min内水吸收的热量是______J.
答案以及解析
1.答案:D
解析:A.温度计的玻璃泡碰到了容器底,故A错误;
B.温度计的玻璃泡没有全部浸入被测液体中,故B错误;
C.温度计的玻璃泡碰到了容器壁,故C错误;
D.温度计的玻璃泡全部浸入被测液体中,并且没有碰到容器底和容器壁,符合温度计的正确使用,故D正确。
故选D。
2.答案:D
解析:标准大气压下海波的熔点是48 ℃,则海波的凝固点也为48 ℃.在48 ℃时,如果固态海波不能吸热,则它将保持固态;在48 ℃时,如果液态海波不能放热,则它将保持液态;如果固态海波在48 ℃时持续吸热,它就会开始熔化,熔化过程中,它处于固液共存态;如果液态的海波在48 ℃时持续放热,它就会开始凝固,凝固过程中,它也处于固液共存态.故选D.
3.答案:D
解析:用冷水浇烧瓶的底部,烧瓶内气体温度降低,烧瓶内的水面上方的气体压强减小,水的沸点降低,故水又能重新沸腾,本题选D.
4.答案:C
解析:温度计一个小格表示的温度等于,
用它测得某液体的温度为22 ℃时,液体的实际温度。
故选C。
5.答案:B
解析:窗玻璃上的冰花是空气中的水蒸气遇冷直接变成的小冰晶,属于凝华现象,A错;露珠是空气中的水蒸气遇冷变成的,属于液化现象,B正确;温度计读数时,若仰视,会导致所读的示数偏小,C错;题图丁中的段表示晶体正在熔化,此过程中需要吸收热量,D错.
6.答案:D
解析:温暖的室内,水蒸气遇到比较冷的镜片时,会液化成小液滴,附着在镜片上。严冬,人呼出的“白气”是水蒸气遇到冷的空气形成的小液滴,也属于液化现象。故选D。
7.答案:A
解析:露是由空气中的水蒸气液化形成的,故A正确;霜是由空气中的水蒸气凝华形成的,故B错误;冰的温度虽然低,但冰中的水分子仍然在永不停息地做无规则运动,故C错误;雪熔化时需要吸热,内能增大,故D错误.
8.答案:D
解析:冬天气温较低,菜窖里的水凝固成冰,此过程中放出热量,故菜窖里的温度不会太低.
9.答案:D
解析:由可知,当加热时间相同时,即水吸收的热量相同时,水的质量越小,温度升高得越多,说明水的质量越小,升温越快,故图线④符合题意.
10.答案:C
解析:A中固体不断吸收热量,温度不断升高,符合非晶体的熔化特点,是非晶体的熔化图象,不符合题意;B中液体不断放出热量,温度不断降低,符合非晶体物质的凝固特点,是非晶体物质的凝固图象,不符合题意;C中液体温度降低到一定温度,不断放热,温度保持不变,符合晶体物质凝固特点,是晶体物质的凝固图象,符合题意;D中固体吸收热量,温度升高到达一定温度,不断吸收热量,温度不变,符合晶体熔化特点,是晶体的熔化图象,不符合题意。故选C。
11.答案:(1)96 ℃
(2)②
(3)85 ℃
解析:
12.答案:(1)自下而上
(2)如图所示.
(3)99;不可行
(4)
解析:(3)水沸腾时吸收热量,但温度保持不变,由表中数据可知,水的沸点为99 ℃.水的沸点与大气压和水中所含杂质有关,与所用热源无关,所以换用火力更大的酒精灯来提高水的沸点的做法是不可行的.
(4) 由表可知水在5 min时已经沸腾,根据题意可知,水在5 min后1 min内吸收的热量与水在沸腾前1 min内吸收的热量相同,水在0~4 min内水温每分钟升高2 ℃,则1 min内水吸收的热量.
2021年中考物理二轮复习重难知识提分方案(九)压强与浮力: 这是一份2021年中考物理二轮复习重难知识提分方案(九)压强与浮力,共13页。试卷主要包含了固体压强大小的计算方法,3 N等内容,欢迎下载使用。
2021年中考物理二轮复习重难知识提分方案(七)力: 这是一份2021年中考物理二轮复习重难知识提分方案(七)力,共6页。试卷主要包含了对力的理解,力的作图方法,弹簧测力计的使用方法,探究弹簧伸长量与拉力的关系,重力方向的应用,对重力与质量的关系的探究,下列现象中,发生了弹性形变的是,请画出木块所受重力的示意图等内容,欢迎下载使用。
2021年中考物理二轮复习重难知识提分方案(一)机械运动: 这是一份2021年中考物理二轮复习重难知识提分方案(一)机械运动,共10页。试卷主要包含了刻度尺的选取及使用方法,误差与错误的区分,判断多个物体的相对运动的方法,速度的计算方法,运动图像问题的解题方法,平均速度的测量方法,“北斗+”让天地互通更加智慧等内容,欢迎下载使用。

