2020-2021学年3 长方体和正方体长方体和正方体的表面积第2课时教案及反思
展开教科书P25~26“练习六”第1题、第5~13题。
▷教学目标
1.进一步认识长方体和正方体的展开图。
2.巩固长方体和正方体的表面积计算方法,形成技能。
3.灵活运用计算方法解决一些简单的实际问题,培养学生分析问题、解决问题的能力。
▷教学重点
掌握长方体和正方体的表面积计算方法,形成技能。
▷教学难点
灵活运用长方体和正方体的表面积计算方法解决实际问题。
▷教学准备
课件。
▷教学过程
一、长方体和正方体的展开图练习
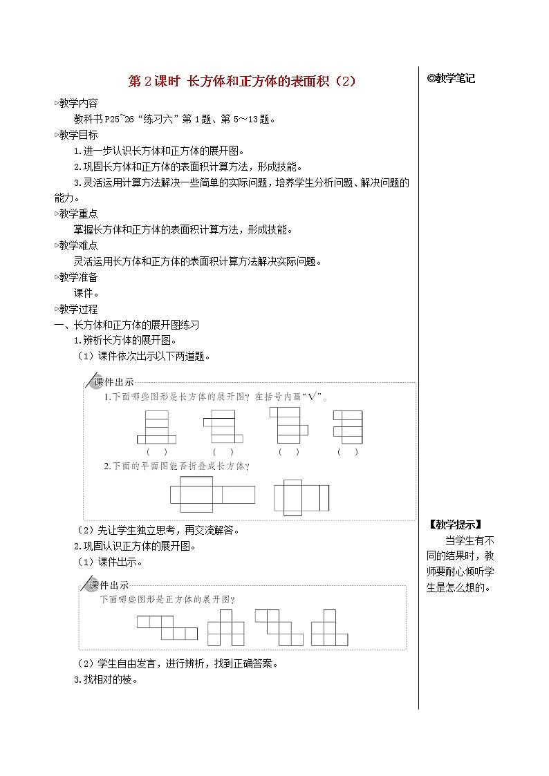
1.辨析长方体的展开图。
(1)课件依次出示以下两道题。
(2)先让学生独立思考,再交流解答。
2.巩固认识正方体的展开图。
(1)课件出示。
(2)学生自由发言,进行辨析,找到正确答案。
3.找相对的棱。
◎教学笔记
【教学提示】
当学生有不同的结果时,教师要耐心倾听学生是怎么想的。
(1)课件出示教科书P25“练习六”第1题。
(2)学生在教科书上独立完成。
(3)全班集中交流展示,课件同步呈现。
【学情预设】因为涉及对应的棱,不同的剪开方法,也有不同的展开图,本题的答案不唯一。教师要关注学生的不同思维和不同结果。
【设计意图】对于哪些图形能围成长方体、正方体,有的学生会感到比较困难,这个内容也是学生将二维图形与三维图形进行转化的重要内容,多次练习,帮助积累推理思维经验和培养想象能力。
二、具体问题具体分析,解决实际问题
1.分析探究教科书P25“练习六”第5题。
(1)课件出示问题,学生自主解答。
(2)展示交流。
师:这张商标纸的面积至少有多少平方厘米?求的是哪几个面的面积?
【学情预设】大部分学生都能知道少算的两个面具体是用哪两个数据相乘的,对于有困难的学生仍可借助学具演示得出。引导学生理解:上、下两个面的长是长方体的长,上、下两个面的宽是长方体的宽。这两个面的面积不能算。
师小结:这张商标纸的面积是饼干盒前、后、左、右4个面的面积之和。
2.分析探究教科书P26“练习六”第10题。
(1)课件呈现问题。
(2)学生独立解答。
(3)展示交流。
【学情预设】本题不能直接套用公式计算,学生在交流时,要引导学生厘清解决问题的思路:首先确定是求几个面,哪几个面;再寻找求这几个面要知道哪些数学信息;最后再计算。
预设1:直接求出5个面的面积相加。
预设2:先用公式求出6个面的面积再减去上面的面积。
预设3:学生可能弄错了某个面对应的长和宽。
针对学生的错误,分析错在哪里,该如何更正。
板书:长方体的表面积=(长×宽+长×高+宽×高)×2,具体问题具体分析。
【设计意图】这两道题都是应用长方体的表面积计算解决问题,但是都要具体问题具体分析。第5题明确要求“上、下面不贴”,第10题明确要求“四周和底面贴”。这两题都是要学生结合现实生活的实际情况,灵活运用长方体表面积的计算方法解答,最后引导学生结合实际归纳,培养学生具体问题具体分析的能力。
3.归纳提升。
师:生活中有时计算长方体或者正方体的表面积时,有些面可能是不需要计算的。你举例说说,哪些情况下不算?具体是哪些面不算?
【设计意图】学生已经基本掌握了一般长方体和正方体表面积的计算方法,提出问题,引导学生归纳在实际应用中例如粉刷、鱼缸、灯罩等特殊情况下的表面积计算实际是需要少算一些面的,从而内化表面积的知识。
三、探究组合图形的表面积计算方法
◎教学笔记
【教学提示】
先放手让学生自主解答,在展示交流时发现问题,再进行指导订正。
◎教学笔记
1.以教科书P26“练习六”第12题为例,探究组合图形表面积的计算方法。
(1)课件出示问题。
(2)收集信息,理解题意。
师:从图文中,你们知道了哪些数学信息?
【学情预设】本题中有很多隐藏的数学信息,如两个图形重叠的部分不用涂漆,前后两面涂上黄色油漆,左边涂红色油漆的面虽然没有画出来,但是是露在外面的,也要涂油漆等等,这些信息要引导学生都读出来。
师:涂黄色油漆的是哪几个面?每个面的长和宽各是多少?
师:涂红色油漆的是哪几个面?每个面的长和宽各是多少?
(3)学生自主解答。
【学情预设】涂黄色油漆的面比较直观,每个面的长和宽都比较清晰,学生相对容易求出来,但是要注意乘2;涂红色油漆的面不是正面,相对比较复杂,学生可能一部分一部分地求,也可能运用平移法解答。
(4)全班展示交流。
师:你是怎样想的?怎样做的?
【学情预设】关注学生的思维过程,对于错误的解法,不要回避,而是进行分析纠正。
2.提升归纳。
师:求较复杂的组合立体图形的表面积时,我们要注意些什么?
师小结:1.要分析问题中的数学信息,特别是找出隐藏的信息;2.具体问题具体分析,看看求的是哪几个面,每个面的长和宽各是多少;3.选择合适的方法进行计算。
【设计意图】组合图形的表面积信息量比较大,需要考虑的因素比较多,有利于培养学生的分析、推理、空间想象等综合能力。在此通过教师有效地引导,让学生归纳方法、积累经验。
四、自主解答,形成技能
1.学生自主完成教科书P25~26“练习六”第6、7、8、9、11题,教师巡视指导,学生解答后汇报交流。
2.自主解答教科书P26“练习六”第13题,解答后全班交流汇报。
五、课堂小结
师:今天的数学课,你们有哪些收获呢?
▷板书设计
长方体和正方体的表面积(2)
长方体的表面积=(长×宽+长×高+宽×高)×2,具体问题具体分析。
▷教学反思
本节课联系长方体、正方体的特征,引导学生利用已有的知识和生活经验在活动中去寻求问题的答案,让每一名学生都参与到研究学习中,在研究的过程中提高探究的能力。但由于计算量比较大,有些学生的计算速度跟不上,再加上有的问题比较复杂,特别是第12题,需要考虑的因素太多,还有部分学生课堂上没有完全领会,还需要课后进一步练习。
【教学提示】
教师引导学生独立审题,摘录重要信息,注意题目中的隐蔽条件。
▷作业设计
◎教学笔记
小学数学3 长方体和正方体长方体和正方体的表面积第4课时教学设计及反思: 这是一份小学数学3 长方体和正方体长方体和正方体的表面积第4课时教学设计及反思,共3页。
小学数学北京版五年级下册一 长方体和正方体教案设计: 这是一份小学数学北京版五年级下册一 长方体和正方体教案设计,共4页。教案主要包含了情境导入,探究新知等内容,欢迎下载使用。
小学数学北京版五年级下册一 长方体和正方体教案: 这是一份小学数学北京版五年级下册一 长方体和正方体教案,共6页。教案主要包含了探究新知等内容,欢迎下载使用。

