【鲁科版】高考化学一轮复习第30讲饮食中的有机化合物教案
展开第30讲 饮食中的有机化合物
[考纲要求] 1.了解乙醇、乙酸的结构和主要性质及重要应用。2.了解酯化反应。3.了解糖类、油脂和蛋白质的组成和主要性质及重要应用。
考点一 乙醇和乙酸
1.乙醇、乙酸结构和性质的比较
物质名称 | 乙醇 | 乙酸 | |
结构简式 | CH3CH2OH | CH3COOH | |
官能团 | —OH | —COOH | |
物理性质 | 色、态、味 | 无色特殊香味的液体 | 无色刺激性气味的液体 |
挥发性 | 易挥发 | 易挥发 | |
密度 | 比水小 |
| |
溶解性 | 与水任意比互溶 | 与水任意比互溶 | |
化学性质 | (1)燃烧 (2)与Na反应 (3)氧化反应 ①催化氧化 ②KMnO4(H+)氧化 (4)酯化反应 | (1)燃烧 (2)弱酸性(酸的通性) (3)酯化反应 | |
完成下列关于乙醇、乙酸的化学方程式
(1)Na与乙醇的反应:
2C2H5OH+2Na―→2C2H5ONa+H2↑。
(2)乙醇的催化氧化:2CH3CH2OH+O22CH3CHO+2H2O。
(3)乙醇和乙酸的酯化反应:CH3COOH+C2H5OHCH3COOC2H5+H2O。
(4)乙酸与CaCO3反应:2CH3COOH+CaCO3===(CH3COO)2Ca+CO2↑+H2O。
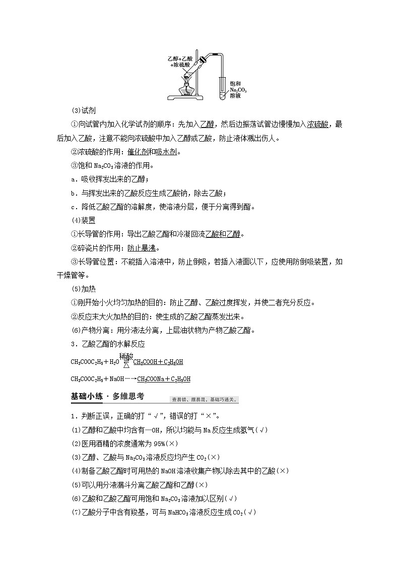
2.乙酸乙酯的制取
(1)实验原理
CH3COOH+CH3CH2OHCH3COOCH2CH3+H2O。
(2)实验装置
(3)试剂
①向试管内加入化学试剂的顺序:先加入乙醇,然后边振荡试管边慢慢加入浓硫酸,最后加入乙酸,注意不能向浓硫酸中加入乙醇或乙酸,防止液体溅出伤人。
②浓硫酸的作用:催化剂和吸水剂。
③饱和Na2CO3溶液的作用。
a.吸收挥发出来的乙醇;
b.与挥发出来的乙酸反应生成乙酸钠,除去乙酸;
c.降低乙酸乙酯的溶解度,使溶液分层,便于分离得到酯。
(4)装置
①长导管的作用:导出乙酸乙酯和冷凝回流乙酸和乙醇。
②碎瓷片的作用:防止暴沸。
③长导管位置:不能插入溶液中,防止倒吸,若插入液面以下,应使用防倒吸装置,如干燥管等。
(5)加热
①刚开始小火均匀加热的目的:防止乙醇、乙酸过度挥发,并使二者充分反应。
②反应末大火加热的目的:使生成的乙酸乙酯蒸发出来。
(6)产物分离:用分液法分离,上层油状物为产物乙酸乙酯。
3.乙酸乙酯的水解反应
CH3COOC2H5+H2OCH3COOH+C2H5OH
CH3COOC2H5+NaOH―→CH3COONa+C2H5OH
1.判断正误,正确的打“√”,错误的打“×”。
(1)乙醇和乙酸中均含有—OH,所以均能与Na反应生成氢气(√)
(2)医用酒精的浓度通常为95%(×)
(3)乙醇、乙酸与Na2CO3溶液反应均产生CO2(×)
(4)制备乙酸乙酯时可用热的NaOH溶液收集产物以除去其中的乙酸(×)
(5)可以用分液漏斗分离乙酸乙酯和乙醇(×)
(6)乙酸和乙酸乙酯可用饱和Na2CO3溶液加以区别(√)
(7)乙酸分子中含有羧基,可与NaHCO3溶液反应生成CO2(√)
(8)乙酸乙酯、油脂与NaOH溶液反应均有醇生成(√)
2.完成下列各步转化的化学方程式,并指出反应类型。
①
________________________________________________________________________;
________________________________________________________________________。
②
________________________________________________________________________;
________________________________________________________________________。
③
________________________________________________________________________;
________________________________________________________________________。
④
________________________________________________________________________;
________________________________________________________________________。
⑤
________________________________________________________________________;
________________________________________________________________________。
⑥
________________________________________________________________________;
________________________________________________________________________。
答案: ①CH2===CH2+H2OCH3CH2OH 加成反应
②2CH3CH2OH+O22CH3CHO+2H2O 氧化反应
③2CH3CHO+O22CH3COOH 氧化反应
④2CH3COOH+CaCO3―→(CH3COO)2Ca+CO2↑+H2O 复分解反应
⑤CH3COOH+C2H5OHCH3COOC2H5+H2O 酯化反应(或取代反应)
⑥CH3COOC2H5+H2OCH3COOH+C2H5OH 取代反应(或水解反应)
题组一 官能团(—OH、—COOH)与物质的性质
1.莽草酸可用于合成药物达菲,其结构简式如图
(),下列关于莽草酸的说法正确的是( )
A.分子式为C7H6O5
B.分子中含有2种官能团
C.可发生加成和取代反应
D.在水溶液中羧基和羟基均能电离出H+
C [莽草酸的分子式为C7H10O5,A项错误;分子中含有羧基、羟基和碳碳双键,B项错误;在水溶液中,羟基不能电离出H+,D项错误。]
2.在同温同压下,某有机物和过量Na反应得到V1 L氢气,取另一份等量的有机物和足量NaHCO3反应得V2 L二氧化碳,若V1=V2≠0,则有机物可能是( )
A. B.HOOC—COOH
C.HOCH2CH2OH D.CH3COOH
A 相同条件下气体的物质的量之比等于体积之比。设选项中各物质的物质的量均为1 mol,则各物质与n1、n2的对应关系为
| n1(与Na反应生成H2的物质的量) | n2(与NaHCO3反应生成CO2的物质的量) |
1 mol | 1 mol | |
HOOC—COOH | 1 mol | 2 mol |
HOCH2CH2OH | 1 mol | 0 |
CH3COOH | 0.5 mol | 1 mol |
熟记三种典型官能团的性质
碳碳双键 | (1)加成反应:使溴的CCl4溶液褪色 (2)加聚反应:形成高分子化合物 (3)氧化反应:使酸性高锰酸钾溶液褪色 |
羟基 —OH | (1)置换反应:与活泼金属(Na)反应 (2)催化氧化:Cu或Ag催化下被氧化成醛或酮 (3)酯化反应:与羧酸形成酯 |
羧基 —COOH | (1)酸性 (2)酯化反应 |
题组二 乙酸乙酯的制取与拓展
3.(2019·山东德州六校联考)下列关于酯化反应说法正确的是( )
A.用CH3CHOH与CH3COOH发生酯化反应,生成HO
B.反应液混合时,顺序为先加乙醇再加浓硫酸最后加乙酸
C.乙酸乙酯不会和水生成乙酸和乙醇
D.用蒸馏的方法从饱和Na2CO3溶液中分离出乙酸乙酯
B [A项,CH3CHOH与CH3COOH发生酯化反应,生成CH3CO18OCH2CH3和H2O,错误;B项,浓硫酸密度比乙醇大,溶于乙醇放出大量的热,为防止酸液飞溅,加入药品时应先在试管中加入一定量的乙醇,然后边加边振荡试管将浓硫酸慢慢加入试管,最后再加入乙酸,正确;C项,乙酸乙酯在酸性条件下水解可生成乙酸和乙醇,错误;D项,乙酸乙酯与饱和Na2CO3溶液分层,因此应采取分液操作实现二者的分离,错误。]
4. 某课外兴趣小组欲在实验室里制备少量乙酸乙酯,该小组的同学设计了以下四个制取乙酸乙酯的装置,其中正确的是( )
A [B和D中的导管插到试管b内液面以下,会引起倒吸,B、D错误;C项试管b中的试剂NaOH溶液会与生成的乙酸乙酯反应,C错误。]
5.1丁醇和乙酸在浓硫酸作用下,通过酯化反应制得乙酸丁酯,反应温度为115~125 ℃,反应装置如图,下列对该实验的描述错误的是( )
A.不能用水浴加热
B.长玻璃管起冷凝回流作用
C.提纯乙酸丁酯需要经过水、氢氧化钠溶液洗涤
D.加入过量乙酸可以提高1丁醇的转化率
C [该酯化反应需要的温度为115~125 ℃,水浴的最高温度为100 ℃,A项正确;长导管可以起到冷凝回流酸和醇的作用,B项正确;乙酸丁酯在氢氧化钠溶液中容易发生水解,C项错误;在可逆反应中,增加一种反应物的用量可以提高另一种反应物的转化率,D项正确。]
题组三 乙醇的催化氧化实验
6.如图所示进行乙醇的催化氧化实验,试管A中盛有无水乙醇,B中装有CuO(用石棉绒作载体)。请回答下列问题:
(1)向试管A中鼓入空气的目的是
________________________________________________________________________
________________________________________________________________________。
(2)试管A上部放置铜丝网的作用是
________________________________________________________________________
________________________________________________________________________。
(3)玻璃管B中可观察到的现象是
________________________________________________________________________;
相关化学方程式是
________________________________________________________________________
________________________________________________________________________。
答案: (1)使空气通过乙醇,形成乙醇和空气的混合气体
(2)防止乙醇和空气的混合气体爆炸
(3)黑色固体变红 CuO+C2H5OHCH3CHO+H2O+Cu,2C2H5OH+O22CH3CHO+2H2O
考点二 基本营养物质——糖类、油脂、蛋白质
1.糖类、油脂、蛋白质的种类、组成及关系
| 代表物 | 代表物分子式 | 相应关系 | |
糖类 | 单糖 | 葡萄糖 | C6H12O6 | 葡萄糖和果糖互为同分异构体 |
果糖 | ||||
二糖 | 蔗糖 | C12H22O11 | 蔗糖和麦芽糖互为同分异构体 | |
麦芽糖 | ||||
多糖 | 淀粉 | (C6H10O5)n | 淀粉、纤维素由于n值不同,所以分子式不同,不属于同分异构体 | |
纤维素 | ||||
油脂 | 油 | 植物油 | 不饱和高级脂肪酸甘油酯 | 含有碳碳双键,能发生加成反应。不属于高分子化合物 |
脂肪 | 动物脂肪 | 饱和高级脂肪酸甘油酯 | 含有C—C键,不属于高分子化合物 | |
蛋白质 | 酶、肌肉、毛发等 | 氨基酸连接成的高分子 | 属于高分子化合物 | |
2.糖类、油脂、蛋白质的性质
有机物 | 特征反应 | 水解反应 | |
糖 类 | 葡萄糖 | 葡萄糖 有银镜反应 |
|
蔗糖 |
| 产物为葡萄糖与果糖 | |
淀粉 | 遇碘单质(I2)变蓝色 | 产物为葡萄糖 | |
油脂 |
| 酸性条件下:产物为甘油、高级脂肪酸;碱性条件下(皂化反应):产物为甘油、高级脂肪酸盐 | |
蛋白质 | ①遇浓硝酸变黄色 ②灼烧有烧焦羽毛气味 | 生成氨基酸 | |
3.糖类、油脂和蛋白质的用途
(1)糖类的用途
(2)油脂的用途
①提供人体所需要的能量。
②用于生产肥皂和甘油。
(3)蛋白质的用途
①人类必需的营养物质。
②在工业上有很多用途,动物的毛和皮、蚕丝可制作服装。
③酶是一种特殊的蛋白质,是生物体内重要的催化剂。
1.判断正误,正确的打“√”,错误的打“×”。
(1)饱和Na2SO4溶液或浓硝酸均可使蛋白质溶液产生沉淀,但原理不同( )
(2)木材纤维和土豆淀粉遇碘水均显蓝色( )
(3)食用花生油和鸡蛋清都能发生水解反应( )
(4)油脂在酸性或碱性条件下,均可发生水解反应,且产物相同( )
(5)用银氨溶液能鉴别葡萄糖和蔗糖( )
(6)淀粉和纤维素在酸催化下完全水解后的产物都是葡萄糖( )
(7)纤维素在人体内可水解为葡萄糖,故可用作人体的营养物质( )
(8)淀粉、纤维素和油脂都属于天然高分子化合物( )
(9)葡萄糖、果糖的分子式均为C6H12O6,二者互为同分异构体 ( )
(10)天然植物油常温下一般呈液态,难溶于水,有恒定的熔点、沸点( )
答案: (1)√ (2)× (3)√ (4)× (5)√ (6)√ (7)× (8)× (9)√ (10)×
2.(1)油脂________(填“是”或“不是”)高分子化合物。油脂在强碱(NaOH)溶液水解的产物分别是______________、________________(写名称)。
(2)你用哪些简单的方法鉴别淀粉溶液和鸡蛋清溶液?
________________________________________________________________________
________________________________________________________________________。
答案: (1)不是 高级脂肪酸钠 甘油
(2)①滴加碘水,变蓝的是淀粉溶液
②滴加浓硝酸,变黄的是鸡蛋清溶液
③蘸取溶液在酒精灯火焰上灼烧,有烧焦羽毛气味的是鸡蛋清溶液
1.下列说法中正确的是( )
A.淀粉、蔗糖和葡萄糖在一定条件下都能发生水解反应
B.油脂在碱性条件下水解可得到高级脂肪酸和丙三醇
C.棉、麻、羊毛完全燃烧都只生成CO2和H2O
D.蛋白质是结构复杂的高分子化合物,分子中一定含有C、H、O、N四种元素
D [葡萄糖不发生水解反应,A错误;油脂在碱性条件下水解可得到高级脂肪酸盐和丙三醇,B错误;羊毛属于蛋白质,除C、H、O元素外,还一定含N元素,燃烧时一定有N2生成,C错误;D正确。]
2.(2019·河北五个一名校联盟一诊)2018年诺贝尔化学奖的一半颁给了弗朗西斯·阿诺德(Frances H.Arnold),奖励她实现了酶的定向转化。下列关于酶的说法不正确的是( )
A.酶能加快反应速率的原因是酶为化学反应提供了能量
B.绝大多数的酶是蛋白质
C.酶的活性与环境pH有关
D.一种酶只能作用于具有一定结构的物质
A [酶能加快反应速率是因为其作为反应的催化剂,A项错误;大部分酶是蛋白质,部分酶是RNA,B项正确;酶的活性受pH制约,酶的专一性是酶的特性,C项、D项正确。]
3.鉴别下列各组有机物所用试剂及现象均正确的是( )
选项 | 有机物 | 鉴别所用试剂 | 现象与结论 |
A | 葡萄糖与果糖 | 钠 | 有气体放出的是葡萄糖 |
B | 麦芽糖与蛋白质 | 溴水 | 褪色的是麦芽糖 |
C | 油脂与蛋白质 | 浓硝酸 | 变蓝的是蛋白质 |
D | 淀粉与蛋白质 | 碘水 | 变蓝的是淀粉 |
D [A项,葡萄糖和果糖都能与钠反应放出气体;B项,向麦芽糖与蛋白质溶液中分别加入溴水均不褪色;C项,蛋白质遇浓硝酸变黄色。]
4.为了检验淀粉水解的情况,进行如图所示的实验,试管甲和丙均用60~80 ℃的水浴加热5~6 min,试管乙不加热。待试管甲和丙中的溶液冷却后再进行后续实验。
实验1:取少量甲中溶液,加入新制氢氧化铜,加热,没有砖红色沉淀出现。
实验2:取少量乙中溶液,滴加几滴碘水,溶液变为蓝色,但取少量甲中溶液做此实验时,溶液不变蓝色。
实验3:取少量丙中溶液加入NaOH溶液调节至碱性,再滴加碘水,溶液颜色无明显变化。
下列结论错误的是( )
A.淀粉水解需要在催化剂和一定温度下进行
B.欲检验淀粉是否完全水解,最好在冷却后的水解液中直接加碘
C.欲检验淀粉的水解产物具有还原性,可在水解液中加入新制氢氧化铜并加热
D.若用唾液代替稀硫酸,则实验1可能出现预期的现象
C [题中实验甲与乙、甲与丙都是对照实验,前者探究温度的影响,后者探究催化剂的影响,通过对照实验可知A正确;因为I2可与NaOH发生反应:I2+2NaOH===NaI+NaIO+H2O,故用I2检验淀粉是否存在时,不能有NaOH存在,B正确;用新制Cu(OH)2检验水解产物的还原性,必须在碱性环境中进行,故在水解液中先加NaOH中和稀硫酸至碱性后,再加入新制Cu(OH)2并加热,C错误;若用唾液代替稀硫酸,则不必加碱中和,直接加入新制Cu(OH)2,加热即可出现预期现象,D正确。]
官能团决定物质性质
官能团 | 代表物 | 典型化学反应 |
碳碳双键 | 乙烯 | (1)加成反应:使溴的CCl4溶液褪色 (2)氧化反应:使酸性KMnO4溶液褪色 |
| 苯 | (1)取代反应:①在Fe粉催化下与液溴反应;②在浓硫酸催化下与浓硝酸反应 (2)加成反应:在一定条件下与H2反应生成环己烷 注意:与溴水、酸性高锰酸钾溶液都不反应 |
羟基—OH | 乙醇 | (1)与活泼金属(Na)反应 (2)催化氧化:在铜或银催化下被氧化成乙醛 |
羧基—COOH | 乙酸 | (1)酸的通性 (2)酯化反应:在浓硫酸催化下与醇反应生成酯和水 |
酯基—COO— | 乙酸乙酯 | 水解反应:酸性或碱性条件 |
①醛基 —CHO ②羟基—OH | 葡萄糖 | 与新制Cu(OH)2悬浊液加热产生红色沉淀 |
一、官能团与物质性质的关系
[集训1] (2019·漳州八校联考)某有机物的结构如图所示,这种有机物不可能具有的性质是( )
①可以与氢气发生加成反应 ②能使酸性KMnO4溶液褪色 ③能跟NaOH溶液反应 ④能发生酯化反应 ⑤能发生加聚反应 ⑥能发生水解反应
A.①④ B.只有⑥
C.只有⑤ D.④⑥
B
[集训2] 薰衣草醇(结构如图)可以用于高级化妆品的香料。下列有关薰衣草醇的说法正确的是( )
A.薰衣草醇的分子式为C10H16O
B.薰衣草醇能发生加成反应和酯化反应
C.薰衣草醇分子中所有碳原子可能处于同一个平面
D.薰衣草醇使溴水和酸性KMnO4溶液褪色的原理相同
B
[集训3] (2019·四川成都石室中学一诊)二羟甲戊酸是合成青蒿素的原料之一,其结构如图a所示。下列有关二羟甲戊酸的说法正确的是( )
A.含有羟基和酯基两种官能团
B.不能使酸性KMnO4溶液褪色
C.等量的二羟甲戊酸消耗Na和NaHCO3的物质的量之比为3∶1
D.是乳酸(结构如图b)的同系物
C [1个二羟甲戊酸分子中含有2个羟基和1个羧基,不含酯基,A项错误;二羟甲戊酸分子中含有羟基,能被酸性KMnO4溶液氧化,使酸性KMnO4溶液褪色,B项错误;由关系式—OH~Na~H2、—COOH~Na~H2、—COOH~NaHCO3~CO2,可知1 mol 二羟甲戊酸可消耗3 mol Na或1 mol NaHCO3,C项正确;二羟甲戊酸与乳酸在分子组成上相差不是(CH2)n,不含有数量相等的官能团,因此二者不互为同系物,D项错误。]
二、应用官能团的性质鉴别常见有机物
[集训4] 下列实验方案不合理的是 ( )
A.鉴定蔗糖水解产物中有葡萄糖:直接在水解液中加入新制Cu(OH)2悬浊液
B.鉴别织物成分是真丝还是人造丝:用灼烧的方法
C.鉴定苯中无碳碳双键:加入酸性高锰酸钾溶液
D.鉴别苯乙烯()和苯:将溴的四氯化碳溶液分别滴加到少量苯乙烯和苯中
A [蔗糖水解实验的催化剂是稀硫酸,葡萄糖与新制Cu(OH)2悬浊液的反应需在碱性条件下进行,因而必须先中和酸。]
[集训5] 只用一种试剂就可鉴别乙酸溶液、葡萄糖溶液、乙醇溶液,这种试剂是 ( )
A.NaOH溶液 B.新制Cu(OH)2悬浊液
C.石蕊溶液 D.Na2CO3溶液
B [ A项,葡萄糖溶液、乙醇与NaOH溶液混合无现象,乙酸与NaOH反应也无现象,不能鉴别;B项,加入新制Cu(OH)2悬浊液(可加热),现象为蓝色溶液、红色沉淀、无现象,可鉴别;C项,石蕊不能鉴别葡萄糖溶液、乙醇溶液;D项,碳酸钠溶液不能鉴别葡萄糖溶液、乙醇溶液。]
依据官能团的特性鉴别有机物的试剂及现象总结
物质 | 试剂与方法 | 现象 |
饱和烃与不饱和烃 | 加入溴水或酸性KMnO4溶液 | 褪色的是不饱和烃 |
羧酸 | 加入新制Cu(OH)2悬浊液 | 蓝色絮状沉淀溶解 |
NaHCO3溶液 | 产生无色气泡 | |
葡萄糖 | 加入银氨溶液,水浴加热 | 产生光亮银镜 |
加入新制Cu(OH)2悬浊液,加热至沸腾 | 产生砖红色沉淀 | |
淀粉 | 加碘水 | 显蓝色 |
蛋白质 | 加浓硝酸微热 | 显黄色 |
灼烧 | 烧焦羽毛气味 |
1.(2019·全国卷Ⅱ,7)“春蚕到死丝方尽,蜡炬成灰泪始干”是唐代诗人李商隐的著名诗句,下列关于该诗句中所涉及物质的说法错误的是( )
A.蚕丝的主要成分是蛋白质
B.蚕丝属于天然高分子材料
C.“蜡炬成灰”过程中发生了氧化反应
D.古代的蜡是高级脂肪酸酯,属于高分子聚合物
D [蚕丝的主要成分是蛋白质,A项正确;蚕丝属于天然高分子化合物,B项正确;“蜡炬成灰”是指蜡烛燃烧,这属于氧化反应,C项正确。在古代蜡烛通常由动物油脂制成,动物油脂的主要成分为高级脂肪酸酯,其不属于高分子聚合物,D项错误。]
2.(2018·全国卷Ⅰ,8)下列说法错误的是( )
A.蔗糖、果糖和麦芽糖均为双糖
B.大多数酶是一类具有高选择催化性能的蛋白质
C.植物油含不饱和脂肪酸酯,能使Br2/CCl4褪色
D.淀粉和纤维素水解的最终产物均为葡萄糖
A [果糖属于单糖。]
3.(2018·全国卷Ⅰ,9)在生成和纯化乙酸乙酯的实验过程中,下列操作未涉及的是( )
D [A是生成乙酸乙酯的操作,B是收集乙酸乙酯的操作,C是分离乙酸乙酯的操作。D是蒸发操作,在生成和纯化乙酸乙酯的实验过程中未涉及。]
4.(2017·全国卷Ⅲ,8)下列说法正确的是( )
A.植物油氢化过程中发生了加成反应
B.淀粉和纤维素互为同分异构体
C.环己烷与苯可用酸性KMnO4溶液鉴别
D.水可以用来分离溴苯和苯的混合物
A [A对:植物油氢化过程中发生了油脂与氢气的加成反应。B错:淀粉和纤维素都是高分子化合物,聚合度不同,因此它们的分子式不同,不互为同分异构体。C错:环己烷和苯都不能使酸性高锰酸钾溶液褪色,所以不能用该方法鉴别环己烷和苯。D错:苯与溴苯互溶且均难溶于水,水不能分离二者。]
5.(2016·全国卷Ⅲ,8)下列说法错误的是( )
A.乙烷室温下能与浓盐酸发生取代反应
B.乙烯可以用作生产食品包装材料的原料
C.乙醇室温下在水中的溶解度大于溴乙烷
D.乙酸与甲酸甲酯互为同分异构体
A [乙烷与浓盐酸不反应,A项错误;利用乙烯可以制取聚乙烯,聚乙烯可用作食品包装材料,B项正确;乙醇与水以任意比互溶,溴乙烷不溶于水,C项正确;乙酸(CH3COOH)、甲酸甲酯(HCOOCH3)分子式相同,而结构不同,二者互为同分异构体,D项正确。]
6.(2015·全国卷Ⅱ,8)某羧酸酯的分子式为C18H26O5,1 mol 该酯完全水解可得到1 mol羧酸和2 mol乙醇,该羧酸的分子式为( )
A.C14H18O5 B.C14H16O4
C.C16H22O5 D.C16H20O5
A [因1 mol酯完全水解可得到1 mol羧酸和2 mol乙醇,即C18H26O5+2H2O―→+根据原子守恒,得CxHyOz为C14H18O5,所以选A。]
【鲁科版】高考化学一轮复习第14讲硫及其化合物教案: 这是一份【鲁科版】高考化学一轮复习第14讲硫及其化合物教案,共19页。
【鲁科版】高考化学一轮复习第16讲原子结构教案: 这是一份【鲁科版】高考化学一轮复习第16讲原子结构教案,共10页。
【鲁科版】高考化学一轮复习第3讲元素与物质的分类教案: 这是一份【鲁科版】高考化学一轮复习第3讲元素与物质的分类教案,共13页。

