【鲁科版】高考化学一轮复习第16讲原子结构教案
展开考点一 原子结构、核素
1.原子构成
(1)构成原子的微粒及作用
eq \a\vs4\al(原子,\\al(A,Z)X)eq \b\lc\{\rc\ (\a\vs4\al\c1(原子核\b\lc\{\rc\ (\a\vs4\al\c1(质子Z个——决定元素的种类,中子[A-Z个]\f(在质子数确定后,决定核素种类)同位素)),核外电子Z个——最外层电子数决定元素的, 化学性质))
(2)微粒之间的关系
①原子中:质子数(Z)=核电荷数=核外电子数;
②质量数(A)=质子数(Z)+中子数(N);
③阳离子的核外电子数=质子数-电荷数;
④阴离子的核外电子数=质子数+电荷数。
(3)符号中各数字的含义
2.元素、核素、同位素
(1)元素、核素、同位素的关系
(2)同位素的特征
①相同存在形态的同位素,化学性质几乎完全相同,物理性质不同。
②天然存在的同一元素各核素所占的原子百分数一般不变。
(3)氢元素的三种核素
eq \\al(1,1)H:名称为氕,不含中子;
eq \\al(2,1)H:用字母D表示,名称为氘或重氢;
eq \\al(3,1)H:用字母T表示,名称为氚或超重氢。
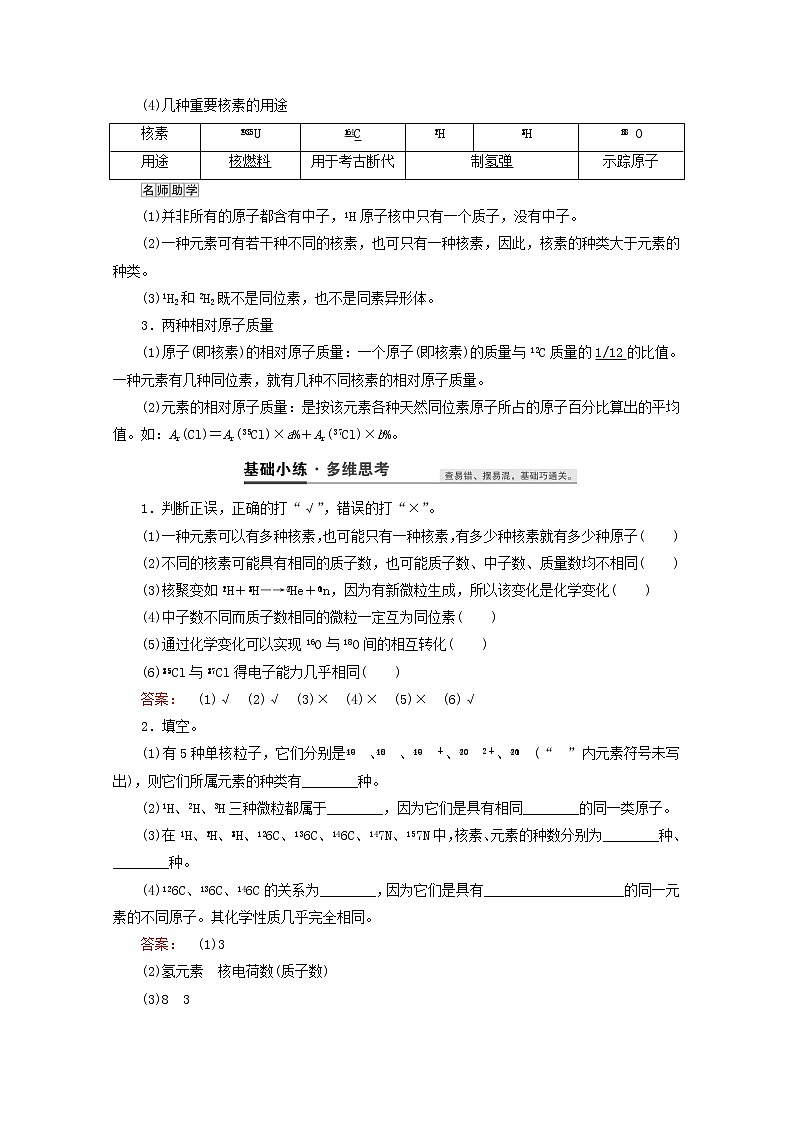
(4)几种重要核素的用途
(4)几种重要核素的用途
(1)并非所有的原子都含有中子,eq \\al(1,1)H原子核中只有一个质子,没有中子。
(2)一种元素可有若干种不同的核素,也可只有一种核素,因此,核素的种类大于元素的种类。
(3)1H2和2H2既不是同位素,也不是同素异形体。
3.两种相对原子质量
(1)原子(即核素)的相对原子质量:一个原子(即核素)的质量与12C质量的1/12的比值。一种元素有几种同位素,就有几种不同核素的相对原子质量。
(2)元素的相对原子质量:是按该元素各种天然同位素原子所占的原子百分比算出的平均值。如:Ar(Cl)=Ar(35Cl)×a%+Ar(37Cl)×b%。
1.判断正误,正确的打“√”,错误的打“×”。
(1)一种元素可以有多种核素,也可能只有一种核素,有多少种核素就有多少种原子( )
(2)不同的核素可能具有相同的质子数,也可能质子数、中子数、质量数均不相同( )
(3)核聚变如eq \\al(2,1)H+eq \\al(3,1)H―→eq \\al(4,2)He+eq \\al(1,0)n,因为有新微粒生成,所以该变化是化学变化( )
(4)中子数不同而质子数相同的微粒一定互为同位素( )
(5)通过化学变化可以实现16O与18O间的相互转化( )
(6)eq \\al(35,17)Cl与eq \\al(37,17)Cl得电子能力几乎相同( )
答案: (1)√ (2)√ (3)× (4)× (5)× (6)√
2.填空。
(1)有5种单核粒子,它们分别是eq \\al(40,19)eq \x( )、eq \\al(40,18)eq \x( )、eq \\al(40,19)eq \x( )+、eq \\al(40,20)eq \x( )2+、eq \\al(41,20)eq \x( )(“eq \x( )”内元素符号未写出),则它们所属元素的种类有________种。
(2)1H、2H、3H三种微粒都属于________,因为它们是具有相同________的同一类原子。
(3)在eq \\al(1,1)H、eq \\al(2,1)H、eq \\al(3,1)H、eq \\al(12, )6C、eq \\al(13, )6C、eq \\al(14, )6C、eq \\al(14, )7N、eq \\al(15, )7N中,核素、元素的种数分别为________种、________种。
(4)eq \\al(12, )6C、eq \\al(13, )6C、eq \\al(14, )6C的关系为________,因为它们是具有____________________的同一元素的不同原子。其化学性质几乎完全相同。
答案: (1)3
(2)氢元素 核电荷数(质子数)
(3)8 3
(4)互为同位素 相同的质子数和不同的中子数
1.(2019·贵州织金一中月考)由德、法、美及波兰等多国科学家组成的科研小组合成了非常罕见的eq \\al(45,26)Fe原子,下列说法不正确的是( )
A.可以用KSCN溶液鉴别eq \\al(45,26)FeCl3和eq \\al(56,26)FeCl3
B.eq \\al(45,26)Fe与eq \\al(56,26)Fe的电子数相同
C.eq \\al(45,26)Fe与eq \\al(56,26)Fe互为同位素
D.eq \\al(45,26)Fe的中子数小于质子数
A [同位素的化学性质基本相同,无法用KSCN溶液鉴别eq \\al(45,26)FeCl3和eq \\al(56,26)FeCl3,A错误;eq \\al(56,26)Fe和eq \\al(45,26)Fe的电子数均为26,B正确;eq \\al(56,26)Fe和eq \\al(45,26)Fe的质子数相同,中子数不同,所以互为同位素,C正确;eq \\al(45,26)Fe的中子数=质量数-质子数=45-26=19,中子数小于质子数,D正确。]
2.eq \\al(1,1)H、eq \\al(2,1)H、eq \\al(3,1)H、H+、H2是( )
A.氢的五种同位素 B.五种氢元素
C.氢的五种核素 D.氢元素的五种不同粒子
D [eq \\al(1,1)H、eq \\al(2,1)H、eq \\al(3,1)H三种微粒质子数相同,都为1;但中子数分别为0、1、2,它们是同一种元素的三种不同核素,互为同位素。H+是质子数为1,电子数为0,带一个单位正电荷的微粒。H2是由两个H原子构成的分子。总之,它们属于氢元素的五种不同粒子。]
3.氯元素在自然界有35Cl和37Cl两种同位素,在计算式34.969×75.77%+36.966×24.23%=35.453中( )
A.75.77%表示35Cl的质量分数
B.24.23%表示35Cl的丰度
C.35.453表示氯元素的相对原子质量
D.36.966表示37Cl的质量数
C
4.(2019·河北武邑中学月考)某元素的一种核素X的原子质量数为A,含N个中子,它与1H原子组成HmX分子,a g HmX中所含质子的物质的量是( )
A.eq \f(aA-N+m,A+m)ml B.eq \f(aA-N,m)ml
C.eq \f(aA-N,A+m)ml D.eq \f(aA-N+m,m)ml
A [HmX的相对分子质量为A+m,a g HmX分子的物质的量n=eq \f(a g,A+mg·ml-1);X原子的质量数为A,含N个中子,则质子数为A-N,所以a g HmX分子中含质子的物质的量为eq \f(a,A+m)ml×(A-N+m)=eq \f(aA-N+m,A+m)ml,A正确。]
求一定质量的某物质中微粒数的答题模板
物质的质量eq \(――――――――――→,\s\up7(÷摩尔质量来自质量数))物质的量
eq \(――――――――――――――――→,\s\up7(×一个分子或离子中含某粒子个数))指定粒子的物质的量eq \(――→,\s\up7(×NA))粒子数
考点二 原子核外电子排布
1.核外电子排布规律
2.原子结构示意图
3.核外电子排布与元素性质的关系
(1)金属元素原子的最外层电子数一般小于4,较易失去电子,形成阳离子,表现出还原性,在化合物中显正化合价。
(2)非金属元素原子的最外层电子数一般大于或等于4,较易得到电子,活泼非金属原子易形成阴离子。在化合物中主要显负化合价。
(3)稀有气体元素的原子最外层为8电子(氦为2电子)稳定结构,不易失去或得到电子,通常表现为0价。
1.判断正误,正确的打“√”,错误的打“×”。
(1)硫离子的结构示意图: ( )
(2)最外层电子数为8的粒子一定是稀有气体元素原子( )
(3)非金属元素原子的核外电子数一般大于或等于4( )
(4)核外电子首先占据能量较高的电子层( )
(5)某原子M层上电子数为L层上电子数的4倍( )
(6)核外电子排布相同的微粒化学性质也相同( )
(7)NHeq \\al(+,4)与Na+的质子数与电子数均相同( )
(8)16O与18O是氧元素的两种核素,16O与18O核外电子排布方式相同( )
答案: (1)× (2)× (3)√ (4)× (5)× (6)×
(7)√ (8)√
2.下图为几种粒子结构示意图,完成以下填空。
(1)属于阳离子结构的粒子是________ (填编号,下同)。
(2)具有稳定性结构的原子是______________。
(3)只能得电子的粒子是________;只能失电子的粒子是________;既能得电子,又能失电子的粒子是
________________________________________________________________________。
答案: (1)③⑤⑧ (2)② (3)③⑤ ①④⑥ ⑦⑧
3.按要求填空(均为短周期元素)。
(1)最外层电子数为1的元素有________(填元素符号,下同)。
(2)最外层电子数为2的元素有________。
(3)最外层电子数与次外层电子数相等的元素有________。
(4)最外层电子数是次外层电子数2倍的元素是________。
(5)最外层电子数是次外层电子数3倍的元素是________。
(6)次外层电子数是最外层电子数2倍的元素有________。
(7)内层电子总数是最外层电子数2倍的元素有________。
(8)电子层数与最外层电子数相等的元素有________。
(9)最外层电子数是电子层数2倍的元素有________。
(10)最外层电子数是电子层数3倍的元素有________。
答案: (1)H、Li、Na (2)He、Be、Mg (3)Be、Ar (4)C
(5)O (6)Li、Si (7)Li、P (8)H、Be、Al (9)He、C、S (10)O
题组一 核外电子排布规律
1.在第n电子层中,当它作为原子的最外层时,容纳电子数最多与(n-1)层相同;当它作为原子的次外层时,其电子数比(n-1)层多10个,则此电子层是 ( )
A.K层 B.L层
C.M层 D.N层
C
2.两种元素原子的核外电子层数之比与最外层电子数之比相等,则在周期表的前10号元素中,满足上述关系的元素共有 ( )
A.1对 B.2对
C.3对 D.4对
B [在周期表的前10号元素中,电子层数之比和最外层电子数之比若为1∶1,则为H和Be;若为1∶2,则为He和C,故选B。]
题组二 根据核外电子排布推断元素
3.两种元素原子X和Y,X原子的M层比Y原子的M层少3个电子,Y原子的L层电子数恰好是X原子L层电子数的两倍,则X、Y分别是 ( )
A.硅原子和钠原子 B.硼原子和氮原子
C.氮原子和碳原子 D.碳原子和铝原子
D [由于Y原子的M层电子比X原子的M层电子多3个电子,说明Y的M层电子数至少有3个,那么Y的L层必定有8个电子,则X的L层只有4个电子,M层无电子。由此推出Y的核外电子总数为13,X的核外电子总数为6。所以X、Y的核电荷数分别是6和13,即为碳原子和铝原子,D项正确。]
4.已知某离子的结构示意图为。
试回答:
(1)当x-y=10时,该粒子为________(填“原子”“阳离子”或“阴离子”)。
(2)当y=8时,粒子可能为(填名称):________、________、________、________、________。
(3)写出y=3与y=7的元素最高价氧化物对应的水化物之间发生反应的离子方程式:
________________________________________________________________________
________________________________________________________________________
________________________________________________________________________。
答案: (1)原子
(2)氩原子 氯离子 硫离子 钾离子 钙离子(答案合理即可)
(3)Al(OH)3+3H+===Al3++3H2O
寻找“等电子”粒子的思维方法
1.寻找“10电子”微粒和“18电子”微粒的方法
(1)“10电子”微粒
(2)“18电子”微粒
CH3—CH3、H2N—NH2、HO—OH、F—F、
F—CH3、CH3—OH……
2.记忆其他等电子微粒
(1)“14电子”微粒:Si、N2、CO、C2H2、Ceq \\al(2-,2)。
(2)“16电子”微粒:S、O2、C2H4、HCHO。
3.质子数和核外电子数分别相等的两种微粒关系
(1)可以是两种原子,如同位素原子。
(2)可以是两种分子,如CH4、NH3等。
(3)可以是两种带电荷数相同的阳离子,如NHeq \\al(+,4)、H3O+。
(4)可以是两种带电荷数相同的阴离子,如OH-、F-。
[集训1] 下列各组中两种微粒所含电子数不相等的是( )
A.H3O+和OH- B.CO和N2
C.HNO2和NOeq \\al(-,2) D.CHeq \\al(+,3)和NHeq \\al(+,4)
D [A.H3O+和OH-均含有10个电子;B.CO和N2均含有14个电子;C.HNO2和NOeq \\al(-,2)均含有24个电子;D.CHeq \\al(+,3)中含有8个电子,而NHeq \\al(+,4)含有10个电子。]
[集训2] A+、B+、C-、D、E五种粒子(分子或离子)中,每个粒子均有10个电子,已知:
①A++C-===D+E↑;②B++C-===2D。
请回答:
(1)C-的电子式是__________。
(2)分别写出A+和D反应、B+和E反应的离子方程式
________________、
________________________________________________________________________。
(3)除D、E外,请再写出两种含10个电子的分子的分子式__________。
解析: 本题中五种粒子均有10个电子是解题的突破口。依据已有的元素与化合物知识可知,10个电子的粒子中,原子有Ne;阴离子有N3-、O2-、F-、OH-、NHeq \\al(-,2);阳离子有Na+、Mg2+、Al3+、NHeq \\al(+,4)、H3O+;分子有CH4、NH3、H2O、HF。根据题意有①A++C-===D+E↑,推知A+应为NHeq \\al(+,4),C-为OH-、D为H2O、E为NH3,将其结果代入②B++C-===2D,推知B+应为H3O+。
答案: (1)[eq \a\vs4\al(\(\s\up7(·),\s\d5(·))\(O,\s\up6(··),\s\d4(··)) \(\s\up7(·),\s\d5(·)))H]-
(2)NHeq \\al(+,4)+H2O⇌NH3·H2O+H+ H3O++NH3===NHeq \\al(+,4)+H2O (3)CH4、Ne、HF(任选两种)
[集训3] 用A+、B-、C2-、D、E、F、G和H分别表示含有18个电子的八种微粒(离子或分子),请回答:
(1)A元素是________,B元素是______,C元素是______。(用元素符号表示)
(2)D是由两种元素组成的双原子分子,其分子式是______。
(3)E是所有含18个电子的微粒中氧化能力最强的分子,其分子式是__________。
(4)F是由两种元素组成的三原子分子,其分子式为______。
(5)G分子中含有4个原子,其分子式是________。
(6)H分子中含有8个原子,其分子式是________。
答案: (1)K Cl S (2)HCl (3)F2
(4)H2S (5)H2O2(或PH3) (6)C2H6
[集训4] 已知A、B、C、D是中学化学中常见的四种不同粒子,它们之间存在如图所示的转化关系(反应条件已经略去):
(1)如果A、B、C、D均是10电子的粒子,请写出A、D的电子式:A____________;D____________。
(2)如果A和C是18电子的粒子,B和D是10电子的粒子,请写出:
①A与B在溶液中反应的离子方程式为
________________________________________________________________________
________________________________________________________________________。
②根据上述离子方程式,可以判断C与B结合质子的能力大小是____________(用化学式或离子符号表示)。
答案: (1)[Heq \(\s\up7(·),\s\d5(·))N··eq \(,,\s\up6(\(··)) eq \(\s\up7(·),\s\d5(·))H,\s\up6(H),\s\d4(H))]+ Heq \(\s\up7(·),\s\d5(·))O··eq \(,,\s\up6(··)) eq \(\s\up7(·),\s\d5(·))H
(2)①HS-+OH-===S2-+H2O ②OH->S2-
1.(2018·全国卷Ⅲ,8)下列叙述正确的是( )
A.24 g镁与27 g铝中,含有相同的质子数
B.同等质量的氧气和臭氧中,电子数相同
C.1 ml重水与1 ml水中,中子数比为2∶1
D.1 ml乙烷和1 ml乙烯中,化学键数相同
B [B对:等质量的氧气和臭氧,所含氧原子数相等,故电子数相同。
A错:24 g Mg、27 g Al的物质的量均为1 ml,1个Mg原子和1个Al原子所含的质子数分别为12、13,故24 g镁与27 g铝中含有的质子数分别为12 ml和13 ml。
C错:1个D2O分子含有10个中子,1个H2O分子含有8个中子,1 ml重水与1 ml水中含有的中子数之比为10∶8(5∶4)。
D错:1个乙烷分子中含有7对共用电子,而1个乙烯分子中含有6对共用电子,故1 ml乙烷与1 ml乙烯中,含有的化学键数不相同。]
2.(2017·海南,3)下列分子中,其中子总数为24的是( )
A.18O3 B.2Heq \\al(17,2)O2
C.14N16O2 D.14C16O2
D [A项,1 ml 18O中含有中子的物质的量为(18-8) ml=10 ml,即1 ml 18O3中含有中子的物质的量为3×10 ml=30 ml,错误;B项,1 ml 2Heq \\al(17,2)O2中含有中子的物质的量为(2×1+2×9)ml=20 ml,错误;C项,1 ml 14N16O2中含有中子的物质的量为(7+2×8)ml=23 ml,错误;D项,1 ml 14C16O2中含有中子物质的量为(8+2×8)ml=24 ml,正确。]
3.(2017·北京,7)2016年IUPAC命名117号元素为Ts(中文名“”,tián),Ts的原子核外最外层电子数是7。下列说法不正确的是( )
A.Ts是第七周期第ⅦA族元素
B.Ts的同位素原子具有相同的电子数
C.Ts在同族元素中非金属性最弱
D.中子数为176的Ts核素符号是eq \\al(176,117)Ts
D
4.(2013·新课标全国卷Ⅰ,9)短周期元素W、X、Y、Z的原子序数依次增大,其简单离子都能破坏水的电离平衡的是( )
A.W2-、X+ B.X+、Y3+
C.Y3+、Z2- D.X+、Z2-
C [根据“短周期元素”“原子序数依次增大”和选项中离子所带的电荷数,可以判断出四种元素对应的离子分别是O2-、Na+、Al3+和S2-,其中Na+对水的电离平衡无影响,故排除A、B、D,选C。]
核素
eq \\al(235,92 )U
eq \\al(14,6 )C
eq \\al(2,1)H
eq \\al(3,1)H
eq \\al(18,8 ) O
用途
核燃料
用于考古断代
制氢弹
示踪原子
电子层的表示方法
1
2
3
4
5
6
7
K
L
M
N
O
P
Q
能量规律
数量规律
①每层最多容纳的电子数为2n2。
②最外层电子数不超过8(K层为最外层电子数不超过2)。
③次外层电子数不超过18。
高考化学一轮复习教案第11章第1讲 原子结构与性质(含解析): 这是一份高考化学一轮复习教案第11章第1讲 原子结构与性质(含解析),共16页。
2022高考化学一轮复习教案:第11章 第1讲 原子结构与性质: 这是一份2022高考化学一轮复习教案:第11章 第1讲 原子结构与性质,共16页。
2022高考化学一轮复习教案:第5章 第1讲 原子结构 化学键: 这是一份2022高考化学一轮复习教案:第5章 第1讲 原子结构 化学键,共18页。

