人教版 (新课标)选修1《生物技术实践》课题2 土壤中分解尿素的细菌的分离与计数当堂达标检测题
展开1.下列关于土壤取样的叙述,错误的是( )。
A.土壤取样,应选取肥沃、湿润的土壤
B.先铲去表层土3 cm 左右,再取样
C.取样用的小铁铲和信封在使用前不用灭菌
D.应在火焰旁称取土壤
2.将以尿素为唯一氮源的培养基中加入酚红指示剂,培养细菌后,指示剂将( )。
A.变蓝色 B.变红色C.变黑色 D.变棕色
3.某同学在101、102、103倍稀释的平均菌落数为2 760、295和46,则菌落总数(个·mL-1)为( )。
A.2.76×104 B.2.95×104C.4.6×104 D.3.775×104
4.用稀释涂布平板法来统计样品中的活菌数时,通过统计平板上的菌落数就能推测出样品中的活菌数。原因是( )。
A.平板上的一个菌落就是一个细菌
B.菌落中的细菌数是固定的
C.此时的一个菌落一般来源于样品稀释液中的一个活菌
D.此方法统计的菌落数一定与活菌的实际数相同
5.下表表示某培养基的配方,下列叙述正确的是( )。
A.从物理性质看该培养基属于液体培养基,从用途看该培养基属于选择培养基
B.培养基中属于碳源的物质主要是葡萄糖,属于氮源的物质是蛋白胨
C.该培养基缺少提供生长因子的物质
D.对培养基调节至合适的pH后就可以接种菌种使用
6.下列关于微生物分离和培养的有关叙述,错误的是( )。
A.微生物培养前,需对培养基进行消毒
B.测定土壤样品中的细菌数目,常用菌落计数法
C.分离土壤中不同的微生物,要采用不同的稀释度
D.分离能分解尿素的细菌,要以尿素作为培养基中唯一的氮源
7.下列不属于菌种计数方法的是( )。
A.平板划线法B.稀释涂布平板法C.显微镜直接计数D.滤膜法
8.将硝化细菌接种到下列培养基中,其中可以长出硝化细菌菌落的是( )。
A.无氮培养基,试管密闭B.无氮培养基,试管口用棉塞塞住
C.含氮培养基,试管密闭D.含氮培养基,试管口用棉塞塞住
9.“筛选”是生物学中培育生物新类型常用的手段,下列有关技术过程中不可能筛选成功的有( )。
A.在无氮培养基上筛选圆褐固氮菌
B.在不含精氨酸的培养液中筛选能合成精氨酸的杂交细胞
C.用含青霉素的培养基筛选酵母菌和霉菌
D.用不含碳源的培养基筛选根瘤菌
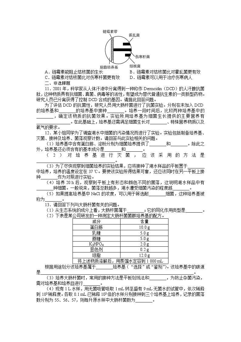
10.实验测定链霉素对3种细菌的抗生素效应,用3种细菌在事先准备好的琼脂块平板上画3条等长的平行线(3条线均与下图中的链霉素带接触),将平板置于37 ℃条件下恒温培养3天,结果如图所示。从实验结果分析以下叙述,不正确的是( )。
A.链霉素能阻止结核菌的生长B.链霉素对结核菌比对霍乱菌更有效
C.链霉素对结核菌比对伤寒杆菌更有效D.链霉素可以用于治疗伤寒病人
二、非选择题
11.2001年,科学家从人体汗液中分离得到一种称作Dermcidin(DCD)的人汗腺抗菌肽,这种物质具有抗细菌、真菌、病毒等的活性,有望成为替代普通抗生素的一类新型药物。研究人员已分离获得了控制DCD合成的基因。请据此回答问题。
为了评估DCD的抗菌性,研究人员用大肠杆菌进行了抗菌实验。分别在未加入DCD的培养基和________的培养基中接种________。培养一段时间后,比较两种培养基中的________,确定该物质的抗菌效果。实验所用培养基为细菌生长提供的主要营养有________________。在此基础上,培养基还需满足细菌生长对________、特殊营养物质以及氧气的要求。
12.某小组同学为了调查湖水中细菌的污染情况而进行了实验。实验包括制备培养基、灭菌、接种及培养、菌落观察计数。请回答与此实验相关的问题。
(1)培养基中含有蛋白胨、淀粉分别为细菌培养提供了________和________。除此之外,培养基还必须含有的基本成分是________和________。
(2)对培养基进行灭菌,应该采用的方法是_____________________________________。
(3)为了尽快观察到细菌培养的实验结果,应将接种了湖水样品的平板置于________中培养,培养的温度设定在37 ℃。要使该实验所得结果可靠,还应该同时在另一平板上接种________作为对照进行实验。
(4)培养20 h后,观察到平板上有形态和颜色不同的菌落,这说明湖水样品中有________种细菌。一般说来,菌落总数越多,湖水遭受细菌污染的程度越________。
(5)如果提高培养基中NaCl的浓度,可以用于筛选耐________细菌,这种培养基被称为________。
13.请回答下列与大肠杆菌有关的问题。
(1)从生态系统的成分上看,大肠杆菌属于________;它的同化作用类型是________。
(2)下表是某公司研发的一种测定大肠杆菌菌群培养基的配方。
根据用途划分该培养基属于________培养基(“选择”或“鉴别”)。该培养基中的碳源是________________________________________________________________________。
(3)培养大肠杆菌时,常用的接种方法是平板划线法和________,为防止杂菌污染,需对培养基和培养皿进行________。
(4)现有1 L水样,用无菌吸管吸取1 mL转至盛有9 mL无菌水的试管中,依次稀释到103稀释度。各取0.1 mL已稀释103倍的水样分别接种到三个培养基上培养,记录的菌落数分别为55、56、57,则每升原水样中大肠杆菌数为________。
参考答案
1. 答案:C
2. 答案:B
3. 答案:D 菌落计数法, 注意是计算不同稀释度的平均菌落数。首先选择平均菌落数在30~300之间的,当只有一个稀释倍的平均菌落数符合此范围时, 则以该平均菌落乘以稀释倍数即为该样品的细菌总数;若有两个稀释倍的平均菌落数均在30~300之间,则按两者菌落总数之比值来决定,若比值小于2应取两者的平均数,若大于2,则取其中较小的菌落总数。本题295、46在30~300之间,46×103与295×102比值为1.6,应取二者平均数(46×103+295 ×102)÷2=3.775×104。若所有稀释倍数的菌落数均不在30~300之间,则应以最接近300或30的平均菌落数乘以稀释倍数。
4. 答案:C 用稀释涂布平板法来统计样品中的活菌数时,平板上的一个菌落一般来源于样品稀释液中的一个活菌,但偶尔也能来自两个细菌,所以此方法统计的菌落数可能与活菌的实际数不相同。
5. 答案:B 从配方可知,该培养基为鉴别培养基,用于鉴别大肠杆菌;碳源主要是葡萄糖,蛋白胨主要是氮源,但同时又可以为大肠杆菌提供生长因子;该培养基在使用前不仅要调节pH,而且要进行严格的灭菌。
6. 答案:A 微生物培养前,需对培养基进行灭菌,而不是消毒;测定土壤样品中的细菌数目,常用菌落计数法而一般不用活菌计数法;分离土壤中不同的微生物,要采用不同的稀释度以便能从中选择出菌落数在30~300间的平板进行计数;分离能分解尿素的细菌,要以尿素作为培养基中唯一的氮源。
7. 答案:A 平板划线法可用于菌种的纯化和分离,不能用于计数。稀释涂布平板法常用来统计样品中活菌数目,显微镜直接计数也是测定微生物数量的常用方法。滤膜法常用于检测水样中大肠杆菌数目。通常是将已知体积的水样过滤后,将滤膜放到伊红美蓝培养基上培养,根据培养基上黑色菌落的数目,计算出水样中大肠杆菌的数量。
8. 答案:D 硝化细菌是自养需氧型微生物,利用无机氮源,因此培养硝化细菌需要含氮的培养基,试管口用棉塞塞住。
9. 答案:D 圆褐固氮菌可以固定氮气,所以可以在无氮培养基上生长;青霉素可抑制细菌细胞壁的形成,而对酵母菌和霉菌无抑制作用;根瘤菌是异养生物,在不含碳源的培养基上不能生长。
10. 答案:D 链霉素能阻止霍乱菌和结核杆菌的生长繁殖,不能阻止伤寒菌的生长繁殖,链霉素对结核杆菌比对霍乱菌更有效,而且它不能用于治疗感染伤寒菌的病人。
11. 答案:加入DCD (大肠杆菌)菌液 菌落数目 水、碳源、氮源、无机盐 pH
12. 解析:(1)蛋白胨来源于动物原料,含有维生素、糖和有机氮等营养物质,此培养基主要是为微生物提供氮源,微生物的培养基一般都含有水、碳源、氮源、无机盐。(2)实验室的灭菌方法一般有灼烧灭菌(适合于接种工具的灭菌)、干热灭菌(适合于耐高温的、需要保持干燥的物品的灭菌)、高压蒸汽灭菌(适合于培养基等物体的灭菌)。(3)要想使微生物快速繁殖,就要置于适宜的条件下,特别是温度要适宜,所以要置于恒温培养箱中。对照实验就是要设置一个无菌的加以比较,进行观察。(4)不同的细菌形成的菌落具有不同的形态,细菌菌落的特征是识别不同细菌的主要依据。菌落是由一个细菌细胞繁殖而来的,菌落多则说明细菌的数目多。(5)加入了特定的物质,用于筛选各种特定细菌的培养基就是选择培养基。例如加入了NaCl就可以用于筛选耐盐细菌。
答案:(1)氮源(碳源不作要求) 碳源 无机盐 水 (2)高压蒸汽灭菌 (3)恒温培养箱 无菌水 (4)多 高 (5)盐(或NaCl) 选择培养基
13. 解析:(1)大肠杆菌不能制造有机物,必须以现成的有机物来合成组成自身的物质,属于异养型生物,在生态系统中主要分解有机物,属于分解者。(2)根据题表中培养基的组成可看出,该培养基中的碳源是乳糖、蔗糖(蛋白胨),由于在培养基中添加了显色剂,可判断此培养基为鉴别培养基。(3)培养大肠杆菌等微生物时,常用的接种方法是平板划线法和稀释涂布平板法。为防止杂菌污染需要对培养基和培养皿进行灭菌。(4)根据公式计算:每升原水样中大肠杆菌数=(55+56+57)÷3÷0.1×103×103=5.6×108。
答案:(1)分解者 异养型 (2)鉴别 乳糖、蔗糖(蛋白胨) (3)稀释涂布平板法 灭菌 (4)5.6×108
成分
蛋白胨
葡萄糖
K2HPO4
伊红
美蓝
蒸馏水
含量
10 g
10 g
2 g
0.4 g
0.065 g
1 000 mL
成分
含量
蛋白胨
10.0 g
乳糖
5.0 g
蔗糖
5.0 g
K2HPO4
2.0 g
显色剂
0.2 g
琼脂
12.0 g
将上述物质溶解后,用蒸馏水定容到1 000 mL
人教版 (新课标)课题2 腐乳的制作综合训练题: 这是一份人教版 (新课标)课题2 腐乳的制作综合训练题,共3页。试卷主要包含了选择题,非选择题等内容,欢迎下载使用。
高中生物人教版 (新课标)选修1《生物技术实践》课题2 土壤中分解尿素的细菌的分离与计数课时练习: 这是一份高中生物人教版 (新课标)选修1《生物技术实践》课题2 土壤中分解尿素的细菌的分离与计数课时练习,共3页。
高中生物人教版 (新课标)选修1《生物技术实践》课题2 土壤中分解尿素的细菌的分离与计数课后复习题: 这是一份高中生物人教版 (新课标)选修1《生物技术实践》课题2 土壤中分解尿素的细菌的分离与计数课后复习题,共3页。试卷主要包含了需要在火焰旁操作的有等内容,欢迎下载使用。

