人教版 (新课标)必修1《分子与细胞》第2节 细胞器──系统内的分工合作教学设计
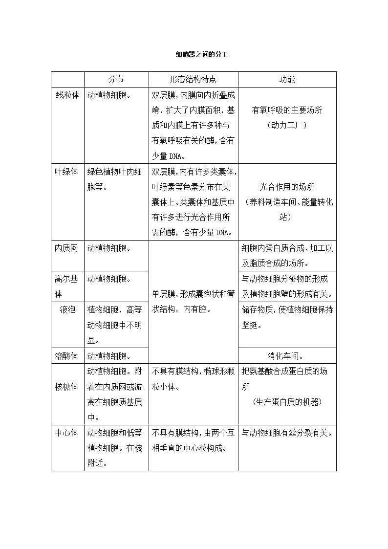
展开分布
形态结构特点
功能
线粒体
动植物细胞。
双层膜,内膜向内折叠成嵴,扩大了内膜面积,基质和内膜上有许多种与有氧呼吸有关的酶,含有少量DNA。
有氧呼吸的主要场所
(动力工厂)
叶绿体
绿色植物叶肉细胞等。
双层膜,内有许多类囊体,叶绿素等色素分布在类囊体上。类囊体和基质中有许多进行光合作用所需的酶,含有少量DNA。
光合作用的场所
(养料制造车间、能量转化站)
内质网
动植物细胞。
单层膜,形成囊泡状和管状结构,内有腔。
细胞内蛋白质合成、加工以及脂质合成的场所。
高尔基体
动植物细胞。
与动物细胞分泌物的形成及植物细胞壁的形成有关。
液泡
植物细胞,高等动物细胞中不明显。
储存物质,使植物细胞保持坚挺。
溶酶体
动植物细胞。
消化车间。
核糖体
动植物细胞。附着在内质网或游离在细胞质基质中。
不具有膜结构,椭球形颗粒小体。
把氨基酸合成蛋白质的场所
(生产蛋白质的机器)
中心体
动物细胞和低等植物细胞。在核附近。
不具有膜结构,由两个互相垂直的中心粒构成。
与动物细胞有丝分裂有关。
人教版 (2019)第2节 细胞器之间的分工合作教案及反思: 这是一份人教版 (2019)第2节 细胞器之间的分工合作教案及反思,共5页。教案主要包含了教学目标,技能目标,情感目标等内容,欢迎下载使用。
生物第2节 细胞器之间的分工合作教学设计: 这是一份生物第2节 细胞器之间的分工合作教学设计,共2页。
人教版 (2019)必修1《分子与细胞》第2节 细胞器之间的分工合作教案: 这是一份人教版 (2019)必修1《分子与细胞》第2节 细胞器之间的分工合作教案,共3页。

