人教版高三数学一轮复习备考教学设计:概率与统计说课文档 英山雷店高中
展开www.ks5u.com《概率与统计》复习课
英山雷店高中
通过对《概率》的复习让学生进一步认识到概率是研究和揭示统计规律的数学工具,对决策的制定有重要的作用。是我们认识世界、征服世界的工具。同时让学生深刻体会概率中必然与偶然对立统一的辩证思想。已成为近几年高考的一大亮点和热点.它与其他知识融合、渗透,情境新颖。与湖北卷相比,全国卷重视数据处理能力得到了很好地体现。
一.2016年考试大纲全国卷1与湖北卷相比较:
知识内容 | 全国卷(1)要求 | |||
概率与统计 | 统计 | 随机抽样 | 简单随机抽样 | 理解 |
分层抽样和系统抽样 | 了解 | |||
用样本估计总体 | 频率分布表、直方图、频率折线图、茎叶图 | 理解 | ||
样本数据的基本数字特征(众数、中位数、平均数、方差、标准差)及其意义 | 理解 | |||
用样本的频率分布估计总体分布,用样本的基本数字特征估计总体的基本数字特征 | 理解 | |||
变量的相关性 | 相关关系和散点图 | 理解 | ||
最小二乘法 | 了解 | |||
线性回归方程 | 理解 | |||
概率 | 事件与概率 | 随机事件的关系与运算 | 了解 | |
随机事件的概率 | 了解 | |||
两个互斥事件的概率加法公式 | 了解 | |||
古典概型 | 古典概型 | 理解 | ||
计算一些随机事件所含的基本事件数及事件发生的概率(理科) | 理解 | |||
用列举法计算一些随机事件所含的基本事件数及事件发生的概率(文科) | 了解 | |||
随机数与几几何概型 | 随机数 | 了解 | ||
几何概型 | 了解 | |||
概率与统计(仅限理科) | 概率与统计(仅限理科) | 取有限个值的离散型随机变量及其分布列 | 理解 | |
超几何分布 | 了解 | |||
条件概率 | 了解 | |||
事件的独立性 | 了解 | |||
n次独立重复试验模型及二项分布 | 理解 | |||
取有限个值的离散型随机变量均值、方差 | 理解 | |||
正态分布 | 了解 | |||
回归思想 | 了解 | |||
独立性检验 | 了解 | |||
对比前几年的的考试大纲,全国卷1变化非常小
二.近四年全国卷1中本专题的考试特点与命题规律:
| 全国理 | 难易程度 | 全国文 | 难易程度 |
2016年 | 选择题4:考查几何概型 | 易 | 选择题3:考查古典概型及概率计算公式(列举法) | 易 |
解答题19:考查直方图,数字特征和分布列; | 难 | 解答题19:考查频率分布直方图; | 难 | |
2015年 | 选择题4:考查独立重复试验;互斥事件和概率公式 | 易 | 选择题4:考查古典概型 (列举法) | 易 |
解答题19:考查非线性拟合;线性回归方程求法;利用回归方程进行预报预测; | 难 | 解答题19:考查非线性拟合;线性回归方程求法;利用回归方程进行预报预测; | 难 | |
2014年
| 选择题5:考查古典概型,互斥事件,对立事件 | 中等 | 填空题13:考查古典概型 (列举法) | 容易 |
解答题18:考查直方图,数字特征和正态分布 | 中等 | 解答题18:考查直方图, 数字特征, | 较易 | |
2013年
| 选择题3:考查抽样方法 | 容易 | 选择题3:考查古典概型 (列举法) | 容易 |
解答题19:考查条件概率,相互独立事件,互斥事件 |
难度较大
| 解答题18:考查茎叶图,用样本的基本数字特征估计总体的基本数字特征 | 较易 |
(1)题型与分值均不变
从近四年全国卷1看:无论文理题型都稳定为一大一小两道题,分值17分,占比约11%。
(2)考查内容不变
这四年中仅有2013年的理数卷是小题考查统计(抽样方法),大题考查概率(条件概率)。其余五卷均与之相反,都是小题考查概率,大题考查统计知识。
(3) 密切联系教材,重视对基础知识和基本技能考查
试题通常是通过对常见题型进行改编,通过对基础知识的整合、变式和拓展,从而加工为立意高、情境新、设问巧的实际问题.
(4)重点考察本单元知识在实际生活中的应用
文科小题一般主要考查古典概型,难度较小。解答题以对统计的考查为主,几乎所有的统计考点都有所涉及,应用性和开放性都越来越强,对学生的能力要求越来越高。
(5)试题的文字、数据和图形的信息量大
由此预计这些特点2017年依然会延续下去。
三.专题知识体系构建的方法与总体构思(复习计划)
1. 指导思想
以基础知识为明线,数学思想作暗线,突出主线(解题方法,思维能力)
2.课时安排
本单元包括6讲和1个120分钟标准单元能力检测卷,每讲连课时训练一起2课时,试卷2课时,共需14课时完成.
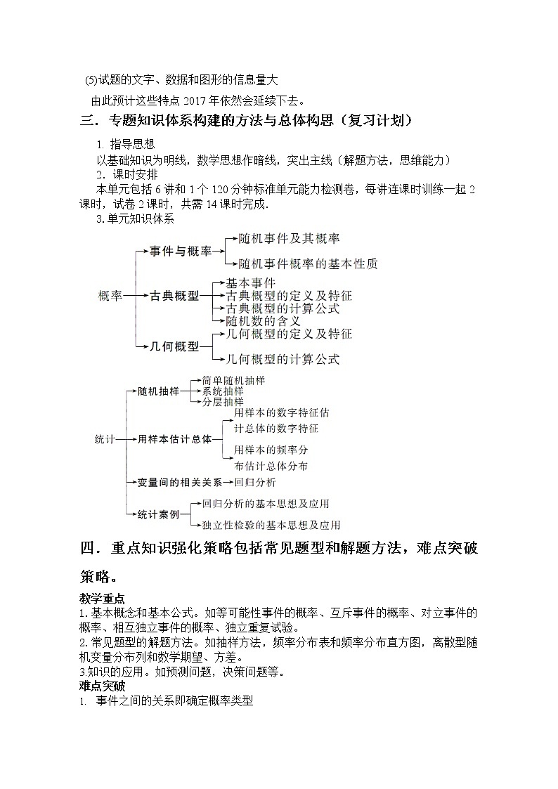
3.单元知识体系
四.重点知识强化策略包括常见题型和解题方法,难点突破策略。
教学重点
1.基本概念和基本公式。如等可能性事件的概率、互斥事件的概率、对立事件的概率、相互独立事件的概率、独立重复试验。
2.常见题型的解题方法。如抽样方法,频率分布表和频率分布直方图,离散型随机变量分布列和数学期望、方差。
3.知识的应用。如预测问题,决策问题等。
难点突破
- 事件之间的关系即确定概率类型
- 阅读图表,处理数据,运算求解
- 将实际问题转化为数学问题即建模
- 理解概率的或然与必然的思想本质
教法学法分析
采用“引导”“点拔”等教学方法,学生通过独立思考、自主解题、合作交流等学习方式,熟练知识,发展能力。
常见题型——概率
一盒中装有大小和质地均相同的12个小球,其中5个红球,4个黑球,2个白球,1个绿球,从中随机取出1球,求:
(1)取出的小球是红球或黑球的概率;
(2)取出的小球是红球或黑球或白球的概率.
(1)当所求事件情况较复杂时,一般要分类计算,这就要用到互斥事件的概率加法公式或考虑其对立事件.
(2)当所求事件中含有“至少”“至多”或分类情况较多时,可考虑其对立事件.
如图,从A1(1,0,0),A2(2,0,0),B1(0,1,0),B2(0,2,0),C1(0,0,1),C2(0,0,2)这6个点中随机选取3个点.
(1)求这3点与原点O恰好是正三棱锥的四个顶点的概率;
(2)求这3点与原点O共面的概率.
解析:从这6个点中随机选取3个点的所有可能结果是:x轴上取2个点,有A1A2B1,A1A2B2,A1A2C1,A1A2C2,共4种;
y轴上取2个点,有B1B2A1,B1B2A2,B1B2C1,B1B2C2,共4种;
z轴上取2个点,有C1C2A1,C1C2A2,C1C2B1,C1C2B2,共4种;
所选取的3个点在不同坐标轴上,有A1B1C1,A1B1C2,A1B2C1,A1B2C2,A2B1C1,A2B1C2,A2B2C1,A2B2C2,共8种.
(1)有关古典概型的概率问题,关键是求出基本事件总数和事件A包含的基本事件数.
(2)在用列举法把所有基本事件一一列出时,要做到不重复、不遗漏,可借助于“树状图”列举.
例1:如图,在圆心角为直角的扇形OAB中,分别以OA,OB为直径作两个半圆.在扇形OAB内随机取一点,则此点取自阴影部分的概率是( )
例2:小明和小雪约了星期天下午在月牙塘公园见面,由于龙泉路最近在修路,可能会堵车小明说他大概4:00—5:00会到,小雪说这次她大概5:00—6:00就会到了,这次他们约定先到的等半个小时另一个还没来就可以先走,假设他们在自己估计时间内到达的可能性相等,问他们两个能相遇的概率有多大?
分析:如果在一维坐标轴中表示他们相遇的可能性则种类太多,表达不清,又因为小明到达的时间在4点至5点间,小雪到达的时间在5点到6点间,属于两个变量的情形,所以我们采用二维的坐标系来构建这个题的数学模型。设小明到达的时间为x,小雪到达时间为y,那么
约定先到的等半个小时另一个还没来就可以先走则他们两个要相遇需要满足
解:设小明到达的时间为x,小雪到达时间为y,小明和小雪相遇为事件A
则
试验的全部结果所构成的区域为
事件A构成的区域为
由图可知,则所以小明和小雪相遇的概率为1/8
(1)当试验的结果构成的区域为长度、面积、体积、弧长、夹角等时,应考虑使用几何概型求解;
(2)利用几何概型求概率时,关键是试验的全部结果构成的区域和事件发生的区域的寻找,有时需要设出变量,在坐标系中表示所需要的区域.
(3)几何概型中约会问题利用二位坐标系来解决,是高考中的常考题型,不可忽视。
常见题型——概率
某校共有学生2 000名,各年级男、女生人数如下表所示.已知在全校学生中随机抽取1名,抽到二年级女生的概率是0.19.现用分层抽样的方法在全校抽取64名学生,则应在三年级抽取的学生人数为( )
(1)解决此类题目首先要深刻理解各种抽样方法的特点和适用范围,如分层抽样,适用于数目较多且各部分之间具有明显差异的总体.
(2)系统抽样中编号的抽取和分层抽样中各层人数的确定是高考重点考查的内容.
某地区为了解70~80岁老人的日平均睡眠时间(单位:h),随机选择了50位老人进行调查,下表是这50位老人日睡眠时间的频率分布表.
在上述统计数据的分析中,一部分计算见算法流程图,则输出的S的值是________.
(1)解决该类问题时应正确理解图表中各个量的意义,从图表中掌握信息是解决该类问题的关键.
(2)本题中S实际上是样本的近似平均数.我们可以根据频率分布表或频率分布直方图来大致求出样本的平均数,具体做法是,用频率分布直方图中每个小矩形的面积乘以小矩形底边中点的横坐标之和.
随机抽取某中学甲乙两班各10名同学,测量他们的身高(单位:cm),获得身高数据的茎叶图如下图所示.
(1)根据茎叶图判断哪个班的平均身高较高;
(2)计算甲班的样本方差;
(3)现从乙班这10名同学中随机抽取两名身高不低于173 cm的同学,求身高为176 cm的同学被抽中的概率.
解析:(1)由茎叶图可知:甲班身高集中于160~179 cm之间,而乙班身高集中于170~180 cm之间.因此乙班平均身高高于甲班.
(2)x=(158+162+163+168+168+170+171+179+179+182)÷10=170.
(1)本题考查了茎叶图的识图问题和平均数的计算,其中从茎叶图中读出数据是关键,为此,首先要弄清“茎”和“叶”分别代表什么.
(2)要熟练掌握众数、中位数、平均数、方差、标准差的计算方法.
(2014·新课标Ⅱ卷)某地区2007年至2013年农村居民家庭纯收入y(单位:千元)的数据如下表:
(1)求y关于t的线性回归方程;
(2)利用(1)中的回归方程,分析2007年至2013年该地区农村居民家庭人均纯收入的变化情况,并预测该地区2015年农村居民家庭人均纯收入。
(1)正确作出散点图,由散点图可知两个变量是否具有线性相关关系,若具有线性相关关系,则可通过线性回归方程估计和预测变量的值.
(2)正确记忆求b,a的公式和准确地计算,是解题的保证.
五.训练试题的选择及其意图。
概率与统计六大易混易错点:
1、混淆“相互独立事件的概率”与“互斥事件的概率”而致误
2、混淆“条件概率”与“相互独立事件的概率”而致误
3、混淆“二项分布”与“超几何分布”而致误
4、忽视正态分布的图像而致误
5、线性回归方程的性质不熟练而致误
6、不理解独立性检验的思想而致误
针对这些易错点,结合学生实际(任教班级的学情),可以设置一些小题组,进行实战演练、强化训练,从而提高教学的针对性和有效性。
类型一 “非等可能”与“等可能”混同
例1 掷两枚骰子,求所得的点数之和为6的概率.
错解 掷两枚骰子出现的点数之和2,3,4,…,12共11种基本事件,所以概率为P=
剖析 以上11种基本事件不是等可能的,如点数和2只有(1,1),而点数之和为6有(1,5)、(2,4)、(3,3)、(4,2)、(5,1)共5种.事实上,掷两枚骰子共有36种基本事件,且是等可能的,所以“所得点数之和为6”的概率为P=.
类型二 “互斥”与“对立”混同
例2 把红、黑、白、蓝4张纸牌随机地分给甲、乙、丙、丁4个人,每个人分得1张,事件“甲分得红牌”与“乙分得红牌”是( )
A.对立事件 B.不可能事件 C.互斥但不对立事件 D.以上均不对
错解 A
剖析 本题错误的原因在于把“互斥”与“对立”混同,二者的联系与区别主要体现在 :
(1)两事件对立,必定互斥,但互斥未必对立;(2)互斥概念适用于多个事件,但对立概念只适用于两个事件;(3)两个事件互斥只表明这两个事件不能同时发生,即至多只能发生其中一个,但可以都不发生;而两事件对立则表示它们有且仅有一个发生.
事件“甲分得红牌”与“乙分得红牌”是不能同时发生的两个事件,这两个事件可能恰有一个发生,一个不发生,可能两个都不发生,所以应选C.
类型三 “互斥”与“独立”混同
例3 甲投篮命中率为O.8,乙投篮命中率为0.7,每人投3次,两人恰好都命中2次的概率是多少?
错解 设“甲恰好投中两次”为事件A,“乙恰好投中两次”为事件B,则两人都恰好投中两次为事件A+B,P(A+B)=P(A)+P(B):
剖析 本题错误的原因是把相互独立同时发生的事件当成互斥事件来考虑,将两人都恰好投中2次理解为“甲恰好投中两次”与“乙恰好投中两次”的和.互斥事件是指两个事件不可能同时发生;两事件相互独立是指一个事件的发生与否对另一个事件发生与否没有影响,它们虽然都描绘了两个事件间的关系,但所描绘的关系是根本不同.
解: 设“甲恰好投中两次”为事件A,“乙恰好投中两次”为事件B,且A,B相互独立,
则两人都恰好投中两次为事件A·B,于是P(A·B)=P(A)×P(B)= 0.169
类型四 “条件概率P(B / A)”与“积事件的概率P(A·B)”混同
例4 袋中有6个黄色、4个白色的乒乓球,作不放回抽样,每次任取一球,取2次,求第二次才取到黄色球的概率.
错解 记“第一次取到白球”为事件A,“第二次取到黄球”为事件B,”第二次才取到黄球”为事件C,所以P(C)=P(B/A)=.
剖析 本题错误在于P(AB)与P(B/A)的含义没有弄清, P(AB)表示在样本空间S中,A与B同时发生的概率;而P(B/A)表示在缩减的样本空间SA中,作为条件的A已经发生的条件下事件B发生的概率。
解: P(C)= P(AB)=P(A)P(B/A)=.
六、课堂小结:
随着新课改的深入,高考将越来越重视这部分的内容,概率、统计都将是重点考查内容,至少会考查其中的一种类型.在复习备考中,注意掌握概率与统计的基本概念,对于一些容易混淆的概念,应注意弄清它们之间的联系与区别;掌握几种典型概型、分布列及计算公式,体会解决概率应用题的思考方法,正向思考时要善于将较复杂的问题进行分解,解决有些问题时还要学会运用逆向思考的方法。
特别明确(1)计算古典概型问题的关键是怎样把一个事件划分为基本事件的和的形式,以便准确计算事件A所包含的基本事件的个数和总的基本事件个数;计算几何概型问题的关键是怎样把具体问题转化为相应类型的几何概型问题,及准确计算事件A所包含的基本事件对应的区域的长度、面积或体积.(2)在古典概型问题中,有时需要注意区分试验过程是有序还是无序,放回还是不放回.(3)掌握统计及统计案例的典型问题,注意理解抽样、数据分析、求线性回归方程的方法,回归分析方法,独立性检验的方法及其应用问题。
高中数学高考高三数学一轮复习备考教学设计:高考中的立体几何问题说课稿-红安一中: 这是一份高中数学高考高三数学一轮复习备考教学设计:高考中的立体几何问题说课稿-红安一中,共3页。教案主要包含了高考要求,命题趋势,考纲变化,复习意义等内容,欢迎下载使用。
人教版高三数学一轮复习备考教学设计:数列说课 武穴实验高中: 这是一份人教版高三数学一轮复习备考教学设计:数列说课 武穴实验高中,共11页。教案主要包含了教学反思,教学过程,教材分析,教法学法,学情分析等内容,欢迎下载使用。
人教版高三数学一轮复习备考教学设计:数列第一轮复习说课稿: 这是一份人教版高三数学一轮复习备考教学设计:数列第一轮复习说课稿,共7页。教案主要包含了教学目标,教法学法分析,教学过程,能力归纳等内容,欢迎下载使用。

