初中北师大版三、连通器教案设计
展开8.3连通器
教学目标
【知识与能力】
(1)了解连通器的定义和液面相平的特点;
(2)结合生活中的实例理解连通器的特点和应用;
(3)理解船闸的原理和工作过程。
【过程与方法】
(1)让学生初步了解探究学习的一般程序和方法;
(2)培养学生的创造能力和创造性思维;
(3)培养学生分析实验结果,从中得出规律的能力。
【情感态度价值观】
(1)让学生体验探究过程,感悟研究物理的过程和方法,享受学习的愉悦;
(2)密切 联系实际,提高科学技术应用于日常生活的意识。
教学重难点
【教学重点】
知道连通器的应用,能举出日常生活中应用连通器的例子。
【教学难点】
常识性了解连通器的原理,知道船闸是连通器的应用之一,知道船只通过船闸的简单过程。
课前准备
连通器装置、用橡皮管连接的U形管、漏斗、茶壶、船闸的活动挂图,多媒体课件。
教学过程
一、复习旧课
1. 研究液体内部的压强用到什么工具?其工作原理是什么?
2. 液体压强的特点?
二、激发学习动机
观察课本图甲所示的茶壶,它的结构有什么特点?在壶盖上为什么要留有一个小孔?茶壶的壶嘴和壶身的高度有什么关系?图乙所示的茶壶在设计上有问题吗?
船闸是怎样工作的?
三、讲授新知识
1.连通器:上端开口、下端连通的容器叫做连通器。连通器的特点:连通器里装同种液体, 当液体不流动时,连通器各部分中的液面总是相平的。
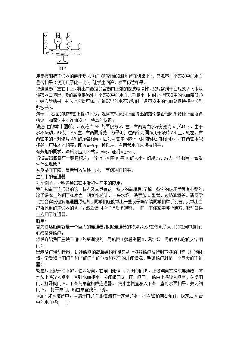
演示连通器如图2所示,在连通器内装入红水,平放在讲桌上,在水不流动时,几个容器中的水面有什么关系?(学生回答:几个容器中的水面相平)教师可用尺子平放在几个容器的水面处,启发学生回答出上面观察到的现象。
用黑板刷把连通器的底座垫成斜的(即连通器斜放置在讲桌上),又观察几个容器中的水面是否相平(仍用尺子比一比),让学生回答,水面仍然相平。
把连通器平拿在手上,将出口最矮的容器口上端的橡皮帽取掉,又观察到什么现象?(水从该容器口喷出,喷的高度跟另外几个容器中的水面几乎相平,同时这些容器中的水面降低。)
小结实验结果:由以上实验可知:连通器里的水不流动时,各容器中的水面总保持相平(教师板书)。
演示:将右面的玻璃管上提和下放,观察其现象跟上面得出的结论是否相同?验证上面所得结论,加深学生对连通器这一特点的认识。
讲述:由课本中图所示,设液片AB的面积为S,左、右两管内水深分别为h左和h右,由于水不流动,即液片AB左、右两面所受二力平衡,这两个力同作用于液片AB上,则左、右两管中的水对液片AB的压强相等;因为两管中同是水(即液体密度相同),只有两管水深相等,压强才能相等。即h左=h右,所以左、右两管水面总保持相平。
有兴趣的同学,课后可应用公式p=ρhg,证明h左=h右。
假设容器底部有一竖直膜片, 分析下图中p1与p2的大小。如果p1、p2大小不相等,会发生什么现象?
右侧液面下降,最后当液体静止时, 两侧液面相平。
生活中的连通器
列举例子,说明连通器在生活和生产中的应用。
我们知道了连通器的这一特点及其具有这一特点的道理后,了解一些它的应用是很有必要的。除了课本上的例子如水壶、锅炉水位计、自来水塔、洗手盆U型管、过路涵洞等。请同学们结合实例理解连通器原理外,同学们还能举出一些例子吗?请同学们举手发言,列举出自己所见到的连通器的例子。然后请同学们课后多观察,了解一下你家中哪些地方、哪些部件上应用了连通器。
船闸:
首先讲述船闸就是一个巨大的连通器,根据连通器的特点,船只在修筑了大坝的江河中航行,必须修建船闸。
然后介绍我国三峡工程中的葛洲坝的二号船闸(参看彩图2,葛洲坝二号船闸和它的人字闸门)。
出示船闸活动挂图,讲述船闸的简单结构和船只从上游经船闸航行到下游的过程(讲述时,请同学看清“闸门”和“阀门”的位置和它们的开闭情况,明确船闸就是一个巨大的连通器)。
轮船从上游开往下游,驶入船闸,在闸门处停下;打开阀门B,上游与闸室构成连通器。海水从上游流入闸室,直到水面相平;关闭阀门B,打开闸门 ,船由上游驶入闸室;关闭闸门,打开阀门A。下游与闸室构成连通器。 海水由闸室驶入下游。直到水面相平。关闭阀门A, 打开闸门,船由闸室驶入下游。
例题:如图装置中,两端开口的U形管装有一定量的水,将A管稍向右倾斜,稳定后A管中的水面将( )
A.高于B管中的水面
B.低于B管中的水面
C.与B管中的水面相平
D.以上三种情况均有可能
解析:A 、B两管上部开口,下端连通,属于连通器,连通器无论管子的粗细、形状如何,只要液体不再流动,两管中液面始终相平.故选C。
归纳总结:
小结
通过学习,我们学习了以下内容
1.定义:上端开口、下端连通的容器叫做连通器。
2.原理:连通器里的液体不流动时,各容器中的液面
高度总是相同的。
3.举例分析连通器:茶壶、锅炉的水位计、水塔与自来水管。
四、运用巩固
1. 在下列底部相通的容器中装有同种液体,当静止时液面位置正确的是( )
2.如图所示的四个容器,不是连通器的是( )
3.厨房、卫生间的下水管既可排水又可堵臭.下列四个下水管示意图中,最符合实际情况的是( )
4. 如图装置中,两端开口的U形管装有一定量的水,将A管稍向右倾斜,稳定后A管中的水面将( )
A.高于B管中的水面
B.低于B管中的水面
C.与B管中的水面相平
D.以上三种情况均有可能
五、检查评价
通过本节课学习,你学到了什么?
连通器
1. 定义:上端开口、下端连通的容器叫做连通器。
2.原理:连通器里的液体不流动时,各容器中的液面高度总是相同的。
3.举例分析连通器:茶壶、锅炉的水位计、水塔与自来水管。
液体密度越大,压强越大。
每位同学都对自己在本节课学习进行评估。
布置课后作业。
六、间隔性复习
在后面的教学安排中进行此环节。
七、教学反思
本课属液体压强的应用,要多举些例子进行说明,特别是日常生活中常见的,如洗衣机的排水管、卫生间的排污管等。在知识上不宜作过高要求,只要常识性了解就行了。
关于连通器的演示实验,对帮助学生理解知识,提高兴趣很有作用,特别是较矮的那个容箱,取下橡皮帽后向外喷水,很受学生喜欢,由此也可以简介喷泉、公园里的喷水装置、水塔和自来水管等简单问题,以拓宽学生的知识范围。根据大纲要求制订出本课教学目的,因此不能要求过高。只能控制在一种液体不流动的条件下,而不能引入两种或两种以上的液体。对于为什么连通器内装入一种液体不流动时液面总保持相平的理论推导,只作一般讲解,不宜作为本课重点,利用p=ρhg这个公式证明只有h左=h右,即液面保持相平,只要求学有余力的学生课后去作,不能要求全体学生都去推导证明。
为了巩固本课所学知识,可布置学生课后说一说船从下游经船闸到上游的简要过程,只要说清楚“阀门”、“闸门”的开、闭顺序就可以了,不必要求用书面的形式写出来。
北师大版八年级下册三、连通器教学设计及反思: 这是一份北师大版八年级下册三、连通器教学设计及反思,共3页。教案主要包含了连通器定义,连通器原理,连通器的应用等内容,欢迎下载使用。
初中物理北师大版八年级下册三、连通器教案及反思: 这是一份初中物理北师大版八年级下册三、连通器教案及反思,共2页。教案主要包含了复习提问,新课教学等内容,欢迎下载使用。
初中物理北师大版八年级下册三、连通器教学设计及反思: 这是一份初中物理北师大版八年级下册三、连通器教学设计及反思,共8页。教案主要包含了学生情况分析,教学目标,教学重点,教学难点,教学策略设计,教学准备,教学流程,教学过程等内容,欢迎下载使用。

