人教版 (新课标)必修1第一章 从实验学化学第二节 化学计量在实验中的应用教案
展开学习目标:
1.了解物质的量及其单位的概念,体会提出摩尔这一概念的重要性和必要性。
2.理解阿伏加德罗常数的涵义,掌握物质的量与微粒数之间的简单换算关系。
3.了解摩尔质量的概念,了解物质的量、摩尔质量、物质的质量之间的关系,并能用于进行简单的化学计算。
学习重点:
物质的量及其单位,阿伏加德罗常数以及摩尔质量的定义。
学习难点:
“物质的量”,“阿伏加德罗常数”,“摩尔质量”这一概念在学生头脑中的初步形成。
教学过程:
导入新课
[思考并讨论]
1.如何通过实验方法粗略测知一张白纸的厚度?其中哪种方法在现有实验条件下最具有可操作性?(以化学教材的纸为例,请学生认真测量)
2.如何通过实验方法粗略测知一个原子或分子的质量?现有一杯水,如何知晓其中含多少水分子?
[板书] 第二节 化学计量在实验中的应用
[讲解]显然,我们能够很快想到可以用一定数目的粒子集体将宏观与微观联系起来,为此,国际科学界引进了“物质的量”将它们联系。
[板书] 物质的量的单位—摩尔
推进新课
教学环节一:物质的量
[板书]一、物质的量
[讲解]物质的量也是与质量、长度一样的物理量是国际单位制中的7个基本物理量。单位为摩尔,符号为ml。
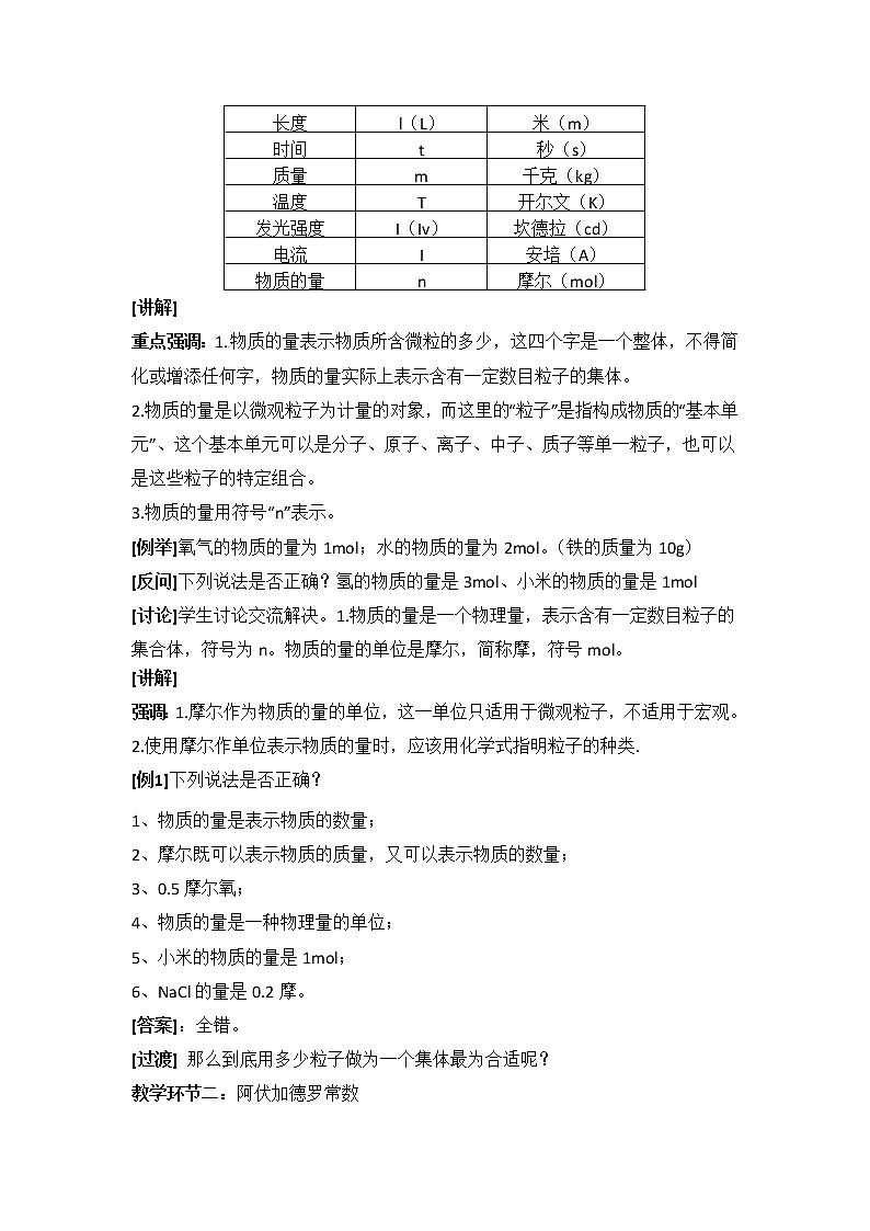
[投影]国际单位制(SI)的7个基本单位
[讲解]
重点强调:1.物质的量表示物质所含微粒的多少,这四个字是一个整体,不得简化或增添任何字,物质的量实际上表示含有一定数目粒子的集体。
2.物质的量是以微观粒子为计量的对象,而这里的“粒子”是指构成物质的“基本单元”、这个基本单元可以是分子、原子、离子、中子、质子等单一粒子,也可以是这些粒子的特定组合。
3.物质的量用符号“n”表示。
[例举]氧气的物质的量为1ml;水的物质的量为2ml。(铁的质量为10g)
[反问]下列说法是否正确?氢的物质的量是3ml、小米的物质的量是1ml
[讨论]学生讨论交流解决。1.物质的量是一个物理量,表示含有一定数目粒子的集合体,符号为n。物质的量的单位是摩尔,简称摩,符号ml。
[讲解]
强调:1.摩尔作为物质的量的单位,这一单位只适用于微观粒子,不适用于宏观。
2.使用摩尔作单位表示物质的量时,应该用化学式指明粒子的种类.
[例1]下列说法是否正确?
1、物质的量是表示物质的数量;
2、摩尔既可以表示物质的质量,又可以表示物质的数量;
3、0.5摩尔氧;
4、物质的量是一种物理量的单位;
5、小米的物质的量是1ml;
6、NaCl的量是0.2摩。
[答案]:全错。
[过渡] 那么到底用多少粒子做为一个集体最为合适呢?
教学环节二:阿伏加德罗常数
[板书]二、阿伏加德罗常数
[投影]练习:计算填空
[回答]结果:都是6.02×1023个。
[展示]实物展示:图1-11
[学生归纳、回答]大量实验证明,任何粒子或物质的质量以克为单位,在数值上与该粒子的相对原子质量相等时,所含的微粒数目都是6.02×1023个。
[讲解]大量实验证明,约6.02×1023个粒子的质量都是以克为单位,数值上等于该粒子的相对原子质量或相对分子质量。所以我们就把含有约6.02×1023个粒子集体计量为1ml,也就是说1 ml任何粒子所含粒子数约为6.02×1023个,这里的粒子集体可以是原子、分子、离子或原子团,也可以是电子、质子、中子等,但不可以是宏观物体。
[提问]同学们,你们知道是谁确定的1ml的标准的吗?
[讲解]阿伏加德罗是意大利物理学家,他对6.02×1023这个数据的得出,有着很大的贡献,故用其名字来表示该常数,以示纪念,即将6.02×1023 ml-1叫做阿伏加德罗常数,用NA表示。
[板书]含有6.02×1023个粒子的任何粒子集体计量为1摩尔。摩尔简称摩,符号ml。6.02×1023/ml叫阿伏加德罗常数,符号:NA。
[投影]图1-12
[阅读]P12第3、4自然段
[讲解]叙述时注意明确对象:微观粒子
1.摩尔是物质的量的单位,国际上规定,1ml粒子集合体所含的粒子数与0.012Kg12C中所含有的碳原子数相同,约为6.02×1023,即含有6.02×1023个粒子的任何粒子的集合体称为1ml。
2.阿伏加德罗常数为6.02×1023ml-1,它也是一个物理量,符号为NA。
3.物质的量、阿伏加德罗常数与粒子数(N)之间的关系是:N=nNA。
例2. 1 ml碳原子约含________个碳原子;3.01×1023个碳原子的物质的量为________;1 ml H2约含有________个H;约含有________个质子.
[解析] 1.用摩尔做单位,微观粒子必须指明.2.摩尔是一个巨大的微粒集体,可以有0.5 ml HCl,0.08 ml NaCl,即用摩尔做单位数值可以是小数、分数。
[答案] 6.02×1023;0.5 ml;1.204×1024;1.024×1024
教学环节三:摩尔质量
[板书]三、摩尔质量
1.定义:单位物质的量的物质的质量(M)
2.单位:克/摩 符号:g/ml
3.数值:与物质的相对原子质量或相对分子质量相等
[举例]Mg的摩尔质量:24 g/ml,KCl摩尔质量:74.5 g/ml,CO32-摩尔质量:60 g/ml。强调单位。
[投影]图1-13:
[学生探究]物质的量(n)、阿伏加德罗常数(NA)、物质的微粒数(N)、摩尔质量(M)之间的关系。
[板书]4.计算公式:n=N/ NA ;n=m/M
[辨析]下列说法是否正确
(1)1 ml O的质量是 32g/ml
(2)OH-的摩尔质量是17g
(3)1 mlH2O质量是18g/ml
(4)CO2的摩尔质量是44g/ml
答案:只有(4)正确
物理量的符号
单位名称及符号
长度
l(L)
米(m)
时间
t
秒(s)
质量
m
千克(kg)
温度
T
开尔文(K)
发光强度
I(Iv)
坎德拉(cd)
电流
I
安培(A)
物质的量
n
摩尔(ml)
H2O
Al
一个分子或原子的质量
2.990×10-23g
4.485×10-23g
相对分子质量或原子质量
18
27
18g水含多少分子?
27gAl含多少原子?
高中化学人教版 (2019)必修 第一册第三节 物质的量教学设计: 这是一份高中化学人教版 (2019)必修 第一册第三节 物质的量教学设计,共6页。教案主要包含了随堂巩固等内容,欢迎下载使用。
鲁科版 (2019)必修 第一册第3节 化学中常用的物理量——物质的量教案: 这是一份鲁科版 (2019)必修 第一册第3节 化学中常用的物理量——物质的量教案,共5页。
化学鲁科版 (2019)第3节 化学中常用的物理量——物质的量教学设计: 这是一份化学鲁科版 (2019)第3节 化学中常用的物理量——物质的量教学设计,共9页。教案主要包含了新课导入,知识介绍,注意事项,课堂练习,观看视频,思考交流,计算填表,归纳总结等内容,欢迎下载使用。

