高中生物人教版 (2019)必修1《分子与细胞》第3节 细胞核的结构和功能第2课时教案
展开1.条件:无氧条件下。
2.场所:细胞质基质。
3.过程及特点
(1)第一阶段:葡萄糖eq \(――→,\s\up7(酶))丙酮酸+[H](与有氧呼吸的第一阶段完全相同)。
(2)第二阶段:
(3)特点:只在第一阶段释放出少量能量,生成少量ATP,大部分能量存留在酒精或乳酸中。
4.类型
(1)乳酸发酵:C6H12O6eq \(――→,\s\up7(酶))2C3H6O3(乳酸)+少量能量。
(2)酒精发酵:C6H12O6eq \(――→,\s\up7(酶))2C2H5OH(酒精)+2CO2+少量能量。
5.概念
(1)无氧呼吸:在没有氧气参与的情况下,葡萄糖等有机物经过不完全分解,释放少量能量的过程。
(2)细胞呼吸:有机物在细胞内经过一系列的氧化分解,生成二氧化碳或其他产物,释放能量并生成ATP的过程。
归纳总结 有氧呼吸和无氧呼吸的比较
(1)不同细胞无氧呼吸的产物不一定相同( )
(2)人体细胞在有氧或无氧状态下均可产生CO2( )
(3)无氧呼吸是不彻底的氧化分解,一些能量没释放出来,所以无氧呼吸释放的能量较少( )
答案 (1)√ (2)× (3)√
1.无氧呼吸有无[H]的积累?无氧呼吸第一阶段产生的[H]的作用是什么?
提示 没有;第一阶段产生的[H]参与第二阶段的反应。
2.葡萄糖在无氧呼吸过程中能量的主要去向是什么?
提示 葡萄糖分子中的大部分能量存留在酒精或乳酸中,释放出少量的能量,生成少量ATP。
3.剧烈运动后的肌肉酸疼是怎样造成的?
提示 剧烈运动时氧气供应不足,肌肉细胞进行无氧呼吸产生了乳酸,造成肌肉酸疼。
二、细胞呼吸原理的应用
拓展提升 环境因素对细胞呼吸影响的曲线分析
(1)温度是通过影响酶的活性来影响细胞呼吸的( )
(2)农田长期水淹后造成的植物烂根与无氧呼吸有关( )
(3)破伤风芽孢杆菌适宜生活在有氧的环境中( )
答案 (1)√ (2)√ (3)×
下图为O2浓度对苹果组织细胞呼吸作用的影响曲线,据图分析:
1.A、B、C、D四点对应的O2浓度时组织细胞的呼吸方式分别是怎样的?
提示 A只有无氧呼吸,B、C既有有氧呼吸又有无氧呼吸,D只有有氧呼吸。
2.A、B、C、D四点中最适合储存苹果的是________。
提示 C点
3.苹果的储存方式与粮食的储存方式有什么不同?
提示 苹果储存:零上低温、低氧、高CO2、一定湿度。粮食储存:低温、低氧、高CO2、干燥。
1.(2018·广东珠海模拟)如图是酵母菌细胞呼吸示意图,下列相关叙述正确的是( )
A.甲条件下葡萄糖释放的能量大部分转移到ATP中
B.乙条件下葡萄糖内的能量只流向酒精和ATP
C.甲、乙条件下产生物质a的部位是不同的
D.试剂X是酸性重铬酸钾溶液
答案 C
解析 甲条件下葡萄糖释放的能量,少部分储存在ATP中,大部分以热能形式散失,A错误;乙条件下葡萄糖内的能量大部分未释放出来,仍储存在酒精中,释放的能量少部分储存在ATP中,大部分以热能形式散失,B错误;甲、乙条件下产生物质a(CO2)的部位是不同的,无氧呼吸产生CO2的场所为细胞质基质,有氧呼吸产生CO2的场所为线粒体基质,C正确;酸性重铬酸钾溶液可用于检测酒精,不能用于检测CO2,试剂X是溴麝香草酚蓝溶液或澄清的石灰水,用于检测CO2,D错误。
2.(2018·河南安阳期末)如图表示生物体内的部分物质代谢过程。对这一示意图的解释正确的是( )
A.在人体内,①②过程可在同一细胞中完成
B.在人体细胞的细胞质基质中含有③⑤过程所需的酶
C.在乳酸菌体内,当④过程加强时,⑤过程会减弱
D.在生物细胞内发生的④过程不需要H2O作反应物
答案 B
解析 ①过程表示淀粉水解成葡萄糖,在人体内,该过程只能发生在消化道中,而不能发生在细胞中,A错误;由题图知,③过程是有氧呼吸或无氧呼吸的第一阶段,场所是细胞质基质,⑤过程是产物为乳酸的无氧呼吸的第二阶段,场所是细胞质基质,B正确;在乳酸菌细胞内,不能进行④过程,只能进行③⑤过程,C错误;④过程表示有氧呼吸的第二和第三阶段,其中第二阶段需要H2O作为反应物,D错误。
3.有氧呼吸与无氧呼吸的相同点是( )
①都在线粒体中进行 ②都需要酶 ③都需要氧 ④都产生ATP ⑤都经过生成丙酮酸的过程
A.①②⑤ B.②③④ C.②③⑤ D.②④⑤
答案 D
解析 生物体内的化学反应都需要酶的催化;有氧呼吸与无氧呼吸的第一阶段都是在细胞质基质中进行且都产生丙酮酸;有氧呼吸与无氧呼吸的实质相同,都是分解有机物,释放能量,形成ATP的过程。
4.(2018·福建厦门期末)下列关于细胞呼吸原理的应用,不正确的是( )
A.用透气的纱布包扎伤口,可抑制厌氧菌的繁殖
B.稻田定期排水,可避免水稻幼根因缺氧产生乳酸,导致变黑、腐烂
C.花盆中土壤板结,需要及时松土透气,以促进根对无机盐的吸收
D.种子在低温、低氧、干燥环境中,可降低细胞呼吸,减少有机物消耗
答案 B
解析 用透气纱布包扎伤口,可增加通气量,抑制破伤风芽孢杆菌等厌氧菌的无氧呼吸,从而抑制其繁殖,A正确;稻田定期排水,可避免水稻幼根因缺氧进行无氧呼吸而产生酒精,导致变黑、腐烂,B错误;花盆中土壤板结,需要及时松土透气,增加土壤的通气量,有利于植物的根系进行有氧呼吸,并能促进其吸收土壤中的无机盐,C正确;种子在入库储藏之前,都要晒干,并且要把种子储藏在低温、低氧、干燥的环境中,这样做的目的是降低种子的细胞呼吸,减少有机物的消耗,延长种子的储藏时间,D正确。
5.如图表示某高等植物非绿色器官的细胞呼吸与O2浓度的关系,下列叙述不正确的是( )
A.O2浓度为a时,是植物种子储存的最佳O2浓度
B.O2浓度为b时,该器官只进行有氧呼吸
C.如果是人体,则该图中的曲线Ⅰ、Ⅱ不存在
D.曲线Ⅲ细胞呼吸发生的场所是线粒体和细胞质基质
答案 A
解析 分析题图可知,Ⅰ表示无氧呼吸释放的CO2量,Ⅱ表示CO2释放总量,Ⅲ表示有氧呼吸释放的CO2量。CO2释放总量最低时,细胞呼吸最弱,消耗的有机物最少,最适于储存植物种子,而O2浓度为a时,CO2释放量不是最低,A项错误;当O2浓度为b时,无氧呼吸完全被抑制,该器官只进行有氧呼吸,B项正确;如果是人体,只有有氧呼吸产生CO2,无氧呼吸只产生乳酸,则题图中的曲线Ⅰ、Ⅱ不存在,C项正确;曲线Ⅲ表示有氧呼吸,发生的场所是细胞质基质和线粒体,D项正确。
6.某豆科植物种子萌发过程中CO2释放速率和O2吸收速率的变化趋势如图所示。请据图回答问题:
(1)在12~24 h期间,呼吸速率逐渐增强,在此期间细胞呼吸的主要方式是________呼吸,该呼吸方式在细胞中发生的部位是______________,其产物是________________________。
(2)胚根长出后,萌发种子的________呼吸速率明显升高。
答案 (1)无氧 细胞质基质 酒精和二氧化碳 (2)有氧
解析 (1)据图可知,在12~24 h期间,氧气吸收量很少,而二氧化碳释放量很多,表明此时细胞呼吸的主要方式是无氧呼吸;无氧呼吸的场所是细胞质基质,产物是酒精和二氧化碳。(2)胚根长出后,氧气的吸收量明显增多,说明有氧呼吸的速率明显升高。
题组一 无氧呼吸
1.下列有关细胞呼吸的叙述中,错误的是( )
A.蛔虫寄生于人体小肠,同人体细胞一样,既可以进行有氧呼吸,也可以进行无氧呼吸
B.哺乳动物成熟的红细胞没有线粒体,只能进行无氧呼吸
C.长跑时,人体产生的CO2仅仅是有氧呼吸的产物
D.发酵和无氧呼吸并不是同一概念
答案 A
解析 蛔虫只能进行无氧呼吸,A错误;哺乳动物成熟的红细胞中没有线粒体,所以只能进行无氧呼吸,B正确;长跑时,人体产生的CO2仅仅是有氧呼吸的产物,C正确;通过酵母菌、乳酸菌等微生物的无氧呼吸获得相关产物的过程叫作发酵,且广义的发酵还有有氧发酵,所以无氧呼吸和发酵不是同一概念,D正确。
2.(2018·山东日照五中期末)下列有关有氧呼吸和无氧呼吸的叙述中,不正确的是( )
A.都有葡萄糖分解成丙酮酸的过程
B.都产生二氧化碳和水
C.都是有机物的氧化分解
D.都有能量释放,并产生ATP
答案 B
解析 有氧呼吸的产物为二氧化碳和水,但无氧呼吸的产物为二氧化碳和酒精(酒精发酵)或者乳酸(乳酸发酵),故B项错误。
3.如图为植物细胞中的某种代谢过程示意图,下列有关该代谢过程的说法不准确的是( )
A.该代谢过程在细胞质基质中进行
B.后面ATP的能量来自前面的ATP
C.代谢产物可进入线粒体中
D.该代谢过程也存在于乳酸菌中
答案 B
解析 该代谢过程为葡萄糖进行有氧呼吸和无氧呼吸第一阶段产生丙酮酸的过程,发生在细胞质基质中,A项正确;代谢过程中合成的ATP中的能量都来源于有机物的分解,B项错误;产生的丙酮酸可进入线粒体继续进行有氧呼吸的第二、三阶段,C项正确;乳酸菌的无氧呼吸也可进行此过程,D项正确。
4.(2019·辽宁大连二十四中高一上期末)如图所示,在适宜的温度条件下,下列装置中都放入干酵母(内有活酵母菌),其中适于产生酒精的装置是( )
答案 A
解析 干酵母中的酵母菌由于体内自由水少,代谢缓慢,故应向装置中加入水。酵母菌属于兼性厌氧菌,在有氧时进行有氧呼吸,在无氧时进行无氧呼吸。酒精是酵母菌无氧呼吸的产物,因此,适于产生酒精的装置应与空气隔绝,故A正确。
5.(2018·山东青岛二中期末)将酵母菌研磨成匀浆,离心后得到只含细胞质基质的上清液和含线粒体的沉淀物,分别放入甲、乙、丙三支试管中(如表),并置于适宜温度但隔绝空气的条件下一段时间。下列叙述错误的是( )
A.丙试管中有少量CO2产生
B.乙试管中不发生反应
C.丙试管中有少量的ATP产生
D.甲试管中最终产物为CO2和H2O
答案 D
解析 甲试管中含有细胞质基质和葡萄糖溶液,在隔绝空气的条件下,可进行无氧呼吸,产生CO2和酒精;乙试管中含有线粒体和葡萄糖溶液,但葡萄糖不能进入线粒体,所以不发生反应;丙试管中是完整的酵母菌和葡萄糖溶液,在隔绝空气的条件下进行无氧呼吸产生酒精、少量CO2和ATP。
6.在马拉松比赛中,运动员骨骼肌细胞所消耗的能量主要来自( )
A.葡萄糖的有氧分解 B.丙酮酸的水解
C.葡萄糖的无氧分解 D.脂肪酸的氧化
答案 A
解析 马拉松比赛中需消耗大量的能量,主要的能量来源是葡萄糖的有氧分解,部分能量来自无氧呼吸和其他途径。
题组二 细胞呼吸原理的应用
7.在生产和生活中,常常用到细胞呼吸的原理,下列各项中利用了细胞呼吸原理的是( )
①真空包装水果延长保质期 ②酸奶的制作 ③利用酵母菌酿酒 ④给农作物施肥以增加其产量 ⑤医学上通过通入氧气来驱赶肚子里的蛔虫 ⑥消化不良时食用多酶片
A.①②③⑤ B.①②③⑥
C.②③④⑤ D.③④⑤⑥
答案 A
解析 给农作物施肥是为农作物提供矿质元素;多酶片中含多种酶类,消化不良时食用多酶片利用的是酶的催化作用,和细胞呼吸没有直接关系。
8.(2018·清远高一检测)下列有关细胞呼吸的叙述中,正确的是( )
A.无氧、干燥的环境细胞呼吸最弱,有利于果蔬储藏
B.水稻根部主要进行无氧呼吸,以适应缺氧环境
C.人体中的二氧化碳来自细胞的有氧呼吸和无氧呼吸
D.用玉米经酵母菌发酵产生酒精来替代汽油,主要利用了酵母菌的无氧呼吸
答案 D
解析 无氧环境中,细胞进行无氧呼吸,大量消耗有机物,不利于果蔬储藏,果蔬应储藏在低氧、一定湿度的环境中,A错误;水稻根部主要进行有氧呼吸,但在缺氧时也能进行无氧呼吸,以适应缺氧环境,B错误;人体中的二氧化碳来自细胞的有氧呼吸,C错误;酵母菌无氧呼吸的产物为酒精和二氧化碳,故用玉米经酵母菌发酵产生酒精来替代汽油,利用了酵母菌的无氧呼吸,D正确。
9.(2018·黑龙江大庆铁人中学期末)如图表示某植物的非绿色器官在氧浓度为a、b、c、d时,CO2释放量和O2吸收量的变化。下列相关叙述正确的是( )
A.氧浓度为a时,最适于储藏该植物器官
B.氧浓度为b时,无氧呼吸消耗葡萄糖的量是有氧呼吸的5倍
C.氧浓度为c时,不进行无氧呼吸
D.氧浓度为d时,有氧呼吸强度与无氧呼吸强度相等
答案 B
解析 植物的非绿色器官不能进行光合作用,只能进行细胞呼吸。当氧浓度为a时,O2吸收量为0,无氧呼吸较强,放出的CO2较多,不适于储藏该植物器官,A错误;氧浓度为b时,O2吸收量与CO2释放量之比为3∶8,由于有氧呼吸O2吸收量与CO2释放量相等,故无氧呼吸CO2释放量为5,消耗葡萄糖的量为2.5,而有氧呼吸消耗葡萄糖的量为0.5,故无氧呼吸消耗葡萄糖的量是有氧呼吸的5倍,B正确;当氧浓度为c时,CO2释放量大于O2吸收量,同时进行无氧呼吸与有氧呼吸,C错误;当氧浓度为d时,CO2释放量等于O2吸收量,只进行有氧呼吸,D错误。
10.(2018·浙江金华期中)如图表示的是某植物的非绿色器官在不同O2浓度条件下O2的吸收量和CO2的释放量之间的相互关系,其中线段XY=YZ(呼吸底物为葡萄糖)。则在O2浓度为a时,下列说法正确的是( )
A.有氧呼吸比无氧呼吸消耗的有机物多
B.有氧呼吸与无氧呼吸释放的能量相等
C.有氧呼吸比无氧呼吸释放的能量多
D.有氧呼吸比无氧呼吸释放的CO2多
答案 C
解析 图中“O2的吸收量”表示有氧呼吸消耗的O2量,等于有氧呼吸释放的CO2量,“CO2的释放量”表示有氧呼吸和无氧呼吸共同释放的CO2量。在O2浓度为a时,XY=YZ,说明有氧呼吸与无氧呼吸释放的CO2量相等,D错误;根据有氧呼吸和无氧呼吸的反应式可知,O2浓度为a时,有氧呼吸比无氧呼吸消耗的有机物少,但有氧呼吸比无氧呼吸释放的能量多,A、B错误,C正确。
11.(2019·安徽合肥一中月考)生物体内葡萄糖分解代谢过程的图解如图所示,下列有关说法正确的是( )
A.反应①②③④都可在人体细胞中进行
B.图中反应均在细胞质基质内完成
C.反应①②必须在有氧条件下进行
D.粮食储藏过程中,有时会发生粮堆湿度增大的现象,这是因为细胞呼吸产生了水
答案 D
解析 ①②③④分别是有氧呼吸或无氧呼吸第一阶段,有氧呼吸第二、三阶段,产生酒精的无氧呼吸第二阶段,产生乳酸的无氧呼吸第二阶段。人体细胞不能产生酒精,所以反应③不会发生在人体细胞中,A错误;真核细胞内反应②在线粒体中进行,其余反应均在细胞质基质中进行,B错误;反应①在无氧条件下也能进行,C错误;粮食储藏时,细胞呼吸产生水,使粮堆湿度增大,D正确。
12.(2018·江西玉山一中期末)如图是外界条件对植物呼吸的相对速率的影响曲线图,以下分析不正确的是( )
A.从甲图可知细胞呼吸最旺盛时的温度是B点对应的温度
B.乙图中曲线Ⅰ表示有氧呼吸,曲线Ⅱ表示无氧呼吸
C.乙图中曲线Ⅰ表示的生理过程所利用的有机物主要是葡萄糖
D.乙图中曲线Ⅱ最终趋于平衡,可能是受到温度或呼吸酶数量的限制
答案 B
解析 甲图中B点温度下植物细胞呼吸的相对速率最大,说明该温度下细胞呼吸最旺盛,A正确;随O2浓度增大,有氧呼吸增强,无氧呼吸被抑制,故乙图中曲线Ⅰ表示无氧呼吸,曲线Ⅱ表示有氧呼吸,B错误;细胞呼吸利用的有机物主要是葡萄糖,C正确;因有氧呼吸受温度或呼吸酶数量的限制,故曲线Ⅱ最终趋于平衡,D正确。
13.(2019·云南玉溪一中高一上期末)细胞呼吸分有氧呼吸和无氧呼吸,两者进行的场所、过程等均存在差异。如图表示细胞部分结构和功能,据图回答:
(1)图中A是________,B的利用发生在有氧呼吸的第________阶段,B的产生部位是____________。
(2)在有氧呼吸的过程中,释放的CO2是在第________阶段产生的;产生ATP最多的是第________阶段。
(3)该细胞产生CO2的场所是______________________________________________,如果有氧呼吸和无氧呼吸产生了等量的CO2,则所消耗的葡萄糖之比是________。
(4)结合图示过程,有氧呼吸的总反应式可写成____________________________________。
答案 (1)丙酮酸 二 线粒体内膜 (2)二 三
(3)细胞质基质、线粒体基质 1∶3
(4)C6H12O6+6O2+6H2Oeq \(――→,\s\up7(酶))6CO2+12H2O+能量
解析 (1)题图表示的是细胞呼吸,据细胞呼吸过程可知,A是丙酮酸,B是水,水的利用发生在有氧呼吸的第二阶段,水的产生部位是线粒体内膜。(2)在有氧呼吸的过程中,释放的CO2是在第二阶段产生的,产生ATP最多的是第三阶段。(3)无氧呼吸产生CO2的场所是细胞质基质,有氧呼吸产生CO2的场所是线粒体基质,据有氧呼吸和无氧呼吸的反应式可知,如果两过程产生等量的CO2,则所消耗的葡萄糖之比是1∶3。(4)结合图示过程,有氧呼吸的反应式可写成C6H12O6+6O2+6H2Oeq \(――→,\s\up7(酶))6CO2+12H2O+能量。
14.(2018·郑州高一检测)如图表示北方的一个储藏白菜的地窖中,随着O2的消耗,CO2浓度的变化情况。据此分析回答问题:
(1)AB段,O2消耗量很大,CO2浓度上升也很快,白菜在进行________呼吸。
(2)CD段,O2的浓度接近零,而CO2浓度仍在上升,白菜主要在进行________呼吸。
(3)BC段,O2浓度已很低,CO2浓度几乎不上升,原因是_________________________。
(4)较长时间储藏白菜,应把地窖里的O2浓度控制在________段范围内,若将地窖完全封闭,隔绝空气,则白菜将会__________,主要原因是_________________________________。
答案 (1)有氧 (2)无氧 (3)有氧呼吸微弱,而无氧呼吸又受到抑制 (4)BC 腐烂 无氧条件下白菜进行无氧呼吸产生酒精,对细胞产生毒害,导致白菜腐烂
解析 (1)AB段,白菜在进行有氧呼吸,消耗O2,释放CO2,所以AB段O2消耗量很大,CO2浓度上升也很快。
(2)CD段,O2的浓度接近零,而CO2浓度仍在上升,这说明白菜主要在进行无氧呼吸(酒精发酵)。
(3)BC段,白菜的有氧呼吸微弱,而无氧呼吸又受到抑制,所以CO2浓度几乎不再升高。
(4)地窖里O2浓度的控制原则是既能使消耗的有机物少,又能满足白菜的基本生命活动。如果完全隔绝空气,则白菜进行无氧呼吸产生酒精,对细胞产生毒害,白菜将会腐烂。项目
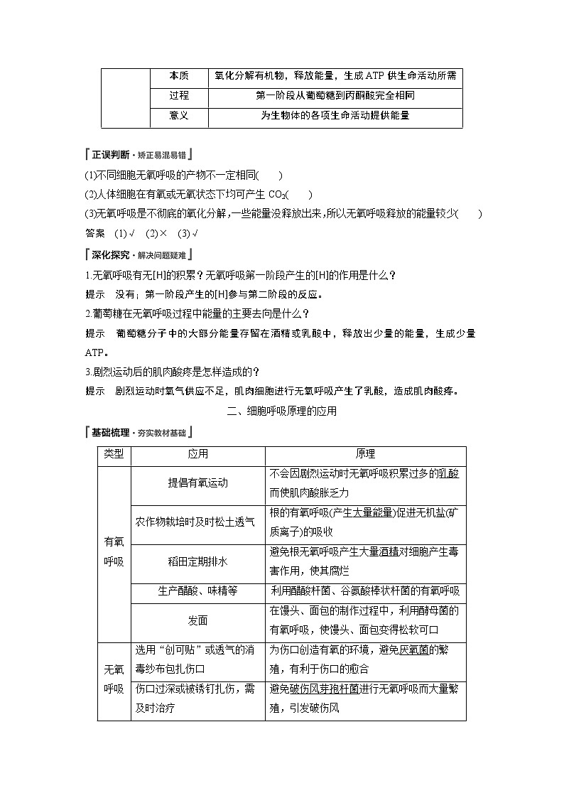
有氧呼吸
无氧呼吸
不同点
条件
需氧
无氧
场所
细胞质基质(第一阶段)、线粒体(第二、三阶段)
细胞质基质
分解程度
葡萄糖被彻底分解
葡萄糖分解不彻底
产物
CO2、H2O
乳酸或酒精和CO2
能量释放
大量
少量
相同点
反应条件
需酶和适宜温度
本质
氧化分解有机物,释放能量,生成ATP供生命活动所需
过程
第一阶段从葡萄糖到丙酮酸完全相同
意义
为生物体的各项生命活动提供能量
类型
应用
原理
有氧呼吸
提倡有氧运动
不会因剧烈运动时无氧呼吸积累过多的乳酸而使肌肉酸胀乏力
农作物栽培时及时松土透气
根的有氧呼吸(产生大量能量)促进无机盐(矿质离子)的吸收
稻田定期排水
避免根无氧呼吸产生大量酒精对细胞产生毒害作用,使其腐烂
生产醋酸、味精等
利用醋酸杆菌、谷氨酸棒状杆菌的有氧呼吸
发面
在馒头、面包的制作过程中,利用酵母菌的有氧呼吸,使馒头、面包变得松软可口
无氧呼吸
选用“创可贴”或透气的消毒纱布包扎伤口
为伤口创造有氧的环境,避免厌氧菌的繁殖,有利于伤口的愈合
伤口过深或被锈钉扎伤,需及时治疗
避免破伤风芽孢杆菌进行无氧呼吸而大量繁殖,引发破伤风
制作酸菜、酸奶、泡菜等
利用乳酸菌无氧呼吸产生乳酸
环境因素
曲线图
分析
温度
温度主要影响呼吸酶的活性。一般而言,在一定范围内,呼吸强度随着温度的升高而增强
O2浓度
O2浓度为零时只进行无氧呼吸;O2浓度为10%以下,既进行有氧呼吸又进行无氧呼吸;O2浓度为10%以上,只进行有氧呼吸
CO2浓度
增加CO2的浓度对细胞呼吸有明显的抑制作用
水
在一定范围内,细胞呼吸强度随含水量的增加而加强
试管编号
加入物质
甲
上清液+葡萄糖溶液
乙
沉淀物+葡萄糖溶液
丙
酵母菌+葡萄糖溶液
生物人教版 (2019)第3节 细胞呼吸的原理和应用教学设计: 这是一份生物人教版 (2019)第3节 细胞呼吸的原理和应用教学设计,共10页。教案主要包含了细胞呼吸的概念,探究细胞呼吸的方式,有氧呼吸,无氧呼吸等内容,欢迎下载使用。
2021学年第5章 细胞的能量供应和利用第3节 细胞呼吸的原理和应用教案: 这是一份2021学年第5章 细胞的能量供应和利用第3节 细胞呼吸的原理和应用教案,共6页。
高中生物人教版 (2019)必修1《分子与细胞》第3节 细胞呼吸的原理和应用教案设计: 这是一份高中生物人教版 (2019)必修1《分子与细胞》第3节 细胞呼吸的原理和应用教案设计,共8页。教案主要包含了学习目标\教学目标,教学重难点,教学方法,教学过程,板书设计等内容,欢迎下载使用。

