高中物理人教版 (新课标)选修34 实验:传感器的应用教案
展开6.3 传感器的应用 (二)
教学目标
(一)知识与技能
1.了解温度传感器在电饭锅和测温仪上的应用。
2.了解光传感器在鼠标器和火灾报警器上的应用。
(二)过程与方法
通过实验或演示实验,了解传感器在生产、生活中的应用。
(三)情感、态度与价值观
在了解传感器原理及应用时,知道已学知识在生活、生产、科技社会中的价值,增强学习兴趣,培养良好的科学态度。
教学重点、难点
重点
各种传感器的应用原理及结构。
难点
各种传感器的应用原理及结构。
教学方法
实验法、观察法、讨论法。
教学手段
演示用的感温铁氧体,磁铁,电烙铁,计算机的鼠标器,光敏电阻,多用表,干电池,蜡烛,各种功率的白炽灯等
教学过程
(一)引入新课
传感器的应用已经渗透到环境保护、交通运输、航天、军事以及家庭生活等各领域.例如,空调、电冰箱、微波炉、消毒碗柜等与温度控制相关的家用电器,几乎都要使用温度传感器.光传感器的应用也十分广泛,如电脑上的鼠标器、路灯的自动控制及火灾报警器等.
这节课我们就来学习温度传感器和光传感器的应用实例。
(二)进行新课
1、温度传感器的应用——电饭锅
引导学生阅读教材有关内容。
(1)温度传感器的主要元件是什么? 感温铁氧体。
(2)感温铁氧体的组成物质是什么?氧化锰、氧化锌和氧化铁粉末混合烧结而成。
(3)感温铁氧体有何特点?
常温下具有铁磁性,能够被磁体吸引,温度达到约103℃,失去铁磁性.
(4)什么是“居里点”?居里点,又称居里温度,即指103℃。
观察演示实验:感温铁氧体的特性。
现象:当感温铁氧体的温度升高到一定数值时,感温铁氧体与磁铁分离。说明温度升高到一定数值时,感温铁氧体的磁性消失。
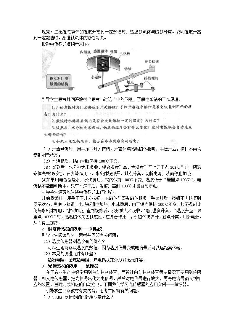
投影电饭锅的结构示意图。
引导学生思考并回答教材“思考与讨论”中的问题,了解电饭锅的工作原理。
(1)开始煮饭时,用手压下开关按钮,永磁体与感温磁体相吸,手松开后,按钮不再恢复到图示状态。
(2)水沸腾后,锅内大致保持100℃不变。
(3)饭熟后,水分被大米吸收,锅底温度升高,当温度升至“居里点103℃”时,感温磁体失去铁磁性,在弹簧作用下,永磁体被弹开,触点分离,切断电源,从而停止加热.
(4)如果用电饭锅烧水,水沸腾后,锅内保持100℃不变,温度低于“居里点103℃”,电饭锅不能自动断电。只有水烧干后,温度升高到103℃才能自动断电。
引导学生连贯地叙述电饭锅的工作过程。
开始煮饭时,用手压下开关按钮,永磁体与感温磁体相吸,手松开后,按钮不再恢复到图示状态,则触点接通,电热板通电加热,水沸腾后,由于锅内保持100℃不变,故感温磁体仍与永磁体相吸,继续加热,直到饭熟后,水分被大米吸收,锅底温度升高,当温度升至“居里点103℃”时,感温磁体失去铁磁性,在弹簧作用下,永磁体被弹开,触点分离,切断电源,从而停止加热.
2.温度传感器的应用——测温仪
引导学生阅读教材,思考并回答有关问题。
(1)温度传感器测温仪有何优点?
可以远距离读取温度的数值.因为温度信号变成电信号后可以远距离传输.
(2)常见的测温元件有哪些?
热敏电阻、金属热电阻、热电偶及红外线敏感元件等.
3.光传感器的应用——鼠标器
在工农业生产中经常用到自动控制装置,而设计自动控制装置很多情况下要用到传感器.如光电传感器,把光信号转化为电信号,然后对电信号进行放大,再将电信号输入到相应的装置,进而完成相应的自动控制。下面我们学习光传感器的应用实例——鼠标器。
引导学生阅读教材有关内容,思考并回答有关问题。
(1)机械式鼠标器的内部组成是什么?
滚球、滚轴与码盘、红外发射管与红外接收管.(光传感器,如图所示)豆品多一
(2)简述机械式鼠标器的工作原理。
鼠标器移动时,滚球运动通过轴带动两个码盘转动,红外接收管就收到断续的红外线脉冲,输出相应的电脉冲信号,计算机分别统计两个方向的脉冲信号,红外接收管处理后就使屏幕上的光标产生相应的位移。
4.光传感器的应用——火灾报警器
许多会议室、宾馆房间的天花板上都装有火灾报警器,火灾报警器是光传感器应用的又一实例。
引导学生阅读教材有关内容,思考并回答有关问题。
(1)以利用烟雾对光的散射来工作的火灾报警器为例,简述其工作原理。
报警器带孔的罩子内装有发光二极管LED、光电三极管和不透明的挡板.平时,光电三极管收不到LED发出的光,呈现高电阻状态.烟雾进入罩内后对光有散射作用,使部分光线照射到光电三极管上,其电阻变小.与传感器连接的电路检测出这种变化,就会发出警报.
实验
做实验,记录实验现象。
(三)课堂总结、点评
本节课主要学习了以下几个问题:
电饭锅
测温仪
温度传感器
鼠标器
火灾报警器
光传感器
传感器的应用
各种传感器广泛应用于人们日常生活、生产中,如空调、电冰箱、电饭堡、火灾报警器、路灯自动控制、电脑鼠标器等.传感器把所感受到的物理量,如力、热、磁、光、声等,转换成便于测量的电压、电流等,与电路相结合达到自动控制的目的.
(四)实例探究
温度传感器的应用
【例1】如图甲为在温度为10℃左右的环境中工作的某自动恒温箱原理简图,箱内的电阻R1=20 kΩ,R2=10 kΩ,R3=40 kΩ,Rt为热敏电阻,它的电阻随温度变化的图线如图乙所示.当 a、b端电压 Uab<0时,电压鉴别器会令开关S接通,恒温箱内的电热丝发热,使箱内温度提高;当Uab>0时,电压鉴别器使 S断开,停止加热,恒温箱内的温度恒定在_________℃.
光传感器的应用
【例2】如图所示为一实验小车中利用光电脉冲测量车速和行程的装置示意图。A为光源,B为光电接收器,A、B均固定在车身上,C为小车的车轮,D为与C同轴相连的齿轮。车轮转动时,A发出的光束通过旋转齿轮上齿的间隙后变成脉冲光信号,被B接收并转换成电信号,由电子电路记录和显示。若实验显示单位时间内脉冲数为n,累计脉冲数为N,则要测出小车的速度和行程还必须测量的物理量和数据是 ,小车速度的表达式为v= ;行程的表达式为= 。
答案:车轮的半径R和齿轮齿数P;;
高中物理人教版 (新课标)选修33 传感器的应用(二)教案: 这是一份高中物理人教版 (新课标)选修33 传感器的应用(二)教案,共4页。
高中物理人教版 (新课标)选修33 传感器的应用(二)教案及反思: 这是一份高中物理人教版 (新课标)选修33 传感器的应用(二)教案及反思,共4页。
高中物理人教版 (新课标)选修33 传感器的应用(二)教案及反思: 这是一份高中物理人教版 (新课标)选修33 传感器的应用(二)教案及反思,共9页。

