高中物理人教版 (新课标)选修34 实验:传感器的应用导学案
展开一、实验原理和方法
1.光控开关
(1)电路如图所示.
(2)斯密特触发器的工作原理:斯密特触发器是一个性能特殊的非门电路,当加在它的输入端A的电压逐渐上升到某个值(1.6 V)时,输出端Y会突然从高电平跳到低电平(0.25 V),而当输入端A的电压下降到另一个值的时候(0.8 V),Y会从低电平跳到高电平(3.4 V).
(3)光控开关的工作原理:白天,光照强度较大,光敏电阻RG阻值较小,加在斯密特触发器输入端A的电压较低,则输出端Y输出高电平,发光二极管LED不导通;当天暗到一定程度时,RG阻值增大到一定值,斯密特触发器的输入端A的电压上升到1.6 V,输出端Y突然从高电平跳到低电平,则发光二极管LED导通发光(相当于路灯),这样就达到了使路灯天明自动熄灭,天暗自动开启的目的.
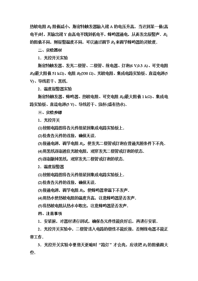
2.温度报警器
(1)电路如图所示.
(2)工作原理:常温下,调节R1的阻值使斯密特触发器输入端A处于低电平,则输出端Y处于高电平,无电流通过蜂鸣器,蜂鸣器不发声;当温度升高时,热敏电阻RT阻值减小,斯密特触发器输入端A的电压升高,当达到某一值(高电平)时,其输出端Y由高电平跳到低电平,蜂鸣器通电,从而发出报警声.R1的阻值不同,则报警温度不同,可以通过调节R1来调节蜂鸣器的灵敏度.
二、实验器材
1.光控开关实验
斯密特触发器、发光二极管、二极管、继电器、灯泡(6 V,0.3 A)、可变电阻R1(最大阻值51 kΩ)、电阻R2(330 Ω)、光敏电阻、集成电路实验板、直流电源(5 V)、导线若干、黑纸.
2.温度报警器实验
斯密特触发器、蜂鸣器、热敏电阻、可变电阻R1(最大阻值1 kΩ)、集成电路实验板、直流电源(5 V)、导线若干、烧杯(盛有热水).
三、实验步骤
1.光控开关
(1)按照电路图将各元件组装到集成电路实验板上.
(2)检查各元件的连接,确保无误.
(3)接通电源,调节电阻R1,使发光二极管或灯泡在普通光照条件下不亮.
(4)用黑纸逐渐遮住光敏电阻,观察发光二极管或灯泡的状态.
(5)逐渐撤掉黑纸,观察发光二极管或灯泡的状态.
2.温度报警器
(1)按照电路图将各元件组装到集成电路实验板上.
(2)检查各元件的连接,确保无误.
(3)接通电源,调节电阻R1,使蜂鸣器常温下不发声.
(4)用热水使热敏电阻的温度升高,注意蜂鸣器是否发声.
(5)将热敏电阻从热水中取出,注意蜂鸣器是否发声.
四、注意事项
1.安装前,对器材进行测试,确保各元件性能良好后,再进行安装.
2.光控开关实验中,二极管连入电路的极性不能反接,否则继电器不能正常工作.
3.光控开关实验中要想天更暗时“路灯”才会亮,应该把R1的阻值调大些.
4.温度报警器实验中,要使蜂鸣器在更低的温度时报警,应该把R1的阻值调大些.
【例1】 如图是用斯密特触发器控制某宿舍楼道内灯的示意图,试说明其工作原理.
[解析] 天较亮时,光敏电阻RG阻值较小,斯密特触发器输入端A电势较低,则输出端Y输出高电平,线圈中无电流,工作电路不通;天较暗时,光敏电阻RG电阻增大,斯密特触发器输入端A电势升高,当升高到一定值,输出端Y由高电平突然跳到低电平,有电流通过线圈A,电磁继电器工作,接通工作电路,使路灯自动开启;天明后,RG阻值减小,斯密特触发器输入端A电势逐渐降低,降到一定值,输出端Y突然由低电平跳到高电平,则线圈A不再有电流,则电磁继电器自动切断工作电路的电源,路灯熄灭.
[答案] 见解析
【例2】 现有热敏电阻、电炉丝、电源、电磁继电器、滑动变阻器、开关和导线若干,如图所示,试设计一个温控电路,要求温度低于某一温度时,电炉丝自动通电供热,超过某一温度又可以自动断电,画出电路图并说明工作过程.
[解析] 热敏电阻RT与滑动变阻器及电磁继电器构成低压控制电路.电路图如图所示.
当温度低于某一值时,热敏电阻的阻值很大,流过电磁继电器的电流很小,继电器无法吸引衔铁P,K处接通,电炉丝处于加热状态;当温度高于某一值时,热敏电阻的阻值变得很小,通过电磁继电器的电流较大,继电器吸引衔铁P,K处断开,电炉丝停止加热.
[答案] 见解析
【例3】 某实验小组利用如图(a)所示的电路探究在25 ℃~80 ℃范围内某热敏电阻的温度特性.所用器材有:置于温控室(图中虚线区域)中的热敏电阻RT,其标称值(25 ℃时的阻值)为900.0 Ω;电源E(6 V,内阻可忽略);电压表(量程150 mV);定值电阻R0(阻值20.0 Ω),滑动变阻器R1(最大阻值为1 000 Ω);电阻箱R2(阻值范围0~999.9 Ω);单刀开关S1,单刀双掷开关S2.
(a)
实验时,先按图(a)连接好电路,再将温控室的温度t升至80.0 ℃.将S2与1端接通,闭合S1,调节R1的滑片位置,使电压表读数为某一值U0;保持R1的滑片位置不变,将R2置于最大值,将S2与2端接通,调节R2,使电压表读数仍为U0;断开S1,记下此时R2的读数.逐步降低温控室的温度t,得到相应温度下R2的阻值,直至温度降到25.0 ℃.实验得到的R2t的数据见下表.
回答下列问题:
(1)在闭合S1前,图(a)中R1的滑片应移动到________(选填“a”或“b”)端;
(2)在图(b)的坐标纸上补齐数据表中所给数据点,并做出R2t曲线;
(b)
(c)
(3)由图(b)可得到RT在25 ℃~80 ℃范围内的温度特性.当t=44.0 ℃时,可得RT=________ Ω;
(4)将RT握于手心,手心温度下R2的相应读数如图(c)所示,该读数为________ Ω,则手心温度为________℃.
[解析] (1)题图(a)的电路中滑动变阻器采用限流接法,在闭合S1前,R1应该调节到接入电路部分的阻值最大,使电路中电流最小,即题图(a)中R1的滑片应移到b端.
(2)将t=60 ℃和t=70 ℃对应的两组数据画在坐标图上,然后用平滑曲线过尽可能多的数据点画出R2t曲线.
(3)根据题述实验过程可知,测量的R2的数据等于对应的热敏电阻RT的阻值.由画出的R2t曲线可知,当t=44.0 ℃时,对应的RT=450 Ω.
(4)由画出的R2t曲线可知,当RT=620.0 Ω时,手心温度t=33.0 ℃.
[答案] (1)b (2)如图所示
(3)450 (4)620.0 33.0
1.如图所示,将一光敏电阻连入多用电表两表笔上,将多用电表的选择开关置于欧姆挡,用光照射光敏电阻时表针的偏角为θ,现用手掌挡住部分光线,表针的偏角变为θ′,则可判断( )
A.θ′=θ
B.θ′<θ
C.θ′>θ
D.不能确定θ和θ′的关系
B [光敏电阻的阻值随光照强度的增强而减小,开始时有光照射,光敏电阻的阻值较小,当手掌挡住部分光线时,光敏电阻的阻值增大,因为欧姆表的零刻度在表盘的右侧,所以欧姆表测电阻时,阻值越大,指针偏角越小,所以选项B正确.]
2.(多选)如图是温度报警器电路示意图,下列关于此电路的分析正确的是( )
A.当RT的温度升高时,RT减小,A端电势降低,Y端电势升高,蜂鸣器会发出报警声
B.当RT的温度升高时,RT减小,A端电势升高,Y端电势降低,蜂鸣器会发出报警声
C.当增大R1时,A端电势升高,Y端电势降低,蜂鸣器会发出报警声
D.当增大R1时,A端电势降低,Y端电势升高,蜂鸣器会发出报警声
BC [由于温度升高时,RT变小,A端电势升高而Y端电势降低,蜂鸣器发声报警,故B项正确,A项错误;又由于RT与R1是串联关系,当R1增大时,A端电势升高而Y端电势降低,蜂鸣器会发声报警,故C项正确,D项错误.]
3.传感器担负着信息的采集任务,在自动控制中发挥着重要作用,传感器能够将感受到的物理量(如温度、光、声等)转换成便于测量的量(通常是电学量).例如,热敏传感器主要是应用了半导体材料制成的热敏电阻,其阻值随温度变化的图线如图甲所示,图乙是由热敏电阻Rt作为传感器制作的简单自动报警器的线路图,问:
(1)为了使温度过高时报警铃响,c应接在________(选填“a”或“b”)点.
(2)若使启动报警的温度提高些,应将滑动变阻器滑片P向________移动(选填“左”或“右”).
(3)如果在调试报警器达到最低报警温度时,无论如何调节滑动变阻器滑片P都不能使报警器工作,且电路连接完好,各电路元件都能处于工作状态,则造成工作电路实际不能工作的原因可能是__
______________________________________________________.
[解析] (1)由图甲可知当温度升高时Rt的阻值减小,通过线圈的电流变大,对衔铁的引力变大,可与a点接触,欲使报警器报警,c应接在a点.
(2)若使启动报警的温度提高些,可使电路的相对电流减小一些,以使得热敏电阻Rt的阻值减小得更大一些,所以将滑动变阻器滑片P向左移动,增大滑动变阻器接入电路的阻值.
(3)在调试报警器达最低报警温度时,无论如何调节滑动变阻器滑片P都不能使报警器工作,可能是通过线圈的电流太小或线圈匝数太少,对衔铁的引力较小,也可能是弹簧的弹力较大,线圈的磁力不能将衔铁吸引到和a接触的状态,还可能是乙图电源电压太低.
[答案] (1)a (2)左 (3)可能是乙图中的电源电压太低或电流太小或继电器线圈匝数太少或弹簧劲度系数太大
4.某实验小组探究一种热敏电阻的温度特性.现有器材:直流恒流电源(在正常工作状态下输出的电流恒定)、电压表、待测热敏电阻、保温容器、温度计、开关和导线等.
(1)若用上述器材测量热敏电阻的阻值随温度变化的特性,请你在如图所示的实物图上连线.
(2)实验的主要步骤:
①正确连接电路,在保温容器中注入适量冷水,接通电源,调节并记录电源输出的电流值.
②在保温容器中添加少量热水,待温度稳定后,闭合开关,________,________,断开开关.
③重复第②步操作若干次,测得多组数据.
(3)实验小组算得该热敏电阻在不同温度下的阻值,并据此绘得如图所示的Rt关系图线,请根据图线写出该热敏电阻的Rt关系式:R=______+______t(Ω).(保留三位有效数字)
[解析] (1)实物连线如图.
(2)改变温度后,热敏电阻阻值改变,电压表示数改变.
(3)从图线知R与t呈线性关系,且纵轴上截距(当t=0 ℃时)R=100 Ω;图线斜率k=eq \f(ΔR,Δt)=0.390,所以R=100+0.390t(Ω).
[答案] (1)实物连线图见解析 (2)记录温度计数值 记录电压表数值 (3)100 0.390
5.为了节能和环保,一些公共场所使用光控开关控制照明系统.光控开关可采用光敏电阻来控制,光敏电阻是阻值随着光的照度而发生变化的元件(照度可以反映光的强弱,光越强照度越大,照度单位为lx).某光敏电阻RP在不同照度下的阻值如下表:
(1)根据表中数据,请在图甲中给定的坐标系中描绘出阻值随照度变化的曲线,并说明阻值随照度变化的特点.
甲 乙
(2)如图乙所示,当1、2两端所加电压上升至2 V时,控制开关自动启动照明系统.请利用下列器材设计一个简单电路,给1、2两端提供电压,要求当天色渐暗照度降低至1.0 lx时启动照明系统,在虚线框内完成电路原理图.(不考虑控制开关对所设计电路的影响)
提供的器材如下:
光敏电阻RP(符号,阻值见上表);
直流电源E(电动势3 V,内阻不计);
定值电阻:R1=10 kΩ,R2=20 kΩ,R3=40 kΩ(限选其中之一并在图中标出);
开关S及导线若干.
[解析] (1)如图甲所示,光敏电阻的阻值随光的照度的增大非线性减小.
(2)电路原理图如图乙所示,根据串联电阻的正比分压关系,E=3 V,当照度降低至1.0 lx时,由图线知,此时光敏电阻RP=20 kΩ,URP=2 V,串联电阻分压UR=1 V,由eq \f(URP,UR)=eq \f(RP,R)=2得R=eq \f(RP,2)=10 kΩ,故选定值电阻R1.
[答案] 见解析
t/℃
25.0
30.0
40.0
50.0
60.0
70.0
80.0
R2/Ω
900.0
680.0
500.0
390.0
320.0
270.0
240.0
照度(lx)
0.2
0.4
0.6
0.8
1.0
1.2
电阻(kΩ)
75
40
28
23
20
18
高中物理人教版 (新课标)选修3选修3-2第六章 传感器4 实验:传感器的应用导学案及答案: 这是一份高中物理人教版 (新课标)选修3选修3-2第六章 传感器4 实验:传感器的应用导学案及答案,共2页。学案主要包含了应用实例等内容,欢迎下载使用。
高中物理人教版 (新课标)选修3选修3-2第六章 传感器4 实验:传感器的应用学案: 这是一份高中物理人教版 (新课标)选修3选修3-2第六章 传感器4 实验:传感器的应用学案
人教版 (新课标)选修33 传感器的应用(二)导学案及答案: 这是一份人教版 (新课标)选修33 传感器的应用(二)导学案及答案

