广东省揭阳市2020-2021学年九年级上学期期末化学试题
展开九年级化学
说明:1.全卷共6页,满分100分,考试用时60分钟。
2.答题前,考生务必用黑色字迹的钢笔或签字笔将自己的学校,班级、姓名、考生号、考场号、考场座号,填写在答题卡相应位置上,并用2B铅笔在答题卡“考场号”、“考场座号”栏涂上自己的考场号和考场座号。
3.选择题每小题选出答案后,用2B铅笔把答题卡上对应题目选项的答案信息点涂黑,如需改动,用橡皮擦干净后,再选涂其他答案,答案不能答在试题上。
4.非选择题必须用黑色字迹钢笔或签字笔作答、答案必须写在答题卡各题目指定区域内相应位置上;如需改动,先划掉原来的答案,然后再写上新的答案;不准使用铅笔和涂改液。不按以上要求作答的答案无效。
5.考生务必保持答题卡的整洁。考试结束时,将试卷和答题卡一并交回。
6.可能用到的相对原子质量:Ca-40C-12O-16H-1N-14C1-35.5
一、选择题(本题包括15小题,每小题3分,共45分,每小题只有一个选项符合题意)
1.下列变化说法正确的是()
A、蜡烛受热熔化和蜡烛燃烧都是物理变化
B、海水“晒盐”和海水“制氢气”都是物理变化
C、葡萄光合作用和葡萄酿酒都是化学变化
D、工业上制取氧气和实验室制取氧气都是化学变化
2、正确的化学实验操作非常重要,下图所示的实验操作中正确的是
A、闻气体的气味B、点燃酒精灯
C、取用液体D、放入固体
3、下列现象说明分子在不断运动的是()
A、春天柳絮飞扬B、夏天槐花飘香
C、秋天黄沙扑面D、冬天雪花频飘
4、如图是微信热传的“苯宝宝表情包”,苯(化学式C6H6)、六氯苯(化学式C6C16)都是重要的化工原料,下列有关说法正确的是()
A、苯分子由碳、氢两种元素组成
B、苯中氢元素的质量分数小于10%
C、六氯苯中碳氯两种元素的质量比为1:1
D、六氯苯由6个碳原子和6个氧原子构成
5、一种由甲醇为原料的新型手机电池,可连续使用一个月才充一次电,其反应原理为: ,其中X的化学式为()
A、COB、O2C、CO2D、H2
6、加油站、面粉加工厂、纺织厂和煤矿都有的图标是()
A. B.
C. D.
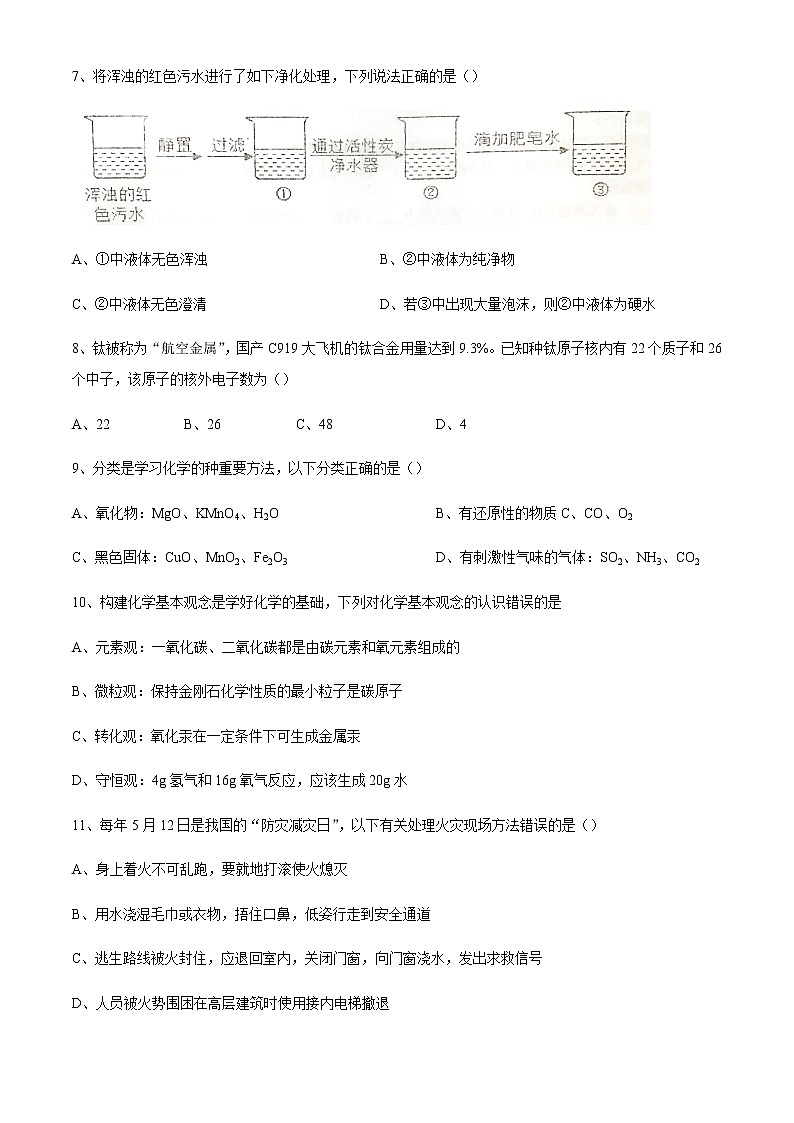
7、将浑浊的红色污水进行了如下净化处理,下列说法正确的是()
A、①中液体无色浑浊B、②中液体为纯净物
C、②中液体无色澄清D、若③中出现大量泡沫,则②中液体为硬水
8、钛被称为“航空金属”,国产C919大飞机的钛合金用量达到9.3%。已知种钛原子核内有22个质子和26个中子,该原子的核外电子数为()
A、22B、26C、48D、4
9、分类是学习化学的种重要方法,以下分类正确的是()
A、氧化物:MgO、KMnO4、H2OB、有还原性的物质C、CO、O2
C、黑色固体:CuO、MnO2、Fe2O3D、有刺激性气味的气体:SO2、NH3、CO2
10、构建化学基本观念是学好化学的基础,下列对化学基本观念的认识错误的是
A、元素观:一氧化碳、二氧化碳都是由碳元素和氧元素组成的
B、微粒观:保持金刚石化学性质的最小粒子是碳原子
C、转化观:氧化汞在一定条件下可生成金属汞
D、守恒观:4g氢气和16g氧气反应,应该生成20g水
11、每年5月12日是我国的“防灾减灾日”,以下有关处理火灾现场方法错误的是()
A、身上着火不可乱跑,要就地打滚使火熄灭
B、用水浇湿毛巾或衣物,捂住口鼻,低姿行走到安全通道
C、逃生路线被火封住,应退回室内,关闭门窗,向门窗浇水,发出求救信号
D、人员被火势围困在高层建筑时使用接内电梯撤退
12、一定条件下,甲、乙混合后发生化学反应,测得反应前后各物质的质量变化如下表所示。下列说法中,不正确的是()
A、x的值等于0.5B、甲一定是化合物
C、丙和丁的质量变化比为8:1D、该反应是化合反应
13.亚硝酸钠(NaNO2)外形酷似食盐,误食会使人中毒,亚硝酸钠中氮元素的化合价为()
A、+2B、+3C、+4D、+5
14.阻燃剂氢氧化铝受热分解时吸收热量,同时生成耐高温的氧化铝和水蒸气,起到防火作用。下列关于该阻燃剂防火原因的叙述中错误的是()
A、反应吸热,降低了可燃物的着火点
B、生成氧化铝覆盖在可燃物表面,隔绝空气
C、生成大量水蒸气,降低可燃物周围氧气浓度
D、反应能够降低温度,可燃物不易达到着火点
15.下列图像不能正确反映对应变化关系的是
二、填空题(本题包括2小题,共15分)
16.(8分)在宏观微观、符号之间建立联系是化学学科的特点。
(现有下列微粒:①2O②2O2③Al3+④SO42-,其中能表示2个分子的是___________(填序号);由③和④两种微粒构成的化合物的化学式是___________________。
(2)“三效催化转换器”可将汽车尾气中有毒气体处理为无毒气体,反应前后分子变化的微观示意图如下所示。
请回答以下问题:
A中氮元素与氧元素的质量比为___________________。
四种物质中,属于氧化物的是________________(填字母)。
上述变化的化学方程式为_________________。
若有n个B分子参与反应,则生成物中合有的氧原子总数为_________________个。
上述反应中一定发生改变的是________________(选填字母)。
a.元素种类b.原子种类c.分子种类
17.(7分)下表为元素周期表的部分示意图,横行为“周期”,竖列为“族“请利用下表回答相关问题。
(1)用符号表示:带两个单位负电荷的离子______________(写一种),Mg2+的电子排布和________原子的电子排布完全相同。
(2)由这部分元素周期表你能发现并归纳很多规律,请你模仿例子写出另外两个规律:
例如:在同一个周期中从左向右随着原子序数的增加,原子的最外层电子数也依次递增;
______________________________________________;
②______________________________________________。
(3)图甲是两种元素在周期表中的信息,图乙是氟原子的原子结构示意图。请完成下列问题:
图甲方框的横线上填的是________________,图乙方框横线上的数字是_____________________。
②图甲所示两种元素形成化合物的化学式为_____________________。
三、实验探究题(本题包括2小题,共20分)
18、(10分)根据如下实验装置图进行气体制取和性质实验的探究:
(1)请写出仪器名称a_________________;b_________________。
(2)实验室里不使用催化剂制取氧气时,可选用的发生装置是_________________(填字母代号,下同);
实验室制取CO2气体时发生的化学反应方程式为_________________;收集CO2一般不选用D装置的原因是_________________。同学用图中A、F、G装置组合制备CO2气体并验证相关性质,则装置A应该先连接装置_________________(填F或G);F装置中的现象是_________________;
(3)如图E所示,向烧杯中慢慢倾倒CO2,发现下层的蜡烛先熄灭,上层蜡烛后熄灭,说明CO2具有的化学性质是_________________(答一点即可)。
(4)若装置A中的反应过于剧烈,从安全角度考虑,可以采取的措施有_________________(填序号)。
a、用容积较小的锥形瓶b、将长颈漏斗换成针筒减慢液体的滴加速度
c、加热反应物d、降低液体反应物的浓度
19、(10分)化学兴趣小组在实验室用氯酸钾和二氧化锰混合加热制取氧气,该反应的化学方程式_________________。某次实验时偶然发现制得的气体有刺激性气味,这一现象引起了同学们的兴趣,于是在老师的指导下对该气体成分进行探究。
【提出问题】氯酸钾与二氧化锰混合加热后产生的气体成分是什么?
【查阅资料】
氯酸钾与二氧化锰混合加热产生的气体只以单质形式存在;
氯气(Cl2)是有刺激性气味的气体,能溶于水、与水反应,能使湿润的淀粉碘化钾试纸变蓝。
【猜想假设】
猜想一:该气体为O2;
猜想二:该气体为______;
猜想三:该气体为O2和Cl2的混合物
【实验探究】
【反思评价】
为什么两种方案得出的结论不一致?哪个是正确的?
同学:方案Ⅰ结论不正确,其操作不合理,不合理之处是_________________。
老师:不需要进行实验,就能排除猜想一,理由是_________________。
【拓展应用】
实验结束后,该组同学准备回收固体剩余物中的不溶物二氧化锰,实验的主要步骤为:①溶解、②__________、③洗涤干燥。步骤②中玻璃棒的作用是_________________。
四、综合题(本题包括1小题,共10分)
20、(10分)A、B、C、D是初中化学常见的物质,这四种物质中均含有同一种元素。其中A为无色气体单质,B、C为氧化物,且B为有毒气体,D是大理石的主要成分。它们之间的部分转化关系如图所示(图中反应条件及部分反应物、生成物已省略)。回答下列问题:
(1)写出下列物质的化学式:A_________________;D_________________。
(2)写出工业上由物质D转化为物质C的化学方程式:_________________;该反应的基本反应类型是_________________。
(3)写出物质C与过氧化钠(Na2O2)反应生成碳酸钠和物质A的化学方程式_________________。
(5)固态的物质C的用途之一:_________________。
(5)市售“自热米饭”的自热原理是:让饭盒夹层中的水与生石灰(CaO)接触、反应生成氢氧化钙并放出大量的热,该反应的化学方程式是_________________。
五、计算题(本题包括1小题,共10分)
21、为了测定石灰石中碳酸钙的含量,进行了如下实验:取12g石灰石放于烧杯中,向烧杯中滴加150g稀盐酸,产生气体质量与加入稀盐酸的质量之间的关系如图所示。整个过程不考虑稀盐酸的挥发和气体的溶解,石灰石中的杂质也不与稀盐酸反应。求:
(1)产生CO2的总质量为_____________g。
(2)石灰石中碳酸钙的质量分数(写出计算过程,精确至0.1%)
(3)请画出烧杯中剩余物质总质量(纵坐标)随加入盐酸质量(横坐标)的关系图。
2020—2021学年度第一学期期末质量监测
九年级化学参考答案
一、选择题(本题包括15小题,每小题3分,共45分。每小题只有一个选项符合题意)
1~5 CCBBB 6~10 DCACD 11~15 DDBAA (15题AD都给分)
二、填空题(本题包括2小题,共15分)
16、(8分)(1)② ; Al2(SO4)3
(2)① 7:16 ② ABC ③ ④ 2n ⑤ C
17、(1)S2—(或O2—) Ne
(2)①同一个周期中各原子的电子层数相同
②同一个周期中由金属逐渐过渡到非金属 (合理给分)
(3)① Ca 7 ②CaF2
三、实验探究题(本题包括2小题,共20分)
18、(10分,每空1分,方程式2分)
(1)铁架台 ; 酒精灯
(2)B; ;二氧化碳能溶于水; F; 石蕊试液变红;
(3)不能燃烧或不支持燃烧。 (4)b、d(漏选、错选皆得0分)
19、 【猜想假设】 Cl2
【实验探究】 一; 复燃; 蓝;
【反思评价】①用排水集气法收集气体 ②氧气没有刺激性气味
【拓展应用】过滤; 引流
四、综合题(本题包括1小题,共10分)
20、(1)O2;CaCO3. (2) ;分解反应。
(3) . (4)作制冷剂(或入工降雨)。
(5) 。
五、计算题(本题包括1小题,共10分)
21、(1)4.4g。
(2)解:设石灰石中碳酸钙的质量为x。
10044
X4.4g
x=10g
石灰石中CaCO3的质量分数
答:石灰石中碳酸钙的质量分数为83.3%。
(3)
物质
甲
乙
丙
丁
反应前的质量/g
50
0.5
0
0
反应后的质量/g
23
x
34
3
A、铁在氧气中完全燃烧
B、红磷在装有空气的集气瓶中燃烧
C、向盛有一定量H2O2溶液的烧杯中加入MnO2
D、一定量的二氧化锰与氯酸钾混合受热
序号
操作
现象
结论
方案Ⅰ
用排水集气法收集甲、乙两瓶气体,将带火星的木条伸入甲瓶,湿润的淀粉碘化钾试纸伸入乙瓶
木条复燃,淀粉碘化钾试纸不变色
猜想________成立
方案Ⅱ
向上排空气法收集甲、乙两瓶气体,将带火星的木条伸入甲瓶,湿润的淀粉碘化钾试纸伸入乙瓶。
木条____________,淀粉碘化钾试纸变为_________色
猜想三成立
广东省揭阳市榕城区2023-2024学年九年级上学期期末考试化学试题: 这是一份广东省揭阳市榕城区2023-2024学年九年级上学期期末考试化学试题,共7页。
广东省揭阳市2023-2024学年九年级上学期期末化学试题: 这是一份广东省揭阳市2023-2024学年九年级上学期期末化学试题,共9页。试卷主要包含了选择题,非选择题等内容,欢迎下载使用。
广东省揭阳市普宁市2023-2024学年九年级上学期1月期末化学试题: 这是一份广东省揭阳市普宁市2023-2024学年九年级上学期1月期末化学试题,共9页。试卷主要包含了5Ca-40,下列行为不利于“低碳”的是,“大力神杯”高36等内容,欢迎下载使用。

