广东省韶关市乐昌市 2020-2021学年九年级上学期期末化学试题(word版 含答案)
展开一、单选题
1.物质的用途与其化学性质有关的是( )
A.酒精作燃料B.石墨作铅笔芯C.铁水铸成锅D.干冰用于人工降雨
2.决定元素种类的是( )
A.核外电子数B.中子C.最外层电子数D.质子数
3.2020年世界地球日的主题为“真爱美丽地球·守护自然资源”。下列做法与此不相符的是( )
A.积极植树造林B.尽量乘坐公交车出行C.提倡使用农家肥D.生活污水任意排放
4.空气是人类宝贵的自然资源。下列有关空气的说法错误的是
A.食品包装袋里充满氮气防腐
B.氧气可用作火箭发射的燃料
C.空气的主要成分是氮气和氧气
D.二氧化碳是植物进行光合作用必需的物质
5.我国在1993年成功制取了一种由相对原子质量为18,核电荷数为8的氧原子构成的双原子氧分子,则下列说法正确的是( )
A.这种气体的相对分子质量为32
B.这种氧原子与氢原子构成的水分子的相对分子质量为20
C.这种氧原子的核内质子数为10
D.这种氧原子的核外电子数为10
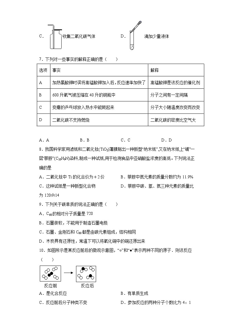
6.如图所示的基本实验操作中错误的是(二氧化碳的密度比空气大)( )
A.倾倒液体B.检查气密性
C.收集二氧化碳气体D.滴加少量液体
7.下列对一些事实的解释正确的是( )
A.AB.BC.CD.D
8.我国科学家用滤纸和二氧化钛(TiO2)薄膜制出一种新型“纳米纸”,又在纳米纸上“铺”一层“萘胺”(C10H9N)染料,制成一种试纸,用于检测食品中亚硝酸盐浓度的高低。下列说法正确的是
A.二氧化钛中Ti的化合价为+2价B.萘胺中氮元素的质量分数约为11.9%
C.这种试纸是一种新型化合物D.萘胺中碳、氢、氮三种元素的质量比为120∶9∶14
9.下列关于碳单质的说法正确的是( )
A.C60的相对分子质量是720
B.石墨很软,不能用于制造石墨电极
C.石墨、金刚石和C60都是由碳元素组成,结构相同
D.木炭具有还原性,常温下可以将氧化铜中的铜还原出来
10.如图所示是某反应前后的微观示意图,“○”和“●”表示两种不同的原子.则该反应( )
A.是化合反应B.有单质生成
C.反应前后分子种类不变D.参加反应的两种分子个数比为4:1
11.类推是化学学习中常用的思维方法。下列类推结果正确的是( )
A.CO、C2H5OH在氧气中燃烧都能生成CO2,则在氧气中充分燃烧能生成CO2的物质一定含有碳元素
B.单质是由一种元素组成的物质,则由一种元素组成的物质一定是单质
C.氧化物中一定含氧元素,则含有氧元素的物质一定是氧化物
D.硫在氧气中燃烧发出蓝紫色火焰,则铁在氧气中燃烧也一定能发出蓝紫色火焰
12.下列灭火方法不恰当的是( )
A.森林着火,可在火区周围伐木开辟隔离带
B.高层住宅着火,可用高压水龙头灭火
C.精密仪器着火,可用液态二氧化碳灭火器灭火
D.电器短路着火,可用泡沫灭火器灭火
13.化学活动小组有如下4条设想,你认为具有可行性的是。
A.工业上可用“蒸馏法”淡化海水来解决我国淡水的危机
B.为了减少水体的污染,农业上禁止使用化肥和农药
C.当石油枯竭时,可用高粱、玉米和薯类制造酒精代替汽油作内燃机燃料
D.工业上可制造大量的石灰水,来控制空气中二氧化碳含量的不断上升
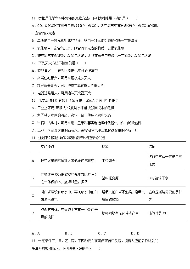
14.通过下列实验操作和现象能得出相应结论的是
A.AB.BC.CD.D
15.一定条件下,甲、乙、丙、丁四种物质在密闭容器中反应,测得反应前后各物质的质量分数如图所示,下列说法正确的是( )
A.丁一定是该反应的催化剂
B.该反应的基本类型是分解反应
C.参与反应的甲、乙质量比为14:3
D.参与反应的甲、丙质量比为7:10
二、填空题
16.下表为元素周期表的部分元素的相关信息,利用下表回答相关问题。
(1)最早提出现代元素周期律的俄国化学家是________;
(2)请画出16号元素原子结构示意图________,化学反应中该原子比较容易________(填“得到”或“失去”)电子变成离子;
(3)上表中最活泼的金属元素与地壳中含量最多的元素组成的化合物是________(填化学式,任意填写一种);
(4)上表中第二、三周期元素最外层电子数的变化规律是________。
三、流程题
17.请沿用科学家认识事物的方式认识“空气”。
(1)从分类角度:空气属于________(填“混合物”或“纯净物”)。
(2)从微观角度:用“○”表示氮原子,用“ ”表示氧原子。
①用“”可表示的微粒是________(填名称)。
②同温同压下,气体的体积比等于分子数目比。若空气中其他成分忽略不计,下图中可表示空气微观模型的是(填字母标号)________。
(3)从变化角度:已知:常压下,氮气沸点―196℃,氧气沸点--183℃。将燃着的木条置于盛满液态空气(模拟分离液态空气条件)的烧杯口,观察到的现象是________。该烧杯放置一段时间后,液态物质剩余约1/10体积,其主要成分是________。
(4)从应用角度:利用空气制取氮肥的流程下图所示。
①Ⅰ中参加反应的单质甲为________;
②Ⅱ中反应的化学方程式为________;
③物质所含元素化合价发生变化的反应称为氧化还原反应,反应Ⅱ________(填“属于”或“不属于”)氧化还原反应。
(5)从环保角度,下列保护空气措施不合理的有_____(填序号)。
A 工厂通过加高烟囱直接排放废气
B 推广使用乙醇汽油代替普通汽油
C 提倡步行、骑自行车等“低碳”出行方式
四、实验题
18.图1所示为实验室中常见的气体制备和收集装置。
请回答下列问题:
(1)实验室用高锰酸钾制取氧气,应选用发生装置 _____ (填字母序号),反应的化学方程式为 _____ 。若用装置D收集氧气,验满的方法是 _____ 。
(2)实验室用过氧化氢溶液和二氧化锰制取氧气,若选用C做发生装置,你认为选用C的优点是 _____ 。
(3)欲使用装置E用排空气法收集二氧化碳,则气体应从 _____ (填“a”或“b”)端通入;欲使用装置E用排水法收集氧气,先将瓶中装满水,再将气体从 _____ (填“a”或“b”)端通入。
(4)已知一氧化氮气体难溶于水,在空气中容易与氧气发生反应,则收集一氧化氮气体时应选用图中 _____ 装置(填字母序号)。
(5)将二氧化碳气体通入紫色石蕊试液中,石蕊试液变红色,反应原理用化学方程式表示为 _____ 。
(6)如图2所示,向烧杯中倾倒二氧化碳,下层蜡烛先熄灭,上层蜡烛后熄灭,说明二氧化碳具有的化学性质是 _____ 。
19.某化学活动小组为探究碳与氧气反应的生成物,利用下列装置进行了如下实验(图中固定试管的仪器已略去)。回答:
(1)实验中发现,A中木炭粉明显减少,写出可能发生反应的化学方程式________、________;
(2)B装置的作用是________;
(3)实验中观察到C装置中澄清石灰水变浑浊,D装置中黑色粉末变成红色粉末,写出D装置中发生反应的化学方程式________;由上述现象可得出的结论是________;
(4)此装置有明显的不足,应如何改进:________。
五、推断题
20.己知A、B、C、D、E是初中化学中常见的五种物质。其中A、D是黑色固体,D具有磁性,B、C、E是无色气体,B的相对分子质量小于C,它们在一定条件下的转化关系如图所示(其他反应物和生成物己略去)。请回答下列问题:
(1)C是________(填化学式);
(2)写出E转化成D的化学方程式________;
(3)写出B在高温条件下还原D的化学方程式________;
(4)评述B物质的“利”________与“弊”________(各举一例)。
六、计算题
21.我市盛产石灰石,主要成分是CaCO3。某同学为了测定石灰石中碳酸钙的质量分数进行了如下实验。取一定量的石灰石样品研碎和100g溶质质量分数为10%的稀盐酸放入烧杯中。在化学反应过程中对烧杯及其中的剩余物进行了五次称量,记录数据如下表:(假设反应匀速进行;杂质不溶于水,也不与稀盐酸反应,烧杯的质量为25 g。)
请计算:
(1)表中的“m”为________;
(2)该石灰石样品中碳酸钙的质量分数______________。(计算结果精确至0.1%)
选项
事实
解释
A
加热氯酸钾时误将高锰酸钾加入后,反应速率加快了
高锰酸钾是该反应的催化剂
B
600升氧气被压缩在40升的钢瓶中
分子之间有一定间隔
C
变瘪的乒乓球放入热水中能鼓起来
分子大小随温度改变而改变
D
二氧化碳不支持燃烧
二氧化碳的密度比空气大
实验操作
现象
结论
A
把带火星的木条插入某瓶无色气体中
木条熄灭
该瓶中气体一定是二氧化碳
B
向收集满CO2的软塑料瓶中加入约三分之一体积的水,旋紧瓶盖,振荡
塑料瓶变瘪
CO2能溶于水
C
将白磷浸没在热水中,再向热水中的白磷通入氧气
通氧气前白磷不燃烧,通氧气后白磷燃烧
温度是燃烧需要的条件之一
D
点燃某气体,在火焰上方罩一个冷而干燥的烧杯
烧杯内壁有无色液滴产生
该气体是CH4
反应时间/s
20
40
60
80
100
烧杯和药品质量/g
137.8
135.6
m
134.5
134.5
参考答案
1.A
【详解】
A、酒精作燃料利用其可燃性,属于化学性质,符合题意;
B、石墨作铅笔芯是利用其物理性质质软,不符合题意;
C、铁水铸成锅是利用其导热性,属于物理性质,不符合题意;
D、干冰用于人工降雨利用其升华吸热,属于物理性质,不符合题意。
故选A。
2.D
【详解】
由元素的定义可知,具有相同质子数或核电荷数的原子统称元素,即决定元素种类的是质子数或核电荷数,故选D。
3.D
【详解】
A、植树造林可改善空气质量,保护环境,不符合题意;
B、乘坐公交车出行减少私家车的使用,可减少化石燃料的使用,减少污染物的排放,保护环境,不符合题意;
C、提倡使用农家肥可改良土壤结构且不污染水源,不符合题意;
D、生活污水任意排放会污染水体,符合题意。
故选D。
4.B
【详解】
试题分析:食品包装袋里充满氮气防腐,因为氮气的化学性质稳定;氧气不可用作火箭发射的燃料,但是会支持燃烧;空气的主要成分是氮气和氧气;二氧化碳是植物进行光合作用必需的物质。故选B.
考点:空气的成分
5.B
【详解】
A、该气体是双原子构成的氧分子,相对分子质量为18+18=36,故A选项不符合题意;
B、这种氧原子相对原子质量为18,与氢原子构成的水分子的相对分子质量为1×2+18=20,故B选项符合题意;
C、这种氧原子仍属于氧元素,原子的核内质子数为8,故C选项不符合题意;
D、原子中,质子数=核外电子数,这种原子电子数为8,故D选项不符合题意。
故选B。
6.D
【详解】
A、倾倒液体时:试管倾斜,瓶塞倒放在实验台上,标签向着手心,瓶口紧挨试管口,缓缓地将液体注入试管内,故图示操作正确;
B、检查装置的气密性时,先将导管放入水中,然后用手握住试管外壁,若导管口有气泡冒出, 说明装置气密性良好,故图示实验操作正确;
C、二氧化碳的密度比空气大,用向上排空气法收集,故图示实验操作正确;
D、使用胶头滴管滴加少量液体的操作,注意胶头滴管不能伸入到试管内或接触试管内壁,应垂直悬空在试管口上方滴加液体,防止污染胶头滴管,图中所示操作错误。
故选D。
7.B
【详解】
A、高锰酸钾受热时发生了分解反应,生成了锰酸钾、二氧化锰和氧气,所以不是氯酸钾分解的催化剂,催化剂为二氧化锰,此选项错误;
B、600升氧气被压缩在40升的钢瓶中,是因为分子之间有一定间隔,加压后分子间隔变小,此选项正确;
C、变瘪的乒乓球放入热水中能鼓起来,是因为分子间隔随温度升高而增大,分子本身的大小不变,此选项错误;
D、二氧化碳不支持燃烧,是因为二氧化碳具有不助燃的性质,此选项错误。
故选B。
8.D
【详解】
A、氧元素显-2价,设钛元素的化合价是x,根据在化合物中正负化合价代数和为零,可得:x+(-2)×2=0,则x=+4价,不符合题意;
B、萘胺中氮元素的质量分数约为,不符合题意;
C、根据题意,滤纸和二氧化钛(TiO2)薄膜制作出一种新型“纳米纸”,又在纳米纸上“铺”一层“萘胺”(C10H9N)染料,制成一种试纸,该试纸中含有多种物质,属于混合物,不符合题意;
D、萘胺中碳、氢、氮的质量比为(12×10):(1×9):14=120:9:14,符合题意。故选D。
9.A
【详解】
A、C60的相对分子质量是12×60=720,选项正确;
B、石墨具有导电性,可用于制造电极,选项错误;
C、石墨、金刚石和C60都是由碳元素组成,但原子排列不同,所以结构不相同,选项错误;
D、木炭常温下性质稳定,高温时才可以将氧化铜中的铜还原出来,选项错误,故选A。
10.A
【详解】
A、据图可知,该反应是单质与单质生成化合物的化合反应,故A正确;
B、该反应生成的是化合物,没有单质生成,反应后的单质是没有参加反应的物质的分子,故B错误;
C、反应前后分子的种类发生改变,故C错误;
D、据图可知,由白色圆圈构成的分子反应后有剩余,故只有两个分子参加了反应,所以参加反应的两种分子的个数比是2:1,故D错误;
故选A.
11.A
【详解】
A、某物质在氧气中完全燃烧只生成二氧化碳,由质量守恒定律可知,该物质中一定含碳元素,正确;B、单质只含一种元素,含一种元素的物质不一定是单质。例如,氧气和臭氧的混合气体是一种混合物,只含有一种元素,错误;C、氧化物中都含有氧元素,但含有氧元素的化合物不一定是氧化物,例如氯酸钾,含有氧元素不是氧化物,错误;D、铁在氧气中燃烧火星四射,错误。故选A。
12.D
【详解】
A、森林着火,可在火区周围伐木开辟隔离带,使可燃物远离火源达到灭火目的,正确,不符合题意;
B、高层住宅着火,可用高压水龙头降温灭火,正确,不符合题意;
C、液态二氧化碳灭火器灭火后不留痕迹,可用于精密仪器着火的灭火,正确,不符合题意;
D、泡沫灭火器有溶液喷出,不能用于电器着火,错误,符合题意。
故选D。
13.C
【详解】
A、工业上用“蒸馏法”淡化海水需要消耗大量能源,不具有可行性,选项错误。
B、为了减少水体的污染,农业上可以控制使用化肥和农药的量,但是不能禁止使用,选项错误。
C、当石油枯竭时,可用高粱、玉米和薯类制造酒精代替汽油作内燃机燃料,具有可行性,正确。
D、氢氧化钙微溶于水,工业上制造大量的石灰水来吸收二氧化碳不合理,可以通过植树造林增加绿化面积,增加光合作用,来控制空气中二氧化碳含量的不断上升,选项说法错误。
故选:C。
14.B
【详解】
A.氮气等不支持燃烧的气体也可以使燃着的木条熄灭熄灭,不可以直接确定是二氧化碳,故A错误。
B.二氧化碳溶于水使软塑料瓶变瘪,故B正确。
C.探究氧气对燃烧需要的条件之一,故C错误。
D.证明燃烧产生水,但是不能确定是甲烷,也可以是酒精,故D错误
故选:B
15.C
【分析】
本题可分析甲、乙、丙、丁四种物质反应前后各物质的质量分数,确定是反应物还是生成物,据此结合题意进行分析判断即可。
【详解】
A、反应前后丁的质量分数没有改变,说明丁的质量不变,可能是催化剂,也可能是未参加反应的杂质,此选项错误;
B、甲反应后质量减小,为反应物,反应后乙的质量分数为1-42%-40%-10%=8%,质量减小,为反应物,丙反应前质量分数为1-70%-14%-10%=6%,反应后质量增加,为生成物,丁反应前后质量不变,则该反应为甲+乙→丙,属于化合反应,此选项错误;
C、参与反应的甲、乙质量比为(70%-42%):(14%-8%)=14:3,此选项正确;
D、参与反应的甲、丙质量比为(70%-42%):(40%-6%)=14:17,此选项错误。
故选C。
【点睛】
本题难度不大,考查的是质量守恒定律的应用,解题的关键是分析图中数据,灵活运用质量守恒定律。
16.门捷列夫 得到 Na2O或Na2O2 最外层电子数从左到右由1到8依次递增
【详解】
(1)最早提出现代元素周期律的俄国化学家是门捷列夫;
(2)在原子中,质子数=核电荷数=核外电子数=原子序数,所以16号元素的质子数、核外电子数都外16,该原子核外第一层最多排两个电子,第二层最多排8个电子,第三层排6个电子,所以其结构示意图为,由于其最外层电子数为6,大于4,因此易得到电子形成离子。
(3)表中最活泼金属元素为钠元素,地壳中含量最多的元素为氧元素,二者组成的化合物的化学式为:Na2O或Na2O2;
(4)由表中第二周期、第三周期的最外层电子数都是由1到8依次递增,故答案填:最外层电子数从左到右由1到8依次递增。
17.混合物 氮分子 C 燃着的木条熄灭 液氧 H2 属于 A
【详解】
(1)空气中含有多种物质,属于混合物;
(2)①“○”表示氮原子,则“”表示氮分子;②同温同压下,气体的体积比等于分子数目比,空气中氧气约占空气体积的五分之一,氮气约占空气体积的五分之四,则空气中氮气和氧气分子个数比为4:1,故图C正确;
(3)氮气的沸点低,先蒸发出,氮气不支持燃烧,所以将燃着的木条置于盛满液态空气的烧杯口,燃着的木条会熄灭,;该烧杯放置一段时间后,液态物质剩余约1/10体积,其主要成分是液氧;
(4)①化学反应前后元素种类不变;氮气与氢气化合可生成氨气,Ⅰ中参加反应的单质甲为氢气;②Ⅱ中为氨气与氧气反应生成一氧化氮和水,反应方程式为;③单质中元素化合价为零;反应Ⅱ中,反应前氮元素和氧元素化合价分别为-3、0价,反应后氮元素和氧元素化合价分别为+2、-2价,故化合价发生改变,属于氧化还原反应;
(5)工厂通过加高烟囱直接排放废气并没有从根本上减少废气的排放,不能保护空气,符合题意;推广使用乙醇汽油代替普通汽油、提倡步行、骑自行车等“低碳”出行方式都可以减少化石燃料的使用,可保护空气,B、C不符合题意。
故选A。
18.A 2KMnO4K2MnO4+MnO2+O2↑ 将带火星的木条平放在集气瓶口,木条复燃,证明氧气满了 可以控制反应的速率 a b F CO2+H2O=H2CO3 二氧化碳既不能燃烧,也不能支持燃烧
【详解】
(1)如果用高锰酸钾制氧气就需要加热,高锰酸钾受热分解生成锰酸钾和二氧化锰和氧气,反应的化学方程式为:2KMnO4K2MnO4+MnO2+O2↑;氧气的验满方法是:将带火星的木条平放在集气瓶口,木条复燃,证明氧气满了;
(2)如果用双氧水和二氧化锰制氧气就不需要加热,C的优点是:可以控制反应的速率;
(3)欲使用装置E用排空气法收集二氧化碳,则气体应从长管进入,因为二氧化碳的密度比空气大;欲使用装置E用排水法收集氧气,先将瓶中装满水,再将气体从b(短)管进入,因为氧气的密度比水小;
(4)已知一氧化氮气体难溶于水,在空气中容易与氧气发生反应,因此只能用排水法收集,故选F;
(5)将二氧化碳气体通入紫色石蕊试液中,石蕊试液变红色,因为二氧化碳和水反应生成碳酸;反应的化学方程式为:CO2+H2O=H2CO3;
(6)如图2所示,向烧杯中倾倒二氧化碳,下层蜡烛先熄灭,上层蜡烛后熄灭,说明二氧化碳具有的化学性质是:二氧化碳既不能燃烧,也不能支持燃烧。
【点睛】
气体的制取装置的选择与反应物的状态和反应的条件有关;气体的收集装置的选择与气体的密度和溶解性有关。
19. 防止反应后冷却到室温时,C装置中的液体倒吸 碳与氧气反应生成了一氧化碳和二氧化碳 尾气使用酒精灯点燃
【分析】
根据已有的知识进行分析,碳在燃烧可能生成二氧化碳或一氧化碳;二氧化碳能使澄清的石灰水变浑浊,一氧化碳具有还原性,能还原金属氧化物;一氧化碳有毒,排放到空气中会污染空气,据此解答。
【详解】
(1)木炭完全燃烧生成二氧化碳,不完全燃烧生成一氧化碳,反应方程式分别为:、;
(2)反应后冷却A中压强减小,B装置可防止反应后冷却到室温时,C装置中的液体倒吸,故填:防止反应后冷却到室温时,C装置中的液体倒吸;
(3)一氧化碳具有还原性,可还原氧化铜生成铜和二氧化碳,实验中观察到C装置中澄清石灰水变浑浊,D装置中黑色粉末变成红色粉末,说明A中有二氧化碳和一氧化碳产生,D中反应方程式为;由上述现象可知碳与氧气反应生成了一氧化碳和二氧化碳;故填:,碳与氧气反应生成了一氧化碳和二氧化碳;
(4)因反应后尾气中含有一氧化碳,排放到空气中会污染空气,该装置没有尾气处理装置,应将尾气使用酒精灯点燃,故填:尾气使用酒精灯点燃。
【点睛】
本题考查了碳单质以及其氧化物的检验,完成此题,可以依据已有的物质性质进行。
20.CO2 燃料(冶炼金属、还原剂等) 有毒
【分析】
A为黑色固体,且可以反应生成两种气体,符合碳反应生成二氧化碳或者一氧化碳,而B的相对分子质量小于C,因此可知A为碳,B为一氧化碳,C为二氧化碳,D为黑色磁性固体,可以反应生成二氧化碳,符合四氧化三铁的性质,所以D为四氧化三铁,E为气体,可以生成二氧化碳和一氧化碳,因此推断E为氧气,符合碳与氧气反应生成一氧化碳或者二氧化碳,同时铁和氧气反应生成四氧化三铁,因此可知A为碳,B为一氧化碳,C为二氧化碳,D为四氧化三铁,E为氧气。
【详解】
(1)根据分析可知,C为二氧化碳,所以化学式为CO2;
(2)E为氧气,D为四氧化三铁,铁和氧气在点燃条件下反应生成四氧化三体,书写化学方程式注意配平,所以化学方程式为;
(3)B为一氧化碳,D为四氧化铁三铁,一氧化碳与四氧化三铁在高温条件下反应生成铁和二氧化碳,书写化学方程式注意配平,所以该反应的化学方程式为;
(4)B为一氧化碳,具有可燃性、还原性,可用作燃料或还原剂等,但也具有毒性,造成人体中毒。
21.(1)134.5;(2)83.3%
【分析】
(1)根据烧杯和药品质量的变化数据进行分析;
(2)根据质量守恒定律,计算出二氧化碳的质量,然后计算出碳酸钙的质量,再计算质量分数。
【详解】
(1)通过分析表中的数据可以看出,反应时间20﹣40s固体减少了2.2g,所以40﹣60s也可能减少2.2g,但是反应时间80s时,固体质量是134.5g,只减少1.1g,因此到60s 时碳酸钙反应肯定结束且盐酸有剩余,所以m的值是134.5g;
(2)因为反应匀速,如果20s内碳酸钙和盐酸完全反应质量应该减少2.2g,所以反应前烧杯的总质量为140g,因此石灰石样品质量为140g﹣100g﹣25g=15g,
根据表中数据,反应中生成二氧化碳质量为140g﹣134.5g=5.5g,
设样品中含有碳酸钙质量为x。
解得x=12.5g
所以碳酸钙的质量分数为: 。
答:(1)表中的“m”为134.5; (2)该石灰石样品中碳酸钙的质量分数为83.3%。
广东省韶关市乐昌市2023-2024学年九年级化学第一学期期末调研试题含答案: 这是一份广东省韶关市乐昌市2023-2024学年九年级化学第一学期期末调研试题含答案,共7页。试卷主要包含了蚊虫叮咬时分泌的蚁酸,为使河水变为饮用水,用铁酸钠等内容,欢迎下载使用。
广东省韶关市乐昌市第一中学2022-2023学年九年级上学期期中化学试题: 这是一份广东省韶关市乐昌市第一中学2022-2023学年九年级上学期期中化学试题,文件包含广东省韶关市乐昌市第一中学2022-2023学年九年级上学期期中化学试题解析版docx、广东省韶关市乐昌市第一中学2022-2023学年九年级上学期期中化学试题原卷版docx等2份试卷配套教学资源,其中试卷共32页, 欢迎下载使用。
2022年广东省韶关市乐昌市学业模拟(一模)化学试题: 这是一份2022年广东省韶关市乐昌市学业模拟(一模)化学试题,共8页。试卷主要包含了选择题,非选择题等内容,欢迎下载使用。

