初中物理人教版八年级下册8.3 摩擦力精品课后测评
展开一、选择题
1. 下列四幅图中不属于利用摩擦力的是 ( )
A. B. C. D.
【答案】C
【解析】
A、擦然火柴就是通过克服火柴和火柴盒之间的摩擦力做功,使火柴的温度升高,达到火柴的着火点而燃烧; B、传动带传送货物就是靠传送带和货物之间的摩擦力而将货物运到高处的;C、在门轴处加润滑油是为了减小有害摩擦的;D、用铅笔写字,就是利用铅笔和纸之间的摩擦力.故选C.
思路分析:A、对物体做功,物体内能会增加,温度会升高; B、传送带做的比较粗糙就是为了利用传动带和货物之间的摩擦;C、加润滑油可以使接触面更光滑,从而减小摩擦力;D、铅笔写字就是利用铅笔和纸之间的摩擦力.
试题点评:利用摩擦力的实例都有一个共同点,就是摩擦力都比较大;摩擦力的知识是中考必考的一个知识点,需要掌握.
2. 下列关于摩擦力利弊的说法中,正确的是 ( )
A. 机车起动时,车轮与钢轨间的摩擦是有益的
B. 皮带传动时,皮带与转轮间的摩擦是有害的
C. 骑自行车时,自行车轮胎与地面间的摩擦是有害的
D. 人走路时,脚与地面间的摩擦是有害的
【答案】A
【解析】
A、机车启动时,车轮与钢轨之间的摩擦,是启动车前进的摩擦力,有利于机车启动,是有益摩擦.符合题意.
B、皮带和皮带轮之间如果没有摩擦,皮带在轮上会打滑,皮带无法带动轮转动,皮带和皮带轮之间的摩擦是有益摩擦.不符合题意.
C、自行车启动时,车轮和地面之间的摩擦是有益摩擦.自行车运动过程中,车轮和地面之间的摩擦是有害摩擦,但是并不是毫无益处,例如拐弯时,是利于车轮和地面之间的摩擦.不符合题意.
D、人走路时如果鞋底和地面之间没有摩擦,人将无法走动,所以鞋底和地面之间的摩擦是有益摩擦.不符合题意.
故选A.
思路分析:(1)有益摩擦要增大,增大摩擦的方法:增大压力,增大接触面的粗糙程度.
(2)有害摩擦要减小,减小摩擦的方法:减小压力,减小接触面的粗糙程度,使接触面脱离,用滚动代替滑动.
试题点评:此题考查了摩擦力大小的影响因素,增大和减小摩擦的方法.分辨有益摩擦和有害摩擦.
3. 下列做法中,属于减小摩擦的是
A. 有的水泥路面做成一道道的细槽 B. 自行车刹车时,闸皮紧压在钢圈上
C. 推动停在圆木棒上的箱子 D. 轮胎上印有花纹
【答案】C
【解析】
A、有的水泥路面做成一道道的细槽,是为了防止夏天温度升高膨胀,冬天温度降低收缩时,损坏路面.不符合题意.
B、自行车刹车时,闸皮紧压在钢圈上,是在接触面粗糙程度一定时,增大压力来增大摩擦力,容易刹车.不符合题意.C.推动停在圆木棒上的箱子,时,箱子下面放几根圆木的目的是将用滚动摩擦代替滑动摩擦,属于减小摩擦,符合题意D.轮胎上印有花纹,是通过增大接触面粗糙程度来增大摩擦力.不符合题意.
思路分析:(1)摩擦力大小跟压力大小和接触面粗糙程度有关,减小摩擦力的方法是:减小压力,减小接触面的粗糙程度,使接触面脱离,用滚动代替滑动.(2)本题还考查了物体热胀冷缩的性质,温度升高时膨胀,温度降低时收缩.
试题点评:此题考查生活中增大摩擦和减小摩擦的方法.
4. 放在竖直的磁性黑板上的小铁片,虽受到竖直向下的重力的作用,但他不会掉下来,其主要原因是( )
A. 他受到磁性黑板的吸引力B. 它受到磁性黑板的静摩擦力
C. 它对黑板有吸引力D. 它受到磁性黑板的滑动摩擦力
【答案】B
【解析】
【分析】
【详解】小铁片受到向下的重力、磁性黑板对小铁片的引力、及黑板对小铁片的支持力及摩擦力;因磁铁对小铁片的引力及黑板对小铁片的支持力作用在垂直于黑板的方向上,二力大小相等方向相反,故二力不可能平衡重力;黑板对小铁片的静摩擦力沿黑板面与重力的方向相反,故不掉下去的原因是因为受到磁性黑板的静摩擦力。
故选B。
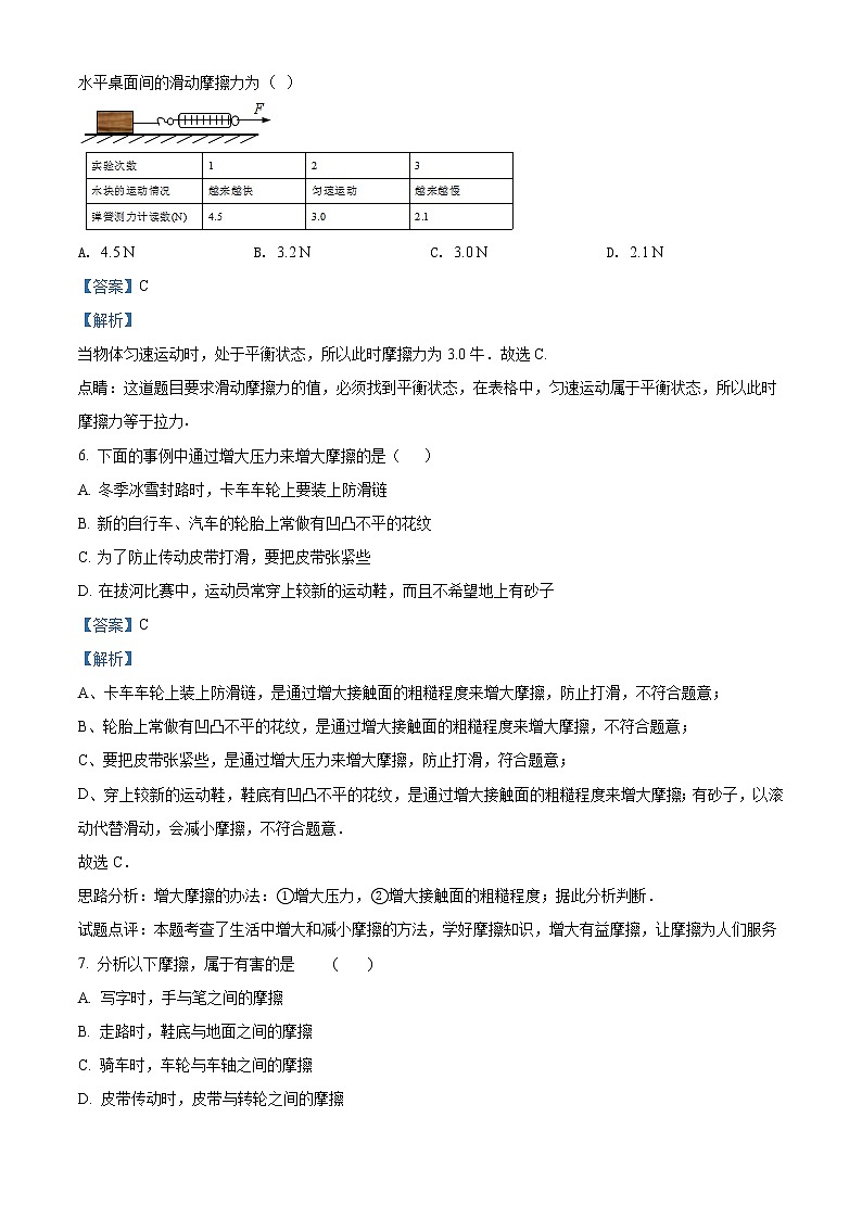
5. 如图所示,用弹簧测力计拉着木块在水平桌面上做直线运动,实验记录如下表所示.由此可知,木块与水平桌面间的滑动摩擦力为( )
A. 4.5 NB. 3.2 NC. 3.0 ND. 2.1 N
【答案】C
【解析】
当物体匀速运动时,处于平衡状态,所以此时摩擦力为3.0牛.故选C.
点睛:这道题目要求滑动摩擦力的值,必须找到平衡状态,在表格中,匀速运动属于平衡状态,所以此时摩擦力等于拉力.
6. 下面的事例中通过增大压力来增大摩擦的是( )
A. 冬季冰雪封路时,卡车车轮上要装上防滑链
B. 新的自行车、汽车的轮胎上常做有凹凸不平的花纹
C. 为了防止传动皮带打滑,要把皮带张紧些
D. 在拔河比赛中,运动员常穿上较新的运动鞋,而且不希望地上有砂子
【答案】C
【解析】
A、卡车车轮上装上防滑链,是通过增大接触面的粗糙程度来增大摩擦,防止打滑,不符合题意;
B、轮胎上常做有凹凸不平的花纹,是通过增大接触面的粗糙程度来增大摩擦,不符合题意;
C、要把皮带张紧些,是通过增大压力来增大摩擦,防止打滑,符合题意;
D、穿上较新的运动鞋,鞋底有凹凸不平的花纹,是通过增大接触面的粗糙程度来增大摩擦;有砂子,以滚动代替滑动,会减小摩擦,不符合题意.
故选C.
思路分析:增大摩擦的办法:①增大压力,②增大接触面的粗糙程度;据此分析判断.
试题点评:本题考查了生活中增大和减小摩擦的方法,学好摩擦知识,增大有益摩擦,让摩擦为人们服务
7. 分析以下摩擦,属于有害的是 ( )
A. 写字时,手与笔之间的摩擦
B. 走路时,鞋底与地面之间的摩擦
C. 骑车时,车轮与车轴之间的摩擦
D. 皮带传动时,皮带与转轮之间的摩擦
【答案】C
【解析】
A、写字时,手要用力握住笔,防止笔从手中滑落,因此这种摩擦是有益的,不符合题意;
B、人走路时,使人前进的动力是地面对脚的摩擦力,为了防止人走路时摔倒,也要用到鞋底与地面的摩擦,因此鞋底与地面的摩擦是有益的摩擦,不符合题意.
C、车轮与车轴之间采用滚动代替滑动的方法,减小车轮与车轴之间的摩擦,车轴因此车轮与车轴之间的摩擦是有害摩擦,符合题意.
D、皮带转动时,主动轮与皮带之间的摩擦带动了皮带的转动;同时皮带与被动轮之间的摩擦带动了被动轮的转动.若这种摩擦力过小,将会出现皮带打滑的现象.因此说这两者之间的摩擦是有益的摩擦,不符合题意.
故选C.
思路分析:(1)对人们有益的摩擦是有益摩擦,有益摩擦要增大;(2)对人们有害摩擦是有害摩擦,有害摩擦要减小.逐个分析选择项中提到的摩擦,然后与题目的要求相对应从而得到答案
试题点评:(1)由每种摩擦的作用入手,来确定这种摩擦是有益的摩擦还是有害的摩擦;(2)生活中要增大的摩擦的有益摩擦,要减小的摩擦是有害摩擦.
8. 考虑到影响滑动摩擦力的因素较多,在探究的过程中应先控制某些因素,使它们保持不变,再研究某一因素的影响,这种研究问题的方法叫做 ( )
A. 等效替代法B. 类比法C. 控制变量法D. 物理模型法
【答案】C
【解析】
影响摩擦力的因素有二:在压力一定时,摩擦力与接触面的粗糙程度有关;在接触面的粗糙程度一定时,摩擦力与压力有关.研究压力(或粗糙程度)对摩擦力的影响时,需要保持粗糙程度(或压力)不变.采用的是控制变量法.故选C.
思路分析:等效替代法是在保证某种效果(特性和关系)相同的前提下,将实际的、复杂的物理问题和物理过程转化为等效的、简单的、易于研究的物理问题和物理过程来研究和处理的方法. 所谓知识迁移法就是利用新旧知识间的联系,启发学生进行新旧知识对照,由旧知识去思考、领会新知识,学会学习的方法.模型法借助于与原型相似的物质模型或抽象反映原型本质的思想模型,间接地研究客体原形的性质和规律的研究方法. 类比是将一类事物的某些相同方面进行比较,以另一事物的正确或谬误证明这一事物的正确或谬误.这是运用类比推理形式进行论证的一种方法.
试题点评:掌握物理研究方法的一般含义和特征是解决此类问题的基础.
9. 下列实例中,为了增大摩擦的是( )
A. 拉杆旅行箱底部装有轮子
B. 鞋底刻有凹凸不平的花纹
C. 向自行车的转轴处加润滑油
D. 在气垫船底和水之间形成一层空气垫
【答案】B
【解析】
【分析】
【详解】A.拉杆旅行箱底部装有轮子相当于变滑动为滚动可以减小摩擦,故A不符合题意;
B.自行车车把上有凹凸不平的花纹,增大接触面的粗糙程度,可以增大摩擦,故B符合题意;
C.向自行车的转轴处加润滑油,可以减小接触面的粗糙程度,减小摩擦,故C不符合题意;
D.在气垫船底和水之间形成一层空气垫,减小正压力,可以减小摩擦,故D不符合题意。
故选B。
10. 下列事例中,能减小摩擦力的是
A. 穿防滑鞋B. 旅行箱下安装两个轮子
C. 骑自行车刹车时用力捏闸D. 在冰冻路面上撒沙子
【答案】B
【解析】
试题分析:鞋底有花纹,增加了接触面的粗糙程度,从而可以增大摩擦,故A错误;行李箱下安装轮子,变滑动摩擦为滚动摩擦,减小了摩擦力,故B正确;用力捏闸,增大了压力,从而增大了摩擦,故C错误;路面上撒沙子,增大了接触面的粗糙程度.可以增大摩擦,故D错误,故选B.
考点:增大或减小摩擦的方法
11. 小明同学学了物理之后, 养成了观察生活的好习惯.他发现许多矿泉水瓶的瓶盖的侧面都有密集的条纹,其目的是为了
A. 坚固耐用
B. 节约材料
C. 便于运输
D. 增大粗糙程度从而增大摩擦,便于旋开和旋紧
【答案】D
【解析】
瓶盖上的竖条纹,增大了瓶盖的粗糙程度,从而增大了瓶盖与手之间的摩擦力,可以更方便地旋转瓶盖.综上分析故选D.
思路分析:增大摩擦的方法有:增大压力;增加接触面的粗糙程度.将图示的瓶盖上的花纹,与增大摩擦的方法联系起来即可得到答案
试题点评:将增大摩擦的具体方法与学过的理论联系起来是解决此题的关键.考查了学生理论联系实际的能力,体现了物理来源于生活的理念
12. 测量同一只鞋在不同水平路面滑动时的摩擦力,下列说法正确的是
A. 在柏油路面和冰面上测得的摩擦力都相同
B. 在同一路面.无论鞋内是否放上铁块,摩擦力都一样
C. 只要鞋被拉动了,测力计的读数就等于鞋受到的摩擦力的大小
D. 在同一路面鞋以不同的速度做匀速运动,测力计的示数都相同
【答案】D
【解析】
【分析】
【详解】A.鞋子放在水平路面和冰面上,压力相等,接触面的粗糙程度不同,摩擦力不同.不符合题意;
B.在同一路面上,接触面的粗糙程度不同,鞋内是否放铁块,压力不同,摩擦力不同.不符合题意;
C.弹簧测力计拉动鞋子时,鞋子水平方向上受到拉力和摩擦力,弹簧测力计的示数显示的是拉力大小,只有鞋子匀速直线运动时,摩擦力和拉力是平衡力,摩擦力等于拉力.鞋子加速时,拉力大于摩擦力.不符合题意;
D.同一路面鞋以不同的速度做匀速运动,压力相等,接触面相同,摩擦力相同,鞋子匀速直线运动,摩擦力和拉力是平衡力,摩擦力等于拉力.符合题意。
故选D。
【点睛】
二、填空、解答题
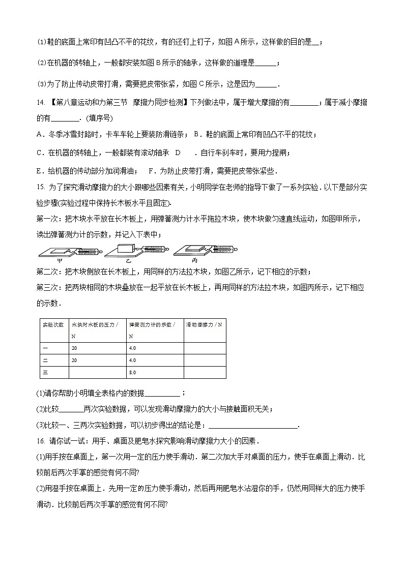
13. 根据下列现象,试说出用到的物理知识.
(1)鞋的底面上常印有凹凸不平的花纹,有的还钉上钉子,如图A所示,这样做的目的是__;
(2)在机器的转轴上,一般都安装如图B所示的轴承,这样做的道理是______;
(3)为了防止传动皮带打滑,需要把皮带张紧,如图C所示,这是因为______.
【答案】 (1). 增加粗糙程度从而增加摩擦 (2). 以滚动替代滑动减小摩擦 (3). 增大压力从而增加摩擦
【解析】
鞋底面上常印有凹凸不平的花纹,有的还钉上钉子,是在压力一定时,增大接触面的粗糙程度来增大摩擦力;在机器的转轴上,一般都装有滚动轴承,在压力一定时,以滚动代替滑动减小摩擦;为防止皮带打滑,需要把皮带张紧些,是通过增大压力的方法来增大摩擦,防止打滑.
14. 【第八章运动和力第三节 摩擦力同步检测】下列做法中,属于增大摩擦的有________;属于减小摩擦的有________.(填序号)
A.冬季冰雪封路时,卡车车轮上要装防滑链条; B.鞋的底面上常印有凹凸不平的花纹;
C.在机器的转轴上,一般都装有滚动轴承 D.自行车刹车时,要用力捏闸;
E.给机器的传动部分加润滑油; F.为防止皮带打滑,需要把皮带张紧些.
【答案】 (1). A、B、D、F (2). C、E
【解析】
A、冬季冰雪封路时,卡车车轮上装防滑链条,是在压力一定时,增大接触面的粗糙程度来增大摩擦;B、鞋的底面上常印有凹凸不平的花纹,是在压力一定时,增大接触面的粗糙程度来增大摩擦;C、在机器的转轴上,一般都装有滚动轴承,在压力一定时,通过变滑动为滚动来减小摩擦;D、自行车刹车时,要用力捏闸,是在接触同粗糙程度一定时,通过增大压力来增大摩擦;E、给机器的传动部分加润滑油,会在接触面形成一层油膜,使接触面分离,可以减小摩擦;F、为防止皮带打滑,需要把皮带张紧些,是通过增大压力的方法来增大摩擦,防止打滑.故属于增大摩擦的有:A、B、D、F;属于减小摩擦的有:C、E.
点睛:摩擦力大小的影响因素:压力和接触面粗糙程度.增大摩擦力的方法:增大压力,增大接触面的粗糙程度.减小摩擦力的方法:减小压力,减小接触面的粗糙程度,使接触面脱离,用滚动代替滑动等.
15. 为了探究滑动摩擦力的大小跟哪些因素有关,小明同学在老师的指导下做了一系列实验.以下是部分实验步骤(实验过程中保持长木板水平且固定).
第一次:把木块水平放在长木板上,用弹簧测力计水平拖拉木块,使木块做匀速直线运动,如图甲所示,读出弹簧测力计的示数,并记入下表中;
第二次:把木块侧放在长木板上,用同样的方法拉木块,如图乙所示,记下相应的示数;
第三次:把两块相同的木块叠放在一起平放在长木板上,再用同样的方法拉木块,如图丙所示,记下相应的示数.
(1)请你帮助小明填全表格内的数据__________;
(2)比较_______两次实验数据,可以发现滑动摩擦力的大小与接触面积无关;
(3)比较一、三两次实验数据,可以初步得出的结论是:_________________________.
【答案】 (1). (2). 一、二 (3). 在接触面的粗糙程度一定时,滑动摩擦力的大小与物体的压力成正比
【解析】
(1)木块对水平木板的压力等于木块的重力,一个木块对木板的压力为20N,则两个木块对水平木板的压力为20N×240N,木块做匀速直线运动,处于平衡状态,滑动摩擦力等于弹簧测力计的示数,实验数据如下表所示:
(2)由实验步骤可知,第一、二实验时,木块与木板间接触面的粗糙程度与木块与木板间的压力相同而接触面的面积不同,由表中实验数据可知,木块受到的滑动摩擦力相同,由此可知,滑动摩擦力的大小与接触面积无关.(3)由表中一、三两次实验数据可知,接触面的粗糙程度相同而压力不同,木块受到的滑动摩擦力不同,压力越大,滑动摩擦力越大,由此可得:接触面的粗糙程度相同时,滑动摩擦力的大小与物体的压力成正比.
点睛:(1)木块做匀速直线运动,处于平衡状态,由平衡条件可知,滑动摩擦力等于弹簧测力计的拉力;木块对水平木板的压力等于木块的重力;根据表中实验数据分析答题.(2)探究滑动摩擦力与接触面面积的关系,应控制接触面的粗糙程度与物体间的压力相同而接触面的面积不同,根据实验控制的变量与实验数据分析答题.(3)分析表中1、3所示实验数据,根据实验控制的变量与实验数据得出实验结论.
16. 请你试一试:用手、桌面及肥皂水探究影响滑动摩擦力大小的因素.
(1)用手按在桌面上,第一次用一定压力使手滑动.第二次加大手对桌面的压力,使手在桌面上滑动.比较前后两次手掌的感觉有何不同?
(2)用湿手按在桌面上.先用一定压力使手滑动,然后再用肥皂水沾湿你的手,仍然用同样大的压力使手滑动.比较前后两次手掌的感觉有何不同?
【答案】见解析
【解析】
(1)当接触面粗糙程度一定时,加大压力再滑动,会增大摩擦力,所以会感觉第二次费力;
(2)当压力一定时,用肥皂水把手沾湿比用水把手沾湿粗糙程度小一些,摩擦力会变小,所以会感觉第二次省力.答:(1)第一次省力,第二次费力;(2)第一次费力,第二次省力.
思路分析:本题考查滑动摩擦力的两个影响因素:压力大小和接触面的粗糙程度.(1)当接触面粗糙程度一定时,压力越大,摩擦力越大;(2)当压力一定时,接触面越粗糙,摩擦力越大.
试题点评:滑动摩擦力的影响因素是:压力大小和接触面粗糙程度大小.留心生活处处皆物理,用身体的某部位或身边的器材可以验证很多学过的实验结论,请同学留心,这也是出题的热点方向.
17. 如图所示,一铁块放在水平地面上,请画出当条形磁铁靠近铁块时,铁块所受摩擦力的示意图.(图中已标出摩擦力的作用点)
【答案】
【解析】
【分析】
【详解】摩擦力作用点在接触面上(已标出),由于铁块在磁力作用下会向右运动,或具有向右运动的趋势,因此摩擦力的方向是水平向左;那么过摩擦力的作用点水平向左画一条带箭头的线段,在箭头附近标上力的符号f,如下图所示:
18. 当你用肥皂水洗手时,会感到比不用肥皂水时摩擦阻力小些.如果在做相对运动的物体的接触面上涂润滑剂,则摩擦力比不涂润滑剂时有什么变化呢?
(1)用如图所示的实验器材进行探究,主要步骤是:
A.用弹簧测力计沿水平方向______拉动木块,使它沿长木板滑动,记下弹簧测力计的读数F1;
B.在长木板上涂上润滑剂后,重复上述实验,记下弹簧测力计的读数F2.
(2)若F1>F2,则说明了做相对运动的物体的接触面涂上润滑剂后,摩擦力会_______(填“增大”“减小”或“不变”).请你举出一个在生活、生产中应用这一结论的实例:____________________.
【答案】 (1). 匀速直线 (2). 减小 (3). 在机器的转轴部分加润滑油
【解析】
(1)在研究“影响滑动摩擦力大小的因素”时,木块在弹簧测力计的拉力作用下做匀速直线运动,此时木块处于平衡状态,其所受拉力与摩擦力是平衡力.
(2)当你用肥皂水洗手时,会感到比不用肥皂水时摩擦阻力小些.如果在做相对运动的物体的接触面上涂润滑剂后,摩擦力比不涂润滑剂时减小.如给生锈的锁滴润滑油,锁就好开了;在生锈的自行车轴上滴一些油,骑车就会感觉轻松一些.
故答案:(1)匀速;(2)变小;在生锈的自行车轴上滴一些油,骑车就会感觉轻松一些.
思路分析:(1)物体在平衡力的作用下处于静止状态和匀速直线运动状态,二力平衡时,摩擦力等于拉力.
(2)减小摩擦力的方法:第一,减小压力;第二,减小接触面粗糙程度;第三,变滑动为滚动,第四,使接触面彼此分开.
试题点评:此题是一道综合题,考查内容有:摩擦力表示方法、怎样减小摩擦力,注重了物理知识和生活的联
19. 在探究“滑动摩擦力的大小跟哪些因素有关”的过程中,一些同学作出了以下猜想:
A:滑动摩擦力的大小可能与接触面的粗糙程度有关;
B:滑动摩擦力的大小可能与接触面的压力大小有关;
C:滑动摩擦力的大小可能与产生摩擦力的两物体间接触面积的大小有关.
为了检验上述有关猜想是否正确,某同学选用了一块底面与各个侧面粗糙程度均相同的长方体木块,并设计了以下实验方案:
步骤1:把长方体木块平放在水平的长木板上,用弹簧测力计水平拉木块沿直线匀速滑动,读出这时弹簧测力计的读数(如图甲所示);
步骤2:在长方体木块上放上砝码(如图乙所示),用弹簧测力计水平拉木块,使砝码与木块一起沿直线匀速运动,比较“步骤2”与“步骤1”中弹簧测力计读数的大小;
步骤3:在水平长木板上铺上一层棉布,把木块平放在棉布上(不加砝码),用弹簧测力计平拉木块沿直线匀速滑动(如图丙所示),比较“步骤3”与“步骤1”中的弹簧测力计读数的大小.
(1)当用弹簧测力计水平拉木块沿直线匀速滑动时,滑动摩擦力的大小就等于弹簧测力计的读数.为什么? _____
(2)“步骤2”的设计目的,是为了检验上述猜想(A、B、C)中的哪一个? _____
(3)在“步骤2”中,若木块上方砝码的重为0.5 N,当用弹簧测力计水平拉木块沿直线匀速滑动时,则砝码与木块间摩擦力的大小是 ( )
A.大于0.5 N B.大于零但小于0.5 N C.等于0.5 N D.等于零
(4)为了检验“猜想C”是否正确,可在上述实验基础上再增加一个步骤,写出你所设计的这一实验步骤. _____
【答案】 (1). 因为弹簧测力计拉着木块做匀速直线运动,所以弹簧测力计对木块的拉力与木块和木板面之间的摩擦力是一对平衡力,大小相等 (2). B (3). D (4). 把长方体木块侧(或竖)放在水平放嚣的长木板上.用弹簧测力计水平拉木块沿直线匀速滑动,比较“步骤4”与“步骤1”中弹簧测力计读数的大小
【解析】
因为弹簧测力计拉着木块做匀速直线运动,所以弹簧测力计对木块的拉力与木块和木板面之间的摩擦力是一对平衡力,大小相等.所以用弹簧测力计水平拉木块沿直线匀速滑动.在“步骤2”中,若木块上方砝码的重为0.5N,当用弹簧测力计水平拉木块沿直线匀速滑动时,则砝码与木块间摩擦力的大小是等于零.为了检验“猜想C”是否正确,采用以下步骤:把长方体木块侧(或竖)放在水平放置的长木板上.用弹簧测力计水平拉木块沿直线匀速滑动,比较“步骤4”与“步骤1”中弹簧测力计读数的大小.
试题点评:本试题考查的是探究“滑动摩擦力的大小跟哪些因素有关”.
八年级下册第八章 运动和力8.3 摩擦力优秀课时练习: 这是一份八年级下册第八章 运动和力8.3 摩擦力优秀课时练习,文件包含83摩擦力学生版-八年级物理下册同步精品讲义人教版docx、83摩擦力教师版-八年级物理下册同步精品讲义人教版docx等2份试卷配套教学资源,其中试卷共33页, 欢迎下载使用。
物理8.3 摩擦力课堂检测: 这是一份物理8.3 摩擦力课堂检测,共4页。试卷主要包含了选择题,填空题,作图题,实验题等内容,欢迎下载使用。
物理人教版8.3 摩擦力优秀课后作业题: 这是一份物理人教版8.3 摩擦力优秀课后作业题,共21页。试卷主要包含了3摩擦力 课时专训,2N,测力计示数为2, 2等内容,欢迎下载使用。

