中图版 (2019)必修2 信息系统与社会第3章 信息系统的基础设施3.1 信息系统中的计算机与移动终端3.1.1 计算机、移动终端与信息系统精品教学设计及反思
展开1. 教学目标
·理解计算机、移动终端在信息系统中的作用。
·通过动手实践、讨论分析,了解计算机和移动终端的硬件体系结构,知道计算机和移动终端的基本工作原理。
·通过动手实践,培养学生的信息意识和团队合作精神,提高团队协作能力。
2. 教学分析
通过前两章的学习,学生基本理解了信息系统的概念与关键要素,本节主要学习计算机与移动终端的体系结构和基本工作原理,以及它们与信息系统的关系。本节涉及概念较多,对于学生的学习有一定的难度。
作为高一的学生,已具有小组合作意识,能够在适当的提示和指导下进行自主学习与探究,能够进行小组合作学习。他们都具备了一定的概括能力和语言组织能力,能够表达自己的想法,能够在小组内进行头脑风暴,并形成小组的问题解决方案。这些学生具有强烈的独立性和表现欲,愿意公开展示自己的作品,分享自己的成果。
3. 教学重点与难点
教学重点:计算机和移动终端在信息系统中的作用、计算机与移动终端的硬件体系结构和基本工作原理。
教学难点:计算机与移动终端的硬件体系结构和基本工作原理。
4. 教学方法与教学手段
教学方法:讲授教学法、小组合作学习法、实验探究法。
教学手段:项目导学案、多媒体计算机。
5. 教学过程设计
教学环节
教师活动
学生活动
设计意图
提出问题
引入新课
我们前面学习过了信息系统的系统组成,其中基础设施层属于信息系统的最基本的组成,在这一层中包括计算机硬件、通信网络、计算机软件等。我们本节课重点研究一下计算机硬件设备在信息系统中的作用以及计算机硬件的基本结构和基本工作原理。
提出任务:共同分析“新闻信息”的传送过程,思考计算机硬件在信息系统中的作用。
学生讨论、交流、思考计算机与移动终端在信息系统中的作用。
引入教学内容,引导学生通过分析,感受计算机与移动终端在信息系统中的作用。
动手实践
积极思考
在课前我已经把我们这节课的学习资料放到了百度网盘中,并且设置成了共享资源。下面请同学们根据老师提供的下载地址和提取码,把这节课的教学资源下载到自己的计算机中,然后根据学习情况填写相关文档。
提出任务:利用百度网盘下载相关学习资料,思考每一步操作中,计算机是如何通信的。
根据老师提供的信息从网上下载学习资料。下载时,要记录操作过程;下载后,根据老师的提示,思考并填写相关文档。
通过下载资料的过程,引导学生思考信息系统的数据传输过程,体会、领悟计算机在信息系统中的作用。
小组合作
动手实践
提出任务:观察下发的计算机拆解图(或要求各小组进行实体计算机的拆解工作),识别各个零部件,了解它们的功能,并填写相应的表格。
根据分工安排,学习相关资料,识别硬件设备,根据体系结构进行归类并填写表3.1-1。
通过动手实践活动,引导学生了解计算机的体系结构。同时,增强学生的团队意识和动手能力。
项目
计算机
笔记本计算机
中央处理器
存储:内存
存储:硬盘
输入设备
输出设备
表3.1-1 计算机的组成
小组合作
动手实践
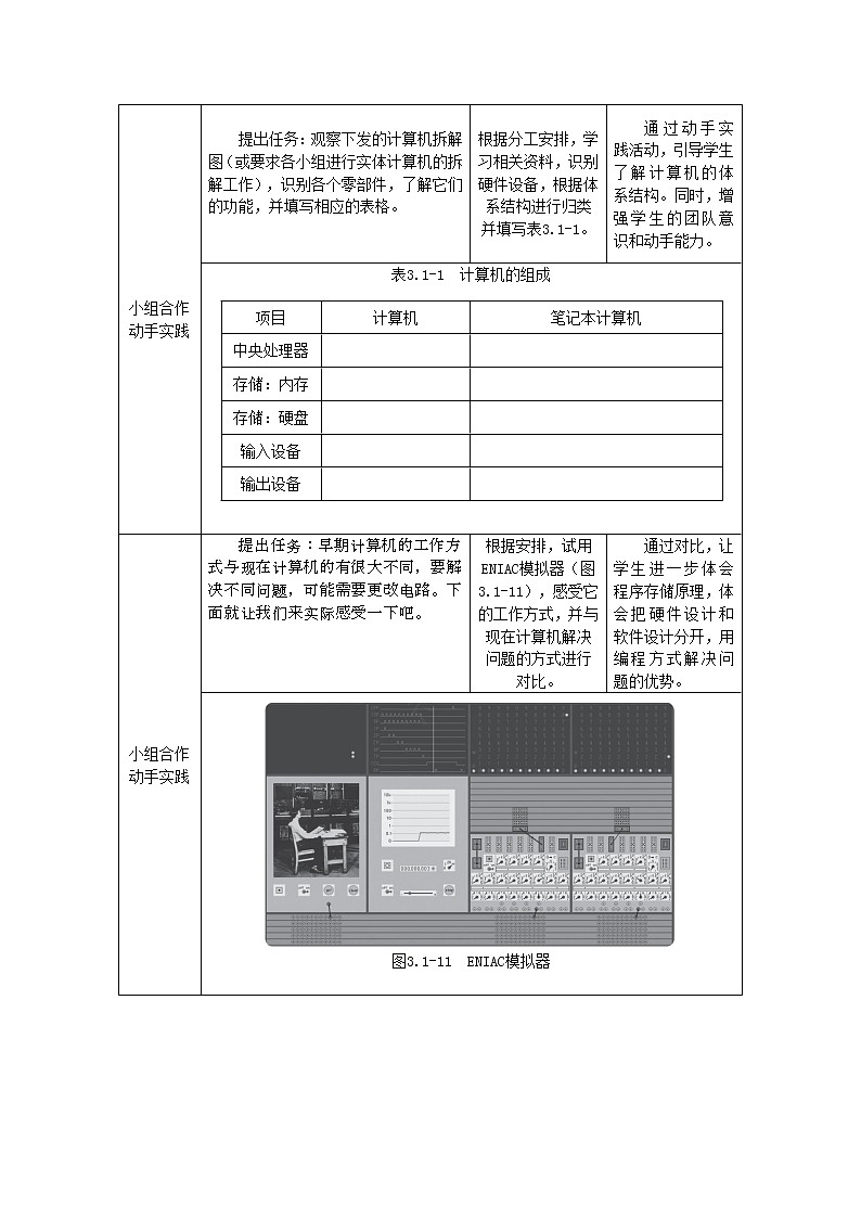
提出任务:早期计算机的工作方式与现在计算机的有很大不同,要解决不同问题,可能需要更改电路。下面就让我们来实际感受一下吧。
根据安排,试用ENIAC模拟器(图3.1-11),感受它的工作方式,并与现在计算机解决问题的方式进行对比。
通过对比,让学生进一步体会程序存储原理,体会把硬件设计和软件设计分开,用编程方式解决问题的优势。
图3.1-11 ENIAC模拟器
交流展示
修订作品
组织学生填写报告,并制作展示用的演示文稿,然后组织学生进行展示,并引导学生参照表3.1-2和表3.1-3,对各组的展示做出评价。
填写报告并制作演示文稿展示本组的学习成果,同时,对其他组的展示做出评价。随后,根据反馈修改小组制作的演示文稿,提升认识。
通过展示和评价环节,让学生彼此交流,引导他们注意本节的重点和难点,从而达成预期的学习目标。
表3.1-2 小组自评表
项目
评分标准
得分
任务完成情况
顺利下载了学习资料,能正确识别内部结构,学案填写完整(25分)
顺利下载了学习资料,能正确识别内部结构(20分)
顺利下载了学习资料(15分)
展示成果情况
表述清楚,逻辑严谨,思路清晰,没有科学性错误,演示文稿美观简洁(25分)
表达准确,没有科学性错误,演示文稿美观简洁(20分)
表达准确,没有科学性错误(15分)
组内合作情况
分工明确、合理,理论知识获取准确、快速,动手实验全员参与且配合默契,小组成员都能完成自己的任务,还能彼此互帮互助,成员间实现了知识共享,共同决策(25分)
分工明确、合理,小组成员都能完成自己的任务,还能彼此互帮互助,成员间实现了知识共享,共同决策(20分)
分工明确、合理,小组成员能基本完成自己的任务,成员间有互帮互助现象,基本能够合作完成任务(15分)
学习效果
理解了计算机与移动终端在信息系统中的作用,了解了计算机与移动终端的体系结构和基本工作原理,进一步掌握了快速获取信息、分析信息、掌握知识的方法,意识到了团结互助的好处,增强了帮助他人的意识(25分)
理解了计算机与移动终端在信息系统中的作用,了解了计算机与移动终端的体系结构和基本工作原理,意识到了团结互助的好处,增强了帮助他人的意识(20分)
理解了计算机与移动终端在信息系统中的作用,了解了计算机与移动终端的体系结构和基本工作原理,意识到了合作的好处(15分)
总分
项目
评分标准
得分
表述方面
表述清楚,思路清晰,没有科学性错误(25分)
表述基本清楚,没有科学性错误(20分)
表述不清,听不明白(15分)
知识归纳方面
知识点归纳准确无误(25分)
知识点归纳基本准确(20分)
知识点归纳欠缺(15分)
演示文稿制作
表述严谨,形式美观有创意(25分)
表述比较科学,能比 清晰地展示内容(20分)
基本能展示内容,但表述或形式有欠缺(15分)
我的收获
从该组的展示中,我理解了计算机和移动终端在信息系统中的作用,也了解了计算机和移动终端的体系结构和基本工作原理(25分)
从该组的展示中,我理解了计算机和移动终端在信息系统中的作用,但对于基本结构和工作原理没听明白(20分)
从该组的展示中,我能提取的知识量很少,没听明白哪些是这节课需要掌握的知识点(15分)
总分
表3.1-3 小组互评表
课堂总结
反思提升
我们得出结论:信息系统通常采用某些具有强大运算能力或海量运算资源的计算机来充当各种服务器,这些作为服务器的计算机是信息系统的“核心”。同时,在实践中我们也了解了个人计算机和移动终端等设备,它们为人与信息系统的“交流”提供了接口。因此说,信息系统会通过个人计算机、智能手机等终端提供人性化的应用界面。
在实验中我们了解了计算机、移动终端设备的硬件组成和基本工作原理,同时了解了电子计算机的发展历程。
我们这节课体会到了团队合作带来的快乐!希望同学们在以后的学习和工作中,不断加强团队合作意识,学会协调合作,努力拼搏。我提议把最热烈的掌声献给你们自己,为自己点赞!
听课,整理自己这节课的学习资料,梳理知识结构。
归纳总结本节课的重点内容。
粤教版 (2019)必修2 信息系统与社会2.3.1 计算机和移动终端的作用教学设计及反思: 这是一份粤教版 (2019)必修2 信息系统与社会2.3.1 计算机和移动终端的作用教学设计及反思,共18页。教案主要包含了教材分析,学情分析,教学目标,重难点分析,教学方法,教学过程等内容,欢迎下载使用。
高中信息技术粤教版 (2019)必修2 信息系统与社会2.3.1 计算机和移动终端的作用教学设计: 这是一份高中信息技术粤教版 (2019)必修2 信息系统与社会2.3.1 计算机和移动终端的作用教学设计,共4页。教案主要包含了活动项目,项目学习活动记录表,评价表等内容,欢迎下载使用。
高中信息技术沪教版(2019)必修2 信息系统与社会2.认识电子点餐信息系统涉及的计算机设备一等奖教案设计: 这是一份高中信息技术沪教版(2019)必修2 信息系统与社会2.认识电子点餐信息系统涉及的计算机设备一等奖教案设计,共3页。

