高中语文人教版 (新课标)必修一第二单元6 鸿门宴教学设计及反思
展开一、教师示范背诵,或选学生轮流背诵三四段
二、拓展探究
思考:“鸿门宴”的故事发生时,项羽为诸侯上将军,刘邦因起兵于沛,人称沛公,都还没有称王。但课文中却都超前称了“王”。清代学者梁玉绳在《史记志疑》中批评说:“高帝此时尚未为王,且前后俱称沛公,何忽于张良三称大王耶?”又说:“羽时亦为王,故沛公称羽将军,以其为诸侯上将军也。《史记》乃预书为王,此下项伯曰:‘项王’,范增、项庄曰‘君王’,张良、樊哙曰‘项王’,‘大王’,沛公曰‘项王’凡书王者二十几,似失史体”,你对梁玉绳的批评是如何认识的?
学生讨论后明确:超前称王,并非失误,自有其因。如张良对刘邦三次直呼“大王”,前两次只有他与刘邦在场,后一次只添了几个自己人,称大王正表露出他们君臣同心协力,决心与项羽抗衡,战而胜之的雄心壮志。再如项伯、范增、项庄都是项羽的属下,他们称“项羽”为“项王”或“君王”显然出于自恃强大,不可一世,称王称霸,理所当然的心理状态。而张良、樊哙都是刘邦的部下,由于力量悬殊,出于表面上的曲意奉承,自然也称项羽为王。刘邦毕竟身分不同,用语不宜过分阿谀,所以在项伯、项羽面前,先后六次称项羽为将军,只有最后一次与张良谈话时,称“项羽”为“项王”。一方面他明知项羽称王时早晚的事,另一方面,是在自己部下面前,无失身分之虞。看来,司马迁在使用称谓时,是经过仔细斟酌的,既符合当时两军对垒的实力状况何刘邦一方的斗争策略,又符合人物的心态,决不是任意安排的。
三、课文小结
《鸿门宴》是《史记》中极其精彩的一篇,“史圣”司马迁对文中这位失败了的英雄倾注了深厚的感情,使其具有巨大和久远的魅力。项羽用性格的笔写下了只属于他自己的人生篇章,无论是暴戾、辉煌还是悲壮,无论是抗鼎拔山的人杰,还是自刎乌江的鬼雄。
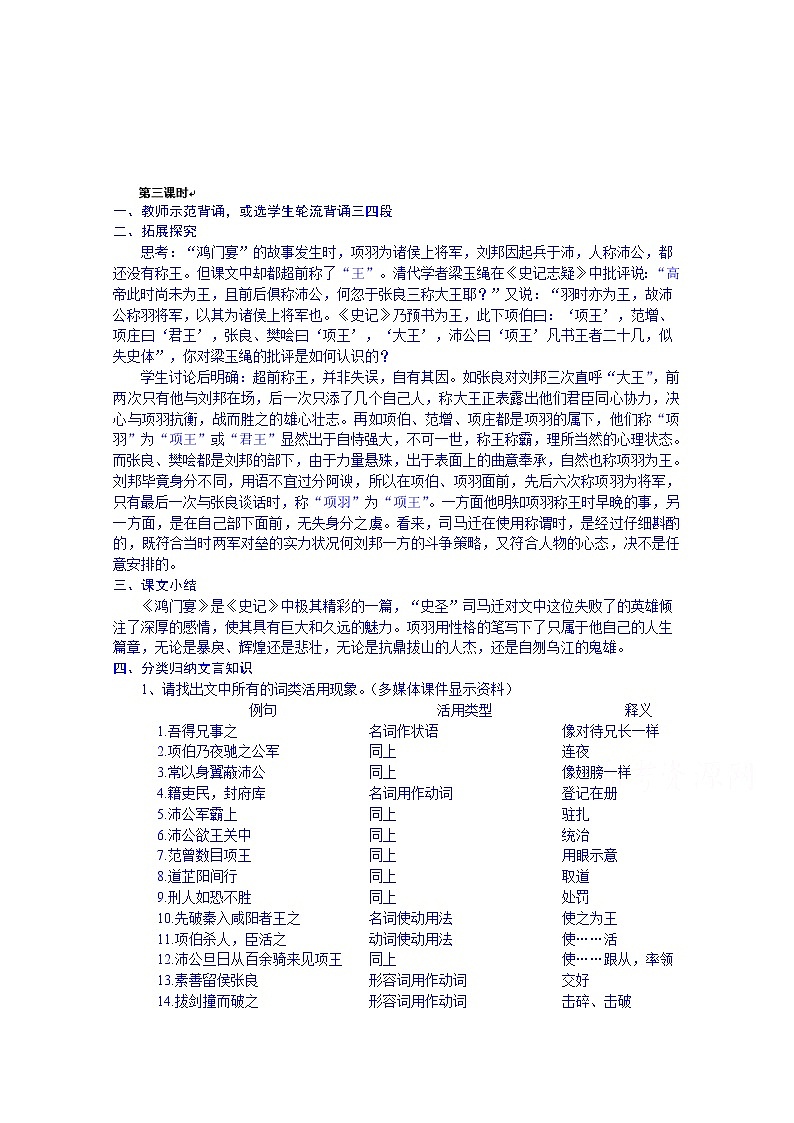
四、分类归纳文言知识
1、请找出文中所有的词类活用现象。(多媒体课件显示资料)
2、判断下列加线的词语的词义,并区分与现代汉语的不同。
①沛公奉卮酒为寿,约为婚姻
明确:古义:婚姻,古义儿女亲家,女方之父为婚,男方之父为姻。
今义:结婚的事,因结婚而产生的夫妻关系。
②备他盗之出入与非常也
明确:非常,古义:意外的变故。
今义:副词,很。
③今人有大功而击之
明确:古义:现在别人(指沛公)
今义:现在的人,与古人相对。
④而听细说
明确:古义:小人的谗言。
今义:详细说来。
3、了解“此……也(耳)”“何以……”两个句式。
①此成危急存亡之秋也
明确:判断句,这就是……啊。
②孔文子何以谓之“文”也?
明确:疑问句,宾语前置句,凭什么……呢?
③人为刀俎,我为鱼肉,何辞为?
明确:反问句式,“为”语气词,呢,表意“……呢?”
4、名句积累
明确:项庄舞剑,意在沛公
人为刀俎,我为鱼肉
大行不顾细谨,大礼不辞小让
秋毫不敢有所近——秋毫无犯
劳苦而功高如此——劳苦功高
5、课后思考和练习第三题中有5个实词,归纳其一词多义,力求在动态的语境中辨析词义。
资料显示(投影或多媒体)
①因
②如
③意
④举
⑤谢
例句
活用类型
释义
1.吾得兄事之
名词作状语
像对待兄长一样
2.项伯乃夜驰之公军
同上
连夜
3.常以身翼蔽沛公
同上
像翅膀一样
4.籍吏民,封府库
名词用作动词
登记在册
5.沛公军霸上
同上
驻扎
6.沛公欲王关中
同上
统治
7.范曾数目项王
同上
用眼示意
8.道芷阳间行
同上
取道
9.刑人如恐不胜
同上
处罚
10.先破秦入咸阳者王之
名词使动用法
使之为王
11.项伯杀人,臣活之
动词使动用法
使……活
12.沛公旦日从百余骑来见项王
同上
使……跟从,率领
13.素善留侯张良
形容词用作动词
交好
14.拔剑撞而破之
形容词用作动词
击碎、击破
15.此其志不在小
形容词用作动词
小事
例句
出处
释义
公等碌碌,所谓因人成事者也
《毛遂自荐》
依靠、凭借
我欲因之梦吴越,一夜飞渡镜湖月
《梦游天姥吟留别》
顺着、根据
不如因而厚遇之
《廉颇蔺相如列传》
乘机
后因伐木,始见此山
《梦溪笔谈·雁荡山》
因为、由于
因合纳斗盆
《促织》
于是、就
陈陈相因
成语
沿袭
留待作遗施,于今无会因
《孔雀东南飞》
原因、理由
例句
出处
释义
闻妻言,如被冰雪
《促织》
如同、像
天时不如地利
《得道多助》
比、及
如扬州,过瓜州扬子桥
《〈指南录〉后序》
到、往、去
万事如意
成语
顺、随
如其离违,宜别图之
《赤壁之战》
如果、假如
杀人如不能举,刑人如恐不胜
《过秦论》
好象
方六七十如五六十
《子路、曾……侍坐》
或、或者
如其礼乐,以俟君子
同上
至于
空空如也
成语
形容词词尾……的样子
例句
出处
释义
帘内掷一纸出,即道人意中事
《促织》
意图、意愿
其诗以养父母,收族为意
《伤仲永》
意思
宾客意少舒,稍稍正坐
《口技》
意态、神情
意北亦尚可以口舌动也
《〈指南录〉后序》
意料
已而楚相亡璧,门下意张仪
《史记·张仪列传》
怀疑、猜疑
例句
出处
释义
举头望明月,低头思故乡
《静夜思》
举起、抬起
举其一不计其十,究竟旧不图其新
《屈原》
提出、举出
举兵伐徐,逐灭之
《韩非子·五蠧》
发起、发动
戌卒叫,函谷举
《阿房宫赋》
攻下、占领
举贤任能
成语
推荐
有儒生柳意者,应举下第
《柳毅传》
科举考试
杀人如不能举
《过秦论》
全、尽
举世无双
成语
全部、整个
例句
出处
释义
秦王恐其破璧,乃辞谢
《廉颇蔺相如列传》
道歉
阿母谢媒人“女子先有誓…”
《孔雀东南飞》
推辞、谢绝
往昔初阳岁,谢家来贵门
《孔雀东南飞》
辞别
尝有所荐,其人来谢
《汉书·张安世传》
感谢
多谢后世人,戒之慎勿忘
《孔雀东南飞》
告诉、劝告
乃花既谢,亦可无罪于主人矣
《芙蕖》
凋落、衰亡
人教统编版必修 下册3* 鸿门宴教学设计及反思: 这是一份人教统编版必修 下册3* 鸿门宴教学设计及反思,共4页。教案主要包含了导入,作者与《史记》,浏览全文,梳理情节结构,合作探究,【课堂小结】等内容,欢迎下载使用。
高中语文人教统编版必修 下册3* 鸿门宴教案: 这是一份高中语文人教统编版必修 下册3* 鸿门宴教案,共10页。教案主要包含了语言建构与运用,思维发展与提升,审美鉴赏与创造,文化传承与理解,教学重点,教学难点等内容,欢迎下载使用。
人教统编版必修 下册3* 鸿门宴教案: 这是一份人教统编版必修 下册3* 鸿门宴教案,共5页。

