2020地理同步导学提分教程人教必修一讲义+测试:第四章地表形态的塑造第一节第一课时
展开第四章 地表形态的塑造
第一节 营造地表形态的力量
第一课时 岩石圈物质循环及内力作用
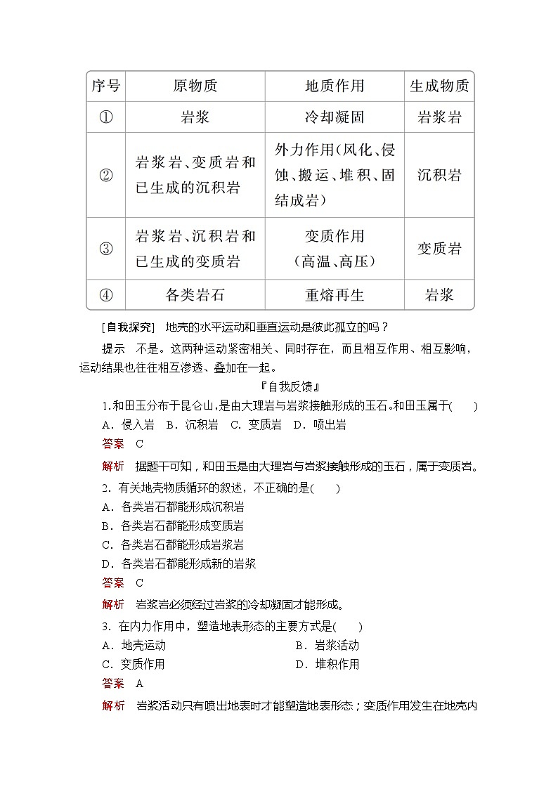
一、岩石圈物质循环
1.岩石的类型及形成
(1)岩浆岩:由岩浆侵入岩石圈上部或喷出地表,冷却凝固而成。
(2)沉积岩:碎屑物质被搬运后沉积下来,经固结成岩作用而成。
(3)变质岩:已经生成的岩石在一定的温度和压力下经变质作用而成。
2.物质循环过程
岩石圈的物质处于不断的循环转化之中。如下图所示:
[自我探究] 三大类岩石彼此之间能否直接相互转化?
提示 不完全能。岩浆岩只能由岩浆生成,沉积岩和变质岩不能直接转化成岩浆岩,变质岩和沉积岩可以相互转化。
二、内力作用
1.能量来源:来自地球内部,主要是放射性元素衰变产生的热能。
2.分类
(1)迅速激烈的内力作用,如火山喷发或地震。
(2)极其缓慢的内力作用。
3.表现形式及影响
(1)变质作用:发生在地壳深处,不能直接塑造地表形态。
(2)岩浆活动:岩浆只有喷出地表才能直接影响地表形态。
(3)地壳运动(塑造地表形态的主要方式)
[自我探究] 地壳的水平运动和垂直运动是彼此孤立的吗?
提示 不是。这两种运动紧密相关、同时存在,而且相互作用、相互影响,运动结果也往往相互渗透、叠加在一起。
『自我反馈』
1.和田玉分布于昆仑山,是由大理岩与岩浆接触形成的玉石。和田玉属于( )
A.侵入岩 B.沉积岩 C.变质岩 D.喷出岩
答案 C
解析 据题干可知,和田玉是由大理岩与岩浆接触形成的玉石,属于变质岩。
2.有关地壳物质循环的叙述,不正确的是( )
A.各类岩石都能形成沉积岩
B.各类岩石都能形成变质岩
C.各类岩石都能形成岩浆岩
D.各类岩石都能形成新的岩浆
答案 C
解析 岩浆岩必须经过岩浆的冷却凝固才能形成。
3.在内力作用中,塑造地表形态的主要方式是( )
A.地壳运动 B.岩浆活动
C.变质作用 D.堆积作用
答案 A
解析 岩浆活动只有喷出地表时才能塑造地表形态;变质作用发生在地壳内部;堆积作用属外力作用。
4.关于地壳运动中垂直运动的叙述,正确的有( )
①使岩层表现为隆起或凹陷 ②水平位移和弯曲变形
③常造成巨大的褶皱山系 ④使地表高低起伏和海陆变迁
A.①② B.③④ C.②③ D.①④
答案 D
解析 地壳垂直运动是指组成地壳的岩层做垂直于地球表面方向的运动,即上升或下降运动,本题主要考查垂直运动的结果,这就要求学生准确区别两种不同的运动及两种运动带来的不同后果。垂直运动往往会使岩层表现为隆起或凹陷,从而使地表高低起伏和海陆变迁,①④正确;由于水平运动,岩层发生水平位移和弯曲变形,常造成巨大的褶皱山系,因此②③错误。
探究点 岩石圈物质循环
阅读材料,探究下列问题。
2015年,陕西省清涧县无定河沿岸发现了古植物化石,据初步推断为距今2.5亿年的芦木化石。芦木是一种古植物,属木贼纲,出现于石炭二叠纪,现已绝灭。芦木与鳞木、封印木共同组成北半球热带沼泽森林。
(1)你能推断形成芦木化石的岩层属于哪类岩石吗?
(2)该类岩石是如何形成的?
[答案] (1)沉积岩。
(2)裸露在地表的岩石在外力作用下,逐渐崩解为砾石、沙子和泥土。这些碎屑物质被外力搬运后沉积下来,在沉积过程中,一些芦木被掩埋在下面,经过固结成岩作用,形成沉积岩。
岩石圈的物质循环
岩石按成因分为岩浆岩、变质岩、沉积岩三大类,岩石圈的物质在内外力作用下不断运动和变化,从岩浆到形成各种岩石,又到新岩浆的形成,周而复始,构成岩石圈的物质循环过程。可归纳为下面的模式图。
1.岩石圈物质循环中的地质作用
2.三类岩石的特点及形成
石圈物质循环图,回答(1)~(2)题。
(1)下列选项正确的是( )
A.e为变质岩 B.a为沉积岩
C.d为岩浆岩 D.c为岩浆
(2)图中各序号对应的地质作用正确的是( )
A.⑤是外力作用 B.⑥是变质作用
C.③是重熔再生作用 D.①是冷却凝固作用
[解析] 读图可知,经过③作用,b、c、d、e转化为沉积物,说明③为外力作用;沉积物经过④转化为d,说明④为固结成岩、d为沉积岩;沉积岩经变质作用可生成变质岩,⑤为变质作用、e为变质岩;变质岩可转化为岩浆,⑥为重熔再生、a为岩浆;岩浆经过侵入喷出、冷却凝固形成岩浆岩,①是冷却凝固作用,b、c是岩浆岩。
[答案] (1)A (2)D
[方法指导] 地壳物质循环图的解读方法
第一,岩浆岩只能由岩浆冷却凝固而成,岩浆只能直接生成岩浆岩,所以岩浆指向外的箭头一定指向岩浆岩。
第二,岩浆岩和变质岩均可通过外力作用生成沉积岩,各种岩石均可在高温、高压条件下发生变质作用形成变质岩。
第三,沉积岩和变质岩均不能直接转化成岩浆岩。
第四,各类岩石都可以在地壳深处或地壳以下转化为岩浆。
探究点 内力作用
读图文材料,探究下列问题。
东非大裂谷是世界大陆上最大的断裂带,从卫星照片上看去,犹如一道巨大的伤疤。这条裂谷带位于非洲东部,南起赞比西河口,向北穿过埃塞俄比亚高原入红海,再由红海向西北方向延伸抵约旦谷地,全长近6 000 km。这里的裂谷带宽度较大,谷底大多比较平坦,裂谷两侧是陡峭的断崖,谷底与断崖顶部的高差从几百米到2 000 m不等。东非裂谷带两侧的高原
上分布有众多的火山,如乞力马扎罗山、肯尼亚山、尼拉贡戈火山等。
(1)这一巨大的裂谷带是怎样形成的?
(2)材料中众多的火山是何种内力作用形成的?
[答案] (1)是裂谷两侧的地壳发生张裂的水平运动形成的。
(2)岩浆活动。
地壳运动对地表形态的影响
地壳运动又叫构造运动,按照运动的方向和性质,可以将其分为水平运动和垂直运动,具体表现如下:
下图为一个岩层剖面,因其中岩层呈香肠形态,故名为石香肠构造。由于不同力学性质互层的岩系受垂直或近垂直岩层的挤压,软弱岩层被压向两侧塑性流动,夹在其中的强硬岩层不易塑性变形而被拉断,构成平面上呈平行排列的长条状块段。据此完成(1)~(2)题。
(1)形成石香肠构造的最主要的地质作用属于( )
A.岩浆活动 B.地壳运动
C.变质作用 D.地震作用
(2)形成石香肠构造必须具备的条件( )
①不同岩层有韧性差异 ②受到强大的压力 ③地形起伏大 ④火山活动强烈
A.①② B.②③ C.①③ D.③④
[解析] 第(1)题,据材料信息“由于不同力学性质互层的岩系受垂直或近垂直岩层的挤压”可知,形成石香肠构造的地质作用主要是垂直运动,垂直运动属于地壳运动。第(2)题,据材料信息“由于不同力学性质互层的岩系受垂直或近垂直岩层的挤压”可知,形成石香肠构造的重要条件是岩层受到强大的挤压;据材料信息“软弱岩层被压向两侧塑性流动,夹在其中的强硬岩层不易塑性变形而被拉断”可知,形成石香肠构造的重要条件是不同岩层有韧性差异。
[答案] (1)B (2)A
[方法指导] 图示法理解地壳运动
探究点 岩石圈物质循环
2018年6月27日,阿贡火山再次喷发,火山灰高达2 000米,导致巴厘岛国际机场关闭。读图,回答1~2题。
1.图二中箭头标注错误的是( )
A.①⑥ B.④⑧ C.⑦⑧ D.④⑦
答案 C
解析 读图二可知,图中箭头标注①⑥表示各类岩石都能熔化成岩浆,不符合题意;④表示变质岩受外力作用变为沉积岩,不符合题意;岩浆不能生成沉积岩,⑦标注错误,符合题意;变质岩不能生成岩浆岩,⑧标注错误,符合题意。故选C项。
2.图一中山体的岩石来自( )
A.沉积岩 B.变质岩
C.侵入岩 D.喷出岩
答案 D
解析 图一中山体的岩石是火山喷发形成的,岩浆喷出地表冷凝形成喷出岩,故D项正确。
探究点 内力作用
读红海剖面示意图,完成3~4题。
3.图示区域的地壳( )
A.以水平张裂作用为主
B.以水平挤压作用为主
C.以垂直上升运动为主
D.以垂直下降运动为主
答案 A
解析 根据图中地层和岩石的分布可知,红海处地壳发生断裂,地壳以水平张裂作用为主,故A项正确。
4.下列岛屿或群岛的形成主要与地壳垂直运动有关的是( )
A.冰岛 B.台湾岛
C.夏威夷群岛 D.南沙群岛
答案 B
解析 冰岛和夏威夷群岛的形成主要与火山喷发有关;台湾岛的形成主要与地壳垂直运动有关;南沙群岛的形成主要与外力作用有关。
时间:40分钟 满分:100分
[考点分布表]
一、选择题(每小题4分,共44分。每题只有一个选项符合题意)
[基础巩固]
引起地壳及其表面形态不断发生变化的作用,统称地质作用。据此回答1~2题。
1.下列地质作用中,属于内力作用的有( )
①侵蚀作用 ②风化作用 ③岩浆活动 ④变质作用
⑤地壳运动 ⑥沉积作用
A.①③④ B.①②⑥
C.②③④ D.③④⑤
答案 D
解析 内力作用主要表现为:地壳运动、岩浆活动和变质作用。
2.形成大理岩的主要地质作用是( )
A.风化作用 B.搬运作用
C.变质作用 D.沉积作用
答案 C
解析 形成大理岩的主要地质作用是变质作用,是石灰岩在高温、高压条件下,岩石物理性质、化学性质发生改变形成的变质岩,C项正确;风化作用、搬运作用、沉积作用属于外力作用,形成沉积物或沉积岩,A、B、D三项错误。
塞拉比斯古庙遗址位于意大利那不勒斯海岸,这座古庙早已倒塌,只剩下三根大理石柱子,每根石柱中间都有“百孔千疮”的一段,它的上截和下截保存得比较完整。读图完成3~4题。
3.导致大理石柱变迁的主要地质作用是( )
A.水平运动 B.火山喷发
C.垂直运动 D.板块碰撞
答案 C
解析 读图可知,不同时期海平面以上大理石柱的高度不同,这说明石柱发生升降现象,这主要与地壳垂直运动有关。
4.从公元79年到1955年,那不勒斯海岸( )
①以水平运动为主 ②经历了上升—下降—上升的地壳运动过程 ③以垂直运动为主 ④经历了下降—上升—下降的地壳运动过程
A.①② B.③④
C.②③ D.①④
答案 B
解析 读图,根据海平面变化,从公元79年到1955年,那不勒斯海岸以垂直运动为主;经历了下降—上升—下降的地壳运动过程。
世界第一峰珠穆朗玛峰的最新测量高度为8 844.43米,比之前的8 848.13米“矮”了3.7米,专家大致认为是“雪降岩升”。2008年四川地震后,专家称地震致喜马拉雅山长高数米,而据科学家考察:喜马拉雅山脉历史上原来是一片海洋。据此完成5~6题。
5.导致喜马拉雅山脉由海洋变为“世界屋脊”的作用是( )
A.外力作用——冰川作用
B.内力作用——地壳运动
C.内力作用——变质作用
D.内力作用——岩浆活动
答案 B
解析 喜马拉雅山的崛起是内力作用——地壳垂直上升运动的结果,在这个过程中,虽然也伴随着外力作用,但在这个时期,内力作用为主,外力作用为辅。
6.关于2008年四川地震后,喜马拉雅山长高数米的说法不正确的是( )
A.喜马拉雅山长高是以地壳的垂直运动为主,水平运动为辅
B.喜马拉雅山长高数米,而人们却没有察觉,说明内力作用均进行得极其缓慢,人类不易感知
C.在地壳运动过程中既有岩浆活动也有变质作用
D.喜马拉雅山的增高说明了地壳运动是塑造地表形态的主要方式
答案 B
解析 岩浆活动比较剧烈,喷出地表后短时间内就会形成火山,改变地表形态,所以“内力作用均进行得极其缓慢”说法是错误的。
[能力提升]
图一为美国西部的波浪谷景观照片。波浪谷是一种红色砂岩地貌,因砂岩上的纹路像波浪而得名。这种地貌是在较干旱的气候条件下,由红色碎屑岩沉积而形成。图二为岩石圈物质循环示意图。读图完成7~9题。
7.煤炭资源的形成和图二中的哪一类地理事物的形成有关( )
A.甲 B.乙 C.丙 D.丁
答案 B
解析 煤炭属于沉积岩,图二中甲、乙、丙、丁分别为变质岩、沉积岩、岩浆岩和岩浆。
8.组成波浪谷的岩石按其类型应为图二中的( )
A.甲 B.乙 C.丙 D.丁
答案 B
解析 组成波浪谷的岩石为红色砂岩,属于沉积岩。
9.图一中景观形成的主要地质作用及其对应图二中的数字序号为( )
A.冷却凝固 ① B.冰川侵蚀 ③
C.外力作用 ② D.变质作用 ④
答案 C
解析 波浪谷是由红色砂岩受外力作用形成的,图二中②属于外力作用。
读南斯拉夫的“猫咪”山示意图,完成10~11题。
10.“猫咪”山逼真形态形成的根本能量来源是( )
A.地球内能 B.太阳辐射能
C.岩浆活动 D.流水作用
答案 B
解析 自然界把地球表面的景观塑造得如此惟妙惟肖,说明“猫咪”山形态形成的地质作用是外力作用,外力作用根本能量来源是太阳辐射能,B项正确。
11.“猫咪”山所在地区的地表形态是( )
A.主要由内力作用形成 B.主要由外力作用形成
C.内、外力作用共同形成 D.变质作用形成
答案 C
解析 “猫咪”山所在地区的地表形态是内、外力作用共同形成,先是内力作用使岩层隆起,成为高地。再受外力作用形成酷似“猫咪”的山地,C项正确。
二、综合题(共56分)
12.图一为某地地质剖面示意图,图二为部分著名景观示意图。读图,完成下列问题。(30分)
(1)简述图一所示区域的内力作用的表现形式并分别说明判断依据。(8分)
(2)图二中,由内力作用形成的有________、________、________。(6分)
(3)吐鲁番盆地位于天山南侧,是世界上海拔最低的盆地,简述其形成原因。(2分)
(4)组成云南石林、印度泰姬陵和五大连池的岩石类型不同。其中,组成石林的岩石类型主要是________,组成印度泰姬陵的岩石类型主要是________,组成黑龙江五大连池的岩石类型主要是________。(6分)
(5)五大连池中的岩石大部分有气孔构造,请解释其原因。(4分)
(6)简要说明组成湖南张家界红色地层的岩石的显著特征。(4分)
答案 (1)地壳运动,依据是岩层发生了弯曲变形,岩层发生断裂;岩浆活动,依据是岩浆活动形成了岩浆岩。
(2)吐鲁番盆地 天山 五大连池
(3)地壳断裂下陷而成。
(4)沉积岩 变质岩 岩浆岩
(5)岩浆喷出地表后,温度与压力骤降,气体迅速逸出,形成气孔构造。
(6)含有化石、具有层理构造。
解析 第(1)题,根据图一岩层形态,图一所示区域经历了地壳运动,依据是沉积岩岩层发生了弯曲变形,岩层发生断裂,错动位移;有岩浆活动,依据是该地形成了岩浆岩。第(2)题,吐鲁番盆地、天山和五大连池是由内力作用形成的。第(3)题,吐鲁番盆地是地壳断裂下陷而成的。第(4)题,黑龙江五大连池是火山喷发形成的,其岩石类型主要是岩浆岩;组成云南石林的岩石是沉积岩,组成印度泰姬陵的岩石是变质岩。第(5)题,气孔构造是岩浆喷出地表过程中形成的。第(6)题,组成湖南张家界红色地层的岩石是沉积岩,含有化石、具有层理构造是沉积岩的重要特征。
13.读下图,回答下列问题。(26分)
(1)图中地貌是________地貌,在我国往往形成于________地区。(4分)
(2)图中A处的岩石为三大类岩石中的________岩,简述判断理由。(4分)
(3)如果用C、D分别表示花岗岩和玄武岩,请将字母填入图中的适当位置。花岗岩和玄武岩的形成有何不同?(8分)
(4)A、B接触地带可能形成________岩。(2分)
(5)A、C、D岩石中可能找到化石的是________,简述其理由。(6分)
(6)地层A、B的形成次序是__________________________________。(2分)
答案 (1)沙丘 西北
(2)沉积 具有明显的层理结构。
(3)标注略(C标注在B的两侧突出部分,D标注在岩浆出露地表处)。玄武岩属岩浆岩中的喷出岩,是岩浆喷出地表冷却凝固而成的;花岗岩属于岩浆岩中的侵入岩,是岩浆侵入地壳裂隙冷却凝固而成的。
(4)变质
(5)A A是沉积岩,C、D均是岩浆岩,只有在沉积岩中才可能存在化石。
(6)A形成年代早,B形成年代晚
解析 图示地貌为沙丘,是由风力堆积作用形成的,在我国主要分布在西北干旱半干旱地区。由图可知,A为沉积岩,具有明显的层理构造。花岗岩为侵入岩,应标注在B的两侧突出部分,玄武岩为喷出岩,应标在地表。A与B接触地带,会因受到高温高压而变质形成变质岩。沉积岩中可能找到化石,C、D为岩浆岩,没有化石。B处岩浆沿着原有岩层的薄弱地带上升侵入,所以A形成早,B形成晚。

