2019-2020学年鲁教版地理必修二江苏专用练习:第三单元单元活动 学用电子地图 课后检测能力提升
展开传统纸质地图信息量小,更新慢,现在已经越来越不能满足人们的需要。当前随着计算机的普及以及网络技术的不断发展,电子地图的使用越来越普遍。据此回答 1~3 题。
电子地图与传统纸质地图相比,其优点有( )
A.数字化存储信息量大,不便携带
B.保存时间短,但不易损坏和变形
C.能够进行空间分析
D.能够及时更新内容,应用领域较广
上海电子地图最新版的推出,尤其是街头大量触摸屏上电子地图的设置,为2015·F1上海站的成功举办提供了巨大帮助。下列有关上海电子地图内容的叙述,错误的是( )
A.可以方便地查询上海的三维地形或地图信息
B.可以分类或局部查询有关地理信息
C.可以直接及时准确地监控上海发生的任何事件
D.可以随时切换、缩放、更新、修改新的图层
下列叙述中属于电子地图特点的有(双选)( )
A.信息量大
B.检索复杂
C.展示方式不灵活
D.可附加多种智能化服务
解析:第1题,电子地图是建立在GIS基础上,通过计算机呈现完整地理信息的地图。与传统纸质地图不同,电子地图具有以下特点:数字化存储信息量大,可以网上传输,体积小,便于携带;保存时间长,不易损坏和变形,节省档案保存空间;还可以与互联网相结合,不仅能及时更新内容,而且还极大地拓展了应用领域。电子地图和传统纸质地图都可进行空间分析。第2题,上海电子地图是GIS的典型反映,因此其信息种类多、信息量大,但不能直接及时准确地监控上海发生的任何事件。第3题,考查电子地图的特点。电子地图信息量大、检索方便、展示方式灵活多样,而且可以附加多种智能化服务。
答案:1.D 2.C 3.AD
电子地图的问世,给我们的生活带来了很多的方便,在各行各业的应用也日益扩大,成为人们生活中不可缺少的一部分。据此完成4~5题。
在林区应用电子地图不能( )
A.动态监测森林的各季节变化
B.有效地提供病虫害的情况
C.制止偷伐现象
D.一旦发生火灾,帮助分析蔓延趋势
若在渔业生产中渔民广泛使用电子地图,下列说法正确的是( )
A.捕鱼量持续上升
B.捕鱼成本持续下降
C.渔民收入持续增长
D.可能导致过度捕捞,破坏生态平衡
解析:电子地图是一种数字化的地图,它展示了某一地区的多种信息,而制止偷伐是一种行为,不能在电子地图上表示。由于广泛使用电子地图,提高了捕鱼的准确率,可能会导致过度捕捞,从而破坏生态平衡。
答案:4.C 5.D
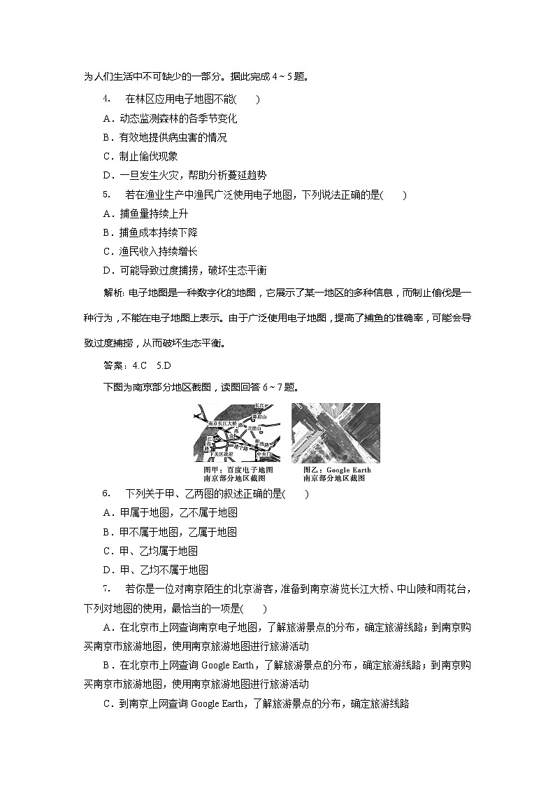
下图为南京部分地区截图,读图回答6~7题。
下列关于甲、乙两图的叙述正确的是( )
A.甲属于地图,乙不属于地图
B.甲不属于地图,乙属于地图
C.甲、乙均属于地图
D.甲、乙均不属于地图
若你是一位对南京陌生的北京游客,准备到南京游览长江大桥、中山陵和雨花台,下列对地图的使用,最恰当的一项是( )
A.在北京市上网查询南京电子地图,了解旅游景点的分布,确定旅游线路;到南京购买南京市旅游地图,使用南京旅游地图进行旅游活动
B.在北京市上网查询Google Earth,了解旅游景点的分布,确定旅游线路;到南京购买南京市旅游地图,使用南京旅游地图进行旅游活动
C.到南京上网查询Google Earth,了解旅游景点的分布,确定旅游线路
D.在北京市购买南京地图,了解旅游景点的分布,确定旅游线路
解析:第6题,依据一定的数学法则,将地球表面的自然和社会政治经济现象,以各种不同的符号在平面上按一定比例缩小成概括的图形就是地图,地图具有三要素,通过判断分析可知甲图是地图,乙图为卫星照片。第7题,一般要在当地上网查询,到旅游地买旅游地图。通过图片可以看出南京电子地图与Google Earth南京的区别,对南京陌生的人当然要选用有注记的电子地图进行查询。
答案:6.A 7.A
8.读上海市电子地图,回答下列问题。
(1)在中国电子地图全图上打开上海市地图界面的方法是_____________________。
(2)在上海市地图上寻找从外滩到豫园的公交线路的操作步骤有哪些?
解析:网络电子地图的查询方法主要包括确定查询对象,选择操作功能,确定操作方法,显示查询结果。
答案:(1)在中国电子地图全图上点击上海市,显示上海市地图界面
(2)确定查询对象:上海豫园和外滩;选择操作功能和确定操作方法:显示上海市从外滩到豫园的公交线路,并以点击查询方式进行操作;显示查询结果:从外滩到豫园的公交线路。
1.有关电子地图使用的叙述,正确的是( )
A.光盘电子地图与网络电子地图的操作步骤一致
B.光盘电子地图的操作中,点击主界面的专题图区,即可显示专题内容图
C.光盘电子地图不能实现图形的上、下、左、右移动
D.网络电子地图的显示界面右部显示出功能键区和专题图区
解析:选B。中国光盘电子地图与网络电子地图的操作方法是不一样的,它也可以实现上、下、左、右的移动,且中国光盘电子地图主界面图右部显示出功能键区和专题图区。
2.下列不属于电子地图服务领域的工作是( )
A.监控企业排污状况
B.交通管理
C.设计时装
D.充当旅游“导游”
解析:选C。电子地图的应用领域主要是公众信息服务、智能交通管理和政府管理与决策,不能设计时装。
3.电子地图应用在智能交通管理领域,不可行的是( )
A.存储有关道路的基本信息
B.实时接收相关的最新信息
C.查询交通事故发生地点、道路拥堵路段等信息
D.及时处理突发交通事故
解析:选D。电子地图在智能交通管理领域的应用主要和信息有关,不能处理交通事故。
4.有关电子地图在智能交通管理领域应用的叙述,正确的有(双选)( )
A.电子地图不能存储收费地点、停车场所的信息
B.电子地图能实时接收交通事故发生地点的最新信息
C.电子地图可以显示监控汽车的速度和方位
D.电子地图不能显示监控汽车遭抢劫等突发事件
解析:选BC。电子地图实际上是一种数字化地图,它展示了某一地区能够用地图表示的多种信息。
下面是城市医疗救护中应用地理信息系统的工作程序,排序正确的是( )
①患者家属向监控中心请求急救
②患者进入救护车后,监控中心通过双向通话功能,指导医生实施救护治疗
③监控中心从GIS电子地图上查看到患者的具体位置
④通过GIS为救护车确定到达医院的最佳路径
⑤家属可以通过互联网立即上网查询救护车的行进位置及患者的病情等信息
A.①②③④⑤ B.⑤④③②①
C.①③②④⑤ D.③④⑤①②
解析:选C。此题要结合GIS的工作流程去解答,患者家属发出求救信息后,监控中心从电子地图上查寻患者的具体位置,然后部署施救。
6.电子地图的索引目录显示的是( )
A.专题地图
B.电子地图所包含的图目
C.全国图、省区图、城市街区图
D.地图文字说明
答案:B
7.下列不属于网络电子地图查询方法的是( )
A.确定查询对象
B.确定操作方法
C.选择操作功能
D.点击索引目录中的图录
答案:D
8.下图为“数字北京行天下”的主界面,结合所学知识完成下列问题。
(1)若家住济南的某同学计划利用暑假到北京旅游,想住在天安门附近,便于早晨看升国旗。但他不知道住在什么旅店,他应如何利用“数字北京行天下”查询合适的旅店?
(2)到了旅店后,他打算游览长城、故宫、颐和园,他将如何选择恰当的乘车路线?
解析:“数字北京行天下”的主界面上有要查询项目的类别,然后根据界面中的提示一步一步完成查询过程。
答案:(1)先找到“数字北京行天下”主界面(图甲),然后点击“京城百事通”按钮进入下一界面,在下一界面的左侧按钮中(图丙)点击“知名酒店”按钮,根据提示逐步查询即可。
(2)先找到“数字北京行天下”主界面(图甲),然后点击“搜遍京城”按钮进入下一界面,在下一界面的左侧按钮中(图乙)在“公交换乘”按钮下面按要求输入信息并按“查询”按钮即可;也可直接点击“我乘公交”按钮进入下一界面,再根据提示逐步查询。

