鲁教版第一单元 人口和地理环境综合与测试当堂达标检测题
展开单元综合测评(一)
(时间:90分钟 满分:100分)
一、选择题(每小题2分,共50分)
联合国发布的《世界人口展望(2017年修订版)》指出,2017~2050年,预计9个国家的人口增长将占世界人口增长的一半以上,这9个国家是:印度、尼日利亚、刚果民主共和国、巴基斯坦、埃塞俄比亚、坦桑尼亚、美国、乌干达、印度尼西亚。据此完成1~2题。
1.尼日利亚等非洲国家未来人口增长较快的主要原因是 ( )
A.医疗卫生事业进步
B.国际人口逐渐迁入
C.政府实行计划生育
D.传统生育观念改变
2.上述国家中,国际人口迁入数量占人口增长数量比重最高的是 ( )
A.巴基斯坦 B.美国
C.印度 D.印度尼西亚
1.A 2.B [第1题,尼日利亚等非洲国家出生率高,医疗卫生事业进步导致死亡率下降,自然增长率高。尼日利亚等非洲国家政府没有实行计划生育;传统生育观念没有改变。第2题,美国是世界最发达国家,国际人口大量迁入,人口迁入数量占人口增长数量比重最高。]
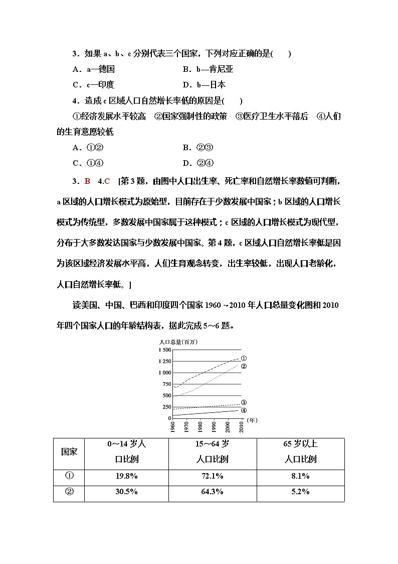
下图为三个区域的人口增长模式示意图。读图,回答3~4题。
3.如果a、b、c分别代表三个国家,下列对应正确的是( )
A.a—德国 B.b—肯尼亚
C.c—印度 D.b—日本
4.造成c区域人口自然增长率低的原因是( )
①经济发展水平较高 ②国家强制性的政策 ③医疗卫生水平落后 ④人们的生育意愿较低
A.①② B.②③
C.①④ D.②④
3.B 4.C [第3题,由图中人口出生率、死亡率和自然增长率数值可判断,a区域的人口增长模式为原始型,目前存在于少数发展中国家;b区域的人口增长模式为传统型,多数发展中国家属于这种模式;c区域的人口增长模式为现代型,分布于大多数发达国家与少数发展中国家。第4题,c区域人口自然增长率低是因为该区域经济发展水平高,人们生育观念转变,出生率较低,出现人口老龄化,人口自然增长率低。]
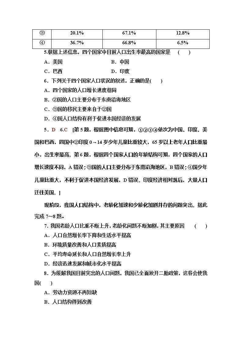
读美国、中国、巴西和印度四个国家1960~2010年人口总量变化图和2010年四个国家人口的年龄结构表,据此完成5~6题。
国家
0~14岁人
口比例
15~64岁
人口比例
65岁以上
人口比例
①
19.8%
72.1%
8.1%
②
30.5%
64.3%
5.2%
③
20.1%
67.1%
12.8%
④
36.7%
66.8%
6.5%
5.根据上述信息,四个国家中目前人口出生率最高的国家是 ( )
A.美国 B.中国
C.巴西 D.印度
6.下列关于四个国家人口状况的叙述,正确的是( )
A.四个国家的人口增长速度相同
B.②国的人口主要分布于东南沿海地区
C.③国的移民主要来自于②国
D.④国人口结构有利于促进本国经济的发展
5.D 6.C [第5题,根据图中信息可知,①②③④依次为中国、印度、美国和巴西,四国中②印度0~14岁少年儿童比重较大,65岁以上老年人口比重最小,出生率最高。第6题,根据四个国家人口的年龄结构可知,四个国家的人口增长速度不同,A错误;③国的人口主要分布于东南沿海地区,B错误;④国少年儿童比重大,不利于促进本国经济发展,D错误。印度经济相对落后,大量人口迁往美国。]
现阶段,我国人口结构中,老龄化加速和少龄化加剧并存的问题突出。据此完成7~8题。
7.我国老龄人口比重不断上升,老龄化问题不断加剧,其主要原因 ( )
A.人口自然增长率下降和生活水平提高
B.环境质量改善和人口素质提高
C.平均寿命延长和人口自然增长率上升
D.经济迅速发展和城市化水平提高
8.为缓解我国目前突出的人口问题,我国已全面放开二胎政策,这将会使我国( )
A.劳动力资源不再短缺
B.人口结构得到改善
C.城市化水平迅速提高
D.资源、环境压力减小
7.A 8.B [第7题,我国出生率降低,生活水平的提高,医疗卫生事业的进步,平均寿命延长,死亡率下降导致老龄人口比重不断上升。第8题,全面放开二胎,提高出生率,缓解目前我国人口老龄化等突出的人口问题。]
读我国人口自然增长率与劳动年龄人口(15 ~64岁)增长率趋势图,完成9~10题。
9.我国劳动年龄人口数量达到最大值的时间大致是 ( )
A.1963年 B.1984年
C.2017年 D.2030年
10.近年来,我国劳动年龄人口数量增速减慢的原因是( )
A.人口自然增长率降低
B.劳动人口的省际迁移增多
C.人口老龄化现象严重
D.工资水平增长缓慢
9.C 10.A [第9题,图示劳动年龄人口增长率在2017年以前大于0,说明该类人口数量一直在增长,在2017年以后增长率小于0,说明该类人口数量开始减少,则最大值出现在2017年。第10题,劳动年龄人口是指15~64岁人口,则该类人口数量增速减慢,与15年前人口自然增长率降低有关,结合图示,判断A正确。]
下图为我国2019年春运首日十大人口流出(入)城市统计图。读图,完成11~12题。
11.有关春运首日人口流动的叙述,正确的是 ( )
A.人口流动的方向主要是农村到城市
B.十大流入城市都位于我国东部地区
C.十大流出城市大多在沿海发达地区
D.流出和流入地区分布基本是一致的
12.现阶段影响我国人口迁移的主要因素是 ( )
A.政治因素 B.经济因素
C.社会因素 D.环境因素
11.C 12.B [第11题,读图可知,流出城市中上海、广州、天津、深圳、东莞、温州、杭州等城市都位于沿海经济发达地区。第12题,经济因素是现阶段影响我国人口迁移的主要因素,注意是“现阶段”而不是春节前后。]
富顺县、安岳县和中江县是四川省的三个传统农区。下表示意富顺县、安岳县和中江县(以下简称“三县”)农村人口和农业劳动力年龄结构情况(2014年)。据此完成13~15题。
类别
农村人口年龄结构
农业劳动力年龄结构
<45岁
58.5%
23.2%
45~60岁
25.2%
43.6%
≥60岁
16.3%
33.2%
13.三县农业劳动力年龄结构的形成原因是 ( )
A.自然条件恶劣,农业劳动力投入量大
B.计划生育政策下人口出生率低,增长缓慢
C.生活、医疗条件改善,人均寿命延长
D.城市化水平空间差异大,人口迁移率高
14.三县农业劳动力年龄结构带来的影响是 ( )
A.土地流转加快,家庭土地流转比例降低
B.加快了农村家庭由单一经营向多种经营转变
C.促进农业技术进步和农业决策的科学性
D.农村家庭对农业收入的依赖性日益增强
15.针对农业劳动力年龄结构现状,三县应 ( )
A.全面放开农村生育政策,增加劳动力供应
B.构建农业生产全程的社会化服务体系
C.实施大规模休耕养田制度
D.限制农村劳动力向城市流动
13.D 14.C 15.B [第13题,表格显示,农村青壮年劳动力较多,但是从事农业的青壮年劳动力占比例并不多,这说明年轻人很多外出到城市打工了,该现象是因为城乡之间的收入差距导致的。第14题,大量农村青壮年劳动力的外出打工,使得三县青壮年劳动力从事农业人员减少,人地矛盾有所缓解,由于缺乏青壮年劳动力,会刺激家庭土地流转比例上升;加快农村家庭由单一经营向专门化经营转变;会促进农业技术进步和农业决策的科学性;会促使农村家庭对农业收入的依赖性日益减弱。第15题,针对农业劳动力年龄结构偏老化现状,三县应全面落实农村生育政策,但短时间内不会增加劳动力供应;要构建农业生产全过程的社会化体系以应对偏老化的现状;实施大规模专门化生产制度;通过一定措施吸引农村劳动力回流。]
近年来,离开“北上广”成为一个热门话题。2017 年第二季度全网移动用户的大数据显示,“北上广”迁出的人群主要流向了重庆、杭州、成都、厦门、苏州等地。据此完成16~17题。
16.与“北上广”相比,重庆等地 ( )
A.生活服务设施较完善
B.房地产价格较低
C.城市的拥堵指数更高
D.人均消费水平更高
17.为吸引和留住从“北上广”迁出人群中的创业人员,重庆等地应当重点 ( )
A.承接劳动力导向型产业的转入
B.加强对迁入人口的职业培训
C.提高行政效率,加大政策优惠
D.加强电力等基础设施的建设
16.B 17.C [第16题,生活成本高是导致流动人口外迁的推力因素,与“北上广”相比,重庆等地经济发达程度稍逊,在生活服务设施、城市拥堵、人均消费水平方面均不如北上广,房地产价格较低。第17题,为吸引和留住从“北上广”迁出人群中的创业人员,重庆等地应当重点承接科技导向型产业人员的转入,提高行政效率,加大政策优惠,对迁入人口的职业培训应是用人单位或打工人员的自主行为,加强电力等基础设施的建设并不能吸引高素质人才的流入。]
2019年3月1日,为期40天的2019年春运圆满结束,全国旅客发送量超过29.8亿人次,与去年基本持平。结合下图完成18~20题。
在外漂泊的人都要回家~~~
18.“有钱没钱,回家过年”是春运旅客大军中的绝大多数人的共同心愿,这说明影响春运人口流动的最主要因素是( )
A.经济因素 B.环境因素
C.文化因素 D.自然因素
19.春运客流的汇聚带来的直接影响是( )
A.交通运输压力加大
B.城市大型商场客流骤减
C.工厂因工人缺岗处于停工状态
D.学校教育工作的开展受阻
20.春运期间,外出打工人员返回家乡,使许多寂静的乡村变得热闹起来,返乡民工带来的有利影响是( )
A.促进了落后观念的转变
B.弘扬了当地传统的春节民俗文化
C.建筑业劳动力缺乏
D.“留守问题”加剧
18.C 19.A 20.A [第18题,“回家过年”的愿望反映了家庭亲情等社会文化因素对人口流动的影响。第19题,大量春运客流的汇聚,会加大交通运输压力。第20题,对于乡村来说,大量的返乡民工带来了先进的思想、观念,促进了农村的经济发展,可使农村的留守问题得到一定程度的缓解。]
以每年人均消费粮食200、300、400公斤分别作为温饱、小康、富裕的生活水准指标衡量。 下表为我国东部某市2000~2010年间在温饱型、小康型和富裕型三种生活标准下的耕地资源人口承载力,表中承载率=实际人口数÷承载人口数,据此完成21~22题。
年份
人口数量
(万人)
温饱型
承载率
小康型
承载率
富裕型
承载率
2001
59.55
45.72
68.57
91.43
2002
59.35
46.91
70.36
93.82
2003
59.36
53.03
79.55
106.06
2004
59.28
57.49
86.24
114.97
2005
60.71
58.67
88.01
117.36
2006
60.84
58.60
87.92
117.20
2007
60.97
58.53
87.80
117.07
2008
61.09
58.46
87.68
116.92
2009
61.21
58.38
87.58
116.77
2010
61.33
58.32
87.48
116.64
21.按照小康生活水准指标,该市2010年耕地资源人口承载力(万人)接近 ( )
A.105.16 B.88.91
C.70.11 D.116.64
22.表中数据说明( )
A.该地区人口增长速度快,人口增长模式向现代型过渡
B.承载率数值越小,表示该地区能养活的人口越多
C.该地区能够承受的人口数量与生活水平呈正相关
D.按富裕生活水准指标,从2002年开始需要进口粮食
21.C 22.B [第21题,根据公式“承载率=实际人口数÷承载人口数”,结合表中数据计算可知,按照小康生活水准指标,该市2010年耕地资源人口承载力(万人)接近70.11万人。第22题,结合公式“承载率=实际人口数÷承载人口数”可知,承载率数值越小,表示该地区能养活的人口越多。现代型人口增长较慢,图中数据不一定是自然增长的人口,因此无法判断人口增长模式,A错误;该地区能够承受的人口数量与生活水平呈负相关,C错误;图中信息不能判断该地区粮食多少,D错误。]
下表为我国部分地区的土地生产潜力和最大可能人口密度表。结合下表,回答23~25题。
地区
年生物量
(万吨)
可承载人口
(万人)
最大可能人口密
度(人/平方千米)
东北地区
105 100
23 000
229
长江中下
游地区
88 600
22 000
395
青海、西藏
10 000
1 000
4
23.表中信息反映的影响人口容量的主导因素是( )
A.科技水平 B.自然资源
C.开放程度 D.消费水平
24.表中“最大可能人口密度”体现了人口容量的( )
A.警戒性 B.相对性
C.差异性 D.临界性
25.据分析研究,西藏的人口合理容量正在减少,原因可能是 ( )
①消费水平迅速上升 ②生产活动过程中破坏了生态环境 ③青藏铁路的开通,方便了与外界之间的联系 ④自然灾害的增多
A.①②④ B.①③④
C.①②③ D.②③④
23.B 24.A 25.A [第23题,表中信息反映的年生物量(资源)与可承载人口成正相关,是影响人口容量的主导因素。第24题,表中“最大人口密度”是一个警戒值,体现了人口容量的警戒性。第25题,消费水平的提高、生态环境恶化及自然灾害等导致西藏人口合理容量减小。青藏铁路的开通,方便了与外界之间的联系,会增大人口合理容量。]
二、综合题(共50分)
26.阅读材料,回答下列问题。(11分)
材料一 自1949年到1978年末,中国国家生育国策开启了苏联模式——“英雄母亲”任意多生育的时代。据估计,这30年中国多出生人口超过4亿。1979年到2010年,中国生育国策又走向“只生一个”的时代,有资料显示,此时期中国总共减少了4亿多人口。
材料二 2013年11月,十八届三中全会决定启动实施“单独二孩”政策。人口学者对此表示,从目前的数据看,实施的单独二孩政策直接带来的出生人口增加不到20万,远低于国家预期的每年增加出生人口200万。
材料三 2015年10月30日五中全会公报指出:促进人口均衡发展,坚持计划生育的基本国策,完善人口发展战略,全面实施一对夫妇可生育两个孩子政策。
(1)根据材料一,判断影响我国人口增长的主要因素,并分析1979~2010年我国实施一孩政策的原因。(3分)
(2)分析我国实施单独二孩政策后,实际出生人口远低于国家预期出生人口的原因。(4分)
(3)全面开放二孩政策对我国经济、社会发展有何积极意义?(4分)
[解析] 第(1)题,结合材料一可知,政策是影响我国人口增长的主要因素。从人口多对经济、就业、医疗卫生及教育等压力分析回答。第(2)题,从现代人的工作压力,孩子的抚养成本、社会保障不断健全等方面分析回答。第(3)题,全面放开二孩增加了出生人口,缓解了人口老龄化,劳动力资源丰富,促进经济发展等,注意要求从经济、社会方面回答。
[答案] (1)政策。人口基数大,人口增长过快,与经济发展、资源利用不相适应,加剧就业、医疗、教育等问题。
(2)优生优育观念的形成,人们更看重生育、培养孩子的质量而非数量;家庭抚养成本高,不敢多生;工作就业竞争压力大;社会保障逐渐完善等。
(3)提供丰富劳动力资源,扩大消费,促进经济发展;提供充足兵源,有利于国防建设;增加新生人口,减缓人口老龄化等。
27.读图文材料,回答下列问题。(14分)
截至2018年1月1日,日本人口总数为1.2623亿人,连续8年下降。2015年人口普查的“1%抽样速报”显示,65岁以上老年人口占总人口的比例(老龄化率)达到了自1920年开始调查以来的最高值,为26.7%。未满15岁的人口比例下降了0.5个百分点,为12.7%,创历史新低。下图为2008年日本人口金字塔示意图。
(1)简述日本人口增长的特点。(4分)
(2)简析日本近年来人口减少的主要原因。(2分)
(3)判断日本人口结构类型,并评价此类人口结构的利弊。(6分)
(4)提出解决日本人口问题的一条措施,并阐述理由。(2分)
[解析] 第(1)题,人口增长特点从人口总量变化,出生率、死亡率变化,不同年龄人口增长情况方面分析。第(2)题,人口数量变化从自然增长和机械增长两方面来分析。第(3)题,根据人口金字塔可推断人口结构,收缩型金字塔为老年型人口结构。老年型人口结构的利弊,可结合所学知识分析。第(4)题,措施应根据人口老龄化问题来提出,选择措施的理由即措施的具体作用。
[答案] (1)人口数量减少;老年人口数量增加;青少年人口数量减少;死亡率上升等。
(2)受文化观念影响,人口自然增长率下降,为负增长;国际移民减少等。
(3)根据人口金字塔图及文字信息判断,老年人口数量增加,总人口数量减少,人口结构为老年型。利:社会稳定,经济稳步增长,资源、环境与经济协调发展。弊:劳动力逐渐短缺,养老负担较重等。
(4)积极发展社会养老福利事业。有利妥善解决老龄化带来的社会问题。或积极引进国际移民。有利于节约教育投资,解决劳动力不足等问题。
28.结合下列材料,完成下列各题。(10分)
材料一 截至2019年1月1日,美国总人口为3.268亿,人口年增长率为0.71%。
材料二 美国人口增长和人均寿命变化示意图(1900~2008年)。
材料三 美国本土略图。
(1)根据材料,简要概括美国人口的发展特点。(2分)
(2)指出目前美国的人口增长模式,并描述其特点。(3分)
(3)概述近三十多年来加利福尼亚州吸引人口迁移,逐渐成为人口大州的原因。(3分)
(4)美国资源丰富,国土辽阔,但媒体称:“对支撑地球生命的自然体系来说,美国人口的快速增长显然不是什么好事。”运用环境人口容量的有关理论进行阐释。(2分)
[解析] 第(1)题,根据材料一可知,美国人口持续增长;根据材料二可知,美国人均寿命不断提高。第(2)题,美国经济发达,人口增长模式已进入现代型。第(3)题,从经济收入及环境条件等方面分析回答。第(4)题,从美国经济发达,消费水平高方面分析回答。
[答案] (1)美国人口持续增长;人均寿命不断提高。
(2)现代型。低出生率、低死亡率、低自然增长率。
(3)高新技术产业发达;经济发达,就业机会多;阳光充足,环境污染较少。
(4)美国人均资源消耗量大,这种高消费的生活方式,随着人口的增长会给环境带来巨大的压力,将使美国的环境人口容量减小。(关键词:人均资源消耗量大,或生活文化消费水平高;环境人口容量减少)
29.阅读下列图文材料,回答问题。(15分)
材料 城市人口容量应与城市的经济发展和资源总量相适应。有人根据上海经济发展水平和水资源总量,估算出2010年、2020年和2030年上海常住人口容量(见下表)。随着上海城市化进程的加速,2010年上海常住人口已达2 301.91万人,超过估算的人口容量。
2010年上海人口金字塔图
上海市人口容量的估算(万人)
2010年
2020年
2030年
水资源限制的人口容量
1 535.95
1 705.68
1 894.17
经济发展限制的人口容量
1 460.99
1 543.03
1 596.84
综合常住人口容量
1 788.5—1 870
1 841.5—1 935
1 894.5—2 000
(1)读图,描述2010年上海的人口年龄构成并判断上海的人口年龄构成特征。(5分)
(2)根据上海2010年人口年龄构成,说明上海劳动人口数量特点,并分析其对社会和经济发展的影响。(5分)
(3)运用影响人口容量因素的知识,从水资源和经济发展两个方面,分析上海今后提升人口容量可以采取的措施。(5分)
[解析] 第(1)题,从2010年上海人口金字塔图可以直接读出不同年龄段的人口比重,可以看出人口老龄化比较严重。第(2)题,图中显示上海的劳动人口比重偏大,说明劳动力丰富,但也会带来巨大的就业压力。第(3)题,从水资源的供应角度看,上海应从开源和节流两方面保障水资源供应;而从经济发展的角度看,应从提高经济发展水平、科技发展水平等方面提升人口容量。
[答案] (1)0—14岁8%(7.6%—9.6%均可)、15—64岁81.88%(79.8%—82.8%均可)、65岁及以上10.12%(9.6%—10.6%均可)。严重老龄化阶段。
(2)劳动人口数量特点:劳动人口比重偏大。
影响:有利:劳动力资源丰富,社会需求旺盛。
不利:住房、就业等压力大。
(3)自然资源是影响一个地区人口容量的首要因素,其中水资源的影响最为明显。上海应开发新的水源地,提高水资源的利用率,节约用水。科学技术水平越高,经济越发达,其人口容量就越大。上海应大力发展科技,加速产业结构转型、升级,提高就业率和生产率。
高中地理鲁教版必修二第四单元 人类活动的地域联系综合与测试巩固练习: 这是一份高中地理鲁教版必修二第四单元 人类活动的地域联系综合与测试巩固练习,共15页。
高中地理鲁教版必修二第三单元 产业活动和地理环境综合与测试课后测评: 这是一份高中地理鲁教版必修二第三单元 产业活动和地理环境综合与测试课后测评,共13页。
鲁教版必修二第二单元 城市和地理环境综合与测试课时作业: 这是一份鲁教版必修二第二单元 城市和地理环境综合与测试课时作业,共15页。

