高中地理鲁教版 (2019)必修 第一册第二节 自然灾害的防避精品同步训练题
展开一、 选择题
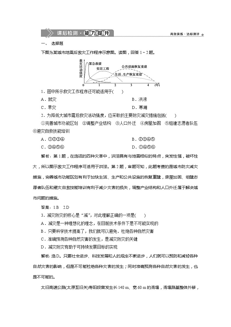
下图为某城市地震后救灾工作程序示意图。读图,回答1~2题。
1.图中所示救灾工作程序还可能适用于( )
A.鼠灾 B.洪涝
C.旱灾D.寒潮
2.为降低大城市震后救灾活动强度,应采取的主要防灾减灾措施包括( )
①完善城市功能区划 ②调整产业结构 ③人口外迁 ④房屋加固 ⑤组建志愿者队伍 ⑥避灾自救技能培训
A.①②③④B.②③④⑤
C.③④⑤⑥D.①④⑤⑥
解析:第1题,在选项的四种灾害中,洪涝具有与地震相似的特点,突发性强,破坏性大,所以图示救灾工作程序可适用于洪涝。第2题,审题可知,此题考查的是城市防灾减灾措施,完善城市功能区划有利于加快生活、生产和公共设施的恢复重建,房屋加固、组建志愿者队伍和避灾自救技能培训有利于减少灾害的损失,调整产业结构和人口外迁属于解决城市问题的措施。
答案:1.B 2.D
3.减灾防灾的核心是“减”,对此理解正确的一项是( )
A.减灾是一种理想化的理念,在目前技术条件下是不可能实现的
B.只要科学技术提高了,我们就可以避免、杜绝各种自然灾害
C.准确预测各种自然灾害的发生,是减灾防灾的关键
D.减灾防灾有助于可持续发展目标的实现
解析:选D。只要社会进步、科技发展和人的观念不断进步,人们就可以预防和减轻各种自然灾害的影响,但是不可能杜绝各种灾害的发生;同时准确预测各种自然灾害的发生,也是不可能的。
太旧高速公路(太原至旧关)寿阳段曾发生长140 m、宽60 m的滑塌,滑塌路基整体外移,滑塌体最大厚度为16 m,路基大塌陷,使交通一度瘫痪,之前该公路已平安运行十年之久。据此回答4~5题。
4.关于此次事件原因的分析,你认为最可能的是( )
A.该路段地基出现了滑坡现象
B.该地发生了地震,引发泥石流
C.该建设项目是标准的“豆腐渣工程”
D.台风的影响导致洪水冲垮路基
5.关于对此事件处理的措施,正确的是( )
①立即抢修路面,保证交通畅通
②启动交通应急预案,疏导公路交通
③查找塌陷原因,然后再整修路面
④宣布废弃此公路,重新修建一条新的高速公路
A.①②B.②③
C.③④D.②④
解析:第4题,由题意滑塌路基及图示可知,该路段地基最可能是出现了滑坡现象。第5题,查找塌陷原因,然后才能整修路面,不能立即抢修路面;废弃此公路会造成资金的浪费。
答案:4.A 5.B
6.下列关于减灾防灾的个人行为,叙述正确的是( )
①增强减灾防灾意识 ②抢救财产优先 ③保持健康的心态 ④实施减灾工程
A.①②B.③④
C.②④D.①③
解析:选D。本题主要对个人行为的范畴进行考查,②④两项都不符合题目要求。
二、综合题
7.下图是洪水应急图。读图,回答下列问题。
(1)根据图上信息并结合所学知识,描述突发洪水时,应如何获得逃生机会。
(2)洪水一般与连降暴雨有关,因此具有________性。
(3)同地震的救助相比,洪水中的救助主要是在____________________________进行,其中更为重要的是__________________________________。
解析:(1)根据图上信息可推知,当发现洪水来临时,要逃向房顶、树上、山丘和高坡等高处地带,如不能逃脱,则要依靠水中漂浮的木制家具或树木脱身。(2)洪水水位上涨与降雨量多有关,气象灾害具有可预报性。(3)洪水灾害主要在灾害发生过程中救助,以互救为主。
答案:(1)尽量逃向高处,如不能逃脱,则要借助漂浮物脱身。
(2)可预报 (3)洪水发生过程中 互救
8.读图回答下列问题。
判断上面在灾害发生时的做法是否正确,并说出判断理由。
解析:发生泥石流、洪灾时应往高处逃;山崩、地震时要快速寻找安全的空间,蜷曲身体,降低重心,保护好头部,防止被砸伤;当火灾发生时,浓烟上升,贴近地面可获得氧气,也能防止浓烟吸入体内。
答案:①不正确。顺着泥石流的方向跑会被淹埋,应向垂直于泥石流前进方向的高处跑。
②正确。山崩时躲在巨石背后,蜷曲身体,降低重心,保护头部以防被乱石击伤。
③正确。发生火灾时伏在地面可以获得氧气,也能防止浓烟吸入体内,匍匐前行并用毛巾捂住口鼻可以逃离火场。
④正确。洪水来临时应远离河流和桥梁,逃往高处。
⑤不正确。屋梁在地震中易倒塌。
⑥正确。屋角易形成三角形空间,不易被压埋。降低重心保护好头部,防止被坠物砸伤。
鲁教版 (2019)第二节 自然灾害的防避当堂达标检测题: 这是一份鲁教版 (2019)第二节 自然灾害的防避当堂达标检测题,共5页。
鲁教版 (2019)必修 第一册第二节 自然灾害的防避巩固练习: 这是一份鲁教版 (2019)必修 第一册第二节 自然灾害的防避巩固练习,共4页。试卷主要包含了选择题,综合题等内容,欢迎下载使用。
高中地理鲁教版 (2019)必修 第一册第二节 自然灾害的防避当堂检测题: 这是一份高中地理鲁教版 (2019)必修 第一册第二节 自然灾害的防避当堂检测题,共5页。试卷主要包含了 选择题,综合题等内容,欢迎下载使用。

