人教版 (新课标)必修27.动能和动能定理教学设计
展开这是一份人教版 (新课标)必修27.动能和动能定理教学设计,共8页。
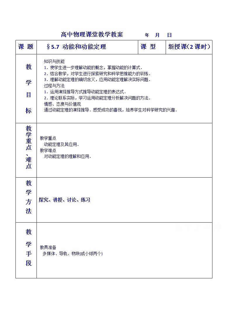
www.ks5u.com高中物理课堂教学教案 年 月 日
课 题 | §5.7 动能和动能定理 | 课 型 | 新授课(2课时) | ||
教 学 目 标 | 知识与技能 1.使学生进一步理解动能的概念,掌握动能的计算式. 2.结合教学,对学生进行探索研究和科学思维能力的训练. 3.理解动能定理的确切含义,应用动能定理解决实际问题. 过程与方法 1.运用演绎推导方式推导动能定理的表达式. 2.理论联系实际,学习运用动能定理分析解决问题的方法. 情感、态度与价值观 通过动能定理的演绎推导.感受成功的喜悦,培养学生对科学研究的兴趣.
| ||||
教学重点、难点 | 教学重点 动能定理及其应用. 教学难点 对动能定理的理解和应用.
| ||||
教 学 方 法 | 探究、讲授、讨论、练习 | ||||
教 学 手 段 | 教具准备 多媒体、导轨、物块(或小球两个) | ||||
教 学 活 动
师:在前几节我们学过,当力对一个物体做功的时候一定对应于某种能量形式的变化,例如重力做功对应于重力势能的变化,弹簧弹力做功对应于弹簧弹性势能的变化,本节来探究寻找动能的表达式.在本章“1.追寻守恒量”中,已经知道物体由于运动而具有的能叫做动能,大家先猜想一下动能与什么因素有关? 生:应该与物体的质量和速度有关. 我们现在通过实验粗略验证一下物体的动能与物体的质量和速度有什么样的关系. (实验演示或举例说明) 让滑块A从光滑的导轨上滑下,与静止的木块月相碰,推动木块做功. 师:让同一滑块从不同的高度滑下,可以看到什么现象? 生:让同一滑块从不同的高度滑下,可以看到:高度大时滑块把木块推得远,对木块做的功多. 师:说明什么问题? 生:高度越大,滑到底端时速度越大,在质量相同的情况下,速度越大,对外做功的本领越强,说明物体由于运动而具有的能量越多. 师:让质量不同的木块从同一高度滑下,可以看到什么现象? 生:让质量不同的木块从同一高度滑下,可以看到:质量大的滑块把木块推得远,对木块做的功多. 师:说明什么问题? 生:相同的高度滑下,具有的末速度是相同的,之所以对外做功的本领不同,是因为物体的质量不同,在速度相同的情况下,质量越大,物体对外做功的能力越强,也就是说物体由于运动而具有的能量越多. 师:那么把这个问题总结一下,得出的结论是什么呢?
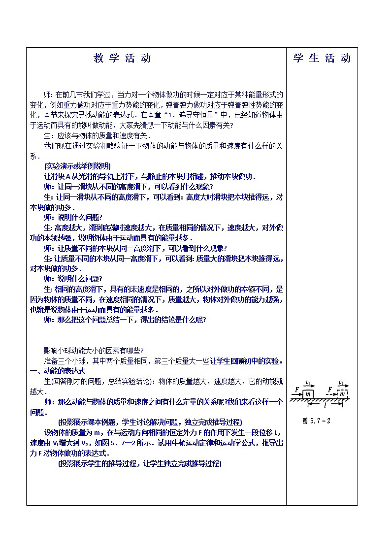
影响小球动能大小的因素有哪些? 准备三个小球,其中两个质量相同,第三个质量大一些让学生回顾初中的实验。 一、动能的表达式 生(回答刚才的问题,总结实验结论):物体的质量越大,速度越大,它的动能就越大. 师:那么动能与物体的质量和速度之间有什么定量的关系呢?我们来看这样一个问题. (投影展示课本例题,学生讨论解决问题,独立完成推导过程) 设物体的质量为m,在与运动方向相同的恒定外力F的作用下发生一段位移L,速度由Vl增大到V2,如图5.7—2所示.试用牛顿运动定律和运动学公式,推导出力F对物体做功的表达式. (投影展示学生的推导过程,让学生独立完成推导过程) 师:刚才这位同学推导得很好,最好是在推导过程中加上必要的文字说明,这样就更完美了.这个结论说明了什么问题呢? 生:从W= 这个式子可以看出,“”很可能是一个具有特定意义的物理量,因为这个物理量在过程终了时和过程开始时的差,正好等于力对物体做的功,所以“”就应该是我们寻找的动能的表达式. 师(鼓励):这位同学总结得非常好,我们都要向他学习,我们在上一节课的实验探究中已经表明,力对初速度为零的物体所做的功与物体速度的平方成正比,这也印证了我们的想法。所以动能应该怎样定义呢? 生:在物理学中就用这个物理量表示物体的动能,用符号Ek表示,Ek=. 师:动能是矢量还是标量? 生:动能和所有的能量一样,是标量. 师:国际单位制中,动能的单位是什么? 生:动能的单位和所有能量的单位一样,是焦耳,符号J. 师:1970年我国发射的第一颗人造地球卫星,质量为173 kg,运动速度为7.2 km/s,它的动能是多大? 生:根据计算可以得到我国发射的第一颗人造地球卫星正常运转的动能是4.48X109J 师:为了比较,我们再看这样一个例子;质量为50 kg、运动速度为8m/s的同学在跑步中的动能是多少? 生:通过计算我们可以知道这位同学具有的动能是1.6X103J. 师:如果这些能量全部转化为电能,能够使100W的灯正常工作多长时间? 生:可以使100W的电灯正常工作16s. 师:我们知道,重力势能和弹簧的弹性势能都与相对位置有关,那么动能有没有相对性呢? 生:动能也应该有相对性,它与参考系的选取有关。 师:以后再研究这个问题时,如果不加以特别的说明,都是以地面为参考系来研究问题的.大家再看这样一个例子:父亲和儿子一起溜冰,父亲的质量是60 kg,运动速度为5 m/s,儿子的质量是30 kg,运动速度为8m/s,试问父亲和儿子谁具有的动能大? 生1:当然是父亲的动能大了. 师:你是怎样得出这个结论的呢? 生l:质量大动能就大. 生2:根据计算,儿子的动能要大于父亲的动能. 师(语重心长):我们计算问题一定不要想当然,这样很容易出现错误,一定要有根据,分析问题要全面.
1.质量一定的物体……………( ) A.速度发生变化时,其动能一定变化B.速度发生变化时,其动能不一定变化 C.速度不变时.其动能一定不变 D.动能不变时,其速度一定不变
2.下列几种情况中,甲、乙两物体的动能相等的是………………( ) A.甲的速度是乙的2倍,乙的质量是甲的2倍 B.甲的质量是乙的2倍,乙的速度是甲的2倍 C.甲的质量是乙的4倍,乙的速度是甲的2倍 D.质量相同,速度大小也相同,但甲向东运动,乙向西运动 参考答案 1. BC 2.CD 二\动能定理 师:有了动能的表达式后,前面我们推出的W=,,就可以写成W=Ek2—Ek1=,其中Ek2表示一个过程的末动能,Ek1表示一个过程的初动能. 师:上式表明什么问题呢?请你用文字叙述一下. 生:力在一个过程中对物体所做的功,等于物体在这个过程中动能的变化. 师:这个结论叫做动能定理. 师:如果物体受到几个力的作用,动能定理中的W表示什么意义? 生:如果物体受到几个力的作用,动能定理中的W表示的意义是合力做的功. 师:那么,动能定理更为一般的叙述方法是什么呢? 生:合力在一个过程中对物体所做的功,等于物体在这个过程中动能的变化. 师:结合生活实际,举例说明。 生1:上一节课做实验探究物体速度与力做功之间的关系时,曾经采用的一种方法是平衡摩擦力,实际上这时小车受到的橡皮筋的拉力就等于物体所受的合力. 生2:如果物体匀速下落,那么物体的动能没有发生变化,这时合力是零,所以合力做的功就是零. 生3:例如,一架飞机在牵引力和阻力的共同作用下,在跑道上加速运动.速度越来越大,动能越来越大.这个过程中是牵引力和阻力都做功,牵引力做正功,阻力做负功,牵引力和阻力的合力做了多少功,飞机的动能就变化了多少. 师:合力做的功应该怎样求解呢?我们经常用什么方法求解合力做的功? 生:合力做功有两种求解方法,一种是先求出物体受到的合力.再求合力做的功,一种方法是先求各个力做功,然后求各个力做功的代数和. 师:刚才我们推导出来的动能定理,我们是在物体受恒力作用且做直线运动的情况下推出的.动能定理是否可以应用于变力做功或物体做曲线运动的情况,该怎样理解? 生:当物体受到的力是变力,或者物体的运动轨迹是曲线时,我们仍然采用过去的方法,把过程分解为很多小段,认为物体在每小段运动中受到的力是恒力,运动的轨迹是直线,这样也能得到动能定理. 师:正是因为动能定理适用于变力做功和曲线运动的情况,所以在解决一些实际问题中才得到了更为广泛的应用.我们下面看一个例题: 投影展示例题,学生分析问题,讨论探究解决问题的方法. 一架喷气式飞机质量为5.0Xl03kg,起飞过程中从静止开始滑跑.当位移达到l=5.3X102m时,速度达到起飞速度v=60m/s。在此过程中飞机受到的平均阻力是 飞机重力的0.02倍.求飞机受到的牵引力. 师:从现在开始我们要逐步掌握用能量的观点分析问题.就这个问题而言.我们已知的条件是什么? 生:已知初末速度,初速度为零,而末速度为v=60m/s,还知道物体受到的阻力是重力的0.02倍. 师:我们要分析这类问题,应该从什么地方人手呢? 生:还是应该从受力分析人手。这个飞机受力比较简单,竖直方向的重力和地面对它的支持力合力为零,水平方向上受到飞机牵引力和阻力。 师:分析受力的目的在我们以前解决问题时往往是为了求物体的加速度,而现在进行受力分析的目的是什么呢? 生:目的是为了求合力做的功,根据物体合力做的功,我们就可以求解物体受到的牵引力. 师:请同学们把具体的解答过程写出来. 投影展示学生的解答过程,帮助能力较差的学生完成解题过程. 解题过程参考 师:用动能定理和我们以前解决这类问题的方法相比较,动能定理的优点在哪里呢? 生1:动能定理不涉及运动过程中的加速度和时间,用它来处理问题要比牛顿定律方便. 生2:动能定理能够解决变力做功和曲线运动问题,而牛顿运动解决这样一类问题非常困难. 师:下面大家总结一下用动能定理解决问题的一般步骤. (投影展示学生的解决问题的步骤,指出不足,完善问题) 参考步骤 用动能定理解题的一般步骤: 1.明确研究对象、研究过程,找出初末状态的速度情况. 2.要对物体进行正确的受力分析,明确各个力的做功大小及正负情况. 3.明确初末状态的动能. 4.由动能定理列方程求解,并对结果进行讨论. 师:刚才这位同学分析得很好,我们现在再看例题2. 投影展示例题2 一辆质量为m,速度为v0的汽车在关闭发动机后于水平地面滑行了距离l后停下来,试求汽车受到的阻力. 师:这个问题和上一个问题的不同之处在哪里? 生1:首先是运动状态变化的情况不同,上一个问题中飞机是从静止开始加速运动的,是初速度为零的加速运动,而这个问题中汽车是具有一个水平方向的初速度,速度逐渐减小的一个减速运动,最终的速度为零. 生2:两个物体受力是不相同的,飞机受到的合力的方向和运动方向相同,而汽车受到的合力方向和运动方向相反。 生3:它们的动能变化情况也不相同,飞机的动能是增加的,而汽车的动能是减小的. 师:这也说明一个问题,在应用动能定理时我们应该注意到,外力做功可正可负。如果外力做正功,物体的动能增加;外力做负功,物体的动能减少.现在大家把这个问题的具体的解答过程写出来. (投影展示学生的解答过程,指导学生正确的书写解答过程) 参考解答过程 师:通过以前的学习我们知道,做功的过程是能量从一种形式转化为另一种形式的过程.在上面的例题中,阻力做功,汽车的动能到哪里去了? 生:汽车的动能在汽车与地面的摩擦过程中转化成内能,以热的形式表现出来,使汽车与地面间的接触面温度升高.
本节课的内容是高中物理的一个重中之重,是高考中必考的内容之一,并且所占的比重非常大,所以要引起老师和学生的高度重视。本节连同下一节内容(机械能守恒定律)是用能量观点解决问题的重要组成部分,这两节课后可以加适当的习题课加以巩固,也可以在本节课后就加一节习题课.本节课的内容不是十分复杂,在用牛顿定律推导动能定理时学生一般都能够自己推导,要放开让学生自己推导,以便学生对动能定理的进一步认识. 动能定理的应用当然是这一节课的一个关键,这节课不可能让学生一下子就能够掌握应用这个定理解决问题的全部方法,而应该教给学生最基本的分析方法,而这个最基本分析方法的形成可以根据例题来逐步让学生自己体会,这两个例题不难,但是很有代表性,分两种情况从不同角度分析合力做功等于动能的变化,一次是合力做正功,物体动能增加;一次是合力对物体做负功,物体动能减少.可以在这两个题目的基础上,根据学生的实际情况再增加一些难度相对较大的题目以供水平较高的学生选用.但是这节课的主流还是以基础为主,不能本末倒置. | 学 生 活 动
| ||||
作 业 |
教材21页问题与练习1,2,3,4,5. | ||||
板 书 设 计 | 5.7 动能和动能定理 动能的表达式 1.推导过程 2.动能的表达式 3.动能的单位和标矢性 4.Ek=. 动能定理 1.内容:合力在一个过程中对物体所做的功,等于物体在这个过程中动能的变化. 2.公式表示;W合=△Ek 3.例题:分析 | ||||
教 学 后 记 |
| ||||
相关教案
这是一份物理必修27.动能和动能定理教案设计,共3页。教案主要包含了教学目标,教学重点,教学难点,教学课时,探究学习等内容,欢迎下载使用。
这是一份物理必修27.动能和动能定理教学设计,共6页。
这是一份高中物理人教版 (新课标)必修27.动能和动能定理教案,共4页。教案主要包含了教学目标,教学重点、难点,教学方法,教具准备,教学过程,学生作出相应回答,课堂小结,课外活动等内容,欢迎下载使用。

