高中化学鲁科版 (2019)必修 第二册第2节 化学反应与能量转化当堂检测题
展开
这是一份高中化学鲁科版 (2019)必修 第二册第2节 化学反应与能量转化当堂检测题,共16页。试卷主要包含了氢氧化钠溶于水时,如图为原电池装置,a为锌棒,NO是氮元素的一种氧化物等内容,欢迎下载使用。
1、氢氧化钠溶于水时
A. 水合过程大于扩散过程
B. 扩散过程大于水合过程
C. 扩散过程放出的热量大于水合过程吸收的热量
D. 水合过程放出的热量大于扩散过程吸收的热量
2、用下列装置进行相应的实验,能达到实验目的是
A. 探究温度对反应速率的影响
B. 实现化学能转化为电能
C. 实验室制备乙酸乙酯
D. 验证非金属性:Cl>C>Si
3、如图为原电池装置,a为锌棒、b为碳棒,下列说法不正确的是
A. a是正极,b是负极
B. a极上发生了氧化反应
C. 电子从a极通过导线流向b极
D. 碳棒上有气体逸出,溶液中H+浓度减小
4、科学家用X射线激光技术观察到CO与O在催化剂表面形成化学键的过程。反应过程的示意图如下。
下列说法不正确的是
A. CO2含有极性共价键B. 上述过程表示CO和O生成CO2
C. 上述过程中CO断键形成C和OD. 从状态Ⅰ到状态Ⅲ,有能量放出
5、NO是氮元素的一种氧化物。下图表示N2(g)和O2(g)反应生成NO(g)过程中的能量变化。下列有关反应和NO性质的说法中,正确的是
A. NO是一种酸性氧化物,能与NaOH溶液反应生成盐和水
B. 1ml N2(g)和1ml O2(g)反应生成2mlNO(g),放出能量180 kJ
C. 在1 L的密闭容器中N2(g)和O2(g)反应生成NO(g),10分钟内减少1ml N2,则10分钟内化学反应的的平均速率可表示为v(NO)=0.1ml/(L·min)
D. N2(g)分子中化学键键能大于O2(g)分子中化学键键能
6、下列关于化学反应中物质或能量变化的判断正确的是
A. 加热条件下进行的化学反应一定是吸热反应
B. 化学键的断裂和形成是化学反应中能量变化的主要原因
C. 一定条件下进行的化学反应,只能将化学能转化为热能和光能
D. 将NH4Cl固体与Ba(OH)2·8H2O固体混合并搅拌,反应放出热量
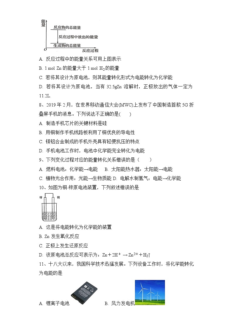
7、对于放热反应Zn+H2SO4=ZnSO4+H2↑,下列叙述正确的是( )
A. 反应过程中的能量关系可用上图表示
B. 1 ml Zn的能量大于1 ml H2的能量
C. 若将其设计为原电池,则其能量转化形式为电能转化为化学能
D. 若将其设计为原电池,当有32.5gZn溶解时,正极放出的气体一定为11.2L.
8、2019年2月,在世界移动通信大会(MWC)上发布了中国制造首款5G折叠屏手机的消息。下列说法不正确的是( )
A. 制造手机芯片的关键材料是硅
B. 用铜制作手机线路板利用了铜优良的导电性
C. 镁铝合金制成的手机外壳具有轻便抗压的特点
D. 手机电池工作时,电池中化学能完全转化为电能
9、下列变化过程对应的能量转化关系错误的是( )
A. 燃料电池:化学能→电能B. 太阳能热水器:太阳能→电能
C. 植物光合作用:光能→生物质能D. 电解水制氢气:电能→化学能
10、如图为铜-锌原电池装置,下列叙述错误的是
A. 这是将电能转化为化学能的装置
B. Zn发生氧化反应
C. 正极上发生还原反应
D. 该原电池总反应可表示为:Zn+2H+ → Zn2++H2↑
11、十八大以来,我国科学技术迅猛发展。下列设备工作时,将化学能转化为电能的是
A. 锂离子电池B. 风力发电机
C. 偏二甲肼燃烧D. 太阳能集热器
12、中国化学家研究出一种新型复合光催化剂(C3N4/CQDs),能利用太阳光高效分解水,原理如下图所示。下列说法不正确的是
A. 通过该催化反应,实现了太阳能向化学能的转化
B. 反应I中涉及到非极性键的断裂和极性键的形成
C. 反应II为:2H2O2 2H2O + O2↑
D. 总反应为:2H2O2H2↑+ O2↑
13、在金属Pt、Cu和铱(Ir)的催化作用下,密闭容器中的H2可高效转化酸性溶液中的硝态氮(NO3?)以达到消除污染的目的。其工作原理的示意图如下:
下列说法不正确的是
A. Ir的表面发生反应:H2 + N2O=N2 + H2O
B. 导电基体上的负极反应:H2-2e?=2H+
C. 若导电基体上只有单原子铜,也能消除含氮污染物
D. 若导电基体上的Pt颗粒增多,不利于降低溶液中的含氮量
14、我国科研人员提出了由CO2和CH4转化为高附加值产品CH3COOH的催化反应历程。该反应历程示意如下:
下列说法不正确的是
A. 该反应遵循质量守恒定律
B. CH4→CH3COOH过程中,有C—H键发生断裂
C. ①→②吸收能量并形成了C—C键
D. 生成CH3COOH总反应的原子利用率为100%
15、烟气脱硫可用生物质热解气(CO、CH4、H2)将SO2在高温下还原为单质硫,原理如下:
① 2CO(g)+SO2(g)===S(g)+2CO2(g) ΔH1=+8.0 kJ?ml-1
② 2H2(g)+SO2(g)=== S(g)+2H2O(g) ΔH2=+90.4 kJ?ml-1
③ 2CO(g)+O2(g) ===2CO2(g) ΔH3=-566.0 kJ?ml-1
④ 2H2(g)+O2(g)=== 2H2O(g) ΔH4
下列说法不正确的是
A. 升高温度,能提高烟气中SO2的去除率
B. S(g)+O2(g) === SO2(g) ΔH=-574.0 kJ?ml-1
C. H2O(l) === H2(g)+1/2O2(g) ΔH<-1/2ΔH4
D. 反应③、④将化学能转化为热能,有利于烟气脱硫
16、298K时,N2与H2反应的能量变化曲线如图,下列叙述正确的是
A. 形成6 ml N—H键,吸收600 kJ能量
B. b曲线是加入催化剂时的能量变化曲线
C. 该反应的ΔH=-92 kJ?ml-1
D. 加入催化剂,能提高N2的转化率
17、某课外活动小组用下图装置进行实验,试回答:
(1)若开始时K接M,则该装置为________(填“原电池”或“电解池”),铁极上的电极反应式为__________________。
(2)若开始时K接N,则石墨极为______极(填“正”、“负”、“阳” 或“阴”),石墨电极的电极反应式为______________________,铁极上的现象为_____________,若反应过程中有0.2ml的电子发生转移,则铁电极上产生物质的质量为________g,石墨极上产生的物质在标准状况下的体积为_____________L。
18、能源是人类生活和社会发展的基础,研究化学反应中的能量变化,有助于更好地利用化学反应为生产和生活服务。
(1)已知甲烷和汽油(可用 C8H18表示)的燃烧的热化学方程式:
CH4(g)+2O2(g)═CO2(g)+2H2O(l)△H=﹣890kJ/ml;
C8H18(l)+O2(g)═8CO2(g)+9H2O(l)△H=﹣5472kJ/ml;
则等质量的甲烷和汽油燃烧,产生的热量比较多的是___________(填“甲烷”或“汽油”)
(2)SiH4是一种无色气体,遇到空气能发生爆炸性自燃,生成 SiO2和液态 H2O。已知室温下 2gSiH4自燃放出热量 89.2kJ.SiH4自燃的热化学方程式为____________________.
(3)1mlH2(g)和1ml Cl2(g)在一定条件下反应生成2 ml HCl(g),放出184.5kJ的热量,已知断裂1mlH2(g)中的H-H和1ml Cl2(g)中的Cl-Cl分别需要吸收436.4kJ和242.7kJ的能量,则1ml HCl分子中的化学键形成时释放_________kJ的能量。
19、电能是现代社会应用最广泛的能源之一。
(1)某原电池装置如图所示。
其中,Zn电极为原电池的______极(填“正”或“负”),电极反应式是______。Cu电极上发生的反应属于______(填“氧化”或“还原”) 反应,当铜表面析出4.48 L氢气(标准状况)时,导线中通过了______ ml电子。
(2)下列反应通过原电池装置,可实现化学能直接转化为电能的是______(填序号)。
①CaO+H2O=Ca(OH)2
②2H2+O2 =2H2O
③2FeCl3+Cu=CuCl2+2FeCl2
20、氢气是一种清洁能源,氢气的制取与储存是氢能源利用领域的研究热点。
已知:CH4(g)+H2O(g)===CO(g)+3H2(g) ΔH=206.2kJ?ml-1
CH4(g)+CO2(g)===2CO(g)+2H2(g) ΔH=247.4 kJ?ml-1
2H2S(g)===2H2(g)+S2(g) ΔH=169.8 kJ?ml-1
(1)以甲烷为原料制取氢气是工业上常用的制氢方法。CH4(g)与H2O(g)反应生成CO2(g)和H2(g)的热化学方程式为__________ 。
(2)H2S热分解制氢时,常向反应器中通入一定比例空气,使部分H2S燃烧,其目的是_____。燃烧生成的SO2与H2S进一步反应,生成物在常温下均为非气体,则该反应的化学方程式是______。
(3)将H2S和空气的混合气体通入FeCl3、FeCl2、CuCl2的混合溶液中反应回收S,其物质转化如图1所示。
①在图示的转化中,化合价不变的元素是______。
②反应中当有1 ml H2S转化为硫单质时,保持溶液中Fe3+的物质的量不变,需消耗O2的物质的量为______ 。
(4)将烧碱吸收H2S后的溶液加入到图2所示的电解池的阳极区进行电解。电解过程中阳极区发生如下反应:S2--2e-=== S (n-1)S + S2-=== Sn2-
①写出电解时阴极的电极反应式________。
②电解后阳极区的溶液用稀硫酸酸化得到硫单质,其离子方程式可写成______。
参考答案
1、【答案】D
【解析】A. 氢氧化钠溶于水时,溶液温度显著升高是因为氢氧化钠溶于水扩散过程吸收热量小于水合过程放出的热量,故A错误;
B. 氢氧化钠溶于水时,溶液温度显著升高是因为氢氧化钠溶于水扩散过程吸收热量小于水合过程放出的热量,故B错误;
C. 氢氧化钠溶于水时,溶液温度显著升高是因为氢氧化钠溶于水扩散过程吸收热量小于水合过程放出的热量,故C错误;
D. 氢氧化钠溶于水时,溶液温度显著升高是因为氢氧化钠溶于水扩散过程吸收热量小于水合过程放出的热量,故D正确;
故选D。
2、【答案】B
【解析】
A.反应中除了温度不同,催化剂也不同,不能探究温度对化学反应速率的影响,故A错误;
B.该装置可构成Cu、Zn原电池,可以能实现化学能转化为电能,故B正确;
C.反应中生成的乙酸乙酯为气态,冷凝后变成液态,装置中气体的压强容易发生变化,导管插入饱和碳酸钠容易中,容易产生倒吸,故C错误;
D.HCl不是Cl元素的最高价氧化物的水合物,所以不能据此判断非金属性强弱,故D错误;
故选B。
3、【答案】A
【解析】
锌为活泼金属,碳棒为导电的非金属,该装置构成原电池,a为负极、b为正极,结合原电池原理分析解答。
A.根据上述分析,a为负极、b为正极,故A错误;
B.a为负极,负极发生氧化反应,故B正确;
C.原电池中,电子从负极沿导线流向正极,即从a极通过导线流向b极,故C正确;
D.b为正极,正极上溶液中的氢离子得电子生成氢气,故D正确;
故选A。
4、【答案】C
【解析】
A.CO2分子中含有的C=O双键属于极性共价键,A正确;
B.上述过程表示CO和O原子反应生成CO2,B正确;
C.通过图示可知:上述过程中CO并没有断键形成C和O,C错误;
D.由于反应物的能量比生成物的能量高,所以从状态Ⅰ到状态Ⅲ,有能量放出,D正确;
故合理选项是C。
5、【答案】D
【解析】
由示意图中数据可知,反应物键的断裂吸收的能量为(946+498)kJ=1444kJ/ml,生成物键的形成放出的能量为2×632kJ=1264 kJ/ml,则该反应是吸热反应。
A项、一氧化氮属于不成盐氧化物,不能和氢氧化钠反应,不酸性氧化物,故A错误;
B项、该反应是吸热反应,1ml N2和1ml O2反应生成2mlNO,吸收能量为180 kJ,故B错误;
C项、由示意图可知1ml N2和1ml O2反应生成2mlNO,若10分钟内减少1ml N2,反应生成2mlNO,则10分钟内化学反应的的平均速率可表示为v(NO)===0.2ml/(L·min),故C错误;
D项、破坏N2分子中氮氮三键消耗的能量大于破坏O2分子中氧氧双键消耗的能量,则N2分子中化学键键能大于O2分子中化学键键能,故D正确;
故选D。
6、【答案】B
【解析】
A项、放热反应有的也需要加热才能发生,如煤炭的燃烧,故A错误;
B项、化学反应的实质是反应物化学键断裂吸收能量,生成物形成化学键放出热量,反应过程中一定伴随能量变化,故B正确;
C项、一定条件下进行的化学反应,可以将化学能转化成光能、热能或电能等,故C错误;
D项、将NH4Cl固体与Ba(OH)2·8H2O固体混合并搅拌,反应吸收热量,故D错误;
故选B。
7、【答案】A
【解析】
A、Zn+H2SO4=ZnSO4+H2↑反应放热,生成物的总能量低于反应物的总能量,故A正确;
B、放热反应是生成物的总能量低于反应物的总能量,所以1 ml Zn与1ml H2SO4的总能量大于1 ml H2与1ml ZnSO4的总能量,故B错误;
C、 若将其设计为原电池,则其能量转化形式为化学能转化为电能,故C错误;
D、 若将其设计为原电池,当有32.5gZn溶解时,转移1ml电子,正极放出0.5ml氢气,标准状况下的体积约为11.2L,故D错误。
8、【答案】D
【解析】
A. 单晶硅是良好的半导体材料,可以制作芯片,A项正确;
B. 铜属于金属,具有良好的导电性,可以做手机线路板,B项正确;
C. 镁铝合金密度小强度高,具有轻便抗压的特点,C项正确;
D. 手机电池工作时,电池中化学能主要转化为电能,但有一部分能量以热能形式会散失,D项错误;
答案选D。
9、【答案】B
【解析】
A.原电池能将化学能转化为电能,实现能量的高效率转化,A正确;
B.太阳能热水器能将太阳能转化为热能,而不是转化为电能,B错误;
C.植物通过光合作用能将光能转化为生物质能,C正确;
D.电解池能将电能转化为化学能,故电解水制取氢气能将电能转化为化学能,D正确;
故合理选项是B。
10、【答案】A
【解析】
A.原电池是将化学能转化为电能的装置,故A错误;
B.铜-锌原电池中Zn比Cu活泼,Zn为负极,发生氧化反应,故B正确;
C.铜-锌原电池中Zn比Cu活泼,Cu为正极,正极上发生还原反应,故B正确;
D.铜-锌-稀硫酸原电池,负极Zn溶解,正极上生成氢气,发生的总反应为Zn+2H+ → Zn2++H2↑,故D正确;
故答案为A。
原电池的正、负极判断的一般方法是:①活泼性相对强的一极为负极;②电子流出或电流流入的一极为负极;③阴离子移向的一极为负极;④发生氧化反应的一极为负极;⑤电极溶解或质量减轻的一极为负极。
11、【答案】A
【解析】
A.锂离子电池将化学能转化为电能,A符合题意;
B.将风能转化为电能,B不符合题意;
C.将化学能转化为热能,C不符合题意;
D.将太阳能转化为热能,D不符合题意;
故合理选项是A。
12、【答案】B
【解析】
由题给反应机理图示可知,利用太阳光实现高效分解水的过程分为两步,反应I为水在C3N4做催化剂作用下反应生成过氧化氢和氢气,反应的化学方程式为2H2O=H2O2+H2↑,反应II为H2O2在CQDs做催化剂作用下反应生成水和氧气,反应的化学方程式为2H2O22H2O +O2↑,总反应方程式为2H2O2H2↑+O2↑。
A项、该过程利用太阳光实现高效分解水,实现了太阳能向化学能的转化,故A正确;
B项、反应I为水在C3N4做催化剂作用下反应生成过氧化氢和氢气,没有涉及到非极性键的断裂,故B错误;
C项、反应II为H2O2在CQDs做催化剂作用下反应生成水和氧气,反应的化学方程式为2H2O22H2O +O2↑,故C正确;
D项、反应I的化学方程式为2H2OH2O2+H2↑,反应II的化学方程式为2H2O22H2O +O2↑,则总反应方程式为2H2O2H2↑+O2↑,故D正确;
故选B。
13、【答案】C
【解析】
A、根据图示可知,氢气与一氧化二氮在铱(Ir)的催化作用下发生氧化还原反应,生成氮气,反应为:H2 + N2O=N2 + H2O,A正确;
B、根据图示可知:导电基体上的负极反应:氢气失电子,发生氧化反应,导电基体上的负极反应:H2-2e?=2H+,B正确;
C、若导电基体上只有单原子铜,硝酸根离子被还原为一氧化氮,不能消除含氮污染物,C错误;
D、从图示可知:若导电基体上的Pt颗粒增多,硝酸根离子得电子变为铵根离子,不利于降低溶液中的含氮量,D正确;
正确选项C。
14、【答案】C
【解析】
根据图示可知,CO2和CH4在催化剂存在下反应生成CH3COOH,总反应方程式为CO2+CH4→CH3COOH。
A项、CO2和CH4在催化剂存在下反应生成CH3COOH遵循质量守恒定律,故A正确;
B项、CH4选择性活化变为CH3COOH过程中,有1个C-H键发生断裂,故B正确;
C项、根据图示,①的总能量高于②的总能量,①→②放出能量,对比①和②,①→②形成了C-C键,故C错误;
D项、该反应只有CH3COOH一种生成物,原子利用率为100%,故D正确;
故选C。
15、【答案】D
【解析】
A.方程式 ①,②均为吸热反应,升高温度平衡正向进行,提高烟气中SO2的去除率,故不符合题意;
B.根据盖斯定律,③-①得S(g)+O2(g) = SO2(g) ΔH=-574.0 kJ?ml-1,故不符合题意;
C. ④÷2得 H2O(g) = H2(g)+1/2O2(g) ΔH=-1/2ΔH4, H2O(g) = H2O(l) ΔH<0,故H2O(l) =H2(g)+1/2O2(g) ΔH<-1/2ΔH4
故不符合题意;
D. 反应③、④,消耗CO,H2,使反应①②逆向进行,不利于烟气脱硫,符合题意,故选D.
16、【答案】C
【解析】
A.形成化学键释放能量,故A错误;
B.加入催化剂降低活化能,不改变反应热,故a曲线是加入催化剂,故B错误;
C. ΔH=旧键断裂吸收的总能量-新键形成释放的总能量=508-600=92 kJ?ml-1,故C正确;
D.催化剂只改变反应速率,不影响平衡移动,不能提高N2的转化率,故D错误。
17、【答案】 (1). 原电池 (2). Fe-2e-=Fe2+ (3). 阳极 (4). 2Cl--2e-=Cl2 ↑ (5). 有红色物质析出 (6). 6.4 (7). 2.24
【解析】
(1)若开始时K接M,为原电池装置,铁做负极失电子被氧化生成亚铁离子,铁极上的电极反应式为:Fe-2e-=Fe2+;
(2)若开始时K接N,为电解池装置,与电源正极相连的石墨电极为阳极,与电源负极相连的Fe电极为阴极。电解氯化铜溶液,阳极析出氯气,电极反应;2Cl--2e-=Cl2↑,阴极析出铜,电极反应:Cu2++2e-=Cu,观察到的现象是有红色物质析出;电解氯化铜生成氯气和铜,反应的化学方程式为:CuCl2 Cu+Cl2↑,每生成1mlCu转移2ml电子。若反应过程中有0.2ml的电子发生转移,生成0.1ml铜,0.1ml氯气;则铁电极上产生铜的质量=0.1ml×64g/ml=6.4g,石墨极上产生的物质在标准状况下的体积=0.1ml×22.4L/ml=2.24L。
18、【答案】 (1). 甲烷 (2). SiH4(g)+2O2(g)=SiO2(g)+2H2O(l) △H= -1427.2kJ/ml (3). 431.8
【解析】
(1)由甲烷、汽油燃烧的热化学方程式CH4(g)+2O2(g)═CO2(g)+2H2O(l) △H=﹣890kJ/ml;C8H18(l)+O2(g)═8CO2(g)+9H2O(l) △H=﹣5472kJ/ml;可知1g甲烷燃烧产生的热量为Q1==55.625kJ/g;1g汽油燃烧放出热量Q2==48kJ/g,可见:等质量的汽油和甲烷燃烧,甲烷产生的热量比汽油多;
(2)2g SiH4的物质的量n(SiH4)==ml,1mlSiH4燃烧放出的热量为:89.2kJ×16=1427.2kJ,则反应的热化学方程式为:SiH4(g)+2O2(g)=SiO2(g)+2H2O(l) △H=-1427.2kJ/ml;
(3)设1mlHCl分子中的化学键形成时释放能量为xKJ,由信息可知热化学方程式为H2(g)+Cl2(g)=2HCl(g) △H=-184.5kJ/ml,则436kJ/ml+242.7kJ/ml-2xkJ/ml=-184.5kJ/ml,解得x=431.8。
19、【答案】 (1). 负 (2). Zn-2e-=Zn2+ (3). 还原 (4). 0.4 (5). ②③
【解析】
(1)在原电池中,由于金属活动性Zn>Cu,所以Zn电极为原电池的负极,负极失去电子,发生氧化反应,电极反应式为Zn-2e-=Zn2+;Cu电极为正极,正极上发生的反应为还原反应;当铜表面析出4.48 L氢气(标准状况)时,n(H2)= 4.48 L÷22.4L/ml=0.2ml,则电子转移n(e-)=0.2ml×2=0.4ml,所以导线中通过了0.4 ml电子。
(2)可实现化学能直接转化为电能的装置的反应是氧化还原反应,①CaO+H2O=Ca(OH)2是非氧化还原反应,不能设计成原电池;②2H2+O2 =2H2O是氧化还原反应,可以设计为原电池;③2FeCl3+Cu=CuCl2+2FeCl2是氧化还原反应,可以设计为原电池,故合理选项是②③。
20、【答案】 (1). CH4(g)+2H2O(g) =CO2(g) +4H2(g) △H=+165.0 kJ?ml-1 (2). 为H2S热分解反应提供热量 (3). 2H2S+SO2 ===2H2O+3S 或 4H2S+2SO2===4H2O+3S2 (4). Cu、H、Cl(或铜、氢、氯) (5). 0. 5 ml (6). 2H2O +2e-=== H2↑+ 2OH- (7). Sn2- +2H+=== (n-1)S↓+ H2S↑
【解析】
由题意可得(1). CH4(g)+2H2O(g) =CO2(g) +4H2(g) △H=+165.0 kJ?ml-1 (2). 为H2S热分解反应提供热量 (3). 2H2S+SO2 ===2H2O+3S 或 4H2S+2SO2===4H2O+3S2 (4). Cu、H、Cl(或铜、氢、氯) (5). 0. 5 ml (6). 2H2O +2e-=== H2↑+ 2OH- (7). Sn2- +2H+=== (n-1)S↓+ H2S↑
相关试卷
这是一份高中化学鲁科版 (2019)必修 第二册第2节 化学反应与能量转化第1课时课时作业,共11页。试卷主要包含了选择题,非选择题等内容,欢迎下载使用。
这是一份高中第2章 化学键 化学反应规律第2节 化学反应与能量转化第2课时课时练习,共11页。试卷主要包含了选择题,非选择题等内容,欢迎下载使用。
这是一份鲁科版 (2019)必修 第二册第1章 原子结构 元素周期律本章综合与测试课后练习题,共3页。

