- 新教材2023版高中化学微专题大素养2第2章化学键化学反应规律学案鲁科版必修第二册 学案 0 次下载
- 新教材2023版高中化学第2章化学键化学反应规律第1节化学键与物质构成学案鲁科版必修第二册 学案 0 次下载
- 新教材2023版高中化学第2章化学键化学反应规律第2节化学反应与能量转化第2课时化学反应能量转化的重要应用__化学电池学案鲁科版必修第二册 学案 0 次下载
- 新教材2023版高中化学第2章化学键化学反应规律第3节化学反应的快慢和限度第1课时化学反应的快慢学案鲁科版必修第二册 学案 0 次下载
- 新教材2023版高中化学第2章化学键化学反应规律第3节化学反应的快慢和限度第2课时化学反应的限度学案鲁科版必修第二册 学案 0 次下载
高中化学鲁科版 (2019)必修 第二册第2节 化学反应与能量转化第1课时导学案
展开学业要求
1.认识物质具有能量。
2.认识吸热反应与放热反应,了解化学反应体系能量改变与化学键的断裂和形成有关。
3.知道化学反应可以实现化学能与其他能量形式的转化。
知识网络
,
学业基础——自学·思记·尝试
一、化学反应中的能量变化
1.化学反应中的能量变化:
(1)木炭在空气中燃烧,化学能要转化成________能和________能。
(2)电解水时________能转化为________能,化学能也可以转化成电能。
2.活动探究——感受化学反应中的能量变化:
(1)实验探究:
(2)结论:化学反应都会伴随________的变化,有的________能量,有的________能量。
(3)放热反应和吸热反应
①吸热反应:________热量的化学反应。
②放热反应:________热量的化学反应。
二、化学反应中能量变化的实质
1.从化学键的变化角度分析:
注:E1为破坏旧化学键吸收的能量,E2为形成新化学键释放的能量。
(1)E1<E2时,反应________能量,反应释放能量数值=________。
(2)E1>E2时,反应________能量,反应吸收能量数值=________。
2.从物质具有的总能量关系分析:
(1)反应物总能量>生成物总能量,反应________能量。
(2)反应物总能量<生成物总能量,反应________能量。
3.能量转化的形式:
化学能⇌________、________或________等。
[即学即练]
1.下列说法中,不正确的是( )
A.化学反应未必伴随能量变化
B.化学反应中的能量变化主要是由化学键变化引起的
C.化学反应中能量变化的大小与反应物的物质的量的多少有关
D.化学反应释放的能量不一定表现为热能,但一定遵循能量守恒定律
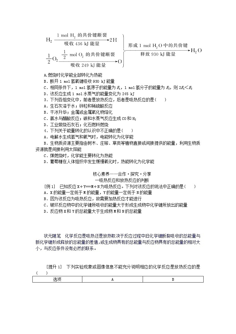
2.氢气燃烧生成水蒸气的能量变化如图所示。下列说法正确的是( )
A.燃烧时化学能全部转化为热能
B.断开1 ml氢氧键吸收930 kJ能量
C.相同条件下,1 ml氢原子的能量为E1,1 ml氢分子的能量为E2,则2E1<E2
D.该反应生成1 ml水蒸气的能量变化为245 kJ
3.下列各组变化中,前者是放热反应,后者是吸热反应的是( )
A.生石灰溶于水;锌粒和稀硫酸反应
B.干冰升华;金属或金属氧化物熔化
C.氨水与醋酸反应;碳和水蒸气反应生成CO和H2
D.工业煅烧石灰石;化石燃料燃烧
4.下列关于能量转化的认识中不正确的是( )
A.电解水生成氢气和氧气时,电能转化为化学能
B.生物质资源主要指由树木、庄稼、草类等植物直接或间接提供的能量,利用生物质资源就是间接利用太阳能
C.煤燃烧时,化学能主要转化为热能
D.葡萄糖在人体组织中发生缓慢氧化时,热能转化为化学能
核心素养——合作·探究·分享
一吸热反应和放热反应的判断
[例1] 已知反应X+Y===M+N为吸热反应。下列对该反应的说法中正确的是( )
A.X的能量一定低于M的能量,Y的能量一定低于N的能量
B.因为该反应为吸热反应,故需要加热反应才能进行
C.破坏反应物中的化学键所吸收的能量大于形成生成物中化学键所放出的能量
D.反应物X和Y的总能量大于生成物M和N的总能量
状元随笔 化学反应是吸热还是放热取决于反应过程中旧化学键断裂吸收的总能量与新化学键形成释放的总能量的差值,或生成物具有的总能量与反应物具有的总能量的相对大小,与反应条件没有必然的联系。
[提升1] 下列实验现象或图像信息不能充分说明相应的化学反应是放热反应的是( )
关键能力
吸热反应和放热反应
1.放热反应和吸热反应的比较
2.吸热反应和放热反应的判断方法
(1)根据反应物和生成物的总能量大小判断——反应物的总能量大于生成物的总能量的反应为放热反应;反之为吸热反应。
(2)根据化学键断裂和形成时能量变化大小关系判断——破坏反应物中化学键吸收的能量大于形成生成物中化学键放出的能量的反应为吸热反应;反之为放热反应。
(3)根据反应的类型判断——用常见吸热和放热的反应类型来判断。
(4)根据反应条件判断——凡是需要持续加热才能进行的反应是吸热反应;反之,一般为放热反应。
状元随笔 吸热反应、放热反应均是对化学反应而言,像浓硫酸、NaOH固体等物质的稀释或溶解等过程都能放出热量,但它们不属于化学变化,因此不属于放热反应;同理,将NH4NO3晶体溶于水时吸收热量,该过程也不是化学变化,因此也不属于吸热反应。
二利用化学键计算化学反应中能量的变化
[例2] 根据下面的信息,下列叙述正确的是( )
A.2 ml H2 (g)跟1 ml O2 (g)反应生成2 ml H2O (g)吸收能量为490 kJ
B.化学反应中能量变化的大小与反应物的质量多少无关
C.1 ml H2 (g)跟0.5 ml O2 (g)反应生成1 ml H2O (l)释放能量为245 kJ
D.2 ml H2O (g)的能量比2 ml H2 (g)与1 ml O2 (g)的能量之和低
状元随笔 化学反应中的能量变化值=E总吸-E总放。利用这一公式进行计算时,还应注意:
1.可以根据化学反应中的能量变化计算某一种具体的化学键断裂时吸收能量的多少或化学键形成时释放能量的多少。
2.计算出的能量变化如果为正值,则反应吸热,如果为负值,则反应放热。
3.计算能量变化时,要明确物质分子内所含化学键的类别及其数目,特别要注意一个原子可以与多个原子成键的情况,防止少算。
[提升2] 根据如图所示示意图判断,下列说法不正确的是( )
A.反应C(s)+H2O (g)===CO (g)+H2 (g)能量增加(b-a) kJ·m
B.该反应过程中,反应物断键吸收的能量大于生成物成键释放的能量
C.1 ml C (s)和1 ml H2O (l)反应生成1 ml CO (g)和1 ml H2 (g)吸收热量131.3 kJ
D.1 ml C、2 ml H、1 ml O转变成1 ml CO (g)和1 ml H2 (g)放出的热量为a kJ
状元随笔 反应释放(或吸收)能量的高低与反应物和生成物的状态有关。如1 ml H2 (g)与0.5 ml O2 (g)反应生成1 ml H2O (g)释放的能量要小于生成1 ml H2O (l)释放的能量。
关键能力
1.化学反应中能量变化的实质:
化学反应中能量的变化ΔQ=反应物的总键能(断开旧键吸收的能量)-生成物的总键能(形成新键放出的能量)。计算得到的值如果是正值,则该反应为吸热反应;如果是负值,该反应为放热反应。
2.化学反应中能量计算的步骤:
(1)根据化学方程式确定断键、成键的物质的量。
(2)确定断键吸收的总能量和成键释放的总能量。
(3)计算反应的能量变化:
①若反应释放能量,
E=成键时释放能量之和—断键时吸收能量之和
②若反应吸收能量,
E=断键时吸收能量之和—成键时释放能量之和
学考评价——夯实·测控·演练
1.下列关于能量变化的说法,正确的是( )
A.物质发生化学反应时不一定伴随着能量变化
B.反应2Na+2H2O===2NaOH+H2↑中,生成物的总能量高于反应物的总能量
C.放热反应中,反应物的总能量高于生成物的总能量
D.有化学键断裂的是吸热过程,并且一定发生了化学变化
2.下列变化中属于吸热反应的是( )
①液态水汽化 ②将胆矾加热变为白色粉末 ③浓硫酸稀释
④生石灰与水反应生成熟石灰 ⑤水煤气的制取反应 ⑥二氧化碳与灼热的碳反应生成一氧化碳
A.①⑥ B.②③⑤ C.①④ D.②⑤⑥
3.金刚石和石墨是由碳元素组成的两种结构不同的单质。在100 kPa时,1 ml石墨转化为金刚石,要吸收1.895 kJ能量。据此,判断在100 kPa时,下列结论正确的是( )
A.金刚石比石墨稳定
B.石墨比金刚石稳定
C.1 ml石墨比1 ml金刚石的总能量高
D.1 ml石墨与1 ml金刚石的总能量一样高
4.某学生用如图所示装置进行化学反应X+2Y===2Z能量变化情况的研究。当往试管中滴加试剂Y时,看到U形管中液面甲处下降、乙处上升。下列关于该反应的叙述中正确的是( )
①该反应为放热反应 ②该反应为吸热反应 ③生成物的总能量比反应物的总能量高 ④反应物的总能量比生成物的总能量高 ⑤该反应过程可以看成是“贮存”于X、Y内部的部分能量转化为热能形式释放出来
A.①④⑤ B.①④ C.①③ D.②③⑤
5.常温下,1 ml化学键分解成气态原子所需要的能量用E表示,结合表中信息判断下列说法不正确的是( )
A.1 ml HI(g)具有的总能量为298 kJ
B.表中最稳定的共价键是H—F键
C.1 ml HCl(g)分子分解成气态H原子和Cl原子,吸收432 kJ能量
D.反应HF (g)===H2(g)+F2 (g),每消耗1 ml HF (g),吸收271.5 kJ能量
第2节 化学反应与能量转化
第1课时 化学反应中能量变化的本质及转化形式
学 业 基 础
一、
1.(1)热 光 (2)电 化学
2.(1)逐渐溶解 气泡 升高 释放 逐渐溶解 气泡 升高 释放 气泡 降低 吸收 (2)能量 释放 吸收 (3)①吸收 ②放出
二、
1.(1)放出 E2-E1 (2)吸收 E1—E2
2.(1)释放 (2)吸收
3.热能 电能 光能
[即学即练]
1.解析:化学反应的实质是旧化学键的断裂和新化学键的形成,而断键吸收能量、成键释放能量,则化学反应必然伴随着能量变化,故A错误;断裂化学键需要吸收能量,形成化学键需要放出能量,化学反应中的能量变化主要是由化学键的断裂和形成引起的,故B正确;化学反应中能量变化的大小与反应物的物质的量多少有关,参与反应的反应物的物质的量越多,能量变化越大,故C正确;化学反应释放的能量不一定表现为热能,也可以是光能、电能等,且一定遵循能量守恒定律,故D正确。
答案:A
2.解析:燃烧时化学能可转化为热能、光能等形式,故A错误;由题图可知,断开2 ml氢氧键吸收930 kJ的能量,故B错误;氢分子变成氢原子要吸收能量,所以2E1>E2,故C错误;该反应生成1 ml水蒸气的能量变化为930 kJ -436 kJ -249 kJ=245 kJ,故D正确。
答案:D
3.解析:生石灰溶于水发生的反应是放热反应;锌和稀硫酸的反应也为放热反应,故A错误。干冰升华属于物理变化;金属或金属氧化物的熔化也属于物理变化,故B错误。氨水与醋酸的反应为酸碱中和反应,为放热反应;碳和水蒸气反应生成CO和H2的反应为吸热反应,故C正确。工业煅烧石灰石是分解反应,为吸热反应;化石燃料的燃烧为放热反应,故D错误。
答案:C
4.解析:电解水时,水通电生成氧气和氢气,电能转化为化学能,A正确;生物质资源主要指由树木、庄稼、草类等植物直接或间接提供的能量,绿色植物通过光合作用把太阳能转化为生物质资源储存起来,因此利用生物质资源就是间接利用太阳能,B正确;煤燃烧时,化学能转化为热能和光能,但主要转化为热能,C正确;葡萄糖在人体组织中发生缓慢氧化时,化学能转化为热能,D错误。
答案:D
核 心 素 养
[例1] 解析:A错,X+Y===M+N为吸热反应,说明反应物的总能量低于生成物的总能量,不能判断X与M、Y与N的能量高低。B错,吸热反应不一定需要加热,比如氯化铵和Ba(OH)2·10H2O的反应就是吸热反应,但是不需要加热反应就能发生。C对,该反应是吸热反应,因此破坏反应物中的化学键所吸收的能量大于形成生成物中化学键所放出的能量。D错,X+Y===M+N为吸热反应,说明反应物的总能量低于生成物的总能量,即X和Y的总能量一定低于M和N的总能量。
答案:C
[提升1] 解析:A符合题意,Zn与稀硫酸反应生成氢气,氢气可使针筒活塞向右移动,不能充分说明相应的化学反应是放热反应。B不符合题意,由图可知,反应物总能量大于生成物总能量,说明相应的化学反应是放热反应。C不符合题意,甲处液面低于乙处液面,可知瓶内空气受热温度升高,说明相应的化学反应是放热反应。D不符合题意,温度计的水银柱不断上升,则中和反应放出热量,说明相应的化学反应是放热反应。
答案:A
[例2] 解析:A错,2 ml H2 (g)跟1 ml O2 (g)反应生成2 ml H2O (g)释放的能量为490 kJ。B错,化学反应中能量变化的大小与参加反应的反应物的质量成正比。C错,1 ml H2 (g)跟0.5 ml O2 (g)反应生成1 ml H2O (g)释放能量为245 kJ。D对,2 ml H2 (g)跟1 ml O2 (g)生成2 ml H2O (g)的反应是放热反应,故2 ml H2O (g)的能量比2 ml H2 (g)与1 ml O2 (g)的能量之和低。
答案:D
[提升2] 解析:由图像可知,该反应为吸热反应,能量增加(b-a)kJ·ml-1,A正确;该反应过程中,反应物断键吸收的能量大于生成物成键释放的能量,B正确;根据图像可知1 ml C (s)和1 ml H2O (g)反应生成1 ml CO (g)和1 ml H2 (g)吸收热量131.3 kJ,而1 ml H2O (l)变为1 ml H2O (g)时要吸收热量,因此1 ml C (s)和1 ml H2O (l)反应生成1 ml CO (g)和1 ml H2 (g)吸收热量大于131.3 kJ,C错误;由图像可知,1 ml C、2 ml H、1 ml O转变成1 ml CO (g)和1 ml H2 (g)放出的热量为a kJ,D正确。
答案:C
学 考 评 价
1.解析:物质发生化学反应是旧键断裂和新键形成的过程,旧键断裂吸热,新键形成放热,所以化学反应一定伴随着能量变化,A错误;2Na+2H2O===2NaOH+H2↑是放热反应,该反应生成物的总能量低于反应物的总能量,B错误;放热反应中,反应物的总能量高于生成物的总能量,C正确;氯化钠熔化,离子键断裂,没有新物质产生,故有化学键断裂的是吸热过程,但不一定发生了化学变化,D错误。
答案:C
2.解析:①液态水汽化,即水由液态变为气态,需要吸热,是物理变化过程,不是化学反应,错误;②胆矾加热失去结晶水变成白色粉末,需要吸热,为吸热反应,正确;③浓硫酸稀释放出大量的热,是放热过程,错误;④生石灰与水反应生成熟石灰会放出大量的热,为放热反应,错误;⑤制取水煤气的反应是碳与水蒸气的反应,是吸热反应,正确;⑥二氧化碳与灼热的碳反应,是吸热反应,正确;属于吸热反应的有②⑤⑥。
答案:D
3.解析:石墨转化为金刚石,需要吸收能量,1 ml石墨的总能量比1 ml金刚石的总能量低。物质的能量越低越稳定,则石墨比金刚石稳定,A错误,B正确;石墨转化为金刚石为吸热反应,则1 ml石墨比1 ml金刚石的总能量低,D错误。
答案:B
4.解析:当往试管中滴加试剂Y时,看到U形管中液面甲处下降、乙处上升,说明该反应为放热反应,放出的热量使集气瓶中气压增大而出现该现象,故①正确、②错误;在放热反应中,反应物的总能量高于生成物的总能量,故③错误、④正确;由于该反应为放热反应,所以反应过程可以看成是“贮存”于X、Y内部的部分能量转化为热能的形式释放出来,⑤正确。故选A。
答案:A
5.解析:1 ml化学键分解成气态原子所需要的能量即断裂1 ml化学键吸收的能量,与物质具有的能量不是同一概念,故A错误;H—F键分解为气态原子需要吸收的能量最多,也最稳定,故B正确;1 ml HCl分子分解为氢原子和氯原子的过程中,断裂1 ml H—Cl键,吸收432 kJ能量,故C正确;化学反应发生时,反应物化学键断裂吸收能量,生成物化学键形成释放能量,反应 HF(g) ===H2 (g)+F2 (g),每消耗1 ml HF (g),能量变化为568 kJ-- =271.5 kJ,即吸收271.5 kJ能量,故D正确。
答案:A
实验操作
实验现象
结论
固体粉末________,有________产生,溶液温度________
金属与酸反应时________热量
固体粉末________,有________产生,溶液温度________
Na2CO3与稀盐酸反应时________热量
有________产生,溶液的温度________
柠檬酸与碳酸氢钠反应时________热量
选项
A
B
反应
装置
或图像
实验现象
或图像信息
反应开始后,
针筒活塞向右移动
反应物总能量大于生成物总能量
选项
C
D
反应
装置
或图像
实验现象
或图像信息
反应开始后,甲处液面
低于乙处液面
温度计的水银柱不断上升
类型
比较
放热反应
吸热反应
定义
释放热量的化学反应
吸收热量的化学反应
形成原因
反应物具有的总能量大于生成物具有的总能量
反应物具有的总能量小于生成物具有的总能量
图示
常见类型
(1)大多数化合反应
(2)酸碱中和反应
(3)燃烧反应,如木炭、CH4、H2、CO等
在空气中的燃烧,H2在Cl2中的燃烧等
(4)金属与酸的反应
(5)铝热反应
(1)大多数分解反应,如
CaCO3高温CaO+CO2↑等
(2)消石灰与NH4Cl固体的反应
(3)C与水蒸气的反应、C与CO2的反应等
共价键
H—H
F—F
H—F
H—Cl
H—I
E/(kJ·ml-1)
436
157
568
432
298
高中化学鲁科版 (2019)必修 第二册第2节 化学反应与能量转化第2课时导学案: 这是一份高中化学鲁科版 (2019)必修 第二册第2节 化学反应与能量转化第2课时导学案,共11页。学案主要包含了原电池的构造及原理,设计原电池及原电池的分类等内容,欢迎下载使用。
高中化学鲁科版 (2019)必修 第二册第2节 化学反应与能量转化导学案及答案: 这是一份高中化学鲁科版 (2019)必修 第二册第2节 化学反应与能量转化导学案及答案,共9页。学案主要包含了化学反应中的能量变化,化学反应中能量变化的原因等内容,欢迎下载使用。
必修 第二册第2节 化学反应与能量转化第1课时导学案: 这是一份必修 第二册第2节 化学反应与能量转化第1课时导学案,共18页。

