高中地理中图版 (2019)必修 第二册第三节 资源环境承载力与人口合理容量课时练习
展开下图为某省区资源环境承载力“木桶效应”示意图。读图回答1~2题。
1.图示省区资源环境承载力主要取决于( )
A.矿产资源 B.水资源
C.土地资源 D.生物资源
2.提高该省区资源环境承载力的可行性措施是( )
A.大力开采地下水
B.加快矿产资源开发
C.提高植被覆盖率
D.迅速扩大耕地面积
解析:第1题,根据木桶理论,容量的大小由短板决定。图示省区水资源能够供养的人口最少,相当于木桶的短板,资源环境承载力主要取决于水资源。其他资源较多,不是最主要制约因素。第2题,提高该省区资源环境承载力的可行性措施是提高植被覆盖率,提高涵养水源的能力。大力开采地下水,会引发地面沉降等问题。加快矿产资源开发、迅速扩大耕地面积不能促使水资源增加。
答案:1.B 2.C
下表为长江中下游与青海、西藏部分资料表。据此回答3~4题。
3.青海、西藏资源环境承载力远远低于长江中下游地区的主要原因有( )
①地势高、气候寒冷 ②生态环境脆弱
③自然资源丰富 ④土地生产潜力大
A.①② B.①③
C.②④ D.③④
4.青海、西藏的人口主要分布在河谷地带,主要影响因素有( )
①矿产资源 ②水资源 ③土地资源 ④气候资源
A.①②③ B.①②④
C.①③④ D.②③④
解析:第3题,结合表中内容和西藏、青海的自然环境,可知该地区资源环境承载力小的原因为海拔高,气候寒冷,生态环境脆弱,土地生产潜力小。第4题,青藏高原河谷地带地势平坦,河漫滩土壤肥沃,气温相对较高,适宜农业生产和居住。
答案:3.A 4.D
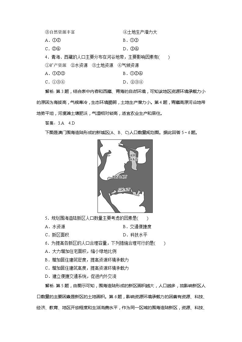
下图是澳门围海造陆形成的新城区(A、B、C)人口数量规划图。据此回答5~6题。
5.规划围海造陆新区人口数量主要考虑的因素是( )
A.水资源 B.交通便捷度
C.新区面积 D.科技水平
6.为提高各新区的人口合理容量,下列措施合理可行的是( )
A.大力增加住宅面积,缩小绿地比例
B.增加居住建筑密度,提高资源环境承载力
C.增加居住建筑高度,提高资源环境承载力
D.建立便捷交通系统,促进内外交流
解析:第5题,由图示可知,围海造陆形成的新区面积越大,人口越多,故影响新区人口数量的主要因素是新区的土地面积。第6题,影响资源环境承载力的因素有资源、科技、经济、教育、地区开放程度和生活消费水平,作为同一区域的围海造陆新区,资源、科技、经济、教育、生活消费水平相差不大,变动较小,只有地区开放程度会有较大出入,交通越完善,对外开放程度越高,资源环境承载力越大,且交通设施的建设会提高居民原有的生活水平。大力增加住宅面积,缩小绿地比例会增加资源环境承载力,但是会降低区域的空气质量,影响居民的生活质量。增加居住建筑密度,增加居住建筑高度,可以提高资源环境承载力,但是在现有资源固定的情况下,增加资源环境承载力会产生一系列城市问题,降低居民的生活水平,影响居民的生活质量。
答案:5.C 6.D
城市资源环境承载力应与城市的经济发展和资源总量相适应。有人根据上海市的经济发展水平和水资源总量,估算出2010年、2020年和2030年上海市的资源环境承载力。随着上海市城市化进程的加快,2010年上海市常住人口已达2 301.91万人,超过了估算的资源环境承载力。读上海市资源环境承载力(万人)的估算表,回答7~8题。
7.按照表中数据的增长速度,估算的上海市2010年综合最大资源环境承载力达到实际中2010年的常住人口数量,大约需要( )
A.50年 B.57年
C.62年 D.67年
8.根据表中信息,今后提升上海市的资源环境承载力可以采取的措施有( )
①采取适当的措施,控制人口增长
②开发新的水源地,提高水资源的利用率,节约用水
③大力发展科技,加速产业结构转型、升级
④限制高消费,适当降低消费水平的增长速度
A.①② B.②③
C.③④ D.①④
解析:第7题,从表中数据可知,上海市综合最大资源环境承载力的增长速度大约是每10年增长65万人,从2010年的1 870万人增加到实际的2 301.91万人,大约需要67年。故选D。第8题,控制人口增长可以降低环境的压力,但不能提升资源环境承载力,①错;自然资源是影响一个地区资源环境承载力的首要因素,其中水资源对资源环境承载力的影响最为明显,因此在水资源利用方面应开源节流,②对;科学技术水平越高,经济越发达,地区资源环境承载力越大,③对;降低消费水平的增长速度虽然能提升资源环境承载力,但影响人们生活水平的提高,④不可取。故选B。
答案:7.D 8.B
9.下列关于“地域开放程度”与人口合理容量关系的论述,你认为合理的是( )
A.我国随着改革开放的日益深入,人口合理容量肯定会增加
B.人口合理容量可以在一定程度上通过国家的对外开放并充分利用别国资源的方式来提高
C.某国的对外开放程度越高,其人口合理容量必然越高
D.某国在完全闭关锁国的情况下,人口合理容量越高,因为其没有向国外输送物质资料
解析:选B。本题主要考查对于对外开放程度与人口合理容量关系的理解程度。地域开放程度应该从两方面去理解,地区的开放一方面可以有条件地利用别国的资源,另一方面也可以使得本国的资源共享。所以我们不能简单地说开放程度越高,人口合理容量必然越高。因此本题B选项正确。
10.读下图,回答下列问题。
指出图中绿洲分布特点,说明本区域资源环境承载力总体特征及其主要制约因素。
解析:绿洲分布特点直接从图中读出;本区域主要制约因素是水资源,导致资源环境承载力低。
答案:绿洲分布在山麓地带和河流沿岸。本区域资源环境承载力低,主要制约因素为水资源。
[学考等级练]
生态承载力是指某区域在一定条件下区域资源与环境的最大供应能力。生态足迹是指某区域满足人口生存所需的、具有生物生产力的地域面积。读图回答1~2 题。
1.没有生态赤字的省份是( )
A.新疆 B.西藏
C.山西 D.河北
2.西藏人均生态承载力较大的原因是( )
A.耕地、草地生产能力强
B.人口密度小
C.自然灾害少
D.生态系统自我修复能力强
解析:第1题,人均生态足迹低于人均生态承载力的省区就不存在生态赤字。第2题,衡量资源环境承载力大小的主要指标是人口数量,西藏人口密度小是其人均生态承载力较大的主要原因。
答案:1.B 2.B
读最佳人口规模示意图,回答3~4题。
3.关于图中人口规模的叙述,正确的是( )
A.P′为资源环境承载力
B.P~P′的区间是人口的最佳规模
C.P′为较高生产力水平条件下的人口合理容量
D.P为资源环境承载力
4.图中反映了( )
A.人口规模与生活质量呈正相关关系
B.人口规模与生活质量呈负相关关系
C.当人口水平低于最佳人口规模时,人口的增长和生活质量的提高呈负相关
D.当人口水平高于最佳人口规模时,人口的增长将导致生活质量的下降
解析:第3题,图示两条曲线分别是不同生产力水平条件下生活质量与人口规模的相关关系,从图中可以看出,不同的生产力水平条件下,生活质量都是随人口规模的增大先提高后降低,生活质量的最高值所对应的人口规模就是在一定生产力水平条件下的最佳人口规模。故判断P为生产力发展水平较低时的最佳人口规模,P′为生产力水平较高时的最佳人口规模。故选C。第4题,结合上题分析,当人口水平低于最佳人口规模时,人口的增长和生活质量的提高呈正相关;当人口水平高于最佳人口规模时,人口的增长将导致生活质量的下降。故选D。
答案:3.C 4.D
读影响某地资源环境承载力因素的权重示意图,回答5~6 题。
5.下列国家中当前与图示影响因素权重基本相符合的是( )
A.日本 B.南非
C.丹麦 D.新加坡
6.若图示内容表示我国的情况,则其对应的时期可能是( )
A.远古时期
B.唐、宋时期
C.1949年至20世纪80年代
D.2020年以后
解析:第5题,读图可知,影响该国资源环境承载力的主导因素是土地、矿产等资源,四个国家中只有南非是矿产资源丰富的国家。第6题,对于我国来说,在影响资源环境承载力的因素中,土地主要反映在对农业生产的影响上,矿产主要反映在对工业生产的影响上。图示的对外开放程度、科技影响力均较小,因而可能对应我国的时期为1949年至20世纪80年代。
答案:5.B 6.C
读下图,回答7~8题。
7.图中表示人口合理容量的是( )
A.A处 B.B处
C.C处 D.D处
8.甲处可能出现的是( )
A.生活质量提高 B.人口老龄化严重
C.生态环境恶化 D.环境质量提高
解析:第7题,人口合理容量是指保证合理健康的生活水平,且能够促进社会、经济和环境可持续发展的人口规模。由图可知环境曲线与人口曲线相交于D处,是环境能够承载的最大人口数即资源环境承载力,人口合理容量应当小于资源环境承载力,C处环境曲线与人口曲线的垂直方向差距最大即资源丰富,环境适宜,人口数量合理,故C正确。第8题,甲处表现为人口消耗资源量大于环境供给资源量,这样会导致过度开发资源,可能会引起生态环境恶化。
答案:7.C 8.C
9.阅读图文材料,完成下列要求。
陕西省地形总的特点是南北多山,中部多川,从北向南构成三个各具特点的自然区:陕北黄土高原,生态脆弱;关中平原以渭河平原为依托,贯穿其中的各级交通网连接全国,基础设施比较完善,社会经济发展水平较高;陕南秦巴山地,山高林密,交通不便。因此陕西又被称为“三秦大地”。下图为陕西省地理简图及2011年陕西省人口密度分布图。
(1)简述陕西省人口的分布特征。
(2)分析关中平原资源环境承载力相对较大的原因。
解析:(1)陕西省人口主要分布于渭河平原地区。(2)从自然条件和社会经济条件分析渭河平原资源环境承载力较大的原因。
答案:(1)分布不均;南北少,中部多;集中分布在渭河平原(关中平原)地区。
(2)降水量较多,气候条件优越;有渭河流经,水源充足;地形平坦。交通网络发达(对外开放程度高);基础设施完善;经济水平较高。
项目
地区
年生物
(万吨)
可承载人口
(万)
最大人口密度
(人/平方千米)
长江中下游
88 600
22 000
395
青海、西藏
10 000
1 000
4
2010年
2020年
2030年
水资源限制
的资源环境承载力
1 535.95
1 705.68
1 894.17
经济发展限制
的资源环境承载力
1 460.99
1 543.03
1 596.84
综合最大资源
环境承载力
1 870
1 935
2 000
高中中图版 (2019)第三节 资源环境承载力与人口合理容量精品课后作业题: 这是一份高中中图版 (2019)第三节 资源环境承载力与人口合理容量精品课后作业题,共10页。试卷主要包含了3资源环境承载力与人口合理容量,44,85,16,77,61,49,58等内容,欢迎下载使用。
高中地理中图版 (2019)必修 第二册第三节 资源环境承载力与人口合理容量课后复习题: 这是一份高中地理中图版 (2019)必修 第二册第三节 资源环境承载力与人口合理容量课后复习题,共6页。试卷主要包含了选择题,综合题等内容,欢迎下载使用。
高中中图版 (2019)第三节 资源环境承载力与人口合理容量当堂达标检测题: 这是一份高中中图版 (2019)第三节 资源环境承载力与人口合理容量当堂达标检测题,共6页。

