高中地理中图版 (2019)必修 第二册第三节 资源环境承载力与人口合理容量练习题
展开根据下表,完成1~2题。
1.依据专家分析,北京市( )
A.人口容量为2 300万人
B.人口合理容量为1 961万人
C.人口容量为3 000万人
D.人口合理容量为3 000万人
2.与上海相比,限制北京市人口容量的主要因素为( )
A.水资源 B.矿产资源
C.消费水平 D.科技条件
解析:第1题,满足经济发展,维持较好的环境和生活质量可容纳的人口反映的是人口合理容量;充分利用各种资源,最大人口容量反映的是环境人口容量。第2题,上海降水比北京丰富,且濒临长江,故与上海相比水资源是限制北京市环境人口容量的主要因素。
答案:1.C 2.A
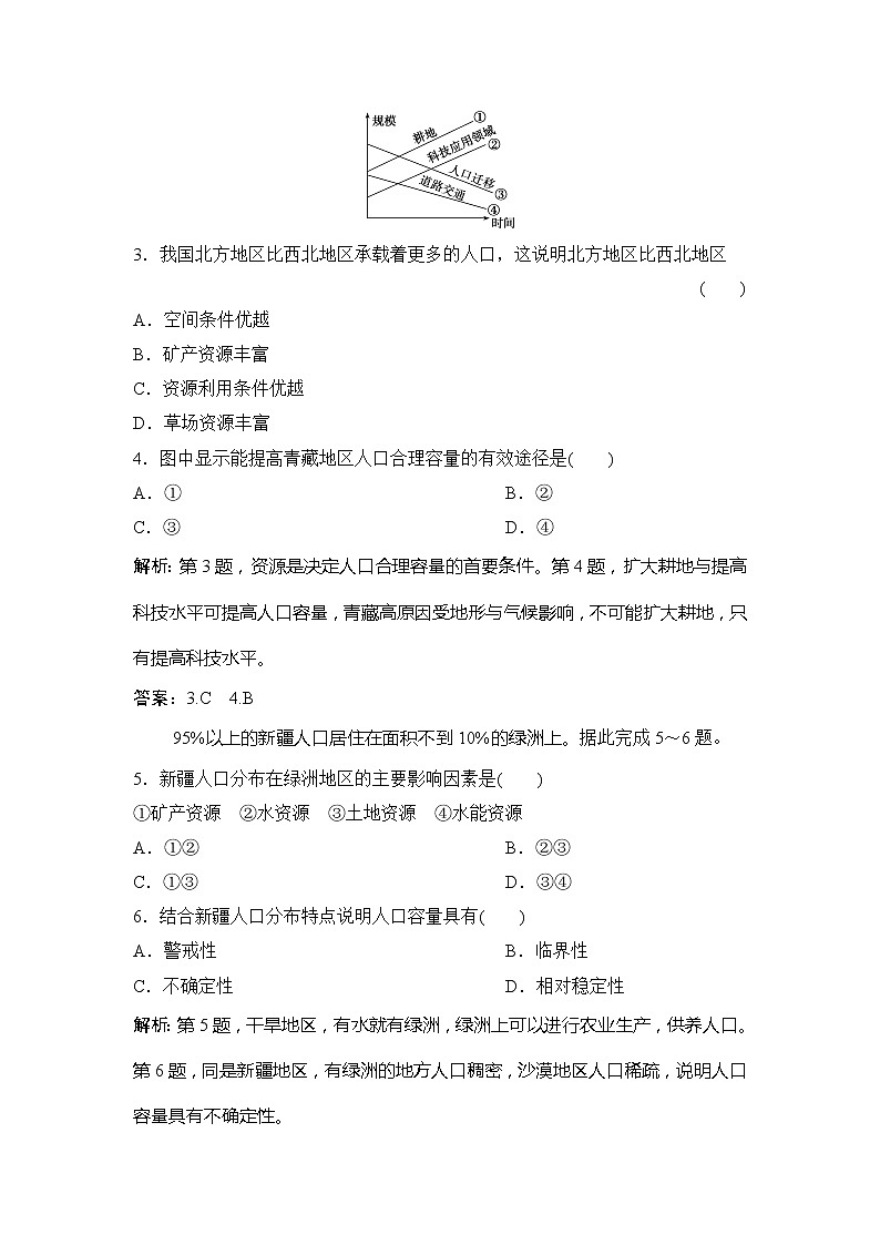
人类与环境相互影响、相互制约,人类的发展要受到环境承载力和人口合理容量的影响。据此完成3~4题。
3.我国北方地区比西北地区承载着更多的人口,这说明北方地区比西北地区
( )
A.空间条件优越
B.矿产资源丰富
C.资源利用条件优越
D.草场资源丰富
4.图中显示能提高青藏地区人口合理容量的有效途径是( )
A.① B.②
C.③ D.④
解析:第3题,资源是决定人口合理容量的首要条件。第4题,扩大耕地与提高科技水平可提高人口容量,青藏高原因受地形与气候影响,不可能扩大耕地,只有提高科技水平。
答案:3.C 4.B
95%以上的新疆人口居住在面积不到10%的绿洲上。据此完成5~6题。
5.新疆人口分布在绿洲地区的主要影响因素是( )
①矿产资源 ②水资源 ③土地资源 ④水能资源
A.①② B.②③
C.①③ D.③④
6.结合新疆人口分布特点说明人口容量具有( )
A.警戒性 B.临界性
C.不确定性 D.相对稳定性
解析:第5题,干旱地区,有水就有绿洲,绿洲上可以进行农业生产,供养人口。第6题,同是新疆地区,有绿洲的地方人口稠密,沙漠地区人口稀疏,说明人口容量具有不确定性。
答案:5.B 6.C
新加坡国土面积仅为714.3平方千米,人口540多万,是世界上人口密度最大的国家之一,人均GDP50 123美元(2011年)位居世界前列。据此完成7~8题。
7.从单位面积看,新加坡的人口合理容量远高于世界上大多数国家,主要得益于( )
A.气候条件优越 B.矿产资源丰富
C.生活消费水平低 D.科技水平高
8.当新加坡处于人口适度曲线图第Ⅲ阶段时,制约其适度人口数继续增加的关键因素是( )
A.资源 B.生产力
C.科技 D.消费水平
解析:第7题,资源越丰富,人口容量越大,新加坡资源匮乏;新加坡经济发达,生活消费水平较高,人口容量将减小;气候不是影响人口容量的主要因素;科技发达,对资源的利用率越高,人口的容量越大。第8题,当适度人口增加到一定程度,随着积极因素增速缓慢,消极因素凸显,特别是资源的有限性成为制约适度人口进一步增长的瓶颈。在第Ⅲ阶段,人口增长变缓并趋于稳定主要是受国土面积较小,资源短缺的影响。
答案:7.D 8.A
9.目前,中国耕地面积约为18.26亿亩,离18亿亩耕地红线一步之遥,比1997年的19.49亿亩减少了1.23亿亩,保护耕地的压力不断增大。结合表1、表2及有关材料,完成下列各题。
表1 未来某地区环境承载力的最低消费量
表2 某地区现有资源总量
根据该地区人口发展趋势,预计20年后该地区人口将达到9 000万的人口高峰期。同时因建设用地和退耕还湖而使现有耕地面积减少8 000 km2,新造林面积1万km2。
(1)该地区现有人均资源占有量分别是耕地________,森林面积________,淡水________。
(2)未来该地区环境承载力最大的限制因素是________,解决这一问题的途径有哪些?
(3)未来该地区环境承载力最小的限制因素是________,利用这种资源应注意的问题是什么?
解析:第(1)题,可通过计算得出。第(2)、(3)题则应在第(1)题的基础上回答,结合人口增长可知,未来该地区环境承载力最大的限制因素是耕地;而水资源则相对宽松,但也应注意对水资源的合理利用与保护。
答案:(1)0.001 3 km2/人 0.001 2 km2/人
8 234 m3/人
(2)耕地 在城市工程和交通建设中应尽量节约用地,少占耕地;积极开发宜农荒地;加大农业科技投入,提高农产品质量和单位面积产量;加大开放程度,互通有无,以满足人们生产、生活的需要。
(3)淡水 节约用水,防治水污染,建设水利设施,调节水资源的时空分布。
北京市第六次人口普查数据
专家提出的北京市人口数量
2000~2010年人口自然增长率(年均)为0.35%
满足经济发展,维持较好的环境和生活质量,可容纳2 300万人
2000~2010年常住人口增加数为604万人
2010年常住人口为1 961万人
充分利用北京的各种资源,最多可容纳3 000万人
耕地(公顷)
森林面积(公顷)
淡水(m3)
0.1
0.1
2 000
人口
面积
(km2)
耕地
(km2)
森林面积
(km2)
年径流总量
(m3)
6 200万
22万
8万
7.5万
5 105亿
中图版 (2019)必修 第二册第一章 人口分布、迁移与合理容量第三节 资源环境承载力与人口合理容量课后测评: 这是一份中图版 (2019)必修 第二册第一章 人口分布、迁移与合理容量第三节 资源环境承载力与人口合理容量课后测评,共12页。试卷主要包含了对图中相关原理说法正确的是,读图,回答下列问题等内容,欢迎下载使用。
高中中图版 (2019)第三节 资源环境承载力与人口合理容量精品课后作业题: 这是一份高中中图版 (2019)第三节 资源环境承载力与人口合理容量精品课后作业题,共10页。试卷主要包含了3资源环境承载力与人口合理容量,44,85,16,77,61,49,58等内容,欢迎下载使用。
高中中图版 (2019)第三节 资源环境承载力与人口合理容量当堂达标检测题: 这是一份高中中图版 (2019)第三节 资源环境承载力与人口合理容量当堂达标检测题,共6页。

