人教版 (2019)第二节 城镇化课后测评
展开一、选择题
(2019·平坝第一高级中学高一期末)2018年我国城镇化率达到了58%(城镇人口占总人口的比重),但是如果挤掉“水分”的话,我国只有42%左右的城镇化率。我国正在探索“共建式城镇化”模式,乡村振兴、特色小镇和大中小城市网络化三大关键点同时发力,走新时代中国特色社会主义城镇化之路。据此回答1~2题。
1.试推测我国城镇化的“水分”主要是指( )
A.众多农民工进入城市造成的伪城镇化
B.城市基础设施的滞后
C.快速的郊区城镇化引起的城市扩张
D.大城市过度膨胀产生的逆城镇化
2.“共建式城镇化”模式对下列哪个问题可能有明显的改善作用( )
A.逆城镇化 B.大城市病
C.城镇污染 D.房价上涨
解析:第1题,伪城镇化又称为“不完全城镇化”,是指受中国城乡分割以及户口制度的约束,大量的农村产业工人,虽然居住在城市并被计算为城市人口,但其并不能同等享受到城市的各类公共服务,其收入水平、消费模式无法等同于一般城市人员。结合选项可知A正确。第2题,“共建式城镇化”模式是乡村振兴、特色小镇和大中小城市共同发展,有利于大城市职能的分散,缓解大城市病,B正确。逆城镇化主要在发达国家,我国还不明显,A错;城市污染并不一定是人口少就少,人口多就多,与管理和人口素质等多种因素有关,C错;房价上涨是由多种因素造成的,大中小城市、特色小镇发展,在一定程度上这些地方的房价会有一定的上涨,故D错。
答案:1.A 2.B
(2019·西安高一期末)读我国中部某中等城市1987年和2017年城区面积变化图,回答3~4题。
3.据图推测该市城镇化的主要标志有( )
①城市数量的增加 ②城市用地规模扩大 ③城市人口增加 ④出现城市群
A.①② B.①④
C.②③ D.③④
4.在该市的城镇化过程中可能出现的问题有( )
①耕地面积减少 ②城市热岛效应加剧 ③生物多样性增加 ④矿产资源枯竭
A.①②③ B.①②④
C.①③④ D.②③④
解析:第3题,图中没有显示城市数量的增加,①错误;1987-2017年,城市用地规模扩大,②正确;城市用地规模扩大,城市人口增加,③正确;图中只有一个城市,没有出现城市群,④错误。②③正确,C正确。第4题,在该市的城镇化过程中,城市用地规模扩大会导致耕地面积减少,①正确;城市用地规模扩大会导致城市热岛效应加剧,②正确;城市用地规模扩大会导致生物多样性减少,③错误;城市周边有铁矿,矿产资源为非可再生资源,随着开发力度加大,会导致矿产资源枯竭,④正确。①②④正确,B正确。
答案:3.C 4.B
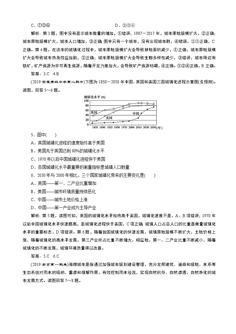
(2019·安宜高级中学高二期中)下图为1850-2050年中国、英国和美国三国城镇化进程示意图(含预测)。读图,回答5~6题。
5.图中( )
A.英国城镇化进程的速度始终高于美国
B.美国先于英国达到80%的城镇化水平
C.1970年以后中国城镇化进程快于美国
D.各国城镇化水平最重要的衡量指标是城镇人口数量
6.2030年与2000年相比,三个国家城镇化带来的主要变化是( )
A.英国——第一、二产业比重增加
B.美国——城市环境质量持续恶化
C.中国——城市土地价格上涨
D.中国——第一产业成为主导产业
解析:第5题,读图可知,英国的城镇化水平始终高于美国,城镇化速度不是,A、B项错误;1970年以后中国城镇化水平快速提高,且城镇化进程快于美国,C项正确;城镇人口占总人口的比重是衡量城镇化水平的重要标志,D项错误。第6题,随着我国城镇化的快速发展,城镇用地规模不断扩大,土地价格上涨;随着城镇化的高水平发展,第三产业所占比重不断增大,相应地,第一、二产业比重不断减小;随着城镇化的不断发展,城镇环境质量得以改善。
答案:5.C 6.C
(2019·南京高一期末)海绵城市是指通过加强城市规划建设管理,充分发挥建筑、道路和绿地、水系等生态系统对雨水的吸纳、蓄渗和缓解作用,有效控制雨水径流,实现自然积存、自然渗透、自然净化的城市发展方式。读图回答7~8题。
7.城市道路铺设透水砖,将会直接影响( )
A.渗、净 B.用、蓄
C.排、用 D.渗、排
8.与传统城市建设方式相比,海绵城市的核心目的在于( )
A.解决城市内涝问题 B.缓解城市热岛效应
C.最大化利用水资源 D.恢复城市生态弹性
解析:第7题,城市道路铺设透水砖,会导致地表径流减少,下渗增多,地下径流增多,利于排水,减缓城市内涝,故选D。第8题,海绵城市中海绵实际指的是生态弹性,是城市生态基础设施建设和生态城市建设的目标体系,城市的生态弹性越好,承受各类自然灾害的能力越高。而传统的粗犷型城市开发方式改变了原有的水生态,导致城市建成后地表径流大幅增加,而海绵城市建成后对周边水生态环境则是低影响的,建成后地表径流尽量保持不变。因此海绵城市不仅仅是为了解决城市内涝,其核心目的是恢复整个城市生态弹性,增强适应环境变化和应对自然灾害等方面的能力,让城市与自然和谐共生。故选D。
答案:7.D 8.D
(2019·林芝一中高一期末)下图是我国某城市发展过程中1998年和2018年比较图。读图回答9~11题。
9.图中直接表现出来的城镇化的主要标志是( )
A.城市总人口增加
B.城市用地规模扩大
C.城市人口在总人口中的比重上升
D.城市工业部门更齐全
10.图中大型商场的布局符合( )
A.市场最优原则 B.交通最优原则
C.消费最优原则 D.便民原则
11.从1998年到2018年该城市的工业部门大部分由城区迁移到郊区,主要原因有( )
①城区用地紧张,地价上涨
②城市交通网的不断完善
③缓解城区日益严重的环境污染
④郊区地租较低
A.①② B.①②③
C.①②④ D.①②③④
解析:第9题,城镇化的表现有城市人口增加、城市人口在总人口中的比重上升(衡量城镇化水平最重要指标)、城市用地规模扩大。图中直接表现出来的是城市用地规模扩大,B正确。第10题,大型商场的布局主要考虑市场最优原则、交通最优原则,商场布局在市中心,考虑的是市场最优原则;图中大型商场布局在城市的外围交通便捷处,符合交通最优原则,B正确。第11题,工业区向城市外围迁移,一方面是出于经济因素考虑,另一方面是出于环境因素考虑。随着城市的发展,城市用地紧张,地价上涨;郊区地租较低;城市交通网不断完善;为了缓解城区日益严重的环境污染,工业区向城市外围迁移,①②③④对,D正确。
答案:9.B 10.B 11.D
二、非选择题
12.(2019·石室中学高二开学考试)读材料,回答相关问题。
材料 某市1989-2019年城镇化的过程示意图。
(1)据材料说出该市城镇化进程的主要表现。
(2)从环境因素考虑,分析材料中化工厂的布局是否合理,分析原因。
解析:(1)考查城镇化特征。城镇化进程的表现可从城市规模、人口多少及功能分区等角度去分析。据图可知,从城市规模分析,城市用地规模扩大;从人口数量分析,城市人口不断增加;从城市功能分区分析,城市内部出现了居住区、商业区、工业区、仓储区等功能区,出现明显的功能分区。(2)考查环境因素对工业布局的影响。化工厂位于城市的西南部,据城市风频图可知,该地盛行西南风,布局在最大风频的上风向,其大气污染对居住区影响较大;化工厂位于河流的上游,化工厂会排放出污水,对城市水质影响较大。
答案:(1)城市用地规模扩大;城市人口不断增加;出现明显的功能分区。(任答两点即可)
(2)化工厂布局不合理。因为化工厂是大气污染和水污染比较严重的工业,布局在最大风频的上风向,其大气污染对居住区影响较大;且其布局在城市河段的上游方向,对城市水质影响较大。
13.(2019·南京高一期中)阅读材料,回答下列各题。
材料一 下图为我国某省2005-2015年城镇化率示意图。
材料二 随着城镇化水平的不断提高,每年有大量农村的土地、住房被征用,用来建设工业区、道路设施等。城镇化的过快发展,对自然环境造成了很大的影响,也产生了诸多社会问题。
(1)城镇化率是指____________________,它是衡量城镇化水平的重要标志。
(2)该省城镇化率呈现____________趋势,其根本原因是________________________________________________________________________
________________________________________________________________________。
(3)城镇的发展对自然环境产生了不良的影响,主要体现在:①对生物:________________________________。②对气温:________________________________。
(4)城镇化过程中产生的社会问题主要有________________________________________________________________________
________________________________________________________________________。
解析:(1)根据所学知识可知,城镇化率是指城镇人口占总人口的比重,它是衡量城镇化水平的重要标志。(2)图中显示,该省城镇化率从43.0%持续增长到56.1%,该省城镇化率呈现上升趋势。城镇化的主要动力是社会经济的发展,因此该省城镇化率持续上升的根本原因是经济持续高速发展。(3)城镇的发展通过改变生物生存环境、改变地表性质、排放大量废弃物对自然环境产生了不良的影响。对生物的不良影响主要有占用生物生活空间、改变生物生活的环境质量,从而破坏了生物多样性。对气温的不良影响主要是通过改变地面性质,加大了气温的变化幅度;通过排放废热和温室气体,形成“热岛”效应等。(4)城镇化过程中产生的社会问题主要从交通、居住条件、就业、社会秩序等方面进行分析。人口膨胀、产业集中、交通需求大增,导致交通拥堵;人口膨胀、用地紧张,导致住房紧张;人口集中、就业机会有限,导致就业困难;人口过多,导致社会管理难度加大。
答案:(1)城镇人口占总人口的比重
(2)上升 经济持续高速发展
(3)城市建筑面积扩大,减少了生物多样性 温室气体排放多,出现“热岛”效应
(4)交通拥堵;住房紧张;就业困难;社会秩序混乱
高中地理人教版 (2019)必修 第二册第二章 乡村和城镇第二节 城镇化巩固练习: 这是一份高中地理人教版 (2019)必修 第二册第二章 乡村和城镇第二节 城镇化巩固练习,共9页。
高中地理人教版 (2019)必修 第二册第二节 城镇化当堂检测题: 这是一份高中地理人教版 (2019)必修 第二册第二节 城镇化当堂检测题,共7页。试卷主要包含了以下哪项不是东北的农产品,关于城市通风系统说法正确的是,城市通风廊道的主要作用是,城市处于Ⅰ阶段时,城市内涝原因是等内容,欢迎下载使用。
高中地理第二节 城镇化同步练习题: 这是一份高中地理第二节 城镇化同步练习题,共8页。试卷主要包含了该城市的水域最可能是,“湿塘”影响的水循环环节主要是,“湿塘”中沉泥区的主要功能是,关于两图描述正确的是等内容,欢迎下载使用。

