人教版 (2019)必修 第二册第二节 城镇化优秀学案
展开可持续发展
重难点 | 题型 | 分值 | |
重点 | 可持续发展的内涵 | 选择题 非选择题 | 4分 |
可持续发展的原则 | |||
可持续发展的途径 | |||
难点 | 用可持续发展的观点提出解决问题的措施 | ||
可持续发展的途径 | |||
核心知识点一:可持续发展的内涵
1. 概念:可持续发展是既满足当代人的需求,而又不危及后代人满足其需求能力的发展。
2. 内涵:生态持续发展、经济持续发展和社会持续发展。生态、经济、社会的持续发展相互联系、相互制约,共同组成可持续发展系统。
内涵 | 作用 | 内容和要求 | 关系 |
生态持续发展 | 基础 | 强调发展要与资源和环境的承载力相协调,它包括资源利用和环境保护两方面;要实现可持续发展,首先要实现生态的持续发展 | 生态、经济、社会的持续发展,相互联系,相互制约,共同组成了一个复杂系统。经济的发展要以环境和资源为基础,环境的保护要依靠经济发展来提供必需的资金和技术,生态持续发展和经济持续发展的最终目的是为了实现社会的持续发展。 |
经济持续发展 | 条件 | 强调发展不仅要重视数量增长,更要追求改善质量、改变传统的生产和消费模式,实施清洁生产和文明消费。 | |
社会持续发展 | 目的 | 强调发展要以改善和提高生活质量为目的,与社会进步相适应。 |
可持续发展系统示意图:
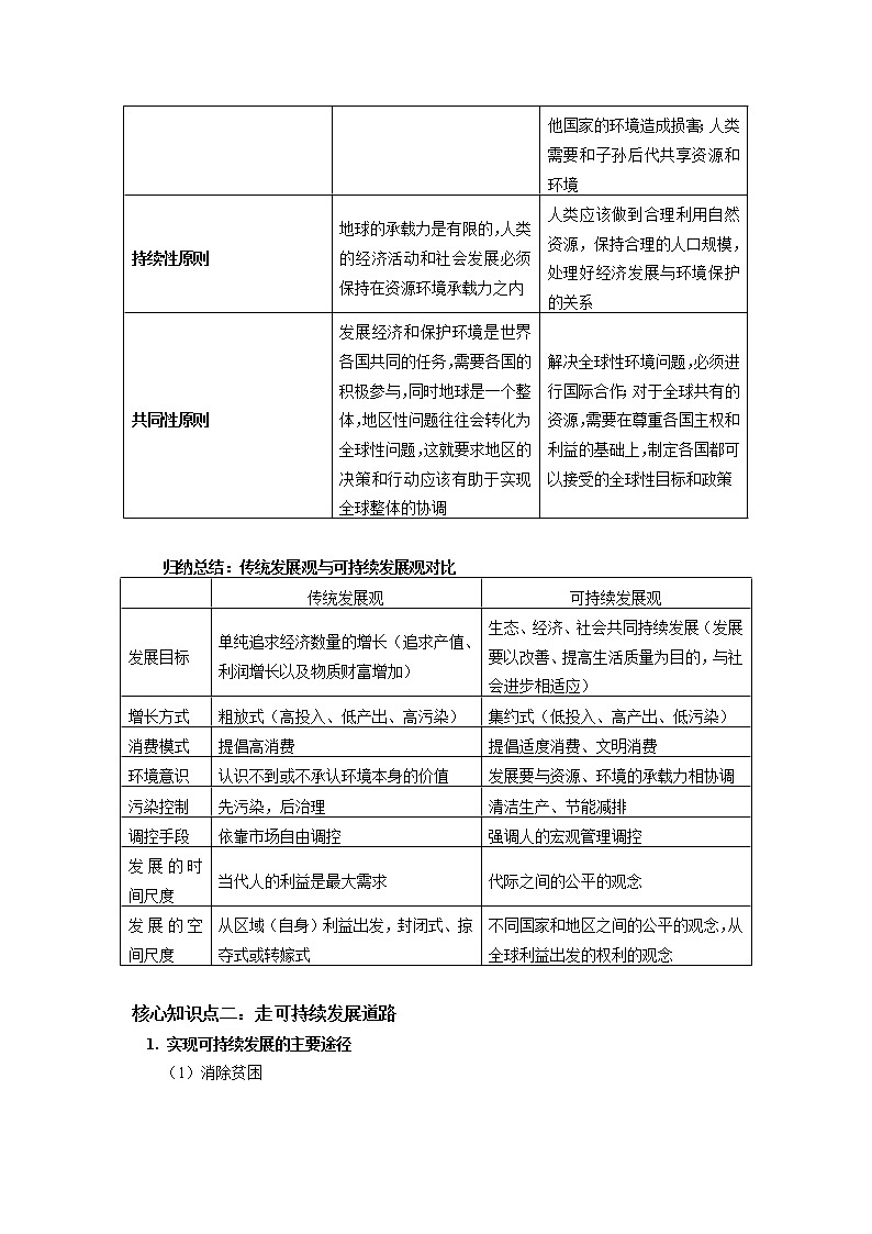
3. 原则:
可持续发展的原则包括公平性、持续性、共同性三项基本原则,其具体的内容、要求与案例如下表所示。
原则 | 内容 | 要求 |
公平性原则 | 同代人之间,代际之间,人类与其他生物种群之间,不同国家和地区之间的公平 | 人类的发展不应危及其他物种的生存;各国有权根据需要开发本国资源,并确保不对其他国家的环境造成损害;人类需要和子孙后代共享资源和环境 |
持续性原则 | 地球的承载力是有限的,人类的经济活动和社会发展必须保持在资源环境承载力之内 | 人类应该做到合理利用自然资源,保持合理的人口规模,处理好经济发展与环境保护的关系 |
共同性原则 | 发展经济和保护环境是世界各国共同的任务,需要各国的积极参与,同时地球是一个整体,地区性问题往往会转化为全球性问题,这就要求地区的决策和行动应该有助于实现全球整体的协调 | 解决全球性环境问题,必须进行国际合作;对于全球共有的资源,需要在尊重各国主权和利益的基础上,制定各国都可以接受的全球性目标和政策 |
归纳总结:传统发展观与可持续发展观对比
| 传统发展观 | 可持续发展观 |
发展目标 | 单纯追求经济数量的增长(追求产值、利润增长以及物质财富增加) | 生态、经济、社会共同持续发展(发展要以改善、提高生活质量为目的,与社会进步相适应) |
增长方式 | 粗放式(高投入、低产出、高污染) | 集约式(低投入、高产出、低污染) |
消费模式 | 提倡高消费 | 提倡适度消费、文明消费 |
环境意识 | 认识不到或不承认环境本身的价值 | 发展要与资源、环境的承载力相协调 |
污染控制 | 先污染,后治理 | 清洁生产、节能减排 |
调控手段 | 依靠市场自由调控 | 强调人的宏观管理调控 |
发展的时间尺度 | 当代人的利益是最大需求 | 代际之间的公平的观念 |
发展的空间尺度 | 从区域(自身)利益出发,封闭式、掠夺式或转嫁式 | 不同国家和地区之间的公平的观念,从全球利益出发的权利的观念 |
核心知识点二:走可持续发展道路
1. 实现可持续发展的主要途径
(1)消除贫困
(2)发展绿色经济
(3)提倡可持续消费
2. 循环经济——可持续发展的生产模式
(1)循环经济的原则和特点
(2)实现循环经济的途径
①循环经济中的工业模式——清洁生产
含义 | 在产品生产过程和预期消费中,既能合理利用自然资源,把人类对环境的危害减至最小,又能充分满足人类的需要,使社会、经济效益最大化的一种模式 | |
内容 | 三个方面的内容:一是清洁的能源,二是清洁的生产过程,三是清洁的产品 | |
效益 | 环境效益 | 实现了资源的可持续利用,并在生产过程中控制大部分污染,减少工业染的来源 |
经济效益 | 可以在技术改造和工业结构调整等方面大有作为 | |
结论 | 推行清洁生产符合可持续发展的要求 | |
问题探究:清洁生产是实现可持续发展的重要措施,清洁生产完全不排放污染物,对吗?
提示:清洁生产并不是完全没有污染物和废弃物排出。清洁生产的基本思想是将工业生产中产生的废弃物控制和治理,由末端治理转变为对生产过程的每个环节的处理,从而尽可能少地产生环境污染。与末端治理相比,清洁生产的排污量明显减少,治理污染的费用降低,消除了污染转移。
②循环经济中的农业模式——生态农业
含义:用生态系统的观点,将农业生产和生态平衡纳入协调一致的轨道,协调经济发展与环境之间、资源利用与保护之间的关系,形成生态上和经济上的良性循环,实现农业的可持续发展。
应用领域:农业经济结构调整。
目的:形成生态上和经济上的良性循环,实现农业的可持续发展。
知识归纳:循环经济与传统经济
| 传统经济 | 循环经济 |
资源利用方式 | 粗放利用 | 资源输入减量化,集约利用 |
资源利用率 | 一次性利用,利用率低 | 资源再利用,利用率高 |
废弃物处理 | 污染物和废弃物的大量排放 | 废弃物再生资源化 |
物质流动 | 物质单向流动 | 物质循环流动 |
结果 | 获得经济效益的同时带来环境问题 | 经济和生态效益相结合 |
例题1 阅读图文材料,完成下列问题。
材料一 2019年5月24日,市场监管总局和国家林草局发布《关于联合开展野生动物保护专项整治行动》的通知。通知指出,野生动物保护事关生态安全、民生福祉和国家形象。为进一步加强生态安全保护,推进生态文明建设,市场监管总局、国家林草局决定自即日起至10月,在全国范围内联合开展一次野生动物保护专项整治行动。
材料二 三幅漫画。
(1)两部门联合通知体现了可持续发展的________原则和________原则。
(2)图甲反映的问题主要违背了可持续发展的________和________原则,其理由是什么?
(3)图乙主要体现了可持续发展的________原则,其理由是什么?
(4)读图丙,结合可持续发展理论,说说你的认识。
(5)在解决三幅漫画表现的资源和环境问题上,发达国家应承担更多的责任和义务。原因是什么?
答案:(1)公平性;持续性;
(2)公平性;持续性;鱼类资源的数量是有限的,人类过度捕捞使渔业资源衰退,影响后代人的生活质量,违反了公平性原则,也违反了持续性原则。
(3)共同性;臭氧层破坏是一个跨国界的问题,只有进行国际合作才能有效保护臭氧层,保护我们的生存环境。
(4)图中西欧人的态度,是出于全球环境保护和可持续发展的持续性和共同性原则,巴西人的观点是维护本国的发展权,西欧人的背后是被砍伐后的树桩,却在要求发展中国家为环境保护而付出牺牲经济发展和生活质量的代价,这违背公平性的原则。
(5)发达国家已处于可持续发展的高级阶段,经济、社会与环境的协调发展成为其主要目标;发达国家是世界资源的主要消费者和环境的污染者。
解析:本题主要考查读图能力,并结合图中内容分析可持续发展的原则及相关内容,难度中等。第(1)题,保护生物体现了可持续发展的公平性原则,生物得到保护可以不断地繁衍,体现了可持续发展的持续性原则。第(2)题,图甲反映人类过度捕捞,主要违背了可持续发展的公平性和持续性原则。鱼类资源的数量是有限的,人类过度捕捞使渔业资源衰退,影响生物繁衍,影响后代人的生活质量,违反了公平性原则,也违反了持续性原则。第(3)题,要认识到臭氧层破坏是一个跨国界的问题,只有进行国际合作才能有效保护臭氧层,所以是共同性原则。第(4)题,结合可持续发展的持续性和共同性原则分析欧洲人的态度,结合公平性原则和发展的不同阶段分析巴西人的态度。第(5)题,发达国家已处于可持续发展的高级阶段,经济、社会与环境的协调发展成为其主要目标;发达国家是世界资源的主要消费者和环境的污染者。
例题2 下图为垃圾分类处理流程及相关产业链图。读图,完成问题。
(1)图示产业链最大的优点是( )
A. 加强了废弃物减害化和资源化
B. 实现了污染物的零排放
C. 能源循环利用,自给有余
D. 生产成本低,经济效益高
(2)垃圾分类处理主要体现了可持续发展的( )
A. 公平性原则 B. 共同性原则
C. 持续性原则 D. 利益性原则
答案:(1)C (2)A
解析:本题主要考查走可持续发展道路的相关内容,难度中等。第(1)题,读图可知,垃圾分类处理后,垃圾资源得到充分利用,废弃物的排放量大大减少,实现了废弃物减害化和资源化,A项正确。可减少污染物的排放,但不能实现污染物的零排放,B项错误;从图中信息不能判断能源循环利用的情况和经济效益的高低,排除C、D两项。第(2)题,垃圾分类处理有利于环境的保护和资源的利用,这体现了可持续发展的持续性原则。
例题3 甘肃是我国能源、矿产和原材料老工业基地。甘肃自然条件较差,生态脆弱。甘肃经过近半个世纪的高强度开发,主要依赖资源优势的发展。在此背景下,发展循环经济,实现由高耗能、高排放、资源型的旧“两高一资”向高科技含量、高附加值、资源永续利用的新“两高一资”转变,是甘肃可持续发展的必由之路,也是甘肃“两型社会”建设的必然选择。
结合图示,分析该地循环经济是如何体现可持续发展内涵的。
答案:废渣、矿渣、电石渣、盐渣等废弃物的综合利用,减少了生产过程中废弃物的排放,减少了污染,改善了生态环境,体现了生态持续发展;延长产业链,增加了产品的附加值,促进了经济的发展,体现了经济持续发展;增加了就业的机会,利于社会持续发展。
解析:本题主要考查可持续发展的途径,结合循环经济示意图分析可持续发展的内涵,难度较大。结合图乙从生态、经济、社会三方面分析。
(答题时间:30分钟)
随着社会经济等方面的迅速发展,可持续发展是世界各个国家不断研究的重大课题。据此回答下列问题。
1. 人类的发展不应危及其他物种的生存,主要体现了可持续发展的( )
A. 持续性原则 B. 公平性原则
C. 共同性原则 D. 阶段性原则
2. 可持续发展的内涵包括生态持续发展、经济持续发展和社会持续发展,其中( )
A. 生态持续发展是基础
B. 经济持续发展是基础
C. 社会持续发展是条件
D. 生态持续发展是目的
3. 中国实现可持续发展的核心是( )
A. 经济增长为主 B. 人民生活水平提高
C. 经济发展 D. 自然资源合理利用
4. 为减少环境污染、保护生态环境,必须走可持续发展的道路。下列对“可持续发展”的理解,不正确的是( )
A. 发展“循环经济”是我国实施可持续发展战略的必然选择
B. 为实现“可持续发展”,我们人类应建立一种环境伦理意识
C. 经济持续发展是可持续发展的基础
D. 可持续发展的主要目标是实现经济、社会、生态的协调发展
下图是我国某地社会可持续发展示意图。读图,回答5~6题。
5. 下列关于该地1985~1995年社会可持续发展的描述,正确的是( )
A. 环境污染整体水平不变
B. 资源能源消耗维持在较高水平
C. 人地关系协调发展
D. 经济发展指数保持在相同水平
6. 该地社会可持续发展趋势最好的时期是( )
A. 1985~1990年 B. 1990~1995年
C. 1995~2000年 D. 2000~2005年
2015年被称为可持续发展年,9月在纽约世界首脑特別峰会上将批准“2015后发展议程”。本课題组发布世界首份《2015世界可持续发展报告》,本报告在世界上首次计算了主要国家实现可持续发展目标的时间表。据此回答下列各题。
7. 下列对“可持续发展”的理解,不正确的是( )
A. 发展“循环经济”是我国实施可持续发展战略的必然选择
B. 为实现“可持续发展”,我们人类应建立一种环境伦理意识
C. 公平的观念是指同代人、代际之间、不同国家之间对可持续发展所尽的义务是公平的
D. 可持续发展的主要目标是实现经济、社会、生态的协调发展
8. 可持续思想在中国源远流长,下列言论中蕴涵可持续思想的是( )
A. 竭泽而渔,焚薮而田 B. 盛世滋丁,永不加赋
C. 留得青山在,不怕没柴烧 D. 欲穷千里目,更上一层楼
树立科学发展观,走可持续发展道路,实现经济、社会、环境效益的统一,是当今时代发展的主流。据此完成下列各题。
9. 促使我国走可持续发展道路的最主要原因是( )
A. 可持续发展思想源远流长
B. 人口、资源、环境问题危及生存与发展
C. 国土面积广大,资源种类丰富
D. 科技落后,资源利用率低
10. 我国走可持续发展道路面临的困境是( )
①人口增长趋于零,劳动力趋向短缺
②农业资源日趋紧张,接近资源承载极限
③环境污染虽已控制,但生态环境日趋恶化
④粮食需求增加,土地后备资源不足
A. ①② B. ②③ C. ②④ D. ③④
11. 印度、孟加拉国、巴基斯坦、尼日利亚四国实现可持续发展的最大障碍是( )
A. 气候恶劣,自然灾害多 B. 工业发展快,环境污染重
C. 人口增长快,环境压力大 D. 科技水平低,国民素质差
12. 为减少环境污染、保护生态环境,必须走可持续发展的道路。读我国某地循环经济示意图,完成下题。
下列我国省区中,最适合推广图中循环经济模式的是( )
A. 西藏 B. 海南 C. 广东 D. 河南
13. 读下图,完成下列各题。
(1)可持续发展是指 ,其内涵包括A为 持续发展、B为 持续发展、C 为 持续发展。
(2)在可持续发展复合系统中, 持续发展是基础, 持续发展是条件,______________持续发展是目的。
14. 清洁生产是符合可持续发展要求的生产方式,读材料,回答下列问题。
材料一 车用乙醇汽油是酒精(乙醇)和汽油按一定比例混合而成的,这种新型燃料排放的CO2等废气明显减少。经过几年的试用,我国一些省市开始推广这种车用燃料。
材料二 河南省某酒精厂的清洁生产流程图
与传统的末端治理相比,清洁生产在资源利用和环境保护方面有哪些优势?
1. B 2. A 3. C
解析:本题主要考查可持续发展的内涵及原则,难度中等。
1. 可持续发展的三个原则即公平性原则、持续性原则、共同性原则。公平性原则是指机会选择的平等性。具有三方面的含义:一是指代际公平性,二是指同代人之间的横向公平性,三是指人与自然,与其他生物之间的公平性。故选B。
2. 可持续发展以生态持续发展为基础,A正确;以经济持续发展为条件;以社会持续发展为目的,B、C、D错。
3. 中国是发展中国家,发展居第一位是中国实现可持续发展的核心,故答案C正确,A、B、D错误。
4. C 解析:本题主要考查可持续发展的途径,难度中等。
为减少环境污染、保护生态环境,必须走可持续发展的道路。发展“循环经济”是我国实施可持续发展战略的必然选择,A正确。为实现“可持续发展”,我们人类应建立一种环境伦理意识,B正确。生态的持续发展是可持续发展的基础,C不正确。可持续发展的主要目标是实现经济、社会、生态的协调发展,D正确。
【总结提升】
发展“循环经济”是我国实施可持续发展战略的必然选择,生态的持续发展是可持续发展的基础,经济持续发展是手段,社会的持续发展是目的。可持续发展的主要目标是实现经济、社会、生态的协调发展。
5. B 6. C
解析:本题主要考查结合示意图分析可持续发展,难度较大。
5. 从图中数据变化看,1985~1995年资源能源消耗指数保持在0.55~0.65,即维持在较高水平,而在此期间,环境污染指数有降低的趋势,经济发展水平有上升的趋势。
6. 1995~2000年,经济发展迅速,环境污染指数处于较低的水平,资源能源消耗指数下降的速度较快,因此,该时期属于社会持续发展最好的时期。
7. C 8. C
解析:本题主要考查可持续发展的内涵,结合中国传统诗词文化考查可持续发展,难度中等。
7. 公平的观念包括同代人之间、代际之间、人类与其他生物种群之间、不同国家与地区之间的公平,但不同国家的科技及经济条件不同,其对可持续发展所尽的义务是不可能公平的,本题要求选择不正确项,故选C。
8. “留得青山在,不怕没柴烧”体现了保护环境、持续发展的基本思想,合理地开发和利用自然资源,为今后或子孙后代留有发展的余地。故C正确。”竭泽而渔,焚薮而田” 的意思是烧毁森林捕捉野兽,排干湖水去捕鱼,这种行为使生态环境遭到破坏,超过了资源的再生速度,破坏了资源的再生能力,不符合可持续发展思想, 故A错误。“盛世滋丁,永不加赋。” “盛世滋丁,永不加赋”是国家鼓励生育的政策,会加重对环境的压力,故B 错误。“欲穷千里目,更上一层楼”反映的哲理是站得高,望的远。与可持续发展关系不大,故D错误。
9. B 10. C 11. C
解析:本题主要考查可持续发展的相关内容,难度中等。
9. 中国深受人口、资源、环境等全球性问题的困扰,中国政府针对国情,为解决全球性问题提出自己的行动纲领:“控制人口,节约能源,保护环境,实现可持续发展”,并制定一些可持续发展的战略,故选B。
10. 我国走可持续发展道路是由于人口基数大,增长快,资源环境日益受到人口增长的压力,环境污染和生态破坏日益严重,粮食需求增加,土地后备资源不足,故选C。
11. 印度、孟加拉国、巴基斯坦和尼日利亚均为发展中国家,人口数量大,且不采取控制人口增长的政策,人口增长快,对环境和资源带来巨大压力,影响可持续发展,故选C。
12. D
解析:本题主要结合中国农业考查可持续发展的途径,难度中等。根据图示:该地区发展循环经济的农作物主要为玉米,河南为我国玉米主产区;西藏主要发展畜牧业,海南、广东主要作物为甘蔗和水稻,故该题选D。
13.(1)既满足当代人的需求,又不危及后代人满足其需求的能力;社会、
经济、 生态。
(2)生态、 经济、 社会。
解析:本题考查可持续发展的内涵,难度中等。
(1)本题考查可持续发展的内涵,可持续发展是指既满足当代人的需求,又不危及后代人满足其需求的能力。结合图示阜南县,其内涵包括A为社会持续发展、B为经济持续发展,C为生态持续发展。
(2)在可持续发展复合系统中,生态持续发展是基础,经济持续发展是条件,社会持续发展是目的。
14. (1)资源利用率更高;废弃物排放少,环境污染较轻。
解析:
本题以新型燃料的使用和清洁生产流程图为材料背景,考查可持续发展的实现途径——清洁生产,难度较小,重在考查学生的材料信息提取能力和知识的迁移运用能力。结合清洁生产的概念可知,清洁生产可提高资源的利用率,减少废弃物排放,减轻环境污染。
高中地理人教版 (2019)必修 第二册第二节 走向人地协调——可持续发展学案设计: 这是一份高中地理人教版 (2019)必修 第二册第二节 走向人地协调——可持续发展学案设计,共15页。
高中地理人教版 (2019)必修 第二册第二节 走向人地协调——可持续发展学案: 这是一份高中地理人教版 (2019)必修 第二册第二节 走向人地协调——可持续发展学案,共15页。
高中地理人教版 (2019)必修 第一册第二节 土壤导学案: 这是一份高中地理人教版 (2019)必修 第一册第二节 土壤导学案,共18页。学案主要包含了观察土壤,土壤的主要形成因素,土壤的功能和养护等内容,欢迎下载使用。

