高中化学人教版 (2019)必修 第一册第四章 物质结构 元素周期律第一节 原子结构与元素周期表第一课时学案设计
展开第一节 原子结构与元素周期表
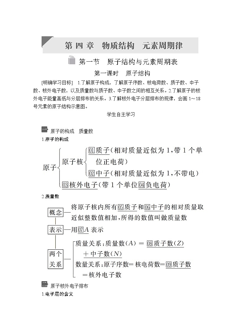
第一课时 原子结构
[明确学习目标] 1.了解原子构成,了解原子序数、核电荷数、质子数、中子数、核外电子数,以及质量数与质子数、中子数之间的相互关系。2.了解原子的核外电子能量高低与分层排布的关系。3.了解核外电子分层排布的规律,会画1~18号元素的原子结构示意图。
学生自主学习
原子的构成 质量数
1.原子的构成
2.质量数
原子核外电子排布
1.电子层的含义
多电子原子里,电子分别在eq \(□,\s\up4(01))能量不同的区域内运动,人们把不同的区域简化为eq \(□,\s\up4(02))不连续的壳层,称之为电子层。
2.电子层表示方法
3.电子的能量与运动区域
(1)在离核较近的区域运动的电子能量eq \(□,\s\up4(10))较低。
(2)在离核较远的区域运动的电子能量eq \(□,\s\up4(11))较高。
(3)离核最近的电子层是eq \(□,\s\up4(12))K层,该电子层上的电子的能量最低。
4.原子核外电子的排布规律
(1)电子总是尽可能先从eq \(□,\s\up4(13))内层排起,当一层eq \(□,\s\up4(14))充满后再填充下一层。
(2)原子核外各电子层最多容纳eq \(□,\s\up4(15))2n2个电子。
(3)原子最外层电子数不能超过eq \(□,\s\up4(16))8(K层为最外层时不能超过eq \(□,\s\up4(17))2)。
5.原子结构示意图
以Na原子为例:
1.为什么说原子的质量主要集中在原子核上?
提示:原子是由原子核和核外电子组成的,原子核又是由质子和中子组成的,而一个电子的质量仅相当于1个质子(或中子)质量的eq \f(1,1836),所以原子的质量主要集中在原子核上。
2.钙的原子结构示意图可画为,对吗?
提示:不对,最外层电子数不超过8个,所以应画为。
课堂互动探究
知识点一 组成原子的有关粒子间的关系
1.核电荷数取决于元素的种类,核电荷数(即质子数)和中子数共同决定原子的种类。
2.有关粒子间的关系
(1)质量数(A)=质子数(Z)+中子数(N)。
(2)中性原子:质子数=核电荷数=核外电子数=原子序数。
(3)阳离子:质子数=核外电子数+电荷数。
(4)阴离子:质子数=核外电子数-电荷数。
1 法国科学家发现一种只有四个中子构成的粒子,这种粒子称为“四中子”,也有人称之为“零号元素”。下列有关“四中子”粒子的说法不正确的是( )
A.该粒子不显电性
B.该粒子的质量数为4
C.该粒子为4号元素
D.该粒子的质量比氢原子大
[批注点拨]
[解析] “四中子”粒子中没有带电荷的微粒,所以该粒子不显电性,A正确;中子的相对质量是1,所以“四中子”的质量数为4,B正确;“四中子”粒子中没有质子,所以不能说是几号元素,C错误;质量数反映了微粒的相对质量大小,由于“四中子”质量数比氢原子大,所以该粒子的质量比氢原子大,D正确。
[答案] C
[练1] 根据元素的原子序数可推知原子的( )
①质子数 ②中子数 ③质量数 ④核电荷数 ⑤核外电子数
A.①②③ B.①④⑤ C.②③④ D.①③⑤
答案 B
解析 元素的原子序数=质子数=核电荷数=核外电子数,质量数=质子数+中子数,所以由原子序数可以推知原子的质子数、核电荷数、核外电子数,B正确。
[练2] 某公司原计划发射77颗卫星,以实现全球卫星通信,这一数字与铱(Ir)元素的原子核外电子数恰好相等,因此称为“铱星计划”。已知铱的一种同位素的质量数为191,则其核内中子数与质子数之差是( )
A.77 B.114 C.37 D.268
答案 C
解析 根据题中信息可知,核外电子数=质子数=77,中子数=质量数-质子数=191-77=114,所以中子数与质子数之差=114-77=37,C正确。
知识点二 核外电子的排布规律
1.原子核外电子排布规律——“四最”
核外电子排布规律是相互联系的,不能孤立地、机械地理解和套用。当M层不是最外层时,最多可以排布18个电子,而当它是最外层时,最多只能排布8个电子。
2.最外层8个电子(K层为最外层时为2个电子)的结构,称为相对稳定结构。当元素原子的最外层电子数小于8(K层小于2)时,是不稳定结构。在化学反应中,具有不稳定结构的原子,总是“想方设法”通过各种方式(得或失电子或形成共用电子对)使其结构趋于稳定。
2 元素X的离子结构示意图为,元素Y的原子结构示意图为,则元素X与元素Y形成常见化合物的化学式为( )
A.XY B.XY2
C.X2Y2 D.XY3
[批注点拨]
[解析] 元素X的离子结构示意图为,即Na+,元素Y的原子结构示意图为,即O原子,则X是Na,Y是O,Na与O可形成Na2O和Na2O2两种化合物,故C正确。
[答案] C
[练3] 下列微粒的结构示意图中,错误的是( )
A.②③④⑥ B.①④⑤⑥
C.①②⑤⑥ D.①②④⑤
答案 D
解析 ①错误,K层最多只能容纳2个电子;②错误,Cl的核电荷数为17;④错误,最外层电子不能超过8个;⑤错误,M层上电子数应为5个。
[练4] 按要求填空。
(1)某元素原子K层和M层电子数相同,该元素的元素符号是________。
(2)某元素原子L层电子数是K层电子数的3倍,该元素的元素名称是________。
(3)某元素原子最外层电子数是次外层电子数的2倍,该元素的原子结构示意图是______________。
答案 (1)Mg (2)氧 (3)
解析 (1)K层最多容纳2个电子,M层的电子数和K层相同,则M层上有2个电子。该元素的原子结构示意图为,为镁元素。
(2)L层电子数为2×3=6,其原子结构示意图为,为氧元素。
(3)最外层电子不超过8个,则最外层电子数是次外层电子数2倍的元素的原子结构示意图应为。
方法规律 短周期元素原子结构的几个特殊
eq \a\vs4\al([知识拓展]) 1.离子结构示意图
(1)非金属元素的原子得电子形成简单离子时,电子层数不变,一般最外层达8e-稳定结构。如
(2)1~20号元素中的金属原子失电子形成简单的离子时,电子层数比原子少一个,次外层变为最外层达8e-(或2e-)稳定结构。如
2.常见“10电子”粒子
本课归纳总结
1.原子结构记忆口诀
原子构成三子(质子、中子、电子)奇(奇妙),质子正电擎大旗。电子抗衡带负电,中子无电为中立。
2.质量数(A)=质子数(Z)+中子数(N)。
3.原子核外电子排布规律
(1)各层最多容纳的电子数目为2n2个(n为电子层序数)。
(2)最外层电子数目不超过8个(K层为最外层时,不超过2个),次外层电子数目不超过18个。
(3)核外电子总是尽可能先排布在能量较低的电子层里,然后由里向外,依次排布在能量逐渐升高的电子层里,即按K、L、M、N…依次排列。
4.常见“10电子”粒子
(1)分子:Ne、HF、H2O、NH3、CH4。
(2)阳离子:Na+、Mg2+、Al3+、NHeq \\al(+,4)、H3O+。
(3)阴离子:N3-、O2-、F-、OH-、NHeq \\al(-,2)。
学习效果检测
1.某种元素的原子核内有161个中子,质量数为272。该元素的原子序数与原子核内中子数的关系是( )
A.大于 B.小于
C.等于 D.不能肯定
答案 B
解析 根据质量数和质子数、中子数,原子序数和质子数之间的关系,可得该元素的质子数为272-161=111,因此质子数小于中子数,即原子序数小于中子数。
2.下列有关原子或离子的结构示意图正确的是( )
答案 D
解析 锂为3号元素,最内层有2个电子,最外层有1个电子,故A错误;最外层不能超过8个电子,故B错误;硫离子最外层为8个电子,故C错误;镁元素为12号元素,失去2个电子变成镁离子,核外电子排布正确,故D正确。
3.下列关于原子核外电子排布规律的说法错误的是( )
A.K层是能量最低的电子层
B.原子失电子时先失去能量低的电子
C.核外电子总是优先排布在能量较低的电子层上
D.N层为次外层时,最多可容纳的电子数为18
答案 B
解析 距原子核由近到远,电子的能量由低到高,即离原子核近的电子能量低,离原子核远的电子能量高,则K层是能量最低的电子层,A正确;原子最先失去最外层电子,最外层电子的能量最高,所以原子失电子时先失去能量高的电子,B错误;核外电子总是优先排布在能量较低的电子层上,C正确;电子层的次外层最多容纳18个电子,所以N层为次外层时,最多可容纳的电子数为18,D正确。
4.某元素的原子核外有3个电子层,最外层有4个电子,则该原子核内的质子数为( )
A.14 B.15 C.16 D.17
答案 A
解析 该原子核外各个电子层上的电子数分别为2、8、4,所以其核内质子数为14。
5.下列说法中正确的是( )
A.锂的原子结构示意图是
B.某原子M层电子数为L层电子数的4倍
C.某离子M层和L层电子数均为K层的4倍
D.离子的核电荷数一定等于其核外电子数
答案 C
解析 K层电子数最多是2,故锂原子的原子结构示意图是,A错误;元素M层有电子,其L层一定有8个电子,M层上电子数为L层上电子数的4倍,则M层上电子数为32,而M层最多容纳18个电子,B项错误;K层电子数填满是2,某离子M层和L层电子数均为K层的4倍,即均是8,故该离子的核外电子数是18,C正确;原子得失电子后成为离子,因此该离子的核外电子数一定不等于其核电荷数,D错误。
6.对于核电荷数1~18的元素,根据核外电子排布规律填空:
(1)最外层电子数为1的原子有________、________、________。
(2)最外层电子数为2的原子有________、________、________。
(3)最外层电子数跟次外层电子数相等的原子有________、________。
(4)最外层电子数是次外层电子数2倍的原子是________。
(5)最外层电子数是次外层电子数3倍的原子是________。
(6)最外层电子数是次外层电子数4倍的原子是________。
(7)次外层电子数是最外层电子数2倍的原子有________、________。
(8)内层电子总数是最外层电子数2倍的原子有________、________。
(9)电子层数跟最外层电子数相等的原子有________、________、________。
(10)电子层数是最外层电子数2倍的原子是________。
(11)最外层电子数是电子层数2倍的原子有________、________、________。
(12)最外层电子数是电子层数3倍的原子是________。
答案 (1)H Li Na (2)He Be Mg (3)Be Ar
(4)C (5)O (6)Ne (7)Li Si (8)Li P (9)H Be Al (10)Li (11)He C S (12)O
解析 画出1~18号元素的原子结构图,分析其题目要求的量的关系可得答案。
7.根据下列叙述,画出对应微粒的结构示意图。
(1)A元素原子的最外层电子数为电子层数的3倍:________。
(2)与Ar原子电子层结构相同的-1价阴离子:________。
(3)质量数为23、中子数为12的原子:________。
答案 (1) (2) (3)
解析 (1)根据核外电子排布规律可知,原子的最外层电子数不超过8,A元素原子的最外层电子数为电子层数的3倍,则A只能是O元素,其原子结构示意图为。
(2)与Ar原子的电子层结构相同的-1价阴离子为Cl-,Cl-的结构示意图为。
(3)质量数为23、中子数为12的原子,质子数为23-12=11,即为Na原子,其原子结构示意图为。
特殊关系
元素
最外层电子数等于次外层电子数的一半
Li、Si
最外层电子数等于次外层电子数
Be、Ar
最外层电子数等于次外层电子数的2倍
C
最外层电子数等于次外层电子数的3倍
O
最外层电子数等于次外层电子数的4倍
Ne
最外层电子数等于电子层数
H、Be、Al
分子
离子
一核10电子
Ne
N3-、O2-、F-、Na+、Mg2+、Al3+
二核10电子
HF
OH-
三核10电子
H2O
NHeq \\al(-,2)
四核10电子
NH3
H3O+
五核10电子
CH4
NHeq \\al(+,4)
高中化学人教版 (2019)必修 第一册第一节 物质的分类及转化第二课时导学案: 这是一份高中化学人教版 (2019)必修 第一册第一节 物质的分类及转化第二课时导学案,共9页。
高中化学人教版 (2019)必修 第一册第一节 原子结构与元素周期表第四课时学案: 这是一份高中化学人教版 (2019)必修 第一册第一节 原子结构与元素周期表第四课时学案,共19页。
人教版 (2019)必修 第一册第一节 原子结构与元素周期表第三课时学案: 这是一份人教版 (2019)必修 第一册第一节 原子结构与元素周期表第三课时学案,共10页。

