三年级上科学学案期末复习知识点总结(填空式)_教科版(2017秋)
展开第一单元《水》
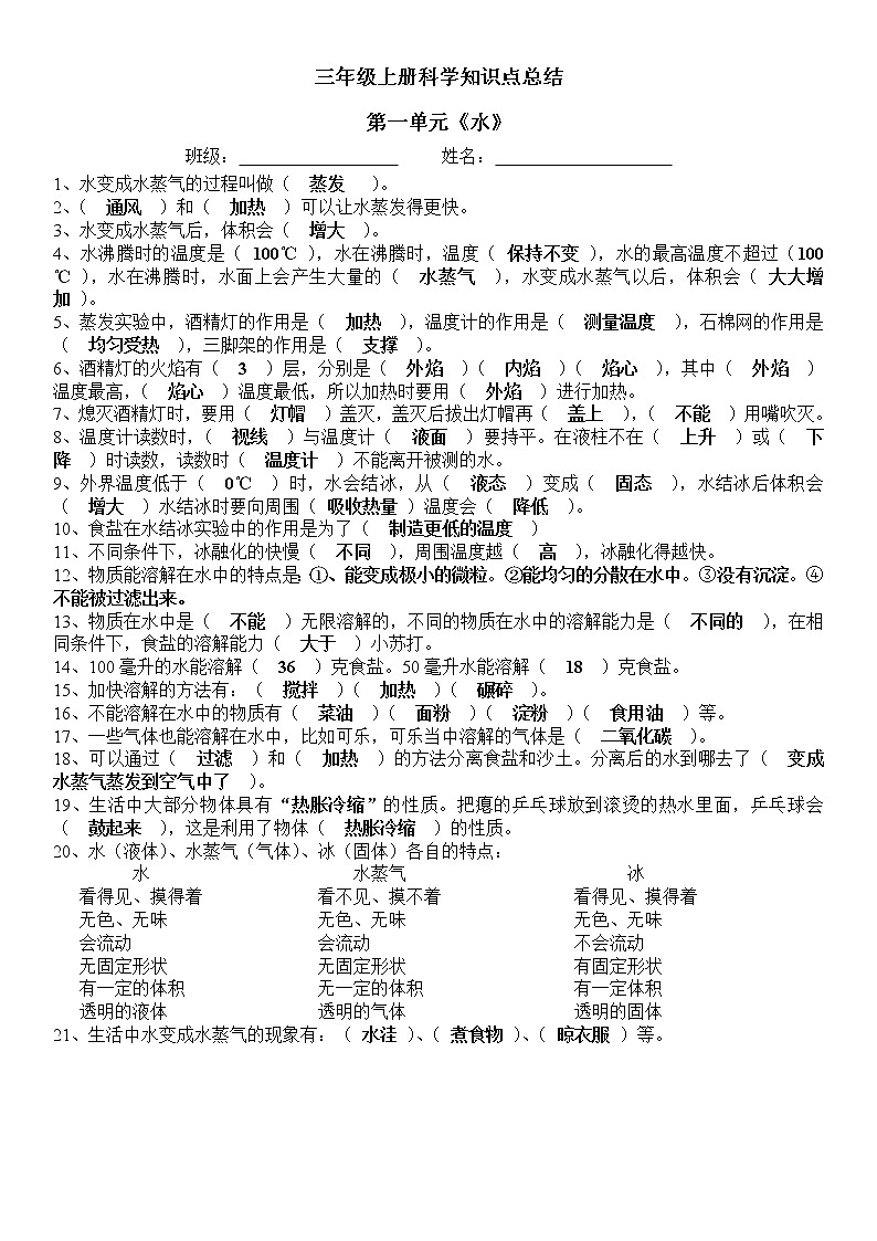
班级: 姓名:
1、水变成水蒸气的过程叫做( 蒸发 )。
2、( 通风 )和( 加热 )可以让水蒸发得更快。
3、水变成水蒸气后,体积会( 增大 )。
4、水沸腾时的温度是( 100℃ ),水在沸腾时,温度( 保持不变 ),水的最高温度不超过(100℃ ),水在沸腾时,水面上会产生大量的( 水蒸气 ),水变成水蒸气以后,体积会( 大大增加 )。
5、蒸发实验中,酒精灯的作用是( 加热 ),温度计的作用是( 测量温度 ),石棉网的作用是( 均匀受热 ),三脚架的作用是( 支撑 )。
6、酒精灯的火焰有( 3 )层,分别是( 外焰 )( 内焰 )( 焰心 ),其中( 外焰 )温度最高,( 焰心 )温度最低,所以加热时要用( 外焰 )进行加热。
7、熄灭酒精灯时,要用( 灯帽 )盖灭,盖灭后拔出灯帽再( 盖上 ),( 不能 )用嘴吹灭。
8、温度计读数时,( 视线 )与温度计( 液面 )要持平。在液柱不在( 上升 )或( 下降 )时读数,读数时( 温度计 )不能离开被测的水。
9、外界温度低于( 0℃ )时,水会结冰,从( 液态 )变成( 固态 ),水结冰后体积会( 增大 )水结冰时要向周围( 吸收热量 )温度会( 降低 )。
10、食盐在水结冰实验中的作用是为了( 制造更低的温度 )
11、不同条件下,冰融化的快慢( 不同 ),周围温度越( 高 ),冰融化得越快。
12、物质能溶解在水中的特点是:①、能变成极小的微粒。②能均匀的分散在水中。③没有沉淀。④不能被过滤出来。
13、物质在水中是( 不能 )无限溶解的,不同的物质在水中的溶解能力是( 不同的 ),在相同条件下,食盐的溶解能力( 大于 )小苏打。
14、100毫升的水能溶解( 36 )克食盐。50毫升水能溶解( 18 )克食盐。
15、加快溶解的方法有:( 搅拌 )( 加热 )( 碾碎 )。
16、不能溶解在水中的物质有( 菜油 )( 面粉 )( 淀粉 )( 食用油 )等。
17、一些气体也能溶解在水中,比如可乐,可乐当中溶解的气体是( 二氧化碳 )。
18、可以通过( 过滤 )和( 加热 )的方法分离食盐和沙土。分离后的水到哪去了( 变成水蒸气蒸发到空气中了 )。
19、生活中大部分物体具有“热胀冷缩”的性质。把瘪的乒乓球放到滚烫的热水里面,乒乓球会( 鼓起来 ),这是利用了物体( 热胀冷缩 )的性质。
20、水(液体)、水蒸气(气体)、冰(固体)各自的特点:
水 水蒸气 冰
看得见、摸得着 看不见、摸不着 看得见、摸得着
无色、无味 无色、无味 无色、无味
会流动 会流动 不会流动
无固定形状 无固定形状 有固定形状
有一定的体积 无一定的体积 有一定体积
透明的液体 透明的气体 透明的固体
21、生活中水变成水蒸气的现象有:( 水洼 )、( 煮食物 )、( 晾衣服 )等。
二、实验部分
(一)分离食盐和沙的混合物
1.食盐洒落在沙土里面了,为什么用筛子不能把它们分开呢?
因为筛子只能把大小不同的物质分开。
2.怎样分离盐和沙土?(利用物质的溶解度不同)
第一步:用水分离( 食盐 )和( 沙土 )。
往杯中加水,搅拌,直到( 食盐完全溶解 )。
用滤布或滤纸( 过滤 ),把( 沙土 )分离出来。
想一想:这是利用了水( 能溶解食盐,而不能溶解沙)的性质分离出来的。
怎样分离食盐和水?(利用水会蒸发)
第二步:分离( 食盐 )和( 水 )。
将盐水溶液倒入蒸发皿,放在三脚架上( 加热 )。
边( 加热 ),边( 搅拌 )。当有( 白色颗粒 )出现时,熄灭火焰,用( 余温 )将白色颗粒慢慢( 烘干 )。
蒸发皿中留下的白色粉末就是( 食盐 )
3.分离后的水到哪去了?
变成水蒸气蒸发到空气中了。
(二)探究搅拌与溶解快慢的关系
(三)测量出水结冰的温度。
需要的材料: 清水、碎冰、试管、食盐、烧杯、温度计
实验过程:1.在试管里加入一半的清水,用 温度计 测量并记录试管里的温度。
2.拿一只烧杯,在烧杯内装满 碎冰 ,把试管插入碎冰中,用温度计测量观察试管
里的水温。
3.在碎冰里加入较多的 食盐 (制造更低的温度)。保持几分钟持续观察测试试管
里的温度。
4.观察到试管里的水开始 结冰 时,读出温度计的度数。
实验结论:水在 0℃ 时开始结冰,是因为 温度 的变化,水才结冰。
三年级上册科学知识点总结
第二单元《空气》
班级: 姓名:
一、基本知识
1.我们周围到处都是(空气),人们的呼吸离不开(空气),火柴燃烧离不开(空气)。
2.物体可以分为(固体)、(液体)和(气体)三种类型。水是(液体),石头和沙是(固体),空气是(气体)。
3.生活中,有许多和空气有关的物品。如:(皮球)、(气球)、(轮胎)等。
4.空气的特征有(无色)、(无味)、(透明)、(很轻)、(看不见)、(摸不着)、(会流动)、(有质量)、(占据空间)、(可以压缩)。
5.在验证空气占据空间的实验中,需要用到的材料有:(塑料杯)、(装水的水槽)、(纸团)、(针)、(打气筒)。
6.在做空气压缩实验时,我们使用的实验仪器是(注射器),我们用(水)和(空气)进行对比。
7.(空气)占据空间的大小容易发生变化,(水)占据空间的大小很难发生变化。水没有固定的(形状),但有一定的(体积),空气既没有一定的(形状),又没有一定的(体积)。
8.注射器包括(针筒)、(刻度)、(管口)、(活塞)等几部分。
9.堵住空注射器的管口,用力向下压活塞或用力向上拉动活塞,活塞会(运动)。这说明空气可以被(压缩)或(扩张)。
10.篮球充气就是利用了空气(可以被压缩)的性质,用手拍篮球,篮球会跳得很高,是因为(压缩的空气具有弹性)。
11.空气很轻,但有一定的(质量),可以用(天平)精确地测量到空气的质量。实验室用的天平一般是(托盘天平),被称量的物体放在天平(左侧)的托盘上。20筒空气的质量相当于(50)枚回形针的质量。
12.空气受热后体积会(增大),受冷后体积会(减小),说明空气具有(热胀冷缩)的性质。空气受热后会(向上流动),热空气(上升);空气手冷后(向下流动),冷空气(下降)。利用热空气上升的原理的有(孔明灯)、(热气球)。
13.风是一种自然现象,它是由(太阳辐射热)引起的。风是在空气有(冷热)差别条件下发生的。空气的流动形成了(风)。
14.在做风的模拟实验需要用到的材料有(蜡烛)、(透明塑料薄膜)、(无盖长方形纸盒)、(蚊香)、(纸条)。实验时,我们可以借助蚊香的(烟雾)和纸条的(飘动)观察空气的流动。
15.我们的地球被一层厚厚的空气包围着,人们称为(大气层)。
16.我们利用空气做了许多事情:做饭时,利用空气帮助燃烧;用打气筒把空气打进自行车轮胎里,使自行车跑得又快又稳;把空气装进充气玩具里;人们利用空气流动来发电。
17.石头、空气、水比较。
实验操作部分
1.做实验探究空气的性质。
2.空气占据空间吗实验
第一次,杯底的纸团没湿,是因为空气占据了 第二次,杯底的纸团被完全浸湿了,是因为
杯子内的空间,导致水无法进入杯内。 空气从杯底的小孔泄漏出去,水填补了原本
第三次,打气筒把空气重新灌入杯子,刚才被水占据的空间,又重新被空气占据。
被空气占据的空间。
3.压缩空气实验
实验说明空气占据空间,可以被压缩。
4.做“热气球”
实验方法:
1.把卡纸宽边贴一起,下面剪2个入气孔。
2.点燃蜡烛,用纸筒罩住蜡烛,再将塑料袋罩住纸筒。
3.用手贴住袋子的外壁,感觉温度的变化。
4.当袋子变热后松手,仔细观察现象。
空气受热后体积膨胀,浮力变大,所以会上升,推动塑料袋升到空中。随着时间的流逝,空气变冷,体积缩
小,浮力变小,动力减弱,塑料袋会因自身重量慢慢地飘落。说明空气具有“热胀冷缩”的性质。
5.风的成因实验
当热空气上升时,空出来的区域将由附近的冷空气来填补,流动的空气就形成了风。
三年级上册科学知识点总结
第三单元《天气》
班级: 姓名:
一、基础知识部分
1.同一时间、不同地点的天气可能不一样,同一地点、不同时间的天气也可能不一样。
2.天气是指一个地方在某一短时间里大气的冷暖、阴晴、雨雪以及风等情况。
3.天气总是在不断变化,有时十分迅速,有时比较缓慢。有些天气会给我们带来灾害。如台风、洪水、干旱。
4.太阳可以使地球变热,温度是观察和记录天气的重要内容。我们用温度计测量温度。温度计有气温计、体温计、水温计。气温计又叫寒暑表。
5.气温计的使用方法:放在阳光照射不到且空气通畅的地方;悬挂在空气中;保持干燥;让视线与液柱顶端保持齐平;示数稳定后再读数。温度计的单位时摄氏度(℃)。
6.气象预报一般会报一天24小时的最高气温和最低气温。最高气温是指一天内气温的最高值,一般出现在下午2到3时;最低气温是指一天内气温的最低值,一般出现在清晨日出前。气象学家一般把温度计放在百叶箱内进行测量观察记录。
7.降水的形式有很多,常见的有雨、雪、冰雹。降雨量的多少可以用雨量器来测量。降水量的单位为毫米。10mm以下为小雨,10-25mm为中雨,25-50mm为大雨。
8.风是我们周围流动的空气。我们可以利用地面的物体、风旗、测风袋等知道风的方向和大小,即风速和风向。风向是指风吹来的方向,我们可以用8个方位(东、东南、南、西南、西、西北、北、东北)来描述风向。简易的风速为3个等级(0无风、1微风、2大风),气象学家把风速分为13个等级。(0级烟柱直冲天,1级青烟随风偏,2级风来吹脸面,3级叶动红旗展,4级风吹飞纸片,5级带叶小树弯,6级举伞步难艰,7级迎风走不动,8级风吹树枝断,9级屋顶飞瓦片,10级拔树又倒屋,11、12级陆上少见)风向可以用风向标来测量。风速可以用风速仪来测量。
9.小水滴或小冰晶非常轻,浮在空气中形成了云。云根据形状和高度分为三种:大团堆积的云叫积云,均匀成层、灰色似雾的云叫层云,纤维、羽毛状的云叫卷云。云量的多少与天气有关,把云看作一个圆,平均分成4份,云量不超过四分之一就是晴天,云量超过四分之一但不超过四分之三就是多云,云量超过四分之三就是阴天。
10.一个地方长期的天气平均状况叫气候。
11.天气是不断变化的,对长时间观察记录的天气信息进行分析和整理,可以帮助我们认识天气的一些特征,了解天气的一些规律。
12.天气预报主要由分布在全球各地的气象部门制作并发布。制作天气预报有5个步骤:数据收集、数值天气预报、气象员做出预报、天气会商、发布天气预报。
13.我们一般通过天气预报来了解天气的变化情况。天气预报所包含的信息有天气状况、温度、湿度、风向、风速、降水量等。谁跟谁比
搅拌 — 不搅拌
改变的条件
(在□内画√)
□温度 √搅拌
相同条件
(在□内画√)
√同等的水
√同等的食盐
√同样温度
√同时加入
□搅拌速度
猜测:谁溶解得快?
搅拌溶解得更快
性质
形状
占据空间
体积
流动
质量
固定
不固定
能
不能
易压缩
不易压缩
能
不能
较重
很轻
石头
√
√
√
√
√
水
√
√
√
√
√
空气
√
√
√
√
√
实验项目
实验现象
根据观察到的现象推断空气的性质
瓶中的气球能被吹大吗
不能吹大
空气占据空间
刺破气球后,长棍是否平衡
不平衡
空气有质量
对着脸松开气球口
有风吹过脸庞
空气有流动性
手压“气垫”的感觉怎样
感觉有股向上弹的力
压缩空气有弹性
三年级下科学教案教科版三年级下册知识点汇总_教科版(2017秋): 这是一份教科版 (2017)三年级下册全册综合教案及反思,共17页。教案主要包含了运动和位置,各种各样的运动,直线运动和曲线运动,物体在斜面上运动,比较相同距离内运动的快慢,比较相同时间内运动的快慢,我们的“过山车”,测试“过山车”等内容,欢迎下载使用。
小学教科版 (2017)天气6.观察云教案: 这是一份小学教科版 (2017)天气6.观察云教案,共5页。教案主要包含了填空题,判断题,选择题,材料分析,综合应用等内容,欢迎下载使用。
教科版 (2017)三年级上册5.观测风教学设计: 这是一份教科版 (2017)三年级上册5.观测风教学设计,共4页。教案主要包含了填空题,判断题,选择题,填图题,材料分析,综合应用等内容,欢迎下载使用。

