2020版高考一轮复习物理新课改省份专用学案:第十二章第3节热力学定律与能量守恒定律
展开第3节 热力学定律与能量守恒定律
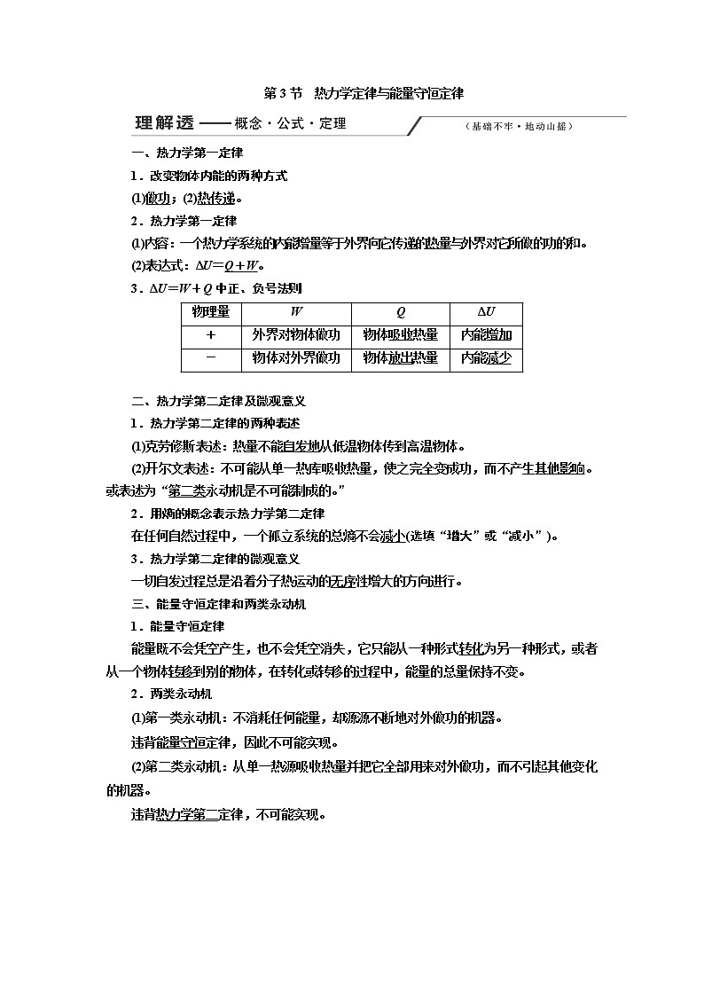
一、热力学第一定律
1.改变物体内能的两种方式
(1)做功;(2)热传递。
2.热力学第一定律
(1)内容:一个热力学系统的内能增量等于外界向它传递的热量与外界对它所做的功的和。
(2)表达式:ΔU=Q+W。
3.ΔU=W+Q中正、负号法则
物理量 | W | Q | ΔU |
+ | 外界对物体做功 | 物体吸收热量 | 内能增加 |
- | 物体对外界做功 | 物体放出热量 | 内能减少 |
二、热力学第二定律及微观意义
1.热力学第二定律的两种表述
(1)克劳修斯表述:热量不能自发地从低温物体传到高温物体。
(2)开尔文表述:不可能从单一热库吸收热量,使之完全变成功,而不产生其他影响。或表述为“第二类永动机是不可能制成的。”
2.用熵的概念表示热力学第二定律
在任何自然过程中,一个孤立系统的总熵不会减小(选填“增大”或“减小”)。
3.热力学第二定律的微观意义
一切自发过程总是沿着分子热运动的无序性增大的方向进行。
三、能量守恒定律和两类永动机
1.能量守恒定律
能量既不会凭空产生,也不会凭空消失,它只能从一种形式转化为另一种形式,或者从一个物体转移到别的物体,在转化或转移的过程中,能量的总量保持不变。
2.两类永动机
(1)第一类永动机:不消耗任何能量,却源源不断地对外做功的机器。
违背能量守恒定律,因此不可能实现。
(2)第二类永动机:从单一热源吸收热量并把它全部用来对外做功,而不引起其他变化的机器。
违背热力学第二定律,不可能实现。
[基础自测]
一、判断题
(1)外界压缩气体做功20 J,气体的内能可能不变。(√)
(2)给自行车打气时,发现打气筒的温度升高,这是因为打气筒从外界吸热。(×)
(3)可以从单一热源吸收热量,使之完全变成功。(√)
(4)热机中,燃气的内能可以全部变为机械能而不引起其他变化。(×)
(5)自由摆动的秋千摆动幅度越来越小,能量正在消失。(×)
(6)利用河水的能量使船逆水航行的设想,符合能量守恒定律。(√)
二、选择题
1.一定质量的理想气体在某一过程中,外界对气体做功7.0×104 J,气体内能减少1.3×105 J,则此过程( )
A.气体从外界吸收热量2.0×105 J
B.气体向外界放出热量2.0×105 J
C.气体从外界吸收热量6.0×104 J
D.气体向外界放出热量6.0×104 J
解析:选B 由热力学第一定律ΔU=W+Q得Q=ΔU-W=-1.3×105 J-7.0×104 J=-2.0×105 J,即气体向外界放出热量2.0×105 J,B正确。
2.[人教版选修3-3 P61T2](多选)下列现象中能够发生的是( )
A.一杯热茶在打开杯盖后,茶会自动变得更热
B.蒸汽机把蒸汽的内能全部转化成机械能
C.桶中混浊的泥水在静置一段时间后,泥沙下沉,上面的水变清,泥、水自动分离
D.电冰箱通电后把箱内低温物体的热量传到箱外高温物体
解析:选CD 由热力学第二定律可知,一切自发进行与热现象有关的宏观过程,都具有方向性,A错误;热机的工作效率不可能达到100%,B错误;泥沙下沉,系统的重力势能减少,没有违背热力学第二定律,C正确;冰箱通过压缩机的工作,把热量从低温物体传到高温物体,该过程消耗了电能,没有违背热力学第二定律,D正确。
3.(多选)对于热力学第一定律和热力学第二定律的理解,下列说法正确的是( )
A.一定质量的气体膨胀对外做功100 J,同时从外界吸收120 J的热量,则它的内能增大20 J
B.物体从外界吸收热量,其内能一定增加;物体对外界做功,其内能一定减少
C.凡与热现象有关的宏观过程都具有方向性,在热传递中,热量只能从高温物体传递给低温物体,而不能从低温物体传递给高温物体
D.第二类永动机违反了热力学第二定律,没有违反热力学第一定律
解析:选AD 根据热力学第一定律知ΔU=W+Q=-100 J+120 J=20 J,故选项A正确;根据热力学第一定律ΔU=W+Q,可知物体从外界吸收热量,其内能不一定增加,物体对外界做功,其内能不一定减少,选项B错误;通过做功的方式可以让热量从低温物体传递给高温物体,如电冰箱,选项C错误;第二类永动机没有违反能量守恒定律,热力学第一定律是能量转化和守恒定律在热学中的反映,因此第二类永动机没有违反热力学第一定律,不能制成是因为它违反了热力学第二定律,故选项D正确。
高考对本节内容的考查,主要集中在热力学第一定律与能量守恒定律、热力学第二定律的理解及应用,通常以选择题的形式呈现,难度一般,另外对热力学第一定律与气体实验定律还常常在计算题中进行综合考查,难度中等。
考点一 热力学第一定律与能量守恒定律
[基础自修类]
[题点全练]
1.[热力学第一定律的理解]
(多选)下列说法正确的是( )
A.气体扩散现象表明气体分子间存在斥力
B.对于同一理想气体,温度越高,分子平均动能越大
C.热量总是自发地从分子平均动能大的物体传递到分子平均动能小的物体
D.用活塞压缩汽缸内的理想气体,对气体做了3.0×105 J的功,同时气体向外界放出1.5×105 J的热量,则气体内能增加了1.5×105 J
解析:选BCD 气体扩散现象表明气体分子在做无规则运动,选项A错误;由于温度是分子平均动能的标志,故对于同一理想气体,温度越高,分子平均动能越大,选项B正确;分子的平均动能大,则说明物体的温度高,热量总是自发地从高温物体传递到低温物体,选项C正确;用活塞压缩汽缸内的理想气体,根据热力学第一定律,对气体做了3.0×105 J的功,同时气体向外界放出1.5×105 J的热量,则气体内能增加了1.5×105 J,选项D正确。
2.[热力学第一定律的应用]
(多选)(2017·全国卷Ⅱ改编)如图,用隔板将一绝热汽缸分成两部分,隔板左侧充有理想气体,隔板右侧与绝热活塞之间是真空。现将隔板抽开,气体会自发扩散至整个汽缸。待气体达到稳定后,缓慢推压活塞,将气体压回到原来的体积。假设整个系统不漏气。下列说法正确的是( )
A.气体自发扩散前后内能相同
B.气体在被压缩的过程中内能增大
C.在自发扩散过程中,气体对外界做功
D.气体在被压缩的过程中,外界对气体做功
解析:选ABD 抽开隔板,气体自发扩散过程中,气体对外界不做功,与外界没有热交换,因此气体的内能不变,A项正确,C项错误;气体在被压缩的过程中,外界对气体做功,D项正确;由于气体与外界没有热交换,根据热力学第一定律可知,气体在被压缩的过程中内能增大,B项正确。
[名师微点]
1.对热力学第一定律的理解
(1)做功和热传递在改变系统内能上是等效的。
(2)外界对系统做功是其他形式能量与内能的转化。
(3)热传递是外界与系统之间内能的转移。
2.热力学第一定律的三种特殊情况
(1)若过程是绝热的,则Q=0,W=ΔU,外界对物体做的功等于物体内能的增加。
(2)若过程中不做功,则W=0,Q=ΔU,物体吸收的热量等于物体内能的增加。
(3)若过程的始、末状态物体的内能不变,则W+Q=0,即物体吸收的热量全部用来对外做功,或外界对物体做的功等于物体放出的热量。
考点二 热力学第二定律的理解及应用
[基础自修类]
[题点全练]
1.[对热力学第二定律的理解]
(多选)下列说法中正确的是( )
A.热量可以从低温物体传递到高温物体
B.科技的进步可以使内燃机成为单一热源的热机
C.能源危机指能量的过度消耗导致自然界的能量不断减少
D.功可以全部转化为热量,热量也可以全部转化为功
解析:选AD 电冰箱可以使热量从低温物体向高温物体传递,A正确;由热力学第二定律知不可能有单一热源的热机,B错误;能量是守恒的,C错误;功可以全部转化为热量,根据热力学第二定律可知,在外界的影响下,热量也可以全部转化为功,D正确。
2.[热力学第一、二定律的综合考查]
(多选)关于热力学定律,下列说法正确的是( )
A.气体吸热后温度一定升高
B.对气体做功可以改变其内能
C.理想气体等压膨胀过程一定放热
D.热量不可能自发地从低温物体传到高温物体
解析:选BD 根据热力学第一定律,气体吸热后如果对外做功,则温度不一定升高,说法A错误。改变物体内能的方式有做功和传热,对气体做功可以改变其内能,说法B正确。理想气体等压膨胀对外做功,根据=恒量知,膨胀过程一定吸热,说法C错误。根据热力学第二定律,热量不可能自发地从低温物体传到高温物体,说法D正确。
3.[第二类永动机的理解]
(多选)关于第二类永动机,下列说法中正确的是( )
A.第二类永动机是指没有冷凝器,只有单一的热源,能将从单一热源吸收的热量全部用来做功,而不引起其他变化的热机
B.第二类永动机违背了能量守恒定律,所以不可能制成
C.第二类永动机违背了热力学第二定律,所以不可能制成
D.第二类永动机不可能制成,说明机械能可以全部转化为内能,内能却不能全部转化为机械能
解析:选AC 由第二类永动机的定义知,A正确;第二类永动机没有违背能量守恒定律,而是违背了热力学第二定律,故B错误,C正确;机械能可以全部转化为内能,但内能却不能全部转化为机械能,而不引起其他变化,故D错误。
[名师微点]
1.对热力学第二定律关键词的理解
在热力学第二定律的表述中,“自发地”“不产生其他影响”的含义。
(1)“自发地”指明了热传递等热力学宏观现象的方向性,不需要借助外界提供能量的帮助。
(2)“不产生其他影响”的含义是发生的热力学宏观过程只在本系统内完成,对周围环境不产生热力学方面的影响。如吸热、放热、做功等。
2.热力学第二定律的实质
自然界中进行的涉及热现象的宏观过程都具有方向性。如
(1)高温物体低温物体
(2)功热
(3)气体体积V1气体体积V2(较大)
(4)不同气体A和B混合气体AB
3.两类永动机的比较
分类 | 第一类永动机 | 第二类永动机 |
设计要求 | 不需要任何动力或燃料,却能不断地对外做功的机器 | 从单一热源吸收热量,使之完全变成功,而不产生其他影响的机器 |
不可能制 成的原因 | 违背能量守恒定律 | 不违背能量守恒定律,违背热力学第二定律 |
考点三 气体实验定律与热力学定律的综合
[师生共研类]
求解气体实验定律与热力学定律的综合问题的通用思路
[典例] 如图所示,一根两端开口、横截面积为S=2 cm2足够长的玻璃管竖直插入水银槽中并固定(插入水银槽中的部分足够深)。管中有一个质量不计的光滑活塞,活塞下封闭着长L=21 cm的气柱,气体的温度为t1=7 ℃,外界大气压取p0=1.0×105 Pa(相当于75 cm高汞柱压强)。
(1)若在活塞上放一个质量为m=0.1 kg的砝码,保持气体的温度t1不变,则平衡后气柱为多长? (g=10 m/s2)
(2)若保持砝码的质量不变,对气体加热,使其温度升高到t2=77 ℃,此时气柱为多长?
(3)若在(2)过程中,气体吸收的热量为10 J,则气体的内能增加多少?
[解析] (1)被封闭气体的初状态为p1=p0=1.0×105 Pa,V1=LS=42 cm3,T1=280 K
末状态压强p2=p0+=1.05×105 Pa,V2=L2S,T2=T1=280 K
根据玻意耳定律,有p1V1=p2V2,即p1LS=p2L2S,
得L2=20 cm。
(2)对气体加热后,气体的压强不变,p3=p2,V3=L3S,T3=350 K
根据盖—吕萨克定律,有=,即=,
得L3=25 cm。
(3)气体对外做的功W=p2Sh=p2S(L3-L2)=1.05 J
根据热力学第一定律ΔU=Q+W
得ΔU=10 J+(-1.05 J)=8.95 J,
即气体的内能增加了8.95 J。
[答案] (1)20 cm (2)25 cm (3)8.95 J
[题点全练]
1.[热力学定律与TV图像的综合]
(多选)(2018·全国卷Ⅰ改编)如图,一定质量的理想气体从状态a开始,经历过程①、②、③、④到达状态e。对此气体,下列说法正确的是( )
A.过程①中气体的压强逐渐减小
B.过程②中气体对外界做正功
C.过程④中气体从外界吸收了热量
D.状态c、d的内能相等
解析:选BD 过程①中,气体体积V不变、温度T升高,则压强增大,故A错误。过程②中,气体体积V变大,对外界做功,故B正确。过程④中,气体温度T降低,内能减小,体积V不变,气体不做功,根据热力学第一定律ΔU=Q+W得Q<0,即气体放出热量,故C错误。状态c、d温度相同,所以内能相等,故D正确。
2.[热力学定律与pV图像的综合]
(多选)(2018·全国卷Ⅲ改编)如图,一定量的理想气体从状态a变化到状态b,其过程如pV图中从a到b的直线所示。在此过程中( )
A.气体温度一直降低
B.气体内能一直增加
C.气体一直对外做功
D.气体一直从外界吸热
解析:选BCD 由理想气体的状态方程=C知,从a到b气体温度一直升高,故A错误。一定质量的理想气体的内能由温度决定,可知气体内能一直增加,故B正确。气体体积逐渐膨胀,一直对外做功,故C正确。根据热力学第一定律可知,气体一直从外界吸热,故D正确。
3.[热力学定律与pT图像的综合]
(多选)一定量的理想气体从状态a开始,经历三个过程ab、bc、ca回到原状态,其p T图像如图所示。下列判断正确的是( )
A.过程ab中气体一定吸热
B.过程bc中气体既不吸热也不放热
C.过程ca中外界对气体所做的功等于气体所放的热
D.a、b和c三个状态中,状态a分子的平均动能最小
解析:选AD 过程ab,理想气体等容变化,温度升高,理想气体的内能增大,气体一定吸热,A正确;过程bc,理想气体等温变化,压强减小,体积变大,气体对外做功,气体一定吸热,B错误;过程ca,理想气体的压强不变,温度降低,内能减小,体积减小,外界对气体做功,气体对外放出的热量大于外界对气体做的功,C错误;根据上述三过程可知:在a、b、c三个状态中,状态a的温度最低,根据温度是分子平均动能的标志,其分子的平均动能最小,D正确。

