还剩11页未读,
继续阅读
2020版高考一轮复习物理新课改省份专用学案:第六章第3节实验:验证动量守恒定律
展开
第3节 实验:验证动量守恒定律
实验目的:验证动量守恒定律。
实验原理:在一维碰撞中,测出物体的质量m和碰撞前后物体的速度v、v′,找出碰撞前的动量p=m1v1+m2v2及碰撞后的动量p′=m1v1′+m2v2′,看碰撞前后动量是否守恒。
实验方案
[方案一] 利用气垫导轨完成一维碰撞实验
[实验器材]
气垫导轨、光电计时器、天平、滑块(两个)、重物、弹簧片、细绳、弹性碰撞架、胶布、撞针、橡皮泥、游标卡尺等。
[实验步骤]
1.测质量:用天平测出滑块质量。
2.安装:正确安装好气垫导轨。
3.实验:接通电源,利用配套的光电计时装置测出两滑块各种情况下碰撞前后的速度(①改变滑块的质量;②改变滑块的初速度大小和方向)。
[数据处理]
1.滑块速度的测量:v=,式中Δx为滑块挡光片的宽度(仪器说明书上给出,也可直接测量),Δt为数字计时器显示的滑块(挡光片)经过光电门的时间。
2.验证的表达式:m1v1+m2v2=m1v1′+m2v2′。
[方案二] 利用等长摆球完成一维碰撞实验
[实验器材]
带细线的摆球(两套,等大不等重)、铁架台、天平、量角器、刻度尺、游标卡尺、胶布等。
[实验步骤]
1.测质量和直径:用天平测出小球的质量m1、m2,用游标卡尺测出小球的直径d。
2.安装:把小球用等长悬线悬挂起来,并用刻度尺测量悬线长度l。
3.实验:一个小球静止,拉起另一个小球,放下时它们相碰。
4.测角度:用量角器测量小球被拉起的角度和碰撞后两小球摆起的角度。
5.改变条件重复实验:①改变小球被拉起的角度;②改变摆长。
[数据处理]
1.摆球速度的测量:v=,式中h为小球释放时(或碰撞后摆起)的高度,h可由摆角和摆长计算出。
2.验证的表达式:m1v1=m1v1′+m2v2′。
[方案三] 利用两辆小车完成一维碰撞实验
[实验器材]
光滑长木板、打点计时器、纸带、小车(两个)、天平、撞针、橡皮泥、刻度尺等。
[实验步骤]
1.测质量:用天平测出两小车的质量。
2.安装:将打点计时器固定在光滑长木板的一端,把纸带穿过打点计时器,连在小车的后面,在两小车的碰撞端分别装上撞针和橡皮泥。
3.实验:小车B静止,接通电源,让小车A运动,碰撞时撞针插入橡皮泥中,两小车连接成一个整体运动。
4.改变条件重复实验:①改变小车A的初速度;②改变两小车的质量。
[数据处理]
1.小车速度的测量:通过纸带上两计数点间的距离及时间,由v=计算。
2.验证的表达式:m1v1=(m1+m2)v2。
[方案四] 利用斜槽滚球验证动量守恒定律
[实验器材]
斜槽、小球(两个)、天平、复写纸、白纸、圆规、刻度尺等。
[实验步骤]
1.测质量:用天平测出两小球的质量,并选定质量大的小球为入射小球。
2.安装:按照如图所示安装实验装置。调整固定斜槽使斜槽底端水平。
3.铺纸:白纸在下,复写纸在上且在适当位置铺放好。记下重垂线所指的位置O。
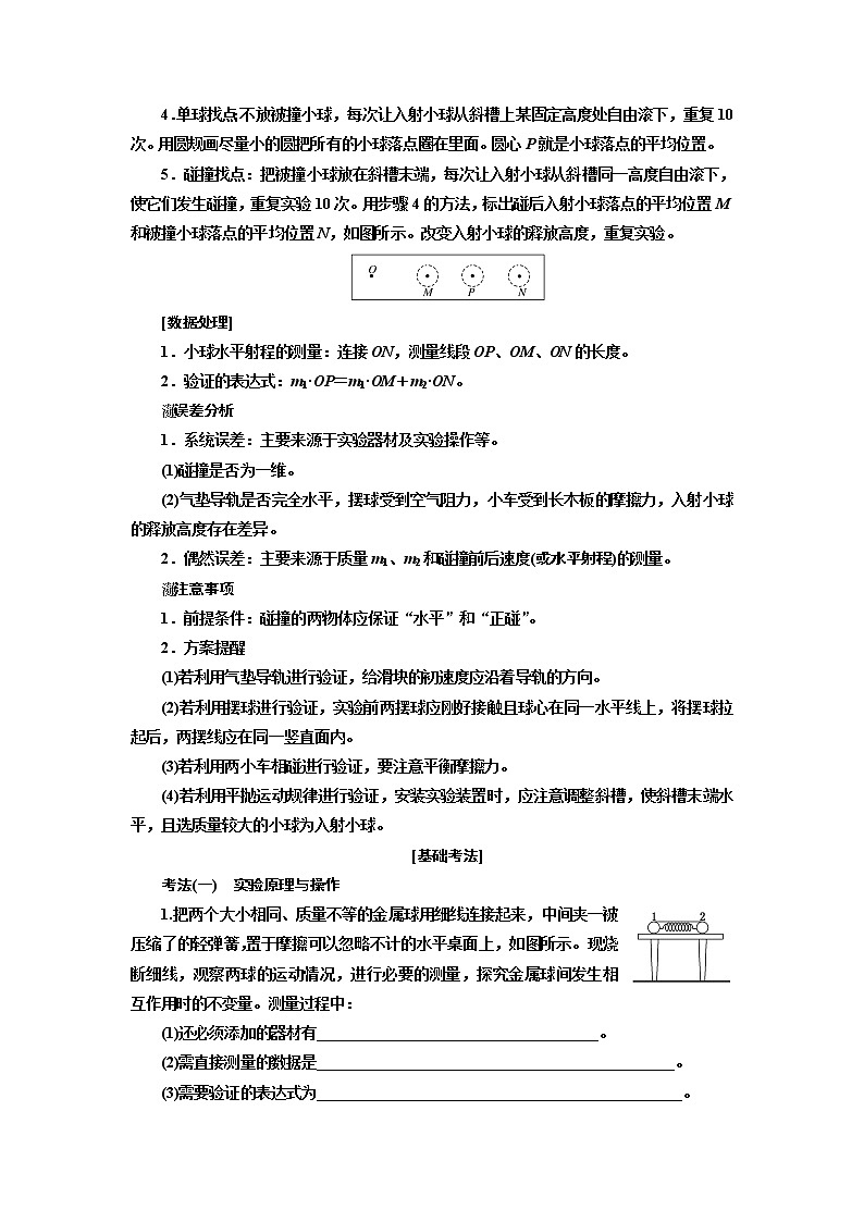
4.单球找点:不放被撞小球,每次让入射小球从斜槽上某固定高度处自由滚下,重复10次。用圆规画尽量小的圆把所有的小球落点圈在里面。圆心P就是小球落点的平均位置。
5.碰撞找点:把被撞小球放在斜槽末端,每次让入射小球从斜槽同一高度自由滚下,使它们发生碰撞,重复实验10次。用步骤4的方法,标出碰后入射小球落点的平均位置M和被撞小球落点的平均位置N,如图所示。改变入射小球的释放高度,重复实验。
[数据处理]
1.小球水平射程的测量:连接ON,测量线段OP、OM、ON的长度。
2.验证的表达式:m1·OP=m1·OM+m2·ON。
误差分析
1.系统误差:主要来源于实验器材及实验操作等。
(1)碰撞是否为一维。
(2)气垫导轨是否完全水平,摆球受到空气阻力,小车受到长木板的摩擦力,入射小球的释放高度存在差异。
2.偶然误差:主要来源于质量m1、m2和碰撞前后速度(或水平射程)的测量。
注意事项
1.前提条件:碰撞的两物体应保证“水平”和“正碰”。
2.方案提醒
(1)若利用气垫导轨进行验证,给滑块的初速度应沿着导轨的方向。
(2)若利用摆球进行验证,实验前两摆球应刚好接触且球心在同一水平线上,将摆球拉起后,两摆线应在同一竖直面内。
(3)若利用两小车相碰进行验证,要注意平衡摩擦力。
(4)若利用平抛运动规律进行验证,安装实验装置时,应注意调整斜槽,使斜槽末端水平,且选质量较大的小球为入射小球。
[基础考法]
考法(一) 实验原理与操作
1.把两个大小相同、质量不等的金属球用细线连接起来,中间夹一被压缩了的轻弹簧,置于摩擦可以忽略不计的水平桌面上,如图所示。现烧断细线,观察两球的运动情况,进行必要的测量,探究金属球间发生相互作用时的不变量。测量过程中:
(1)还必须添加的器材有_____________________________________。
(2)需直接测量的数据是_______________________________________________。
(3)需要验证的表达式为________________________________________________。
解析:两球弹开后,分别以不同的速度离开桌面做平抛运动,两球做平抛运动的时间相等,均为t=(h为桌面离地的高度)。根据平抛运动规律,由两球落地点距抛出点的水平距离x=vt,知两球水平速度之比等于它们的射程之比,即v1∶v2=x1∶x2;所以本实验中只需测量x1、x2即可,测量x1、x2时需准确记下两球落地点位置,故需要刻度尺、白纸、复写纸、图钉、细线、铅锤、木板等。若要探究m1x1=m2x2或m1x12=m2x22…是否成立,还需用天平测量两球质量m1、m2。
答案:(1)刻度尺、白纸、复写纸、图钉、细线、铅锤、木板、天平
(2)两球的质量m1、m2,两球碰后的水平射程x1、x2
(3)m1x1=m2x2
2.某学习小组用半径相同的小球1和小球2碰撞验证动量守恒定律,实验装置如图所示,斜槽与水平槽平滑连接。安装好实验装置,在地上铺一张白纸,白纸上铺放复写纸,记下铅垂线所指的位置O。接下来的实验步骤如下:
步骤1:不放小球2,让小球1从斜槽上A点由静止滚下,并落在地面上。重复多次,用尽可能小的圆把小球的所有落点圈在里面,认为其圆心就是小球落点的平均位置;
步骤2:把小球2放在斜槽前端边缘处的B点,让小球1从A点由静止滚下,使它们碰撞。重复多次,并使用与步骤1同样的方法分别标出碰撞后两小球落点的平均位置;
步骤3:用刻度尺分别测量三个落地点的平均位置M、P、N离O点的距离,即线段OM、OP、ON的长度。
(1)在上述实验操作中,下列说法正确的是( )
A.小球1的质量一定大于小球2的质量,小球1的半径可以大于小球2的半径
B.将小球静止放置在轨道末端看小球是否滚动来检测斜槽轨道末端是否水平
C.小球在斜槽上的释放点应该越高越好,这样碰前的速度大,测量误差较小
D.复写纸铺在白纸的上面,实验过程中复写纸可以随时拿起来看印迹是否清晰并进行移动
(2)以下提供的器材中,本实验必需的有( )
A.刻度尺 B.游标卡尺
C.天平 D.秒表
(3)设小球1的质量为m1,小球2的质量为m2,MP的长度为l1,ON的长度为l2,则本实验验证动量守恒定律的表达式为______________________________。
解析:(1)为了能够对心碰撞,两球的半径必须相同,选项A错误;将小球静止放置在轨道末端,若小球保持静止,说明轨道末端水平,若小球滚动,说明轨道末端不水平,选项B正确;碰前的速度不能过大,否则实验不能正常进行,选项C错误;复写纸可以移动,但是白纸不能移动,选项D正确。
(2)本实验需要测量长度和质量,必需的有刻度尺和天平,选项A、C正确。
(3)由于小球做平抛运动的时间相同,可以用OP代表小球1碰前的速度,用OM代表小球1碰后的速度,用ON代表小球2碰后的速度。列出的动量守恒方程为:m1·OP=m1·OM+m2·ON,整理得:m1·(OP-OM)=m2·ON,即:m1·l1=m2·l2。
答案:(1)BD (2)AC (3)m1·l1=m2·l2
考法(二) 数据处理与误差分析
3.在验证动量守恒定律实验时,用图甲所示装置进行验证,在长木板右端下面垫放小木片,平衡好摩擦力。小车P的前端粘有橡皮泥,后端连着纸带。接通电源,轻推小车P使之运动,小车P运动一段时间后,与原来静止的小车Q相碰,并粘合在一起继续运动。(已知打点计时器电源频率为50 Hz)
(1)两车碰撞前后打出的纸带如图乙所示。测得小车P的质量mP=0.60 kg,小车Q的质量mQ=0.40 kg,由以上数据求得碰前系统总动量为________kg·m/s,碰后系统总动量为________kg·m/s。(结果保留三位有效数字)
(2)实验结论:________________________________________________________。
解析:(1)由题意可知打点周期为0.02 s,碰前小车P的速度为v= m/s=0.8 m/s,所以碰前系统总动量为:p1=mPv=0.8×0.6 kg·m/s=0.480 kg·m/s,碰后两小车共同的速度v1= m/s=0.475 m/s,碰后系统总动量为:p2=(mP+mQ)v1=(0.60+0.40)×0.475 kg·m/s=0.475 kg·m/s;
(2)可见,在误差允许的范围内,碰撞前后动量守恒。
答案:(1)0.480 0.475 (2)在误差允许的范围内,碰撞前后动量守恒
4.利用气垫导轨做实验来验证动量守恒定律。开始时两个滑块静止,它们之间有一根被压缩的轻弹簧,滑块用绳子连接,绳子烧断后,两个滑块向相反方向运动,得到如图所示的两个滑块A、B相互作用后运动过程的频闪照片,频闪的频率为10 Hz。已知滑块A、B的质量分别为200 g、300 g,根据照片记录的信息,A、B离开弹簧后,A滑块做匀速直线运动,其速度大小为________m/s,本次实验中得出的结论是________________________________________________。
解析:频闪周期为0.1 s,由题图可知,绳子烧断后,A、B均做匀速直线运动。
开始时有:vA=0,vB=0,
A、B被弹开后有:vA′= m/s=0.09 m/s,
vB′= m/s=0.06 m/s,
因为mAvA′=0.2×0.09 kg·m/s=0.018 kg·m/s,
mBvB′=0.3×0.06 kg·m/s=0.018 kg·m/s,
由此可得mAvA′=mBvB′,即0=mBvB′-mAvA′。
结论是:两滑块组成的系统在相互作用过程中动量守恒。
答案:0.09 两滑块组成的系统在相互作用过程中动量守恒
5.在验证动量守恒定律实验中,实验装置如图所示,a、b是两个半径相等的小球,按照以下步骤进行操作:
①在平木板表面钉上白纸和复写纸,并将该木板竖直立于紧靠槽口处,将小球a从斜槽轨道上固定点处由静止释放,撞到木板并在白纸上留下痕迹O;
②将木板水平向右移动一定距离并固定,再将小球a从固定点处由静止释放,撞到木板上得到痕迹B;
③把小球b静止放在斜槽轨道水平段的最右端,让小球a仍从固定点处由静止释放,和小球b相碰后,两球撞在木板上得到痕迹A和C。
(1)若碰撞过程中没有机械能损失,为了保证在碰撞过程中a球不反弹,a、b两球的质量m1、m2间的关系是m1______m2。(选填“>”“=”或“<”)
(2)为完成本实验,必须测量的物理量有________。
A.小球a开始释放的高度h
B.木板水平向右移动的距离l
C.a球和b球的质量m1、m2
D.O点到A、B、C三点的距离y1、y2、y3
(3)在实验误差允许的范围内,若动量守恒,其关系式应为__________________________。
解析:在小球碰撞过程中水平方向动量守恒,故有m1v0=m1v1+m2v2,碰撞前后动能相等,故有m1v02=m1v12+m2v22,解得v1=v0,若要使a球的速度方向不变,则m1>m2;小球平抛运动的时间t=,则初速度v==x,显然平抛运动的初速度与下降高度二次方根的倒数成正比,当p0=p1+p2,即=+成立时系统的动量守恒;由以上可知,需测量的物理量有a球和b球的质量m1、m2和O点到A、B、C三点的距离y1、y2、y3,C、D正确。
答案:(1)> (2)CD (3)=+
[例1] 为了验证动量守恒定律(探究碰撞中的不变量),某同学选取了两个材质相同、体积不等的立方体滑块A和B,按下述步骤进行实验:
步骤1:在A、B的相撞面分别装上尼龙拉扣,以便二者相撞以后能够立刻结为整体;
步骤2:安装好实验装置如图甲,铝质轨道槽的左端是倾斜槽,右端是长直水平槽,倾斜槽和水平槽由一小段弧连接,轨道槽被固定在水平桌面上,在轨道槽的侧面与轨道等高且适当远处装一台数码频闪照相机;
步骤3:让滑块B静置于水平槽的某处,滑块A从斜槽某处由静止释放,同时开始频闪拍摄,直到A、B停止运动,得到一幅多次曝光的数码照片;
步骤4:多次重复步骤3,得到多幅照片,挑出其中最理想的一幅,打印出来,将刻度尺紧靠照片放置,如图乙所示。
(1)由图分析可知,滑块A与滑块B碰撞发生的位置在________。
①P5、P6之间 ②P6处 ③P6、P7之间
(2)为了探究碰撞中动量是否守恒,需要直接测量或读取的物理量是________。
①A、B两个滑块的质量m1和m2
②滑块A释放时距桌面的高度
③频闪照相的周期
④照片尺寸和实际尺寸的比例
⑤照片上测得的s45、s56和s67、s78
⑥照片上测得的s34、s45、s56和s67、s78、s89
⑦滑块与桌面间的动摩擦因数
写出验证动量守恒的表达式_________________________________________。
(3)请你写出一条有利于提高实验准确度或改进实验原理的建议:______________________________________________。
[三步稳解题]
1.分析实验目的:验证动量守恒定律。
2.确定实验原理:碰撞后瞬间A、B一起运动的动量如果与碰撞前瞬间A的动量大小相等,则A、B碰撞过程中动量是守恒的。
3.制定数据处理方案:用天平测定滑块A、B的质量m1、m2,利用处理纸带的方法求出碰撞前瞬间滑块A的速度v6,和碰撞后瞬间A、B一起运动的速度v6′,如果满足:m1v6=(m1+m2)v6′,则系统动量守恒。
[解析] (1)由题图可知碰撞位置发生在P5、P6之间或P6处,又由于P6位置滑块速度明显减小,故A、B相撞的位置在P6处,故②正确。
(2)设碰撞前滑块A在P4、P5、P6的速度分别为v4、v5、v6,碰撞后,整体在P6、P7、P8的速度分别为v6′、v7、v8,则v4=,v5=,又v5=,解得碰撞前滑块A速度v6=,同理,碰撞后整体的速度v6′=,需要验证的方程为m1v6=(m1+m2)v6′,将以上两式代入整理得m1(2s56+s45-s34)=(m1+m2)(2s67+s78-s89),故需要直接测量的物理量是A、B两个滑块的质量m1和m2及s34、s45、s56和s67、s78、s89,故①、⑥正确。
(3)提高实验准确度或改进实验原理的建议:
①使用更平整的轨道槽,轨道要平整,防止各段摩擦力不同,滑块做非匀变速运动。
②在足够成像的前提下,缩短频闪照相每次曝光的时间,碰撞时间很短,缩短频闪照相每次曝光的时间,使滑块碰撞位置拍摄更清晰、准确。
③适当增大相机和轨道槽的距离,相机和轨道槽的距离较小时,由于镜头拍摄引起的距离误差增大,应适当增大相机和轨道槽的距离。
④将轨道的一端垫起少许,平衡摩擦力,使得滑块碰撞前后都做匀速运动。
[答案] (1)②
(2)①⑥ m1(2s56+s45-s34)=(m1+m2)(2s67+s78-s89)
(3)见解析(任意一条即可)
[例2] 如图(a)所示,冲击摆是一个用细线悬挂着的摆块,弹丸击中摆块时陷入摆块内,使摆块摆至某一高度,利用这种装置可以测出弹丸的发射速度。
实验步骤如下:
①用天平测出弹丸的质量m和摆块的质量M;
②将实验装置水平放在桌子上,调节摆绳的长度,使弹丸恰好能射入摆块内,并使摆块摆动平稳,同时用刻度尺测出摆长;
③让摆块静止在平衡位置,扳动弹簧枪的扳机,把弹丸射入摆块内,摆块和弹丸推动指针一起摆动,记下指针的最大偏角;
④多次重复步骤③,记录指针最大偏角的平均值;
⑤换不同挡位测量,并将结果填入下表。
挡位
平均最大偏角θ(角度)
弹丸质量m(kg)
摆块质量M(kg)
摆长l(m)
弹丸的速度v(m/s)
低速挡
15.7
0.007 65
0.078 9
0.270
5.03
中速挡
19.1
0.007 65
0.078 9
0.270
6.77
高速挡
0.007 65
0.078 9
0.270
7.15
完成下列填空:
(1)现测得高速挡指针最大偏角如图(b)所示,请将表中数据补充完整:θ=________。
(2)用上述测量的物理量表示发射弹丸的速度v=___________。(已知重力加速度为g)
(3)为减小实验误差,每次实验前,并不是将指针置于竖直方向的零刻度处,常常需要试射并记下各挡对应的最大指针偏角,每次正式射击前,应预置指针,使其偏角略小于该挡的最大偏角。请写出这样做的一个理由:_______________________________。
[三步稳解题]
1.分析实验目的:利用冲击摆测出弹丸的速度。
2.确定实验原理:由于mv=(M+m)v′,只要测出弹丸和摆块的质量m、M,再测量出弹丸和摆块一起向上摆的初速度v′,即可由v=求出弹丸的速度。
3.制定数据处理方案:由机械能守恒定律得:(m+M)v′2=(m+M)gl(1-cos θ),解得v′=。
测出摆长l,最大偏角θ,即可求出v′,再由动量守恒定律求得弹丸速度v即可。
[解析] (1)分度值为1°,故读数为22.4(22.1~22.7均正确)。
(2)弹丸射入摆块内,系统动量守恒:
mv=(m+M)v′
摆块向上摆动,由机械能守恒定律得:
(m+M)v′2=(m+M)gl(1-cos θ),
联立解得:v=。
(3)较大的速度碰撞指针,会损失较多的机械能(其他理由,如“摆块在推动指针偏转时要克服摩擦力做功”、“指针摆动较长的距离损失的机械能较多”等,只要合理即可)。
[答案] (1)22.4(22.1~22.7均正确)
(2)
(3)较大的速度碰撞指针,会损失较多的机械能
[创新领悟]
实验目的的创新
1.利用动量守恒、机械能守恒计算弹丸的发射速度。
2.减小实验误差的措施,体现了物理知识和物理实验的实用性、创新性和综合性。
实验器材的创新
1.利用气垫导轨代替长木板,利用光电门代替打点计时器,提高实验的精确度。
2.利用相对误差评价实验结果。
1.利用铝质导轨研究完全非弹性碰撞。
2.利用闪光照相机记录立方体滑块碰撞前后的运动规律,从而确定滑块碰撞前后的速度。
实验过程的创新
1.用压缩弹簧的方式使两滑块获得速度,可使两滑块的合动量为零。
2.利用v=的方式获得滑块弹离时的速度。
3.根据能量守恒定律测定弹簧的弹性势能。
[创新考法]
1.气垫导轨是常用的一种实验仪器,它是利用气泵使带孔的导轨与滑块之间形成气垫,使滑块悬浮在导轨上,滑块在导轨上的运动可视为没有摩擦。我们可以用带竖直挡板C和D的气垫导轨以及滑块A和B来验证动量守恒定律,实验装置如图所示(弹簧的长度忽略不计)。
采用的实验步骤如下:
①用天平分别测出滑块A、B的质量mA、mB。
②调整气垫导轨,使导轨处于水平。
③在A和B间放入一个被压缩的轻弹簧,用电动卡销锁定,静止放置在气垫导轨上。
④用刻度尺测出A的左端至C板的距离L1。
⑤按下电钮放开卡销,同时使分别记录滑块A、B运动时间的计时器开始工作。当A、B滑块分别碰撞C、D挡板时停止计时,记下A、B分别到达C、D的运动时间t1和t2。
(1)实验中还应测量的物理量是________________________________________________。
(2)利用上述测量的实验数据,验证动量守恒定律的表达式是________________,式子中算得的A、B两滑块的动量大小并不完全相等,产生误差的原因是__________________________________________________________________。
(3)利用上述实验数据能否测出被压缩弹簧的弹性势能的大小?如能,请写出表达式:____________________________________________________________________。
解析:(1)验证动量守恒,需要知道物体的运动速度,在已经知道运动时间的前提下,需要测量运动物体的位移,即需要测量的量是B的右端至D板的距离L2。
(2)由于运动前两物体是静止的,故总动量为零,运动后两物体是向相反方向运动的,设向左运动为正,则有mAvA-mBvB=0,即mA-mB=0。造成误差的原因:一是测量本身就存在误差,如测量质量、时间、距离等存在误差;二是空气阻力或者是导轨不是水平的等。
(3)根据能量守恒知,两运动物体获得的动能就是弹簧的弹性势能。故有Ep=。
答案:(1)B的右端至D板的距离L2
(2)mA-mB=0 原因见解析
(3)能,Ep=
2.如图所示,已知A、B两滑块的质量关系为mB=1.5mA,拍摄共进行了四次,第一次是在两滑块相撞之前,以后的三次是在碰撞之后。A滑块原来处于静止状态,设A、B滑块在拍摄闪光照片的这段时间内是在10 cm至105 cm这段范围内运动的(以滑块上的箭头位置为准),试根据闪光照片(闪光时间间隔为0.4 s),分析得出:
(1)B滑块碰撞前的速度vB=________;A滑块碰撞后的速度vA′=________,B滑块碰撞后的速度vB′=________。根据闪光照片分析说明碰撞发生位置在刻度尺________cm刻度处。
(2)根据闪光照片分析得出碰撞前两个滑块各自的质量与各自的速度的乘积之和是________(kg·m/s)(以mA表示);碰撞后两个滑块各自的质量与各自的速度的乘积之和是________(kg·m/s)(以mA表示)。
解析:(1)闪光时间间隔为T=0.4 s,由题图知碰撞后B滑块在一个闪光时间间隔内从40 cm刻度处运动到60 cm刻度处,即碰后B滑块的运动速度为vB′== m/s=0.50 m/s;同理碰撞后A滑块在一个闪光时间间隔内从45 cm刻度处运动到75 cm刻度处,运动速度为vA′== m/s=0.75 m/s;从发生碰撞到第二次拍摄,A滑块从30 cm刻度处运动到45 cm刻度处,运动时间为t1==0.2 s,由此可知从拍摄第一次照片到发生碰撞的时间为t2=(0.4-0.2)s=0.2 s,即发生碰撞时,A滑块在30 cm刻度处,速度为vA=0;从拍摄第一次照片到发生碰撞B滑块从10 cm刻度处运动到30 cm刻度处,运动距离xB=0.20 m,即碰前B滑块的速度为vB==1.00 m/s。
(2)碰撞前mAvA+mBvB=1.5mA(kg·m/s),碰撞后mAvA′+mBvB′=1.5mA(kg·m/s),即碰撞前后两个滑块各自的质量与各自的速度的乘积之和是恒定不变的。
答案:(1)1.00 m/s 0.75 m/s 0.50 m/s 30 (2)1.5mA 1.5mA
3.某实验小组利用如图所示的装置进行实验,钩码A和B(均可视为质点)分别系在一条跨过轻质定滑轮的软绳两端,在A的上面套一个比它大一点的环形金属块C(可视为质点),在距地面为h处有一宽度略大于B的狭缝,钩码B能通过狭缝,在狭缝上放有一个外径略大于缝宽的环形金属块D(可视为质点),B与D碰撞后粘在一起,忽略一切摩擦。开始时B距离狭缝的高度为h1,放手后,A、B、C从静止开始运动,A、B、C、D的质量均相等。B、D碰撞过程时间很短,忽略不计。
(1)利用计时仪器测得钩码B通过狭缝后上升h2用时t1,则钩码B碰撞后瞬间的速度为________(用题中字母表示);
(2)通过此装置验证机械能守恒定律,当地重力加速度为g,若碰撞前系统的机械能守恒,则需满足的等式为____________________(用题中字母表示)。
解析:(1)由于A、B、C、D四个质量相等,所以钩码B通过狭缝后做匀速运动,所以钩码B碰撞后瞬间的速度为v2=;
(2)碰撞过程,依据动量守恒定律得3mv1=4mv2,碰撞前,若机械能守恒,则有mgh1=×3mv12,得gh1=,就证明机械能守恒了。
答案:(1) (2)gh1=
4.为了验证碰撞中的动量守恒和检验两个小球的碰撞是否为弹性碰撞,某同学选取了两个体积相同、质量不相等的小球,按下述步骤做了如下实验:
①用天平测出两个小球的质量(分别为m1和m2,且m1>m2)。
②按照如图所示的那样,安装好实验装置。将斜槽AB固定在桌边,使槽的末端处的切线水平,将一斜面BC连接在斜槽末端。
③先不放小球m2,让小球m1从斜槽顶端A处由静止开始滚下,记下小球在斜面上的落点位置。
④将小球m2放在斜槽末端边缘处,让小球m1从斜槽顶端A处由静止开始滚下,使它们发生碰撞,记下小球m1和m2在斜面上的落点位置。
⑤用毫米刻度尺量出各个落点位置到斜槽末端点B的距离,图中D、E、F点是该同学记下的小球在斜面上的几个落点位置,到B点的距离分别为LD、LE、LF。
(1)小球m1和m2发生碰撞后,m1的落点是图中的______点,m2的落点是图中的________点。
(2)用测得的物理量来表示,只要满足关系式______________________,则说明碰撞中动量守恒。
(3)用测得的物理量来表示,只要再满足关系式______________________,则说明两小球的碰撞是弹性碰撞。
解析:由题意可知,碰撞后,m1的落点是图中的D点,m2的落点是图中的F点。设斜面BC的倾角为θ,小球从斜面顶端平抛落到斜面上,两者距离为L,由平抛运动的知识可知,Lcos θ=vt,Lsin θ=gt2,可得v=Lcos θ=cos θ,由于θ、g都是恒量,所以v∝,v2∝L,所以动量守恒的表达式可以化简为m1=m1+m2,机械能守恒的表达式可以化简为m1LE=m1LD+m2LF。
答案:(1)D F
(2)m1=m1+m2
(3)m1LE=m1LD+m2LF
实验目的:验证动量守恒定律。
实验原理:在一维碰撞中,测出物体的质量m和碰撞前后物体的速度v、v′,找出碰撞前的动量p=m1v1+m2v2及碰撞后的动量p′=m1v1′+m2v2′,看碰撞前后动量是否守恒。
实验方案
[方案一] 利用气垫导轨完成一维碰撞实验
[实验器材]
气垫导轨、光电计时器、天平、滑块(两个)、重物、弹簧片、细绳、弹性碰撞架、胶布、撞针、橡皮泥、游标卡尺等。
[实验步骤]
1.测质量:用天平测出滑块质量。
2.安装:正确安装好气垫导轨。
3.实验:接通电源,利用配套的光电计时装置测出两滑块各种情况下碰撞前后的速度(①改变滑块的质量;②改变滑块的初速度大小和方向)。
[数据处理]
1.滑块速度的测量:v=,式中Δx为滑块挡光片的宽度(仪器说明书上给出,也可直接测量),Δt为数字计时器显示的滑块(挡光片)经过光电门的时间。
2.验证的表达式:m1v1+m2v2=m1v1′+m2v2′。
[方案二] 利用等长摆球完成一维碰撞实验
[实验器材]
带细线的摆球(两套,等大不等重)、铁架台、天平、量角器、刻度尺、游标卡尺、胶布等。
[实验步骤]
1.测质量和直径:用天平测出小球的质量m1、m2,用游标卡尺测出小球的直径d。
2.安装:把小球用等长悬线悬挂起来,并用刻度尺测量悬线长度l。
3.实验:一个小球静止,拉起另一个小球,放下时它们相碰。
4.测角度:用量角器测量小球被拉起的角度和碰撞后两小球摆起的角度。
5.改变条件重复实验:①改变小球被拉起的角度;②改变摆长。
[数据处理]
1.摆球速度的测量:v=,式中h为小球释放时(或碰撞后摆起)的高度,h可由摆角和摆长计算出。
2.验证的表达式:m1v1=m1v1′+m2v2′。
[方案三] 利用两辆小车完成一维碰撞实验
[实验器材]
光滑长木板、打点计时器、纸带、小车(两个)、天平、撞针、橡皮泥、刻度尺等。
[实验步骤]
1.测质量:用天平测出两小车的质量。
2.安装:将打点计时器固定在光滑长木板的一端,把纸带穿过打点计时器,连在小车的后面,在两小车的碰撞端分别装上撞针和橡皮泥。
3.实验:小车B静止,接通电源,让小车A运动,碰撞时撞针插入橡皮泥中,两小车连接成一个整体运动。
4.改变条件重复实验:①改变小车A的初速度;②改变两小车的质量。
[数据处理]
1.小车速度的测量:通过纸带上两计数点间的距离及时间,由v=计算。
2.验证的表达式:m1v1=(m1+m2)v2。
[方案四] 利用斜槽滚球验证动量守恒定律
[实验器材]
斜槽、小球(两个)、天平、复写纸、白纸、圆规、刻度尺等。
[实验步骤]
1.测质量:用天平测出两小球的质量,并选定质量大的小球为入射小球。
2.安装:按照如图所示安装实验装置。调整固定斜槽使斜槽底端水平。
3.铺纸:白纸在下,复写纸在上且在适当位置铺放好。记下重垂线所指的位置O。
4.单球找点:不放被撞小球,每次让入射小球从斜槽上某固定高度处自由滚下,重复10次。用圆规画尽量小的圆把所有的小球落点圈在里面。圆心P就是小球落点的平均位置。
5.碰撞找点:把被撞小球放在斜槽末端,每次让入射小球从斜槽同一高度自由滚下,使它们发生碰撞,重复实验10次。用步骤4的方法,标出碰后入射小球落点的平均位置M和被撞小球落点的平均位置N,如图所示。改变入射小球的释放高度,重复实验。
[数据处理]
1.小球水平射程的测量:连接ON,测量线段OP、OM、ON的长度。
2.验证的表达式:m1·OP=m1·OM+m2·ON。
误差分析
1.系统误差:主要来源于实验器材及实验操作等。
(1)碰撞是否为一维。
(2)气垫导轨是否完全水平,摆球受到空气阻力,小车受到长木板的摩擦力,入射小球的释放高度存在差异。
2.偶然误差:主要来源于质量m1、m2和碰撞前后速度(或水平射程)的测量。
注意事项
1.前提条件:碰撞的两物体应保证“水平”和“正碰”。
2.方案提醒
(1)若利用气垫导轨进行验证,给滑块的初速度应沿着导轨的方向。
(2)若利用摆球进行验证,实验前两摆球应刚好接触且球心在同一水平线上,将摆球拉起后,两摆线应在同一竖直面内。
(3)若利用两小车相碰进行验证,要注意平衡摩擦力。
(4)若利用平抛运动规律进行验证,安装实验装置时,应注意调整斜槽,使斜槽末端水平,且选质量较大的小球为入射小球。
[基础考法]
考法(一) 实验原理与操作
1.把两个大小相同、质量不等的金属球用细线连接起来,中间夹一被压缩了的轻弹簧,置于摩擦可以忽略不计的水平桌面上,如图所示。现烧断细线,观察两球的运动情况,进行必要的测量,探究金属球间发生相互作用时的不变量。测量过程中:
(1)还必须添加的器材有_____________________________________。
(2)需直接测量的数据是_______________________________________________。
(3)需要验证的表达式为________________________________________________。
解析:两球弹开后,分别以不同的速度离开桌面做平抛运动,两球做平抛运动的时间相等,均为t=(h为桌面离地的高度)。根据平抛运动规律,由两球落地点距抛出点的水平距离x=vt,知两球水平速度之比等于它们的射程之比,即v1∶v2=x1∶x2;所以本实验中只需测量x1、x2即可,测量x1、x2时需准确记下两球落地点位置,故需要刻度尺、白纸、复写纸、图钉、细线、铅锤、木板等。若要探究m1x1=m2x2或m1x12=m2x22…是否成立,还需用天平测量两球质量m1、m2。
答案:(1)刻度尺、白纸、复写纸、图钉、细线、铅锤、木板、天平
(2)两球的质量m1、m2,两球碰后的水平射程x1、x2
(3)m1x1=m2x2
2.某学习小组用半径相同的小球1和小球2碰撞验证动量守恒定律,实验装置如图所示,斜槽与水平槽平滑连接。安装好实验装置,在地上铺一张白纸,白纸上铺放复写纸,记下铅垂线所指的位置O。接下来的实验步骤如下:
步骤1:不放小球2,让小球1从斜槽上A点由静止滚下,并落在地面上。重复多次,用尽可能小的圆把小球的所有落点圈在里面,认为其圆心就是小球落点的平均位置;
步骤2:把小球2放在斜槽前端边缘处的B点,让小球1从A点由静止滚下,使它们碰撞。重复多次,并使用与步骤1同样的方法分别标出碰撞后两小球落点的平均位置;
步骤3:用刻度尺分别测量三个落地点的平均位置M、P、N离O点的距离,即线段OM、OP、ON的长度。
(1)在上述实验操作中,下列说法正确的是( )
A.小球1的质量一定大于小球2的质量,小球1的半径可以大于小球2的半径
B.将小球静止放置在轨道末端看小球是否滚动来检测斜槽轨道末端是否水平
C.小球在斜槽上的释放点应该越高越好,这样碰前的速度大,测量误差较小
D.复写纸铺在白纸的上面,实验过程中复写纸可以随时拿起来看印迹是否清晰并进行移动
(2)以下提供的器材中,本实验必需的有( )
A.刻度尺 B.游标卡尺
C.天平 D.秒表
(3)设小球1的质量为m1,小球2的质量为m2,MP的长度为l1,ON的长度为l2,则本实验验证动量守恒定律的表达式为______________________________。
解析:(1)为了能够对心碰撞,两球的半径必须相同,选项A错误;将小球静止放置在轨道末端,若小球保持静止,说明轨道末端水平,若小球滚动,说明轨道末端不水平,选项B正确;碰前的速度不能过大,否则实验不能正常进行,选项C错误;复写纸可以移动,但是白纸不能移动,选项D正确。
(2)本实验需要测量长度和质量,必需的有刻度尺和天平,选项A、C正确。
(3)由于小球做平抛运动的时间相同,可以用OP代表小球1碰前的速度,用OM代表小球1碰后的速度,用ON代表小球2碰后的速度。列出的动量守恒方程为:m1·OP=m1·OM+m2·ON,整理得:m1·(OP-OM)=m2·ON,即:m1·l1=m2·l2。
答案:(1)BD (2)AC (3)m1·l1=m2·l2
考法(二) 数据处理与误差分析
3.在验证动量守恒定律实验时,用图甲所示装置进行验证,在长木板右端下面垫放小木片,平衡好摩擦力。小车P的前端粘有橡皮泥,后端连着纸带。接通电源,轻推小车P使之运动,小车P运动一段时间后,与原来静止的小车Q相碰,并粘合在一起继续运动。(已知打点计时器电源频率为50 Hz)
(1)两车碰撞前后打出的纸带如图乙所示。测得小车P的质量mP=0.60 kg,小车Q的质量mQ=0.40 kg,由以上数据求得碰前系统总动量为________kg·m/s,碰后系统总动量为________kg·m/s。(结果保留三位有效数字)
(2)实验结论:________________________________________________________。
解析:(1)由题意可知打点周期为0.02 s,碰前小车P的速度为v= m/s=0.8 m/s,所以碰前系统总动量为:p1=mPv=0.8×0.6 kg·m/s=0.480 kg·m/s,碰后两小车共同的速度v1= m/s=0.475 m/s,碰后系统总动量为:p2=(mP+mQ)v1=(0.60+0.40)×0.475 kg·m/s=0.475 kg·m/s;
(2)可见,在误差允许的范围内,碰撞前后动量守恒。
答案:(1)0.480 0.475 (2)在误差允许的范围内,碰撞前后动量守恒
4.利用气垫导轨做实验来验证动量守恒定律。开始时两个滑块静止,它们之间有一根被压缩的轻弹簧,滑块用绳子连接,绳子烧断后,两个滑块向相反方向运动,得到如图所示的两个滑块A、B相互作用后运动过程的频闪照片,频闪的频率为10 Hz。已知滑块A、B的质量分别为200 g、300 g,根据照片记录的信息,A、B离开弹簧后,A滑块做匀速直线运动,其速度大小为________m/s,本次实验中得出的结论是________________________________________________。
解析:频闪周期为0.1 s,由题图可知,绳子烧断后,A、B均做匀速直线运动。
开始时有:vA=0,vB=0,
A、B被弹开后有:vA′= m/s=0.09 m/s,
vB′= m/s=0.06 m/s,
因为mAvA′=0.2×0.09 kg·m/s=0.018 kg·m/s,
mBvB′=0.3×0.06 kg·m/s=0.018 kg·m/s,
由此可得mAvA′=mBvB′,即0=mBvB′-mAvA′。
结论是:两滑块组成的系统在相互作用过程中动量守恒。
答案:0.09 两滑块组成的系统在相互作用过程中动量守恒
5.在验证动量守恒定律实验中,实验装置如图所示,a、b是两个半径相等的小球,按照以下步骤进行操作:
①在平木板表面钉上白纸和复写纸,并将该木板竖直立于紧靠槽口处,将小球a从斜槽轨道上固定点处由静止释放,撞到木板并在白纸上留下痕迹O;
②将木板水平向右移动一定距离并固定,再将小球a从固定点处由静止释放,撞到木板上得到痕迹B;
③把小球b静止放在斜槽轨道水平段的最右端,让小球a仍从固定点处由静止释放,和小球b相碰后,两球撞在木板上得到痕迹A和C。
(1)若碰撞过程中没有机械能损失,为了保证在碰撞过程中a球不反弹,a、b两球的质量m1、m2间的关系是m1______m2。(选填“>”“=”或“<”)
(2)为完成本实验,必须测量的物理量有________。
A.小球a开始释放的高度h
B.木板水平向右移动的距离l
C.a球和b球的质量m1、m2
D.O点到A、B、C三点的距离y1、y2、y3
(3)在实验误差允许的范围内,若动量守恒,其关系式应为__________________________。
解析:在小球碰撞过程中水平方向动量守恒,故有m1v0=m1v1+m2v2,碰撞前后动能相等,故有m1v02=m1v12+m2v22,解得v1=v0,若要使a球的速度方向不变,则m1>m2;小球平抛运动的时间t=,则初速度v==x,显然平抛运动的初速度与下降高度二次方根的倒数成正比,当p0=p1+p2,即=+成立时系统的动量守恒;由以上可知,需测量的物理量有a球和b球的质量m1、m2和O点到A、B、C三点的距离y1、y2、y3,C、D正确。
答案:(1)> (2)CD (3)=+
[例1] 为了验证动量守恒定律(探究碰撞中的不变量),某同学选取了两个材质相同、体积不等的立方体滑块A和B,按下述步骤进行实验:
步骤1:在A、B的相撞面分别装上尼龙拉扣,以便二者相撞以后能够立刻结为整体;
步骤2:安装好实验装置如图甲,铝质轨道槽的左端是倾斜槽,右端是长直水平槽,倾斜槽和水平槽由一小段弧连接,轨道槽被固定在水平桌面上,在轨道槽的侧面与轨道等高且适当远处装一台数码频闪照相机;
步骤3:让滑块B静置于水平槽的某处,滑块A从斜槽某处由静止释放,同时开始频闪拍摄,直到A、B停止运动,得到一幅多次曝光的数码照片;
步骤4:多次重复步骤3,得到多幅照片,挑出其中最理想的一幅,打印出来,将刻度尺紧靠照片放置,如图乙所示。
(1)由图分析可知,滑块A与滑块B碰撞发生的位置在________。
①P5、P6之间 ②P6处 ③P6、P7之间
(2)为了探究碰撞中动量是否守恒,需要直接测量或读取的物理量是________。
①A、B两个滑块的质量m1和m2
②滑块A释放时距桌面的高度
③频闪照相的周期
④照片尺寸和实际尺寸的比例
⑤照片上测得的s45、s56和s67、s78
⑥照片上测得的s34、s45、s56和s67、s78、s89
⑦滑块与桌面间的动摩擦因数
写出验证动量守恒的表达式_________________________________________。
(3)请你写出一条有利于提高实验准确度或改进实验原理的建议:______________________________________________。
[三步稳解题]
1.分析实验目的:验证动量守恒定律。
2.确定实验原理:碰撞后瞬间A、B一起运动的动量如果与碰撞前瞬间A的动量大小相等,则A、B碰撞过程中动量是守恒的。
3.制定数据处理方案:用天平测定滑块A、B的质量m1、m2,利用处理纸带的方法求出碰撞前瞬间滑块A的速度v6,和碰撞后瞬间A、B一起运动的速度v6′,如果满足:m1v6=(m1+m2)v6′,则系统动量守恒。
[解析] (1)由题图可知碰撞位置发生在P5、P6之间或P6处,又由于P6位置滑块速度明显减小,故A、B相撞的位置在P6处,故②正确。
(2)设碰撞前滑块A在P4、P5、P6的速度分别为v4、v5、v6,碰撞后,整体在P6、P7、P8的速度分别为v6′、v7、v8,则v4=,v5=,又v5=,解得碰撞前滑块A速度v6=,同理,碰撞后整体的速度v6′=,需要验证的方程为m1v6=(m1+m2)v6′,将以上两式代入整理得m1(2s56+s45-s34)=(m1+m2)(2s67+s78-s89),故需要直接测量的物理量是A、B两个滑块的质量m1和m2及s34、s45、s56和s67、s78、s89,故①、⑥正确。
(3)提高实验准确度或改进实验原理的建议:
①使用更平整的轨道槽,轨道要平整,防止各段摩擦力不同,滑块做非匀变速运动。
②在足够成像的前提下,缩短频闪照相每次曝光的时间,碰撞时间很短,缩短频闪照相每次曝光的时间,使滑块碰撞位置拍摄更清晰、准确。
③适当增大相机和轨道槽的距离,相机和轨道槽的距离较小时,由于镜头拍摄引起的距离误差增大,应适当增大相机和轨道槽的距离。
④将轨道的一端垫起少许,平衡摩擦力,使得滑块碰撞前后都做匀速运动。
[答案] (1)②
(2)①⑥ m1(2s56+s45-s34)=(m1+m2)(2s67+s78-s89)
(3)见解析(任意一条即可)
[例2] 如图(a)所示,冲击摆是一个用细线悬挂着的摆块,弹丸击中摆块时陷入摆块内,使摆块摆至某一高度,利用这种装置可以测出弹丸的发射速度。
实验步骤如下:
①用天平测出弹丸的质量m和摆块的质量M;
②将实验装置水平放在桌子上,调节摆绳的长度,使弹丸恰好能射入摆块内,并使摆块摆动平稳,同时用刻度尺测出摆长;
③让摆块静止在平衡位置,扳动弹簧枪的扳机,把弹丸射入摆块内,摆块和弹丸推动指针一起摆动,记下指针的最大偏角;
④多次重复步骤③,记录指针最大偏角的平均值;
⑤换不同挡位测量,并将结果填入下表。
挡位
平均最大偏角θ(角度)
弹丸质量m(kg)
摆块质量M(kg)
摆长l(m)
弹丸的速度v(m/s)
低速挡
15.7
0.007 65
0.078 9
0.270
5.03
中速挡
19.1
0.007 65
0.078 9
0.270
6.77
高速挡
0.007 65
0.078 9
0.270
7.15
完成下列填空:
(1)现测得高速挡指针最大偏角如图(b)所示,请将表中数据补充完整:θ=________。
(2)用上述测量的物理量表示发射弹丸的速度v=___________。(已知重力加速度为g)
(3)为减小实验误差,每次实验前,并不是将指针置于竖直方向的零刻度处,常常需要试射并记下各挡对应的最大指针偏角,每次正式射击前,应预置指针,使其偏角略小于该挡的最大偏角。请写出这样做的一个理由:_______________________________。
[三步稳解题]
1.分析实验目的:利用冲击摆测出弹丸的速度。
2.确定实验原理:由于mv=(M+m)v′,只要测出弹丸和摆块的质量m、M,再测量出弹丸和摆块一起向上摆的初速度v′,即可由v=求出弹丸的速度。
3.制定数据处理方案:由机械能守恒定律得:(m+M)v′2=(m+M)gl(1-cos θ),解得v′=。
测出摆长l,最大偏角θ,即可求出v′,再由动量守恒定律求得弹丸速度v即可。
[解析] (1)分度值为1°,故读数为22.4(22.1~22.7均正确)。
(2)弹丸射入摆块内,系统动量守恒:
mv=(m+M)v′
摆块向上摆动,由机械能守恒定律得:
(m+M)v′2=(m+M)gl(1-cos θ),
联立解得:v=。
(3)较大的速度碰撞指针,会损失较多的机械能(其他理由,如“摆块在推动指针偏转时要克服摩擦力做功”、“指针摆动较长的距离损失的机械能较多”等,只要合理即可)。
[答案] (1)22.4(22.1~22.7均正确)
(2)
(3)较大的速度碰撞指针,会损失较多的机械能
[创新领悟]
实验目的的创新
1.利用动量守恒、机械能守恒计算弹丸的发射速度。
2.减小实验误差的措施,体现了物理知识和物理实验的实用性、创新性和综合性。
实验器材的创新
1.利用气垫导轨代替长木板,利用光电门代替打点计时器,提高实验的精确度。
2.利用相对误差评价实验结果。
1.利用铝质导轨研究完全非弹性碰撞。
2.利用闪光照相机记录立方体滑块碰撞前后的运动规律,从而确定滑块碰撞前后的速度。
实验过程的创新
1.用压缩弹簧的方式使两滑块获得速度,可使两滑块的合动量为零。
2.利用v=的方式获得滑块弹离时的速度。
3.根据能量守恒定律测定弹簧的弹性势能。
[创新考法]
1.气垫导轨是常用的一种实验仪器,它是利用气泵使带孔的导轨与滑块之间形成气垫,使滑块悬浮在导轨上,滑块在导轨上的运动可视为没有摩擦。我们可以用带竖直挡板C和D的气垫导轨以及滑块A和B来验证动量守恒定律,实验装置如图所示(弹簧的长度忽略不计)。
采用的实验步骤如下:
①用天平分别测出滑块A、B的质量mA、mB。
②调整气垫导轨,使导轨处于水平。
③在A和B间放入一个被压缩的轻弹簧,用电动卡销锁定,静止放置在气垫导轨上。
④用刻度尺测出A的左端至C板的距离L1。
⑤按下电钮放开卡销,同时使分别记录滑块A、B运动时间的计时器开始工作。当A、B滑块分别碰撞C、D挡板时停止计时,记下A、B分别到达C、D的运动时间t1和t2。
(1)实验中还应测量的物理量是________________________________________________。
(2)利用上述测量的实验数据,验证动量守恒定律的表达式是________________,式子中算得的A、B两滑块的动量大小并不完全相等,产生误差的原因是__________________________________________________________________。
(3)利用上述实验数据能否测出被压缩弹簧的弹性势能的大小?如能,请写出表达式:____________________________________________________________________。
解析:(1)验证动量守恒,需要知道物体的运动速度,在已经知道运动时间的前提下,需要测量运动物体的位移,即需要测量的量是B的右端至D板的距离L2。
(2)由于运动前两物体是静止的,故总动量为零,运动后两物体是向相反方向运动的,设向左运动为正,则有mAvA-mBvB=0,即mA-mB=0。造成误差的原因:一是测量本身就存在误差,如测量质量、时间、距离等存在误差;二是空气阻力或者是导轨不是水平的等。
(3)根据能量守恒知,两运动物体获得的动能就是弹簧的弹性势能。故有Ep=。
答案:(1)B的右端至D板的距离L2
(2)mA-mB=0 原因见解析
(3)能,Ep=
2.如图所示,已知A、B两滑块的质量关系为mB=1.5mA,拍摄共进行了四次,第一次是在两滑块相撞之前,以后的三次是在碰撞之后。A滑块原来处于静止状态,设A、B滑块在拍摄闪光照片的这段时间内是在10 cm至105 cm这段范围内运动的(以滑块上的箭头位置为准),试根据闪光照片(闪光时间间隔为0.4 s),分析得出:
(1)B滑块碰撞前的速度vB=________;A滑块碰撞后的速度vA′=________,B滑块碰撞后的速度vB′=________。根据闪光照片分析说明碰撞发生位置在刻度尺________cm刻度处。
(2)根据闪光照片分析得出碰撞前两个滑块各自的质量与各自的速度的乘积之和是________(kg·m/s)(以mA表示);碰撞后两个滑块各自的质量与各自的速度的乘积之和是________(kg·m/s)(以mA表示)。
解析:(1)闪光时间间隔为T=0.4 s,由题图知碰撞后B滑块在一个闪光时间间隔内从40 cm刻度处运动到60 cm刻度处,即碰后B滑块的运动速度为vB′== m/s=0.50 m/s;同理碰撞后A滑块在一个闪光时间间隔内从45 cm刻度处运动到75 cm刻度处,运动速度为vA′== m/s=0.75 m/s;从发生碰撞到第二次拍摄,A滑块从30 cm刻度处运动到45 cm刻度处,运动时间为t1==0.2 s,由此可知从拍摄第一次照片到发生碰撞的时间为t2=(0.4-0.2)s=0.2 s,即发生碰撞时,A滑块在30 cm刻度处,速度为vA=0;从拍摄第一次照片到发生碰撞B滑块从10 cm刻度处运动到30 cm刻度处,运动距离xB=0.20 m,即碰前B滑块的速度为vB==1.00 m/s。
(2)碰撞前mAvA+mBvB=1.5mA(kg·m/s),碰撞后mAvA′+mBvB′=1.5mA(kg·m/s),即碰撞前后两个滑块各自的质量与各自的速度的乘积之和是恒定不变的。
答案:(1)1.00 m/s 0.75 m/s 0.50 m/s 30 (2)1.5mA 1.5mA
3.某实验小组利用如图所示的装置进行实验,钩码A和B(均可视为质点)分别系在一条跨过轻质定滑轮的软绳两端,在A的上面套一个比它大一点的环形金属块C(可视为质点),在距地面为h处有一宽度略大于B的狭缝,钩码B能通过狭缝,在狭缝上放有一个外径略大于缝宽的环形金属块D(可视为质点),B与D碰撞后粘在一起,忽略一切摩擦。开始时B距离狭缝的高度为h1,放手后,A、B、C从静止开始运动,A、B、C、D的质量均相等。B、D碰撞过程时间很短,忽略不计。
(1)利用计时仪器测得钩码B通过狭缝后上升h2用时t1,则钩码B碰撞后瞬间的速度为________(用题中字母表示);
(2)通过此装置验证机械能守恒定律,当地重力加速度为g,若碰撞前系统的机械能守恒,则需满足的等式为____________________(用题中字母表示)。
解析:(1)由于A、B、C、D四个质量相等,所以钩码B通过狭缝后做匀速运动,所以钩码B碰撞后瞬间的速度为v2=;
(2)碰撞过程,依据动量守恒定律得3mv1=4mv2,碰撞前,若机械能守恒,则有mgh1=×3mv12,得gh1=,就证明机械能守恒了。
答案:(1) (2)gh1=
4.为了验证碰撞中的动量守恒和检验两个小球的碰撞是否为弹性碰撞,某同学选取了两个体积相同、质量不相等的小球,按下述步骤做了如下实验:
①用天平测出两个小球的质量(分别为m1和m2,且m1>m2)。
②按照如图所示的那样,安装好实验装置。将斜槽AB固定在桌边,使槽的末端处的切线水平,将一斜面BC连接在斜槽末端。
③先不放小球m2,让小球m1从斜槽顶端A处由静止开始滚下,记下小球在斜面上的落点位置。
④将小球m2放在斜槽末端边缘处,让小球m1从斜槽顶端A处由静止开始滚下,使它们发生碰撞,记下小球m1和m2在斜面上的落点位置。
⑤用毫米刻度尺量出各个落点位置到斜槽末端点B的距离,图中D、E、F点是该同学记下的小球在斜面上的几个落点位置,到B点的距离分别为LD、LE、LF。
(1)小球m1和m2发生碰撞后,m1的落点是图中的______点,m2的落点是图中的________点。
(2)用测得的物理量来表示,只要满足关系式______________________,则说明碰撞中动量守恒。
(3)用测得的物理量来表示,只要再满足关系式______________________,则说明两小球的碰撞是弹性碰撞。
解析:由题意可知,碰撞后,m1的落点是图中的D点,m2的落点是图中的F点。设斜面BC的倾角为θ,小球从斜面顶端平抛落到斜面上,两者距离为L,由平抛运动的知识可知,Lcos θ=vt,Lsin θ=gt2,可得v=Lcos θ=cos θ,由于θ、g都是恒量,所以v∝,v2∝L,所以动量守恒的表达式可以化简为m1=m1+m2,机械能守恒的表达式可以化简为m1LE=m1LD+m2LF。
答案:(1)D F
(2)m1=m1+m2
(3)m1LE=m1LD+m2LF
相关资料
更多

