2020版高考一轮复习物理新课改省份专用学案:第十二章第2节固体、液体和气体
展开
第2节 固体、液体和气体
一、固体和液体
1.固体
(1)固体分为晶体和非晶体两类。石英、云母、明矾、食盐、味精、蔗糖等是晶体。玻璃、蜂蜡、松香、沥青、橡胶等是非晶体。
(2)单晶体具有规则的几何形状,多晶体和非晶体没有规则的几何形状;晶体有确定的熔点,非晶体没有确定的熔点。
(3)有些晶体沿不同方向的导热或导电性能不同,有些晶体沿不同方向的光学性质不同,这类现象称为各向异性。非晶体和多晶体在各个方向的物理性质都是一样的,这叫做各向同性。
2.液体
(1)液体的表面张力:液体表面的分子之间的作用力表现为引力,它的作用是能使液体表面绷紧,所以叫做液体的表面张力。
(2)毛细现象:指浸润液体在细管中上升的现象,以及不浸润液体在细管中下降的现象,毛细管越细,毛细现象越明显。
3.液晶
(1)具有液体的流动性。
(2)具有晶体的光学各向性。
(3)从某个方向看其分子排列比较整齐,但从另一方向看,分子的排列是杂乱无章的。
二、气体
1.气体压强
(1)产生的原因
由于大量气体分子无规则运动而碰撞器壁,形成对器壁各处均匀、持续的压力,作用在器壁单位面积上的压力叫做气体的压强。
(2)决定因素
①宏观上:决定于气体的温度和体积。
②微观上:决定于分子的平均动能和分子的密集程度。
2.理想气体
(1)宏观上讲,理想气体是指在任何温度、任何压强下都遵从气体实验定律的气体,实际气体在压强不太大、温度不太低的条件下,可视为理想气体。
(2)微观上讲,理想气体的分子间除碰撞外无其他作用力,所以理想气体无分子能。
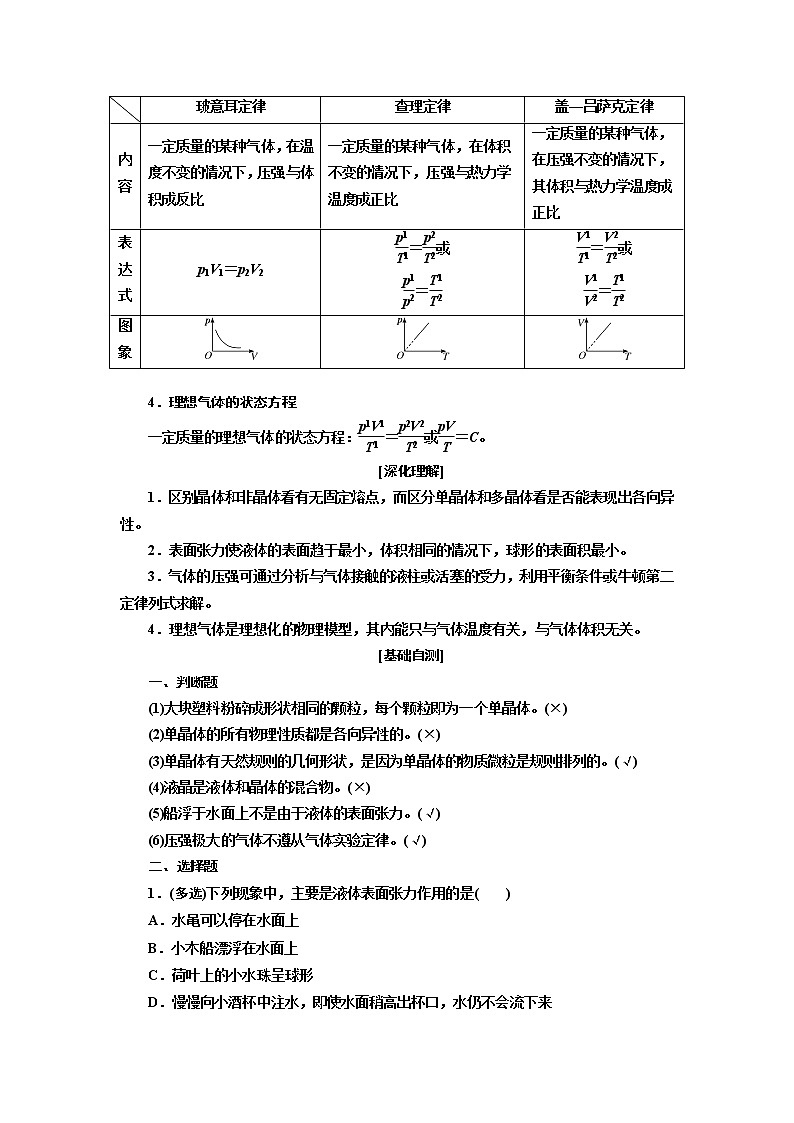
3.气体实验定律
玻意耳定律
查理定律
盖—吕萨克定律
内
容
一定质量的某种气体,在温度不变的情况下,压强与体积成反比
一定质量的某种气体,在体积不变的情况下,压强与热力学温度成正比
一定质量的某种气体,在压强不变的情况下,其体积与热力学温度成正比
表
达
式
p1V1=p2V2
=或
=
=或
=
图
象
4.理想气体的状态方程
一定质量的理想气体的状态方程:=或=C。
[深化理解]
1.区别晶体和非晶体看有无固定熔点,而区分单晶体和多晶体看是否能表现出各向异性。
2.表面张力使液体的表面趋于最小,体积相同的情况下,球形的表面积最小。
3.气体的压强可通过分析与气体接触的液柱或活塞的受力,利用平衡条件或牛顿第二定律列式求解。
4.理想气体是理想化的物理模型,其内能只与气体温度有关,与气体体积无关。
[基础自测]
一、判断题
(1)大块塑料粉碎成形状相同的颗粒,每个颗粒即为一个单晶体。(×)
(2)单晶体的所有物理性质都是各向异性的。(×)
(3)单晶体有天然规则的几何形状,是因为单晶体的物质微粒是规则排列的。(√)
(4)液晶是液体和晶体的混合物。(×)
(5)船浮于水面上不是由于液体的表面张力。(√)
(6)压强极大的气体不遵从气体实验定律。(√)
二、选择题
1.(多选)下列现象中,主要是液体表面张力作用的是( )
A.水黾可以停在水面上
B.小木船漂浮在水面上
C.荷叶上的小水珠呈球形
D.慢慢向小酒杯中注水,即使水面稍高出杯口,水仍不会流下来
解析:选ACD 水黾可以停在水面上是液体表面张力的作用,小木船漂浮在水面上是因为浮力,二者最直观的区别是物体有没有一部分陷进水里面;表面张力使液体表面有收缩的趋势,所以荷叶上的小水珠呈球形,水面稍高出杯口也不会流下来,故A、C、D正确,B错误。
2.[人教版选修3-3 P25T1改编]对一定质量的气体来说,下列几点能做到的是( )
A.保持压强和体积不变而改变它的温度
B.保持压强不变,同时升高温度并减小体积
C.保持温度不变,同时增加体积并减小压强
D.保持体积不变,同时增加压强并降低温度
解析:选C 根据理想气体状态方程=C逐一分析,只有C正确。
高考对本节内容的考查,主要集中在固体和液体的性质、气体分子动理论、气体压强的产生与计算、气体实验定律和理想气体状态方程的应用、气体状态变化的图像问题,其中对固体和液体的性质、气体分子动理论、气体状态变化的图像问题的考查,主要以选择题的形式呈现,难度一般,而对气体实验定律和理想气体状态方程的考查,常结合热力学定律命制计算题,难度较大。
考点一 固体、液体的性质 气体分子动理论[基础自修类]
[题点全练]
1.[对晶体与非晶体的理解]
(多选)下列说法正确的是( )
A.将一块晶体敲碎后,得到的小颗粒是非晶体
B.固体可以分为晶体和非晶体两类,有些晶体在不同方向上有不同的光学性质
C.由同种元素构成的固体,可能会由于原子的排列方式不同而成为不同的晶体
D.在合适的条件下,某些晶体可以转变为非晶体,某些非晶体也可以转变为晶体
解析:选BCD 将一晶体敲碎后,得到的小颗粒仍是晶体,故选项A错误。单晶体具有各向异性,有些单晶体沿不同方向上的光学性质不同,故选项B正确。例如金刚石和石墨由同种元素构成,但由于原子的排列方式不同而成为不同的晶体,故选项C正确。晶体与非晶体在一定条件下可以相互转化,如天然水晶是晶体,熔融过的水晶(即石英玻璃)是非晶体,也有些非晶体在一定条件下可转化为晶体,故选项D正确。
2.[气体分子运动的统计规律]
(多选)(2017·全国卷Ⅰ改编)氧气分子在0 ℃和100 ℃温度下单位速率间隔的分子数占总分子数的百分比随气体分子速率的变化分别如图中两条曲线所示。下列说法正确的是( )
A.图中两条曲线下面积相等
B.图中虚线对应于氧气分子平均动能较小的情形
C.图中实线对应于氧气分子在100 ℃时的情形
D.图中曲线给出了任意速率区间的氧气分子数目
解析:选ABC 根据气体分子单位速率间隔的分子数占总分子数的百分比随气体分子速率的变化曲线的意义可知,题图中两条曲线下面积相等,选项A正确;题图中虚线占百分比较大的分子速率较小,所以对应于氧气分子平均动能较小的情形,选项B正确;题图中实线占百分比较大的分子速率较大,分子平均动能较大,根据温度是分子平均动能的标志,可知实线对应于氧气分子在100 ℃时的情形,选项C正确;根据分子速率分布图可知,题图中曲线给出了任意速率区间的氧气分子数目占总分子数的百分比,不能得出任意速率区间的氧气分子数目,选项D错误。
3.[液体分子的运动特点]
(多选)下列说法正确的是( )
A.在一定温度下,同种液体的饱和汽的分子数密度也会变化
B.相对湿度是100%,表明在当时温度下,空气中水汽还没达到饱和状态
C.处在液体表面层的分子与液体内部的分子相比有较大的势能
D.空气的相对湿度越大,空气中水蒸气的压强越接近同一温度时水的饱和汽压
解析:选CD 饱和汽的分子数密度仅由温度决定,温度越高,饱和汽的分子数密度越大,故A错误;相对湿度是指空气中水蒸气的实际压强与同一温度下水的饱和汽压之比,相对湿度是100%,表明在当时的温度下,空气中的水蒸气已达到饱和状态,故B错误;液体表面层的分子间距离大于液体内部分子间的距离,由于分子势能随分子间距增大而增大,故液体表现层的分子与液体内部的分子相比有较大的势能,C正确;空气的相对湿度越大,空气中水蒸气的压强越接近同一温度下水的饱和汽压,故D正确。
[名师微点]
1.晶体和非晶体
(1)凡是具有确定熔点的物体必定是晶体,反之,必是非晶体。
(2)凡是具有各向异性的物体必定是晶体,且是单晶体。
(3)单晶体具有各向异性,但不是在各种物理性质上都表现出各向异性。
(4)晶体和非晶体在一定条件下可以相互转化。
2.液体表面张力
形成原因
表面层中分子间的距离比液体内部分子间的距离大,分子间的相互作用力表现为引力
表面特性
表面层分子间的引力使液面产生了表面张力,使液体表面好像一层绷紧的弹性薄膜
表面张力
的方向
和液面相切,垂直于液面上的各条分界线
表面张力
的效果
表面张力使液体表面具有收缩趋势,使液体表面积趋于最小,而在体积相同的条件下,球形的表面积最小
典型现象
球形液滴、肥皂泡、涟波、毛细现象、浸润和不浸润
考点二 气体压强的产生与计算[多维探究类]
1.平衡状态下封闭气体压强的求法
力平衡法
选取与气体接触的液柱(或活塞)为研究对象进行受力分析,得到液柱(或活塞)的受力平衡方程,求得气体的压强
等压面法
在连通器中,同一种液体(中间不间断)同一深度处压强相等。液体内深h处的总压强p=p0+ρgh,p0为液面上方的压强
液片法
选取假想的液体薄片(自身重力不计)为研究对象,分析液片两侧受力情况,建立平衡方程,消去面积,得到液片两侧压强相等方程,求得气体的压强
2.加速运动系统中封闭气体压强的求法
选取与气体接触的液柱(或活塞)为研究对象,进行受力分析,利用牛顿第二定律列方程求解。
题型(一) 活塞封闭气体的压强计算
[例1] 如图甲、乙中两个汽缸质量均为M,内部横截面积均为S,两个活塞的质量均为m,图甲中的汽缸静止在水平面上,图乙中的活塞和汽缸竖直悬挂在天花板下。两个汽缸内分别封闭有一定质量的空气A、B,大气压强为p0,重力加速度为g,求封闭气体A、B的压强各多大?
[解析] 题图甲中选活塞为研究对象,受力分析如图(a)所示,由平衡条件知pAS=p0S+mg,
得pA=p0+
题图乙中选汽缸为研究对象,受力分析如图(b)所示,由平衡条件知p0S=pBS+Mg,
得pB=p0-。
[答案] p0+ p0-
题型(二) 液柱封闭气体的压强计算
[例2] 若已知大气压强为p0,图中各装置均处于静止状态,液体密度均为ρ,重力加速度为g,求各被封闭气体的压强。
[解析] 在题图甲中,以高为h的液柱为研究对象,由平衡条件知p甲S+ρghS=p0S
所以p甲=p0-ρgh
在题图乙中,以B液面为研究对象,由平衡条件知
pAS+ρghS=p0S
p乙=pA=p0-ρgh
在题图丙中,以B液面为研究对象,由平衡条件有
pA′S+ρghsin 60°·S=p0S
所以p丙=pA′=p0-ρgh
在题图丁中,以液面A为研究对象,由平衡条件得
p丁S=(p0+ρgh1)S
所以p丁=p0+ρgh1。
[答案] 甲:p0-ρgh 乙:p0-ρgh 丙:p0-ρgh
丁:p0+ρgh1
题型(三) 加速运动系统中封闭气体的压强计算
[例3] 如图所示,一汽缸水平固定在静止的小车上,一质量为m,面积为S的活塞将一定量的气体封闭在汽缸内,平衡时活塞与汽缸底相距为L。现让小车以一较小的水平恒定加速度向右运动,稳定时发现活塞相对于汽缸移动了距离d。已知大气压强为p0,不计汽缸和活塞间的摩擦,且小车运动时,大气对活塞的压强仍可视为p0,整个过程温度保持不变。求小车加速度的大小。
[解析] 设小车加速度大小为a,稳定时汽缸内气体的压强为p1,则活塞受到汽缸内、外气体的压力分别为:
F1=p1S,F0=p0S
由牛顿第二定律得:F1-F0=ma
小车静止时,在平衡状态下,汽缸内气体的压强应为p0。
由玻意耳定律得:p1V1=p0V0
式中V0=SL,V1=S(L-d)
联立以上各式得:a=。
[答案]
考点三 气体实验定律和理想气体状态方程的应用[多维探究类]
1.理想气体状态方程与气体实验定律的关系
2.解决问题的基本思路
题型(一) 封闭气体的多过程问题
[例1] (2018·全国卷Ⅱ)如图,一竖直放置的汽缸上端开口,汽缸壁内有卡口a和b,a、b间距为h,a距缸底的高度为H;活塞只能在a、b间移动,其下方密封有一定质量的理想气体。已知活塞质量为m,面积为S,厚度可忽略;活塞和汽缸壁均绝热,不计它们之间的摩擦。开始时活塞处于静止状态,上、下方气体压强均为p0,温度均为T0。现用电热丝缓慢加热汽缸中的气体,直至活塞刚好到达b处。求此时汽缸内气体的温度以及在此过程中气体对外所做的功。重力加速度大小为g。
[解析] 开始时活塞位于a处,加热后,汽缸中的气体先经历等容过程,直至活塞开始运动。设此时汽缸中气体的温度为T1,压强为p1,根据查理定律有
=①
根据力的平衡条件有
p1S=p0S+mg②
联立①②式可得
T1=T0③
此后,汽缸中的气体经历等压过程,直至活塞刚好到达b处,设此时汽缸中气体的温度为T2;活塞位于a处和b处时气体的体积分别为V1和V2。根据盖—吕萨克定律有
=④
式中
V1=SH⑤
V2=S(H+h)⑥
联立③④⑤⑥式解得
T2=T0⑦
从开始加热到活塞到达b处的过程中,汽缸中的气体对外做的功为
W=(p0S+mg)h。⑧
[答案] T0 (p0S+mg)h
多过程问题的处理技巧
研究对象(一定质量的气体)发生了多种不同性质的变化,表现出“多过程”现象。对于“多过程”现象,要确定每个有效的“子过程”及其性质,选用合适的实验定律,并充分应用各“子过程”间的有效关联。解答时,特别注意变化过程可能的“临界点”,找出“临界点”对应的状态参量,在“临界点”的前、后可以形成不同的“子过程”。
题型(二) 关联气体的状态变化问题
[例2] (2018·全国卷Ⅰ )如图,容积为V的汽缸由导热材料制成,面积为S的活塞将汽缸分成容积相等的上下两部分,汽缸上部通过细管与装有某种液体的容器相连,细管上有一阀门K。开始时,K关闭,汽缸内上下两部分气体的压强均为p0。现将K打开,容器内的液体缓慢地流入汽缸,当流入的液体体积为时,将K关闭,活塞平衡时其下方气体的体积减小了。不计活塞的质量和体积,外界温度保持不变,重力加速度大小为g。求流入汽缸内液体的质量。
[解析] 设活塞再次平衡后,活塞上方气体的体积为V1,压强为p1;活塞下方气体的体积为V2,压强为p2。在活塞下移的过程中,活塞上、下方气体的温度均保持不变,由玻意耳定律得
p0=p1V1
p0=p2V2
由已知条件得
V1=+-=V
V2=-=
设活塞上方液体的质量为m,由力的平衡条件得
p2S=p1S+mg
联立以上各式得
m=。
[答案]
多系统问题的处理技巧
多个系统相互联系的定质量气体问题,往往以压强建立起系统间的关系,各系统独立进行状态分析,要确定每个研究对象的变化性质,分别应用相应的实验定律,并充分应用各研究对象之间的压强、体积、温度等量的有效关联,若活塞可自由移动,一般要根据活塞平衡确定两部分气体的压强关系。
题型(三) 理想气体状态方程的应用
[例3] 如图所示,有两个不计质量和厚度的活塞M、N,将两部分理想气体A、B封闭在绝热汽缸内,温度均是27 ℃。M活塞是导热的,N活塞是绝热的,均可沿汽缸无摩擦地滑动,已知活塞的横截面积均为S=2 cm2,初始时M活塞相对于底部的高度为h1=27 cm,N活塞相对于底部的高度为h2=18 cm。现将一质量为m=1 kg的小物体放在M活塞的上表面上,活塞下降。已知大气压强为p0=1.0×105 Pa,重力加速度g取10 m/s2。
(1)活塞重新稳定后,求下部分气体的压强;
(2)现通过加热丝对下部分气体进行缓慢加热,使下部分气体的温度变为127 ℃,求稳定后活塞M、N距离底部的高度。
[解析] (1)以两个活塞和重物作为整体进行受力分析,得:
pS=mg+p0S
得p=p0+=1.0×105 Pa+ Pa
=1.5×105 Pa。
(2)对下部分气体进行分析,初状态压强为p0,体积为h2S,温度为T1,末状态压强为p,体积设为h3S,温度为T2
由理想气体状态方程可得:=
得:h3=h2=×18 cm=16 cm
对上部分气体进行分析,根据玻意耳定律可得:
p0(h1-h2)S=pLS
得:L=6 cm
故此时活塞M距离底端的距离为
h4=h3+L=16 cm+6 cm=22 cm。
[答案] (1)1.5×105 Pa (2)22 cm 16 cm
气体实验定律和状态方程涉及的物理量多,列方程时要注意避免搞混,尤其要注意等号两边的物理量必须分别对应同一状态。
[题点全练]
1.[利用气体实验定律求解“水银柱”类问题]
(2018·全国卷Ⅲ)在两端封闭、粗细均匀的U形细玻璃管内有一段水银柱,水银柱的两端各封闭有一段空气。当U形管两端竖直朝上时,左、右两边空气柱的长度分别为l1=18.0 cm和l2=12.0 cm,左边气体的压强为12.0 cmHg。现将U形管缓慢平放在水平桌面上,没有气体从管的一边通过水银逸入另一边。求U形管平放时两边空气柱的长度。在整个过程中,气体温度不变。
解析:设U形管两端竖直朝上时,左、右两边气体的压强分别为p1和p2,由力的平衡条件有
p1=p2+(l1-l2)
U形管水平放置时,两边气体压强相等,设为p。此时原左、右两边气柱长度分别变为l1′和l2′,显然原左边气柱的长度将增加,右边则减小,且两边气柱长度的变化量大小相等
l1′-l1=l2-l2′
由玻意耳定律有
p1l1=pl1′
p2l2=pl2′
联立解得
l1′=22.5 cm,l2′=7.5 cm。
答案:22.5 cm 7.5 cm
2.[利用气体实验定律求解“汽缸”“活塞”类问题]
(2017·全国卷Ⅰ)如图,容积均为V的汽缸A、B下端有细管(容积可忽略)连通,阀门K2位于细管的中部,A、B的顶部各有一阀门K1、K3;B中有一可自由滑动的活塞(质量、体积均可忽略)。初始时,三个阀门均打开,活塞在B的底部;关闭K2、K3,通过K1给汽缸充气,使A中气体的压强达到大气压p0的3倍后关闭K1。已知室温为27 ℃,汽缸导热。
(1)打开K2,求稳定时活塞上方气体的体积和压强;
(2)接着打开K3,求稳定时活塞的位置;
(3)再缓慢加热汽缸内气体使其温度升高20 ℃,求此时活塞下方气体的压强。
解析:(1)设打开K2后,稳定时活塞上方气体的压强为p1,体积为V1。依题意,被活塞分开的两部分气体都经历等温过程。由玻意耳定律得
p0V=p1V1①
(3p0)V=p1(2V—V1)②
联立①②式得
V1=③
p1=2p0。④
(2)打开K3后,由④式知,活塞必定上升。设在活塞下方气体与A中气体的体积之和为V2(V2≤2V)时,活塞下气体压强为p2。由玻意耳定律得
(3p0)V=p2V2⑤
由⑤式得
p2=p0⑥
由⑥式知,打开K3后活塞上升直到B的顶部为止;此时p2为p2′=p0。
(3)设加热后活塞下方气体的压强为p3,气体温度从T1=300 K升高到T2=320 K的等容过程中,由查理定律得
=⑦
将有关数据代入⑦式得
p3=1.6p0。⑧
答案:(1) 2p0 (2)在汽缸B的顶部 (3)1.6p0
考点四 气体状态变化的图像分析方法[方法模型类]
一定质量的气体不同图像的比较
等温变化
等容变化
等压变化
图像
p V图像
p 图像
p T图像
V T图像
特点
pV=CT(其中C为恒量),即pV之积越大的等温线温度越高,线离原点越远
p=CT,斜率k=CT,即斜率越大,温度越高
p=T,斜率k=,即斜率越大,体积越小
V=T,斜率k=,即斜率越大,压强越小
[典例] 一定质量的理想气体经历了温度缓慢升高的变化,如图所示,pT和VT图像各记录了其部分变化过程,试求:
(1)温度600 K时气体的压强;
(2)在pT图像上将温度从400 K升高到600 K的变化过程补充完整。
[解析] (1)已知p1=1.0×105 Pa,V1=2.5 m3,T1=400 K,V2=3 m3,T2=600 K,由理想气体状态方程有
=
得p2==1.25×105 Pa
也可以由图像解,但要有必要的说明。
(2)气体从T1=400 K升高到T3=500 K,经历了等容变化,由查理定律:=,得气体压强p3=1.25×105 Pa
气体从T3=500 K变化到T2=600 K,经历了等压变化,画出两段直线如图。
[答案] (1)1.25×105 Pa (2)见解析图
气体状态变化图像的分析方法
(1)明确点、线的物理意义:求解气体状态变化的图像问题,应当明确图像上的点表示一定质量的理想气体的一个平衡状态,它对应着三个状态参量;图像上的某一条直线段或曲线段表示一定质量的理想气体状态变化的一个过程。
(2)明确图像斜率的物理意义:在VT图像(pT图像)中,比较两个状态的压强(或体积)大小,可以比较这两个状态到原点连线的斜率的大小,其规律是:斜率越大,压强(或体积)越小;斜率越小,压强(或体积)越大。
(3)明确图像面积的物理意义:在p V图像中,p V图线与V轴所围面积表示气体对外界或外界对气体所做的功。
[题点全练]
1.[VT图像的理解]
(多选)如图所示,一定质量的理想气体,从图示A状态开始,经历了B、C状态,最后到D状态,下列判断正确的是( )
A.A→B过程温度升高,压强不变
B.B→C过程体积不变,压强变小
C.B→C过程体积不变,压强不变
D.C→D过程体积变小,压强变大
解析:选ABD 由题图可知,在A→B的过程中,气体温度升高,体积变大,且体积与温度成正比,由=C可知,气体压强不变,故选项A正确;在B→C的过程中,体积不变,而温度降低,由=C可知,气体压强变小,故选项B正确,C错误;在C→D的过程中,气体温度不变,体积变小,由=C可知,气体压强变大,故选项D正确。
2.[pT图像的理解]
如图所示,一汽缸固定在水平地面上,用重力不计的活塞封闭着一定质量的气体。已知汽缸不漏气,活塞移动过程中与汽缸内壁无摩擦。初始时,外界大气压强为p0,活塞紧压小挡板。现缓慢升高汽缸内气体的温度,则下列图中能反映汽缸内气体的压强p随热力学温度T变化的图像是( )
解析:选B 当缓慢升高汽缸内气体温度时,开始一段时间气体发生等容变化,根据查理定律可知,缸内气体的压强p与汽缸内气体的热力学温度T成正比,在p T图像中,图线是过原点的倾斜直线;当活塞开始离开小挡板时,缸内气体的压强等于外界的大气压,气体发生等压膨胀,在p T图像中,图线是平行于T轴的直线,B正确。

