还剩11页未读,
继续阅读
2020版高考一轮复习物理新课改省份专用学案:第十三章第2节机械波
展开
第2节 机 械 波
一、机械波 横波和纵波
1.机械波的形成条件
(1)有发生机械振动的波源。
(2)有传播介质,如空气、水等。
2.传播特点
(1)机械波传播的只是振动的形式和能量,质点只在各自的平衡位置附近做简谐运动,并不随波迁移。
(2)介质中各质点的振幅相同,振动周期和频率都与波源的振动周期和频率相同。
(3)一个周期内,质点完成一次全振动,通过的路程为4A,位移为。
3.机械波的分类
(1)横波:质点的振动方向与波的传播方向相互垂直的波,有波峰(凸部)和波谷(凹部)。
(2)纵波:质点的振动方向与波的传播方向在同一直线上的波,有密部和疏部。
二、横波的图像 波速、波长和频率的关系
1.横波的图像
(1)坐标轴:横轴表示各质点的平衡位置,纵轴表示该时刻各质点的位移。
(2)意义:表示在波的传播方向上,某时刻各质点离开平衡位置的位移。
(3)图像:
2.波长、波速、频率及其关系
(1)波长λ:在波动中,振动相位总是相同的两个相邻质点间的距离。
(2)波速v:波在介质中的传播速度,由介质本身的性质决定。
(3)频率f:由波源决定,等于波源的振动频率。
(4)波长、波速和频率的关系:①v=λf;②v=。
三、波的干涉和衍射现象 多普勒效应
1.波的干涉和衍射
波的干涉
波的衍射
条件
两列波的频率必须相同
明显条件:障碍物或孔的尺寸比波长小或相差不多
现象
形成加强区和减弱区相互隔开的稳定的干涉图样
波能够绕过障碍物或孔继续向前传播
2.多普勒效应
(1)条件:波源和观察者之间有相对运动。
(2)现象:观察者感到频率发生变化。
(3)实质:波源与波的频率不变,观察者接收到的频率变化。
[深化理解]
1.在波的传播方向上各质点起振的方向与波源的起振方向相同。
2.已经形成的波跟波源无关,即使波源停止振动,波仍然继续向前传播。
3.波的周期性、波传播的双向性及质点振动的双向性是波动问题产生多解的主要因素。
4.当两波源为同相波源时,到两波源的距离差为波长的整数倍的点为加强点,而两波源为反相波源时,到两波源的距离差为波长的整数倍的点为减弱点。加强点指的是振幅变大,质点仍在振动,并非一直远离平衡位置,减弱点的振幅可能为零,即静止不动。
5.发生衍射是无条件的,发生明显衍射是有条件的。
[基础自测]
一、判断题
(1)在机械波中各质点不随波的传播而迁移。(√)
(2)通过波的图像可以找出任一质点在任意时刻的位移。(×)
(3)机械波在传播过程中,各质点振动的周期、起振方向都相同。(√)
(4)机械波在一个周期内传播的距离就是振幅的4倍。(×)
(5)波速表示介质中质点振动的快慢。(×)
(6)两列波在介质中叠加,一定产生干涉现象。(×)
二、选择题
1.(多选)下列说法正确的是( )
A.在机械波传播过程中,介质中的质点随波的传播而迁移
B.周期或频率,只取决于波源,而与v、λ无直接关系
C.波速v取决于介质的性质,它与T、λ无直接关系
D.一切波都能发生衍射现象
答案:BCD
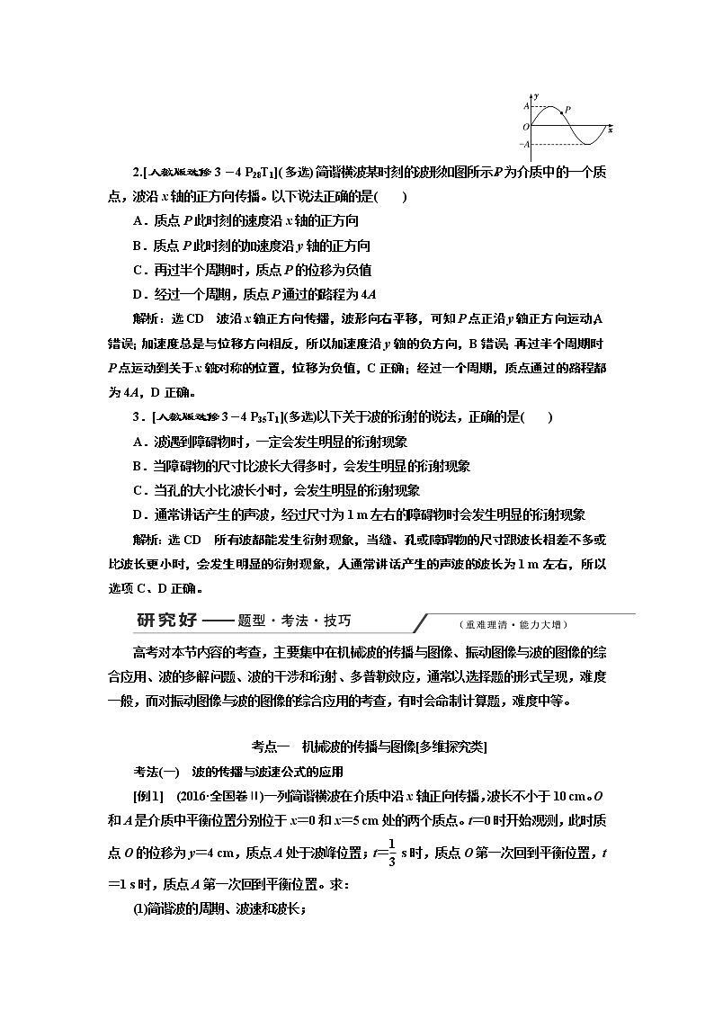
2.[人教版选修3-4 P28T1](多选)简谐横波某时刻的波形如图所示。P为介质中的一个质点,波沿x轴的正方向传播。以下说法正确的是( )
A.质点P此时刻的速度沿x轴的正方向
B.质点P此时刻的加速度沿y轴的正方向
C.再过半个周期时,质点P的位移为负值
D.经过一个周期,质点P通过的路程为4A
解析:选CD 波沿x轴正方向传播,波形向右平移,可知P点正沿y轴正方向运动,A错误;加速度总是与位移方向相反,所以加速度沿y轴的负方向,B错误;再过半个周期时P点运动到关于x轴对称的位置,位移为负值,C正确;经过一个周期,质点通过的路程都为4A,D正确。
3.[人教版选修3-4 P35T1](多选)以下关于波的衍射的说法,正确的是( )
A.波遇到障碍物时,一定会发生明显的衍射现象
B.当障碍物的尺寸比波长大得多时,会发生明显的衍射现象
C.当孔的大小比波长小时,会发生明显的衍射现象
D.通常讲话产生的声波,经过尺寸为1 m左右的障碍物时会发生明显的衍射现象
解析:选CD 所有波都能发生衍射现象,当缝、孔或障碍物的尺寸跟波长相差不多或比波长更小时,会发生明显的衍射现象,人通常讲话产生的声波的波长为1 m左右,所以选项C、D正确。
高考对本节内容的考查,主要集中在机械波的传播与图像、振动图像与波的图像的综合应用、波的多解问题、波的干涉和衍射、多普勒效应,通常以选择题的形式呈现,难度一般,而对振动图像与波的图像的综合应用的考查,有时会命制计算题,难度中等。
考点一 机械波的传播与图像[多维探究类]
考法(一) 波的传播与波速公式的应用
[例1] (2016·全国卷Ⅱ)一列简谐横波在介质中沿x轴正向传播,波长不小于10 cm。O和A是介质中平衡位置分别位于x=0和x=5 cm处的两个质点。t=0时开始观测,此时质点O的位移为y=4 cm,质点A处于波峰位置;t= s时,质点O第一次回到平衡位置,t=1 s时,质点A第一次回到平衡位置。求:
(1)简谐波的周期、波速和波长;
(2)质点O的位移随时间变化的关系式。
[解析] (1)设振动周期为T。由于质点A在0到1 s内由最大位移处第一次回到平衡位置,经历的是个周期,由此可知T=4 s①
由于质点O与A的距离Δx=5 cm,波长不小于10 cm,且波沿x轴正向传播,质点O在t= s时第一次回到平衡位置,而质点A在t=1 s时第一次回到平衡位置,时间相差Δt= s。可得波的速度
v==7.5 cm/s②
根据v=得,简谐波的波长
λ=vT=30 cm。③
(2)设质点O的位移随时间变化的关系为
y=Asin④
将①式及题给条件代入上式得
⑤
解得φ0=,A=8 cm⑥
质点O的位移随时间变化的关系式为
y=0.08sin(国际单位制)。
[答案] (1)4 s 7.5 cm/s 30 cm
(2)y=0.08sin(国际单位制)
[题型技法] 机械波的传播特点
(1)波传到任意一点,该点的起振方向都和波源的起振方向相同。
(2)介质中每个质点都做受迫振动,因此,任一质点的振动频率和周期都和波源的振动频率和周期相同。
(3)波从一种介质进入另一种介质,由于介质不同,波长和波速可以改变,但频率和周期都不会改变。
(4)波源经过一个周期T完成一次全振动,波恰好向前传播一个波长的距离,所以v==λf。
考法(二) 波的图像问题
[例2] (多选)(2018·全国卷Ⅲ改编)一列简谐横波沿x轴正方向传播,在t=0和t=0.20 s时的波形分别如图中实线和虚线所示。已知该波的周期T>0.20 s。下列说法正确的是( )
A.波速为0.40 m/s
B.波长为0.08 m
C.x=0.08 m的质点在t=0.70 s时位于波谷
D.x=0.08 m的质点在t=0.12 s时位于波谷
[解析] 因周期T>0.20 s,故波在t=0到t=0.20 s时间内传播的距离小于波长λ,由yx图像可知传播距离Δx=0.08 m,故波速v==0.40 m/s,故A正确。由yx图像可知波长λ=0.16 m,故B错误。由v=得,波的周期T==0.4 s,根据振动与波动的关系知t=0时,x=0.08 m的质点沿+y方向振动,因为t=0.7 s=1T,故此时该质点位于波谷;因为T<0.12 s<,此时x=0.08 m的质点在x轴上方沿-y方向振动,故C正确、D错误。
[答案] AC
[题型技法]
1.波的图像的特点
(1)质点振动nT(波传播nλ)(n=0,1,2,3,…)时,波形不变。
(2)在波的传播方向上,当两质点平衡位置间的距离为nλ(n=1,2,3,…)时,它们的振动步调总相同;当两质点平衡位置间的距离为(2n+1)(n=0,1,2,3,…)时,它们的振动步调总相反。
(3)波源质点的起振方向决定了它后面的质点的起振方向,各质点的起振方向与波源的起振方向相同。
2.波的传播方向与质点振动方向的互判方法
方法解读
图像演示
“上下坡”法
沿波的传播方向,“上坡”时质点向下振动,“下坡”时质点向上振动
“同侧”法
波形图上某点表示传播方向和振动方向的箭头在图线同侧
“微平移”法
将波形沿传播方向进行微小的平移,再由对应同一x坐标的两波形曲线上的点来判断振动方向
[题点全练]
1.[波的图像分析]
(多选)(2017·全国卷Ⅲ改编)如图,一列简谐横波沿x轴正方向传播,实线为t=0时的波形图,虚线为t=0.5 s时的波形图。已知该简谐波的周期大于0.5 s。关于该简谐波,下列说法正确的是( )
A.波长为2 m
B.波速为6 m/s
C.频率为1.5 Hz
D.t=1 s时,x=1 m处的质点处于波峰
解析:选BC 由题给图像可知简谐横波的波长λ=4 m,A项错误;波沿x轴正向传播,t=0.5 s=T,可得周期T= s,频率f==1.5 Hz,波速v==6 m/s,B、C项正确;t=0时刻,x=1 m处的质点在波峰,经过1 s=T,一定在波谷,D项错误。
2.[声波的传播及波速公式]
(2018·全国卷Ⅱ)声波在空气中的传播速度为340 m/s,在钢铁中的传播速度为4 900 m/s。一平直桥由钢铁制成,某同学用锤子敲击一下桥的一端发出声音,分别经空气和桥传到另一端的时间之差为1.00 s。桥的长度为_______ m。若该声波在空气中的波长为λ,则它在钢铁中的波长为λ的________倍。
解析:设声波在钢铁中的传播时间为t,
由L=vt知,340(t+1.00)=4 900t,解得t= s,
代入L=vt中解得桥长L=365 m
声波在传播过程中频率不变,根据v=λf知,声波在钢铁中的波长λ′==λ。
答案:365
考点二 振动图像与波的图像的综合应用[师生共研类]
两种图像的比较
振动图像
波的图像
图像
物理
意义
表示某质点各个时刻的位移
表示某时刻各质点的位移
图像
信息
(1)质点振动周期
(2)质点振幅
(3)各时刻质点位移
(4)各时刻速度、加速度方向
(1)波长、振幅
(2)任意一质点在该时刻的位移
(3)任意一质点在该时刻加速度方向
(4)传播方向、振动方向的互判
图像
变化
随时间推移,图像延续,但已有形状不变
随时间推移,图像沿传播方向平移
形象
比喻
记录着一个人一段时间内活动的录像带
记录着许多人某时刻动作、表情的集体照片
[典例] (2018·全国卷Ⅰ)一列简谐横波在t= s时的波形图如图(a)所示,P、Q是介质中的两个质点。图(b)是质点Q的振动图像。求:
(1)波速及波的传播方向;
(2)质点Q的平衡位置的x坐标。
[解析] (1)由题图(a)可以看出,该波的波长为
λ=36 cm
由题图(b)可以看出,周期为T=2 s
波速为v==18 cm/s
由题图(b)知,当t= s时,Q点向上运动,结合题图(a)可得,波沿x轴负方向传播。
(2)设质点O的振动方程为yO=Asin(ωt+φ),其中ω==π rad/s
t= s时有yO=Asin=-,可得φ=-
即yO=Asin
由题图(b)可知yQ=Asin ωt
所以O、Q两质点的相位差为
xQ=λ=9 cm。
[答案] (1)18 cm/s 沿x轴负方向传播 (2)9 cm
[解题方略]
1.巧解波动与振动图像问题
求解波的图像与振动图像综合类问题可采用“一分、一看、二找”的方法。
(1)分清振动图像与波的图像。此步骤最简单,只要看清横坐标即可,横坐标为x则为波的图像,横坐标为t则为振动图像。
(2)看清横、纵坐标的单位。尤其要注意单位前的数量级。
(3)找准波的图像对应的时刻。
(4)找准振动图像对应的质点。
2.两种图像问题的易错点
(1)不理解振动图像与波的图像的区别。
(2)误将振动图像看作波的图像或将波的图像看作振动图像。
(3)不知道波传播过程中任意质点的起振方向就是波源的起振方向。
(4)不会区分波的传播位移和质点的振动位移。
(5)误认为质点随波迁移。
[题点全练]
1.[已知波的图像确定振动图像]
如图所示,甲图为t=1 s时某横波的波形图像,乙图为该波传播方向上某一质点的振动图像,距该质点Δx=0.5 m处质点的振动图像可能是( )
解析:选A 从题图甲可以得到波长为2 m,从题图乙可以得到周期为2 s,即波速为1 m/s;由题图乙的振动图像可以找到t=1 s时,该质点位移为负,并且向下运动,再经过T就到达波谷,在题图甲中,大致标出这个质点,可以判断波是向左传播,而距该质点Δx=0.5 m处的质点有左右两个点,若是该点左侧的点,在t=1 s时位移为正方向且向下运动,对应选项中振动图像t=1 s时刻,只有A选项正确;若是该点右侧的点,在t=1 s时位移为负方向且向上运动,对应选项中振动图像t=1 s时刻,没有选项正确。
2.[已知振动图像确定波的图像]
在均匀介质中,一列沿x轴正向传播的横波,其波源O在第一个周期内的振动图像如图所示,则该波在第一个周期末的波形图是( )
解析:选D 由振动图像可知波源开始振动的方向沿y轴负方向,则一个周期末开始振动的质点,其振动方向也是沿y轴负方向,所以A、C错误;由振动图像可知,后半个周期振动的振幅较大,根据波的传播特点,B错误,D正确。
3.[两种图像的综合应用]
(多选)图(a)为一列简谐横波在t=0.10 s时刻的波形图,P是平衡位置在x=1.0 m处的质点,Q是平衡位置在x=4.0 m处的质点;图(b)为质点Q的振动图像。下列说法正确的是( )
A.在t=0.10 s时,质点Q向y轴正方向运动
B.在t=0.25 s时,质点P的加速度方向与y轴正方向相同
C.从t=0.10 s到t=0.25 s,该波沿x轴负方向传播了6 m
D.从t=0.10 s到t=0.25 s,质点P通过的路程为30 cm
解析:选BC 由题图(a)得λ=8 m,由题图(b)得T=0.2 s,所以v==40 m/s。由题图(b)知,在t=0.10 s时,质点Q向y轴负方向运动,A错误;结合题图(a),由“同侧法”判得波沿x轴负方向传播,画出t=0.25 s时的波形图,标出P、Q点,如图,此时P点在x轴下方,其加速度向上,B正确;Δt=0.25 s-0.10 s=0.15 s,Δx=v·Δt=6.0 m,C正确;P点起始位置不在平衡位置或最大位移处,故D错误。
考点三 波的多解问题[师生共研类]
造成波动问题多解的主要因素有
1.周期性
(1)时间周期性:时间间隔Δt与周期T的关系不明确。
(2)空间周期性:波传播距离Δx与波长λ的关系不明确。
2.双向性
(1)传播方向双向性:波的传播方向不确定。
(2)振动方向双向性:质点振动方向不确定。
3.波形的隐含性形成多解
在波动问题中,往往只给出完整波形的一部分,或给出几个特殊点,而其余信息均处于隐含状态。这样,波形就有多种情况,形成波动问题的多解性。
[典例] (2018·北京高考)如图所示,一列简谐横波向右传播,P、Q两质点平衡位置相距0.15 m。当P运动到上方最大位移处时,Q刚好运动到下方最大位移处,则这列波的波长可能是( )
A.0.60 m B.0.30 m
C.0.20 m D.0.15 m
[解析] 由题意,P、Q两点之间的间距为+nλ=0.15 m(n=0,1,2,…),故n=0时,λ=0.3 m;n=1时,λ=0.1 m。
[答案] B
解决波的多解问题的思路
(1)首先找出造成多解的原因,比如考虑传播方向的双向性,可先假设波向右传播,再假设波向左传播,分别进行分析。
(2)根据周期性列式,若题目给出的是时间条件,则列出t=nT+Δt(n=0,1,2,…),若给出的是距离条件,则列出x=nλ+Δx(n=0,1,2,…)进行求解。
(3)根据需要进一步求波速v=或v==λf。
[题点全练]
1.[周期性造成的多解问题]
(多选)一列简谐横波沿x轴正方向传播,t时刻波形图如图中的实线所示,此时波刚好传到P点,t+0.6 s时刻的波形如图中的虚线所示,a、b、c、P、Q是介质中的质点。下列说法正确的是( )
A.这列波的波速可能为50 m/s
B.质点a在这段时间内通过的路程一定小于30 cm
C.质点c在这段时间内通过的路程可能为60 cm
D.若周期T=0.8 s,则在t+0.5 s时刻,质点b、P的位移相同
解析:选ACD 由波形图可知波长λ=40 m,且0.6 s=nT+T(n=0,1,2,…),解得周期T= s(n=0,1,2,…)。当n=0时,T=0.8 s,波速v==50 m/s,选项A正确。由传播方向沿x轴正方向可知质点a在t时刻向上运动,当n=0时,T=0.8 s,则质点a在这段时间内通过的路程小于30 cm;当n=1时,T= s,质点a在这段时间内通过的路程大于30 cm,选项B错误。若n=1,则T= s,波传播到c点所用时间为T,0.6 s=,质点c振动的时间为T-T=T,故在这段时间内质点c通过的路程则为6A=60 cm,选项C正确。若T=0.8 s,t+0.5 s时刻,质点b、P的位移均为负值,大小相等,选项D正确。
2.[双向性造成的多解问题]
在一列沿水平直线传播的简谐横波上有相距4 m的A、B两点,如图甲、乙分别是A、B两质点的振动图像。已知该波波长大于2 m,求这列波可能的波速。
解析:由振动图像得质点振动周期T=0.4 s,
若波由A向B传播,B点比A点晚振动的时间
Δt=nT+T(n=0,1,2,3,…),
所以A、B间的距离为
Δs=vΔt=Δt=nλ+λ(n=0,1,2,3,…),
则波长为λ== m,
因为λ>2 m,所以n=0,1
当n=0时,λ1= m,v1== m/s,
当n=1时,λ2= m,v2== m/s。
若波由B向A传播,A点比B点晚振动的时间
Δt=nT+T(n=0,1,2,3,…),
所以A、B间的距离为
Δs=nλ+λ(n=0,1,2,3,…),
则波长为λ== m
因为λ>2 m,所以n=0,1
当n=0时,λ1=16 m,v1=40 m/s,
当n=1时,λ2= m,v2=8 m/s。
答案:见解析
考点四 波的干涉、衍射、多普勒效应[基础自修类]
[题点全练]
1.[波的干涉]
(2017·全国卷Ⅰ)如图(a),在xy平面内有两个沿z方向做简谐振动的点波源S1(0,4)和S2(0,-2)。两波源的振动图线分别如图(b)和图(c)所示。两列波的波速均为1.00 m/s。两列波从波源传播到点A(8,-2)的路程差为________ m,两列波引起的点B(4,1)处质点的振动相互________(填“加强”或“减弱”),点C(0,0.5)处质点的振动相互________(填“加强”或“减弱”)。
解析:点波源S1(0,4)的振动形式传播到点A(8,-2)的路程为L1=10 m,点波源S2(0,-2)的振动形式传播到点A(8,-2)的路程为L2=8 m,两列波从波源传播到点A(8,-2)的路程差为ΔL=L1-L2=2 m。由于两列波的波源到点B(4,1)的路程相等,路程差为零,且t=0时两列波的波源的振动方向相反,所以两列波到达点B时振动方向相反,引起点B处质点的振动相互减弱。由振动图线可知,波动周期为T=2 s,波长λ=vT=2 m。由于两列波的波源到点C(0,0.5)的路程分别为3.5 m和2.5 m,路程差为1 m,而t=0时两列波的波源的振动方向相反,所以两列波到达点C时振动方向相同,引起点C处质点的振动相互加强。
答案:2 减弱 加强
2.[多普勒效应]
(多选)关于多普勒效应,下列说法正确的是( )
A.多普勒效应是由于波的干涉引起的
B.发生多普勒效应时,波源的频率并未发生改变
C.多普勒效应是由于波源与观察者之间有相对运动而发生的
D.只有声波才有多普勒效应
解析:选BC 多普勒效应是由于波源与观察者之间发生相对运动而产生的,其波源的频率不发生变化,是观察者接收到的频率发生变化,故B、C正确,A错误。
3.[波的图像与衍射]
(多选)如图所示,沿x轴正方向传播的一列横波在某时刻的波形图为一正弦曲线,其波速为200 m/s。下列说法正确的是( )
A.从图示时刻开始,质点b比质点a先回到平衡位置
B.从图示时刻开始,经0.01 s时间x=2 m处质点通过的路程为0.4 m
C.若该波波源从x=0处沿x轴正方向运动,则在x=2 000 m处接收到的波的频率将小于50 Hz
D.若该波传播过程中遇到宽约为3 m的障碍物,则能发生明显的衍射现象
解析:选BD 根据“上坡下,下坡上”知,题图所示时刻质点b向y轴负方向振动,故质点a比质点b先回到平衡位置,选项A错误;根据题图知波长为4 m,由T==0.02 s知,f=50 Hz,经过0.01 s,x=2 m处的质点回到平衡位置,运动的路程为0.4 m,选项B正确;由于波源向观察者所在处靠近,故接收到的波的频率大于50 Hz,选项C错误;波发生明显衍射的条件是障碍物或孔的尺寸接近或小于波长,选项D正确。
[名师微点]
1.波的干涉现象中振动加强点、减弱点的两种判断方法
(1)公式法
某质点的振动是加强还是减弱,取决于该点到两相干波源的距离之差Δr。
①当两波源振动步调一致时
若Δr=nλ(n=0,1,2,…),则振动加强;
若Δr=(2n+1)(n=0,1,2,…),则振动减弱。
②当两波源振动步调相反时
若Δr=(2n+1)(n=0,1,2,…),则振动加强;
若Δr=nλ(n=0,1,2,…),则振动减弱。
(2)图像法
在某时刻波的干涉的波形图上,波峰与波峰(或波谷与波谷)的交点,一定是加强点,而波峰与波谷的交点一定是减弱点,各加强点或减弱点各自连接而成以两波源为中心向外辐射的连线,形成加强线和减弱线,两种线互相间隔,加强点与减弱点之间各质点的振幅介于加强点与减弱点的振幅之间。
2.多普勒效应的成因分析
(1)接收频率:观察者接收到的频率等于观察者在单位时间内接收到的完全波的个数。
(2)当波源与观察者相互靠近时,观察者接收到的频率变大,当波源与观察者相互远离时,观察者接收到的频率变小。
一、机械波 横波和纵波
1.机械波的形成条件
(1)有发生机械振动的波源。
(2)有传播介质,如空气、水等。
2.传播特点
(1)机械波传播的只是振动的形式和能量,质点只在各自的平衡位置附近做简谐运动,并不随波迁移。
(2)介质中各质点的振幅相同,振动周期和频率都与波源的振动周期和频率相同。
(3)一个周期内,质点完成一次全振动,通过的路程为4A,位移为。
3.机械波的分类
(1)横波:质点的振动方向与波的传播方向相互垂直的波,有波峰(凸部)和波谷(凹部)。
(2)纵波:质点的振动方向与波的传播方向在同一直线上的波,有密部和疏部。
二、横波的图像 波速、波长和频率的关系
1.横波的图像
(1)坐标轴:横轴表示各质点的平衡位置,纵轴表示该时刻各质点的位移。
(2)意义:表示在波的传播方向上,某时刻各质点离开平衡位置的位移。
(3)图像:
2.波长、波速、频率及其关系
(1)波长λ:在波动中,振动相位总是相同的两个相邻质点间的距离。
(2)波速v:波在介质中的传播速度,由介质本身的性质决定。
(3)频率f:由波源决定,等于波源的振动频率。
(4)波长、波速和频率的关系:①v=λf;②v=。
三、波的干涉和衍射现象 多普勒效应
1.波的干涉和衍射
波的干涉
波的衍射
条件
两列波的频率必须相同
明显条件:障碍物或孔的尺寸比波长小或相差不多
现象
形成加强区和减弱区相互隔开的稳定的干涉图样
波能够绕过障碍物或孔继续向前传播
2.多普勒效应
(1)条件:波源和观察者之间有相对运动。
(2)现象:观察者感到频率发生变化。
(3)实质:波源与波的频率不变,观察者接收到的频率变化。
[深化理解]
1.在波的传播方向上各质点起振的方向与波源的起振方向相同。
2.已经形成的波跟波源无关,即使波源停止振动,波仍然继续向前传播。
3.波的周期性、波传播的双向性及质点振动的双向性是波动问题产生多解的主要因素。
4.当两波源为同相波源时,到两波源的距离差为波长的整数倍的点为加强点,而两波源为反相波源时,到两波源的距离差为波长的整数倍的点为减弱点。加强点指的是振幅变大,质点仍在振动,并非一直远离平衡位置,减弱点的振幅可能为零,即静止不动。
5.发生衍射是无条件的,发生明显衍射是有条件的。
[基础自测]
一、判断题
(1)在机械波中各质点不随波的传播而迁移。(√)
(2)通过波的图像可以找出任一质点在任意时刻的位移。(×)
(3)机械波在传播过程中,各质点振动的周期、起振方向都相同。(√)
(4)机械波在一个周期内传播的距离就是振幅的4倍。(×)
(5)波速表示介质中质点振动的快慢。(×)
(6)两列波在介质中叠加,一定产生干涉现象。(×)
二、选择题
1.(多选)下列说法正确的是( )
A.在机械波传播过程中,介质中的质点随波的传播而迁移
B.周期或频率,只取决于波源,而与v、λ无直接关系
C.波速v取决于介质的性质,它与T、λ无直接关系
D.一切波都能发生衍射现象
答案:BCD
2.[人教版选修3-4 P28T1](多选)简谐横波某时刻的波形如图所示。P为介质中的一个质点,波沿x轴的正方向传播。以下说法正确的是( )
A.质点P此时刻的速度沿x轴的正方向
B.质点P此时刻的加速度沿y轴的正方向
C.再过半个周期时,质点P的位移为负值
D.经过一个周期,质点P通过的路程为4A
解析:选CD 波沿x轴正方向传播,波形向右平移,可知P点正沿y轴正方向运动,A错误;加速度总是与位移方向相反,所以加速度沿y轴的负方向,B错误;再过半个周期时P点运动到关于x轴对称的位置,位移为负值,C正确;经过一个周期,质点通过的路程都为4A,D正确。
3.[人教版选修3-4 P35T1](多选)以下关于波的衍射的说法,正确的是( )
A.波遇到障碍物时,一定会发生明显的衍射现象
B.当障碍物的尺寸比波长大得多时,会发生明显的衍射现象
C.当孔的大小比波长小时,会发生明显的衍射现象
D.通常讲话产生的声波,经过尺寸为1 m左右的障碍物时会发生明显的衍射现象
解析:选CD 所有波都能发生衍射现象,当缝、孔或障碍物的尺寸跟波长相差不多或比波长更小时,会发生明显的衍射现象,人通常讲话产生的声波的波长为1 m左右,所以选项C、D正确。
高考对本节内容的考查,主要集中在机械波的传播与图像、振动图像与波的图像的综合应用、波的多解问题、波的干涉和衍射、多普勒效应,通常以选择题的形式呈现,难度一般,而对振动图像与波的图像的综合应用的考查,有时会命制计算题,难度中等。
考点一 机械波的传播与图像[多维探究类]
考法(一) 波的传播与波速公式的应用
[例1] (2016·全国卷Ⅱ)一列简谐横波在介质中沿x轴正向传播,波长不小于10 cm。O和A是介质中平衡位置分别位于x=0和x=5 cm处的两个质点。t=0时开始观测,此时质点O的位移为y=4 cm,质点A处于波峰位置;t= s时,质点O第一次回到平衡位置,t=1 s时,质点A第一次回到平衡位置。求:
(1)简谐波的周期、波速和波长;
(2)质点O的位移随时间变化的关系式。
[解析] (1)设振动周期为T。由于质点A在0到1 s内由最大位移处第一次回到平衡位置,经历的是个周期,由此可知T=4 s①
由于质点O与A的距离Δx=5 cm,波长不小于10 cm,且波沿x轴正向传播,质点O在t= s时第一次回到平衡位置,而质点A在t=1 s时第一次回到平衡位置,时间相差Δt= s。可得波的速度
v==7.5 cm/s②
根据v=得,简谐波的波长
λ=vT=30 cm。③
(2)设质点O的位移随时间变化的关系为
y=Asin④
将①式及题给条件代入上式得
⑤
解得φ0=,A=8 cm⑥
质点O的位移随时间变化的关系式为
y=0.08sin(国际单位制)。
[答案] (1)4 s 7.5 cm/s 30 cm
(2)y=0.08sin(国际单位制)
[题型技法] 机械波的传播特点
(1)波传到任意一点,该点的起振方向都和波源的起振方向相同。
(2)介质中每个质点都做受迫振动,因此,任一质点的振动频率和周期都和波源的振动频率和周期相同。
(3)波从一种介质进入另一种介质,由于介质不同,波长和波速可以改变,但频率和周期都不会改变。
(4)波源经过一个周期T完成一次全振动,波恰好向前传播一个波长的距离,所以v==λf。
考法(二) 波的图像问题
[例2] (多选)(2018·全国卷Ⅲ改编)一列简谐横波沿x轴正方向传播,在t=0和t=0.20 s时的波形分别如图中实线和虚线所示。已知该波的周期T>0.20 s。下列说法正确的是( )
A.波速为0.40 m/s
B.波长为0.08 m
C.x=0.08 m的质点在t=0.70 s时位于波谷
D.x=0.08 m的质点在t=0.12 s时位于波谷
[解析] 因周期T>0.20 s,故波在t=0到t=0.20 s时间内传播的距离小于波长λ,由yx图像可知传播距离Δx=0.08 m,故波速v==0.40 m/s,故A正确。由yx图像可知波长λ=0.16 m,故B错误。由v=得,波的周期T==0.4 s,根据振动与波动的关系知t=0时,x=0.08 m的质点沿+y方向振动,因为t=0.7 s=1T,故此时该质点位于波谷;因为T<0.12 s<,此时x=0.08 m的质点在x轴上方沿-y方向振动,故C正确、D错误。
[答案] AC
[题型技法]
1.波的图像的特点
(1)质点振动nT(波传播nλ)(n=0,1,2,3,…)时,波形不变。
(2)在波的传播方向上,当两质点平衡位置间的距离为nλ(n=1,2,3,…)时,它们的振动步调总相同;当两质点平衡位置间的距离为(2n+1)(n=0,1,2,3,…)时,它们的振动步调总相反。
(3)波源质点的起振方向决定了它后面的质点的起振方向,各质点的起振方向与波源的起振方向相同。
2.波的传播方向与质点振动方向的互判方法
方法解读
图像演示
“上下坡”法
沿波的传播方向,“上坡”时质点向下振动,“下坡”时质点向上振动
“同侧”法
波形图上某点表示传播方向和振动方向的箭头在图线同侧
“微平移”法
将波形沿传播方向进行微小的平移,再由对应同一x坐标的两波形曲线上的点来判断振动方向
[题点全练]
1.[波的图像分析]
(多选)(2017·全国卷Ⅲ改编)如图,一列简谐横波沿x轴正方向传播,实线为t=0时的波形图,虚线为t=0.5 s时的波形图。已知该简谐波的周期大于0.5 s。关于该简谐波,下列说法正确的是( )
A.波长为2 m
B.波速为6 m/s
C.频率为1.5 Hz
D.t=1 s时,x=1 m处的质点处于波峰
解析:选BC 由题给图像可知简谐横波的波长λ=4 m,A项错误;波沿x轴正向传播,t=0.5 s=T,可得周期T= s,频率f==1.5 Hz,波速v==6 m/s,B、C项正确;t=0时刻,x=1 m处的质点在波峰,经过1 s=T,一定在波谷,D项错误。
2.[声波的传播及波速公式]
(2018·全国卷Ⅱ)声波在空气中的传播速度为340 m/s,在钢铁中的传播速度为4 900 m/s。一平直桥由钢铁制成,某同学用锤子敲击一下桥的一端发出声音,分别经空气和桥传到另一端的时间之差为1.00 s。桥的长度为_______ m。若该声波在空气中的波长为λ,则它在钢铁中的波长为λ的________倍。
解析:设声波在钢铁中的传播时间为t,
由L=vt知,340(t+1.00)=4 900t,解得t= s,
代入L=vt中解得桥长L=365 m
声波在传播过程中频率不变,根据v=λf知,声波在钢铁中的波长λ′==λ。
答案:365
考点二 振动图像与波的图像的综合应用[师生共研类]
两种图像的比较
振动图像
波的图像
图像
物理
意义
表示某质点各个时刻的位移
表示某时刻各质点的位移
图像
信息
(1)质点振动周期
(2)质点振幅
(3)各时刻质点位移
(4)各时刻速度、加速度方向
(1)波长、振幅
(2)任意一质点在该时刻的位移
(3)任意一质点在该时刻加速度方向
(4)传播方向、振动方向的互判
图像
变化
随时间推移,图像延续,但已有形状不变
随时间推移,图像沿传播方向平移
形象
比喻
记录着一个人一段时间内活动的录像带
记录着许多人某时刻动作、表情的集体照片
[典例] (2018·全国卷Ⅰ)一列简谐横波在t= s时的波形图如图(a)所示,P、Q是介质中的两个质点。图(b)是质点Q的振动图像。求:
(1)波速及波的传播方向;
(2)质点Q的平衡位置的x坐标。
[解析] (1)由题图(a)可以看出,该波的波长为
λ=36 cm
由题图(b)可以看出,周期为T=2 s
波速为v==18 cm/s
由题图(b)知,当t= s时,Q点向上运动,结合题图(a)可得,波沿x轴负方向传播。
(2)设质点O的振动方程为yO=Asin(ωt+φ),其中ω==π rad/s
t= s时有yO=Asin=-,可得φ=-
即yO=Asin
由题图(b)可知yQ=Asin ωt
所以O、Q两质点的相位差为
xQ=λ=9 cm。
[答案] (1)18 cm/s 沿x轴负方向传播 (2)9 cm
[解题方略]
1.巧解波动与振动图像问题
求解波的图像与振动图像综合类问题可采用“一分、一看、二找”的方法。
(1)分清振动图像与波的图像。此步骤最简单,只要看清横坐标即可,横坐标为x则为波的图像,横坐标为t则为振动图像。
(2)看清横、纵坐标的单位。尤其要注意单位前的数量级。
(3)找准波的图像对应的时刻。
(4)找准振动图像对应的质点。
2.两种图像问题的易错点
(1)不理解振动图像与波的图像的区别。
(2)误将振动图像看作波的图像或将波的图像看作振动图像。
(3)不知道波传播过程中任意质点的起振方向就是波源的起振方向。
(4)不会区分波的传播位移和质点的振动位移。
(5)误认为质点随波迁移。
[题点全练]
1.[已知波的图像确定振动图像]
如图所示,甲图为t=1 s时某横波的波形图像,乙图为该波传播方向上某一质点的振动图像,距该质点Δx=0.5 m处质点的振动图像可能是( )
解析:选A 从题图甲可以得到波长为2 m,从题图乙可以得到周期为2 s,即波速为1 m/s;由题图乙的振动图像可以找到t=1 s时,该质点位移为负,并且向下运动,再经过T就到达波谷,在题图甲中,大致标出这个质点,可以判断波是向左传播,而距该质点Δx=0.5 m处的质点有左右两个点,若是该点左侧的点,在t=1 s时位移为正方向且向下运动,对应选项中振动图像t=1 s时刻,只有A选项正确;若是该点右侧的点,在t=1 s时位移为负方向且向上运动,对应选项中振动图像t=1 s时刻,没有选项正确。
2.[已知振动图像确定波的图像]
在均匀介质中,一列沿x轴正向传播的横波,其波源O在第一个周期内的振动图像如图所示,则该波在第一个周期末的波形图是( )
解析:选D 由振动图像可知波源开始振动的方向沿y轴负方向,则一个周期末开始振动的质点,其振动方向也是沿y轴负方向,所以A、C错误;由振动图像可知,后半个周期振动的振幅较大,根据波的传播特点,B错误,D正确。
3.[两种图像的综合应用]
(多选)图(a)为一列简谐横波在t=0.10 s时刻的波形图,P是平衡位置在x=1.0 m处的质点,Q是平衡位置在x=4.0 m处的质点;图(b)为质点Q的振动图像。下列说法正确的是( )
A.在t=0.10 s时,质点Q向y轴正方向运动
B.在t=0.25 s时,质点P的加速度方向与y轴正方向相同
C.从t=0.10 s到t=0.25 s,该波沿x轴负方向传播了6 m
D.从t=0.10 s到t=0.25 s,质点P通过的路程为30 cm
解析:选BC 由题图(a)得λ=8 m,由题图(b)得T=0.2 s,所以v==40 m/s。由题图(b)知,在t=0.10 s时,质点Q向y轴负方向运动,A错误;结合题图(a),由“同侧法”判得波沿x轴负方向传播,画出t=0.25 s时的波形图,标出P、Q点,如图,此时P点在x轴下方,其加速度向上,B正确;Δt=0.25 s-0.10 s=0.15 s,Δx=v·Δt=6.0 m,C正确;P点起始位置不在平衡位置或最大位移处,故D错误。
考点三 波的多解问题[师生共研类]
造成波动问题多解的主要因素有
1.周期性
(1)时间周期性:时间间隔Δt与周期T的关系不明确。
(2)空间周期性:波传播距离Δx与波长λ的关系不明确。
2.双向性
(1)传播方向双向性:波的传播方向不确定。
(2)振动方向双向性:质点振动方向不确定。
3.波形的隐含性形成多解
在波动问题中,往往只给出完整波形的一部分,或给出几个特殊点,而其余信息均处于隐含状态。这样,波形就有多种情况,形成波动问题的多解性。
[典例] (2018·北京高考)如图所示,一列简谐横波向右传播,P、Q两质点平衡位置相距0.15 m。当P运动到上方最大位移处时,Q刚好运动到下方最大位移处,则这列波的波长可能是( )
A.0.60 m B.0.30 m
C.0.20 m D.0.15 m
[解析] 由题意,P、Q两点之间的间距为+nλ=0.15 m(n=0,1,2,…),故n=0时,λ=0.3 m;n=1时,λ=0.1 m。
[答案] B
解决波的多解问题的思路
(1)首先找出造成多解的原因,比如考虑传播方向的双向性,可先假设波向右传播,再假设波向左传播,分别进行分析。
(2)根据周期性列式,若题目给出的是时间条件,则列出t=nT+Δt(n=0,1,2,…),若给出的是距离条件,则列出x=nλ+Δx(n=0,1,2,…)进行求解。
(3)根据需要进一步求波速v=或v==λf。
[题点全练]
1.[周期性造成的多解问题]
(多选)一列简谐横波沿x轴正方向传播,t时刻波形图如图中的实线所示,此时波刚好传到P点,t+0.6 s时刻的波形如图中的虚线所示,a、b、c、P、Q是介质中的质点。下列说法正确的是( )
A.这列波的波速可能为50 m/s
B.质点a在这段时间内通过的路程一定小于30 cm
C.质点c在这段时间内通过的路程可能为60 cm
D.若周期T=0.8 s,则在t+0.5 s时刻,质点b、P的位移相同
解析:选ACD 由波形图可知波长λ=40 m,且0.6 s=nT+T(n=0,1,2,…),解得周期T= s(n=0,1,2,…)。当n=0时,T=0.8 s,波速v==50 m/s,选项A正确。由传播方向沿x轴正方向可知质点a在t时刻向上运动,当n=0时,T=0.8 s,则质点a在这段时间内通过的路程小于30 cm;当n=1时,T= s,质点a在这段时间内通过的路程大于30 cm,选项B错误。若n=1,则T= s,波传播到c点所用时间为T,0.6 s=,质点c振动的时间为T-T=T,故在这段时间内质点c通过的路程则为6A=60 cm,选项C正确。若T=0.8 s,t+0.5 s时刻,质点b、P的位移均为负值,大小相等,选项D正确。
2.[双向性造成的多解问题]
在一列沿水平直线传播的简谐横波上有相距4 m的A、B两点,如图甲、乙分别是A、B两质点的振动图像。已知该波波长大于2 m,求这列波可能的波速。
解析:由振动图像得质点振动周期T=0.4 s,
若波由A向B传播,B点比A点晚振动的时间
Δt=nT+T(n=0,1,2,3,…),
所以A、B间的距离为
Δs=vΔt=Δt=nλ+λ(n=0,1,2,3,…),
则波长为λ== m,
因为λ>2 m,所以n=0,1
当n=0时,λ1= m,v1== m/s,
当n=1时,λ2= m,v2== m/s。
若波由B向A传播,A点比B点晚振动的时间
Δt=nT+T(n=0,1,2,3,…),
所以A、B间的距离为
Δs=nλ+λ(n=0,1,2,3,…),
则波长为λ== m
因为λ>2 m,所以n=0,1
当n=0时,λ1=16 m,v1=40 m/s,
当n=1时,λ2= m,v2=8 m/s。
答案:见解析
考点四 波的干涉、衍射、多普勒效应[基础自修类]
[题点全练]
1.[波的干涉]
(2017·全国卷Ⅰ)如图(a),在xy平面内有两个沿z方向做简谐振动的点波源S1(0,4)和S2(0,-2)。两波源的振动图线分别如图(b)和图(c)所示。两列波的波速均为1.00 m/s。两列波从波源传播到点A(8,-2)的路程差为________ m,两列波引起的点B(4,1)处质点的振动相互________(填“加强”或“减弱”),点C(0,0.5)处质点的振动相互________(填“加强”或“减弱”)。
解析:点波源S1(0,4)的振动形式传播到点A(8,-2)的路程为L1=10 m,点波源S2(0,-2)的振动形式传播到点A(8,-2)的路程为L2=8 m,两列波从波源传播到点A(8,-2)的路程差为ΔL=L1-L2=2 m。由于两列波的波源到点B(4,1)的路程相等,路程差为零,且t=0时两列波的波源的振动方向相反,所以两列波到达点B时振动方向相反,引起点B处质点的振动相互减弱。由振动图线可知,波动周期为T=2 s,波长λ=vT=2 m。由于两列波的波源到点C(0,0.5)的路程分别为3.5 m和2.5 m,路程差为1 m,而t=0时两列波的波源的振动方向相反,所以两列波到达点C时振动方向相同,引起点C处质点的振动相互加强。
答案:2 减弱 加强
2.[多普勒效应]
(多选)关于多普勒效应,下列说法正确的是( )
A.多普勒效应是由于波的干涉引起的
B.发生多普勒效应时,波源的频率并未发生改变
C.多普勒效应是由于波源与观察者之间有相对运动而发生的
D.只有声波才有多普勒效应
解析:选BC 多普勒效应是由于波源与观察者之间发生相对运动而产生的,其波源的频率不发生变化,是观察者接收到的频率发生变化,故B、C正确,A错误。
3.[波的图像与衍射]
(多选)如图所示,沿x轴正方向传播的一列横波在某时刻的波形图为一正弦曲线,其波速为200 m/s。下列说法正确的是( )
A.从图示时刻开始,质点b比质点a先回到平衡位置
B.从图示时刻开始,经0.01 s时间x=2 m处质点通过的路程为0.4 m
C.若该波波源从x=0处沿x轴正方向运动,则在x=2 000 m处接收到的波的频率将小于50 Hz
D.若该波传播过程中遇到宽约为3 m的障碍物,则能发生明显的衍射现象
解析:选BD 根据“上坡下,下坡上”知,题图所示时刻质点b向y轴负方向振动,故质点a比质点b先回到平衡位置,选项A错误;根据题图知波长为4 m,由T==0.02 s知,f=50 Hz,经过0.01 s,x=2 m处的质点回到平衡位置,运动的路程为0.4 m,选项B正确;由于波源向观察者所在处靠近,故接收到的波的频率大于50 Hz,选项C错误;波发生明显衍射的条件是障碍物或孔的尺寸接近或小于波长,选项D正确。
[名师微点]
1.波的干涉现象中振动加强点、减弱点的两种判断方法
(1)公式法
某质点的振动是加强还是减弱,取决于该点到两相干波源的距离之差Δr。
①当两波源振动步调一致时
若Δr=nλ(n=0,1,2,…),则振动加强;
若Δr=(2n+1)(n=0,1,2,…),则振动减弱。
②当两波源振动步调相反时
若Δr=(2n+1)(n=0,1,2,…),则振动加强;
若Δr=nλ(n=0,1,2,…),则振动减弱。
(2)图像法
在某时刻波的干涉的波形图上,波峰与波峰(或波谷与波谷)的交点,一定是加强点,而波峰与波谷的交点一定是减弱点,各加强点或减弱点各自连接而成以两波源为中心向外辐射的连线,形成加强线和减弱线,两种线互相间隔,加强点与减弱点之间各质点的振幅介于加强点与减弱点的振幅之间。
2.多普勒效应的成因分析
(1)接收频率:观察者接收到的频率等于观察者在单位时间内接收到的完全波的个数。
(2)当波源与观察者相互靠近时,观察者接收到的频率变大,当波源与观察者相互远离时,观察者接收到的频率变小。
相关资料
更多

