2019届高考生物一轮课时跟踪检测28《神经调节与体液调节的关系 》(含解析)
展开课时跟踪检测(二十八) 神经调节与体液调节的关系
一、选择题
1.关于体液调节的特点,下列叙述错误的是( )
A.与神经调节相比,调节速度较缓慢,作用时间较长
B.通过体液运送调节因子
C.调节因子都是由内分泌腺产生的
D.与神经调节相比,调节作用范围较广泛
解析:选C 参与体液调节的调节因子中,除激素以外,还有其他调节因子(如CO2等),故调节因子并不都是由内分泌腺产生的。
2.(2018·宜宾二诊)下列有关人体水盐平衡调节的叙述,正确的是( )
A.渗透压感受器和调节中枢均位于下丘脑
B.饮水不足会引起下丘脑产生渴觉
C.摄入过多过咸的食物后,会引起细胞内液的量增加
D.剧烈运动引起的大量出汗会导致失水过多,从而抑制抗利尿激素的分泌
解析:选A 下丘脑中存在渗透压感受器和水盐调节中枢;饮水不足时,产生渴觉的是大脑皮层;摄入过多过咸的食物后,细胞外液渗透压升高,会引起细胞内液的量减少;剧烈运动引起的大量出汗会导致失水过多,从而促进抗利尿激素的分泌。
3.关于神经调节和体液调节之间的关系,下列叙述错误的是( )
A.内分泌腺本身可以直接或间接地受神经系统的调节
B.内分泌腺所分泌的激素可以影响神经系统的发育和功能
C.人体各器官、系统的活动协调一致离不开神经调节和体液调节的协调
D.下丘脑接受寒冷刺激后分泌TRH的过程属于神经—体液调节
解析:选D 不少内分泌腺本身直接或间接地受中枢神经系统的调节,在这种情况下,体液调节可以看作神经调节的一个环节;内分泌腺所分泌的激素可以影响神经系统的发育和功能,如幼年时甲状腺激素缺乏会影响脑的发育;正是由于神经调节和体液调节的协调,人体各器官、系统的活动才能协调一致;下丘脑接受寒冷刺激后分泌TRH属于神经调节的一个环节,没有体现体液调节。
4.(2018·郑州一测)下丘脑与机体内环境的稳态有着密切的关系。相关叙述错误的是( )
A.体温调节、水平衡调节的中枢位于下丘脑内
B.当身体的温度感受器受到寒冷刺激时,相应的神经冲动传到下丘脑,下丘脑就会分泌较多的促甲状腺激素
C.下丘脑损坏后,实验动物分泌的抗利尿激素减少,致使肾小管和集合管重吸收水分减少,体内渗透压出现异常
D.甲状腺激素和性激素都可以抑制下丘脑的分泌活动
解析:选B 下丘脑中有体温调节中枢、水平衡调节中枢、血糖调节中枢;在寒冷刺激下,下丘脑会分泌较多的促甲状腺激素释放激素;下丘脑中有渗透压感受器、水平衡调节中枢且能够分泌抗利尿激素,下丘脑损坏后,抗利尿激素分泌减少,肾小管和集合管重吸收水分减少,致使体内渗透压异常;甲状腺激素和性激素的分泌都存在分级调节和反馈调节,当甲状腺激素和性激素分泌过多时,都可以抑制下丘脑的分泌活动。
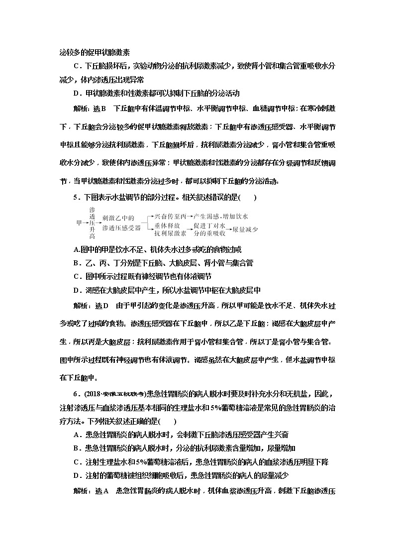
5.下图表示水盐调节的部分过程。相关叙述错误的是( )
A.图中的甲是饮水不足、机体失水过多或吃的食物过咸
B.乙、丙、丁分别是下丘脑、大脑皮层、肾小管与集合管
C.图中所示过程既有神经调节也有体液调节
D.渴感在大脑皮层中产生,所以水盐调节中枢在大脑皮层中
解析:选D 由于甲引起的变化是渗透压升高,所以甲可能是饮水不足、机体失水过多或吃了过咸的食物。渗透压感受器在下丘脑中,所以乙是下丘脑;渴感在大脑皮层中产生,所以丙是大脑皮层;抗利尿激素作用于肾小管和集合管,所以丁是肾小管与集合管。图中所示过程既有神经调节也有体液调节。渴感虽然在大脑皮层中产生,但水盐调节中枢在下丘脑中。
6.(2018·安徽五校联考)患急性胃肠炎的病人脱水时要及时补充水分和无机盐,因此,注射渗透压与血浆渗透压基本相同的生理盐水和5%葡萄糖溶液是常见的急性胃肠炎的治疗方法。下列相关叙述正确的是( )
A.患急性胃肠炎的病人脱水时,会刺激下丘脑渗透压感受器产生兴奋
B.患急性胃肠炎的病人脱水时,分泌的抗利尿激素含量增加,尿量增加
C.注射生理盐水和5%葡萄糖溶液后,患急性胃肠炎的病人的血浆渗透压明显下降
D.注射的葡萄糖被组织细胞吸收后,患急性胃肠炎的病人的尿量减少
解析:选A 患急性胃肠炎的病人脱水时,机体血浆渗透压升高,刺激下丘脑渗透压感受器产生兴奋,使抗利尿激素分泌量增加,导致尿量减少。生理盐水和5%葡萄糖溶液是与血浆等渗的溶液,注射生理盐水和5%葡萄糖溶液后病人的血浆渗透压基本不变。注射的葡萄糖被组织细胞吸收后,血浆渗透压下降,抗利尿激素分泌量减少,病人的尿量增加。
7.如图为动物体温调节过程的部分示意图,图中①②③代表激素,当某人走出房间进入寒冷环境中,下列有关叙述正确的是( )
A.血液中激素①②的含量会增加,激素③的含量减少
B.激素①②对垂体的作用效应都为促进
C.骨骼肌受神经支配,不自主战栗
D.激素①作用的靶细胞也可以是甲状腺细胞
解析:选C 在体温调节过程中,下丘脑分泌的促甲状腺激素释放激素作用于垂体,促进垂体分泌促甲状腺激素,促甲状腺激素作用于甲状腺,促进甲状腺激素的分泌,因此①为促甲状腺激素释放激素,②为甲状腺激素,③为促甲状腺激素。寒冷条件下,激素①②③的含量都会增加;促甲状腺激素释放激素能促进垂体发挥作用,而当甲状腺激素增多时,甲状腺激素反过来会抑制垂体的活动;促激素释放激素的靶器官只有垂体;寒冷环境中骨骼肌作为效应器能通过不受大脑皮层控制的战栗来增加产热,维持体温稳定。
8.下图为人体内体温与水平衡调节的示意图,有关叙述错误的是( )
A.当受到寒冷刺激时,a、b、c、d激素的分泌均会增加
B.c、d激素分泌增多,可促进骨骼肌与内脏代谢活动增强,产热量增加
C.下丘脑是感觉体温变化的主要中枢,是形成冷觉、热觉的部位
D.激素e是下丘脑分泌的,可以促进肾小管和集合管对水重吸收
解析:选C 体温调节中枢在下丘脑,大脑皮层是冷觉、热觉的感知部位。a是促甲状腺激素释放激素、b是促甲状腺激素、c是甲状腺激素、d是肾上腺素、e是抗利尿激素,其中e是由下丘脑分泌的,由垂体后叶释放,作用于肾小管和集合管。
9.下图是正常人在不同环境温度条件下皮肤血管血流量的变化示意图,相关分析正确的是( )
A.ab段引起皮肤血管血流量减少的神经中枢在下丘脑
B.ab段导致肾上腺素分泌增加的结构基础是内分泌系统
C.bc段机体的散热速率大于产热速率
D.d点以后只需及时补充大量水分即可
解析:选A ab段皮肤血管血流量减少是皮肤毛细血管收缩导致的,受下丘脑的体温调节中枢调控;引起肾上腺素分泌的结构基础是反射弧;bc段皮肤血管血流量基本不变,说明机体的体温相对恒定,机体的散热速率等于产热速率;cd段皮肤血管血流量增加,d点以后汗腺的分泌活动增强,所以要及时补充水和无机盐。
10.如图所示为神经系统和内分泌系统之间的联系,①②③④代表相关激素,则下列说法正确的是( )
A.图中激素②能促进甲状腺的分泌,抑制下丘脑的分泌
B.寒冷环境中血液中激素①②③④的量均增加
C.机体内激素的分泌既有分级调节也有反馈调节
D.激素②能促进激素③的分泌,激素③能抑制激素②的分泌,所以说②③具有拮抗作用
解析:选C 图中①②③④分别代表促甲状腺激素释放激素、促甲状腺激素、甲状腺激素和抗利尿激素。促甲状腺激素可以促进甲状腺激素的分泌,甲状腺激素可以通过反馈调节抑制下丘脑和垂体的分泌活动,甲状腺激素与促甲状腺激素之间不存在拮抗作用;寒冷环境中,体内水分的散失主要通过排尿的方式,所以尿量会增多,抗利尿激素分泌量会减少。
11.(2018·长沙模拟)寒冬时节某健康人在28 ℃的空调室内补充足量米饭和饮用水后休息10 min 即进入零下5 ℃的环境中工作。如图表示该人体内生理指标的相对变化趋势,下列相关叙述正确的是( )
A.曲线可表示血糖含量变化,P点时胰岛素含量较Q点增加
B.曲线可表示人体体温变化,P点时毛细血管中血流量较Q点增加
C.曲线可表示血浆渗透压变化,P点时抗利尿激素含量较Q点减少
D.曲线可表示体内甲状腺激素含量变化,P点时骨骼肌产热量小于Q点
解析:选A 该健康人补充米饭后的一段时间内,体内血糖含量会升高,进而使胰岛素含量增加从而降低血糖。进入寒冷环境中人体体温不会有升高趋势,通过体温调节,P点时毛细血管中血流量较Q点减少。大量饮水后该健康人体内血浆渗透压应先下降,经过调节后恢复正常,P点时抗利尿激素含量较Q点减少。该健康人进入寒冷环境中,需通过促进甲状腺激素的分泌来增加产热量,P点时骨骼肌产热量应大于Q点。
12.如图①②分别代表不同的细胞,M表示物质。则符合该模型的是( )
A.①传出神经、②传入神经、M神经递质
B.①下丘脑神经分泌细胞、②垂体细胞、M促甲状腺激素
C.①甲状腺细胞、②下丘脑神经分泌细胞、M甲状腺激素
D.①效应T细胞、②被病原体侵染的细胞、M抗体
解析:选C 传入神经可通过神经递质作用于传出神经;下丘脑神经分泌细胞分泌的是促甲状腺激素释放激素;甲状腺细胞分泌的甲状腺激素可反馈作用于下丘脑神经分泌细胞;抗体是由浆细胞合成分泌的。
二、非选择题
13.(2018·衡水月考)如图为某同学“饥寒交迫”时体内的一些生理变化过程示意图(A~D为器官或细胞,①~④为激素)。结合所学知识,回答下列问题:
(1)人体的体温调节中枢位于________,产生冷觉的A是______________。
(2)当激素③以B为靶细胞时,体现了激素的________调节,③对B的作用效应有________________、________________。
(3)激素④的主要靶器官(细胞)是________,与其在血糖调节方面相互拮抗的激素是________。
(4)相同饮水量的情况下,人在冬天比在夏天排尿量多的主要原因是________________________________。
解析:(1)人体的体温调节中枢、血糖调节中枢和水盐平衡调节中枢均位于下丘脑。温度感觉中枢在大脑皮层,故产生冷觉的A是大脑皮层。(2)由“下丘脑”、“甲状腺”可推知,图中B为垂体,①②③分别为促甲状腺激素释放激素、促甲状腺激素和甲状腺激素。当③(甲状腺激素)作用于下丘脑和B(垂体)时,可抑制①和②的分泌,这是一种(负)反馈调节机制。甲状腺激素可提高靶细胞的代谢速率,故③(甲状腺激素)作用于B(垂体)的效应为:抑制垂体合成和分泌促甲状腺激素,提高垂体细胞代谢速率。(3)饥寒交迫时,人体内血糖含量较低,机体会通过调节使血糖浓度升高,胰高血糖素具有升高血糖的作用,由此可推出:C为胰岛A细胞,④为胰高血糖素,D为胰高血糖素的靶器官或靶细胞,主要为肝脏细胞。胰岛素有降血糖的作用,与胰高血糖素在调节血糖方面相互拮抗。(4)正常情况下,人体的摄水量和排水量处于动态平衡,在相同饮水量的情况下,人在冬天几乎不排汗,基本依靠排尿来排水,故冬天的排尿量比夏天的排尿量多。
答案:(1)下丘脑 大脑皮层 (2)(负)反馈 抑制垂体产生促甲状腺激素 提高细胞代谢速率 (3)肝脏细胞 胰岛素 (4)汗液分泌较少
14.网球比赛中,运动员的精准判断、快速奔跑等都需要消耗能量,产生代谢废物。下面是比赛中运动员部分生理活动调节示意图,①~③表示相关过程,X~Z表示相关激素。分析回答:
(1)看到对方发球时,运动员精力集中,下丘脑中的神经细胞接受大脑皮层传来的神经冲动,分泌________________(激素),促使甲状腺激素分泌增多,糖类代谢增强。由此可见,该过程为________________调节。
(2)比赛过程中,运动员大量出汗,激素Z的分泌量________,从而维持体内水分的平衡,合成激素Z的器官是________。
(3)比赛结束初期,运动员的呼吸、心跳等并没有立即恢复正常水平,原因是体液调节具有________________的特点。
(4)运动员从比赛场地进入温度较低的休息室时,其体内激素Y的分泌量会________,而且短时间内血压会升高,血压升高的原因是___________________________________。
解析:(1)下丘脑通过分泌促甲状腺激素释放激素促进促甲状腺激素的分泌进而促进甲状腺激素的分泌。(2)激素Z为抗利尿激素。大量出汗后,细胞外液渗透压升高,此时抗利尿激素分泌量增加,该激素由下丘脑合成,垂体释放。(3)体液调节作用范围较广,作用时间较长,所以比赛结束初期,运动员的呼吸、心跳等并没有立即恢复正常水平。(4)激素X为促甲状腺激素,激素Y为甲状腺激素,在寒冷刺激条件下,甲状腺激素分泌量增加,促进产热,同时肾上腺素分泌量增加,使心跳加快,血压升高。
答案:(1)促甲状腺激素释放激素 神经—体液
(2)增加 下丘脑 (3)作用时间长
(4)增加 肾上腺素分泌量增加,皮肤血管收缩
15.如图为抗利尿激素调节肾小管上皮细胞对水的通透性变化示意图,图中A、B、C代表不同的结构或物质,a、b代表含水通道蛋白囊泡的不同转运过程。请据图回答:
(1)肾小管上皮细胞之间通过结构A紧密连接而封闭了细胞间隙,能防止B________(填名称)和原尿混合,维持二者的渗透压梯度。
(2)肾小管上皮细胞中水通道蛋白在________上合成,最终经过_________________加工、包装并转移至囊泡膜上。
(3)抗利尿激素与肾小管上皮细胞膜上C________(名称)结合后,启动a过程,使囊泡膜与管腔侧细胞膜融合,增加膜上的水通道蛋白数量,从而使细胞膜________________________________________________________________________。
(4)当正常人一次饮用100 mL清水,约过半小时后,尿量就开始增加。其调节过程是①→②→③。请完善:
①________________________________________________________________________;
②管腔侧细胞膜上的水通道蛋白在细胞膜的凹陷处集中,然后形成内陷囊泡,b过程增强;
③________________________________________________________________________
________________________________________________________________________。
解析:(1)B是肾小管上皮细胞之间的液体,为组织液。肾小管上皮细胞之间通过结构A紧密连接而封闭了细胞间隙,能防止组织液和原尿混合,维持二者的渗透压梯度。(2)水通道蛋白在核糖体上合成,需要内质网和高尔基体的加工,最终转移至囊泡膜上。(3)由图可知,抗利尿激素与肾小管上皮细胞膜上的特异性受体结合后,启动a过程,使得囊泡膜与管腔侧细胞膜融合,可增加膜上的水通道蛋白数量,导致肾小管对水的通透性增强。(4)根据示意图可知,当正常人一次饮用100 mL清水,细胞外液渗透压降低,导致抗利尿激素的释放减少;管腔侧细胞膜上的水通道蛋白在细胞膜的凹陷处集中,然后形成内陷囊泡,b过程增强,导致管腔侧细胞膜上水通道蛋白减少,降低了管腔侧细胞膜对水的通透性,导致尿量增加。
答案:(1)组织液 (2)核糖体 内质网和高尔基体
(3)(抗利尿激素)受体 对水的通透性增强 (4)①细胞外液渗透压下降,体液中抗利尿激素减少 ③管腔侧细胞膜水通道蛋白数量减少,降低了管腔侧细胞膜对水的通透性,导致排尿量增加

