2020高三地理一轮复习提分教程(湘教版)讲义:必修1第3章自然地理环境的整体性和差异性规范答题5
展开
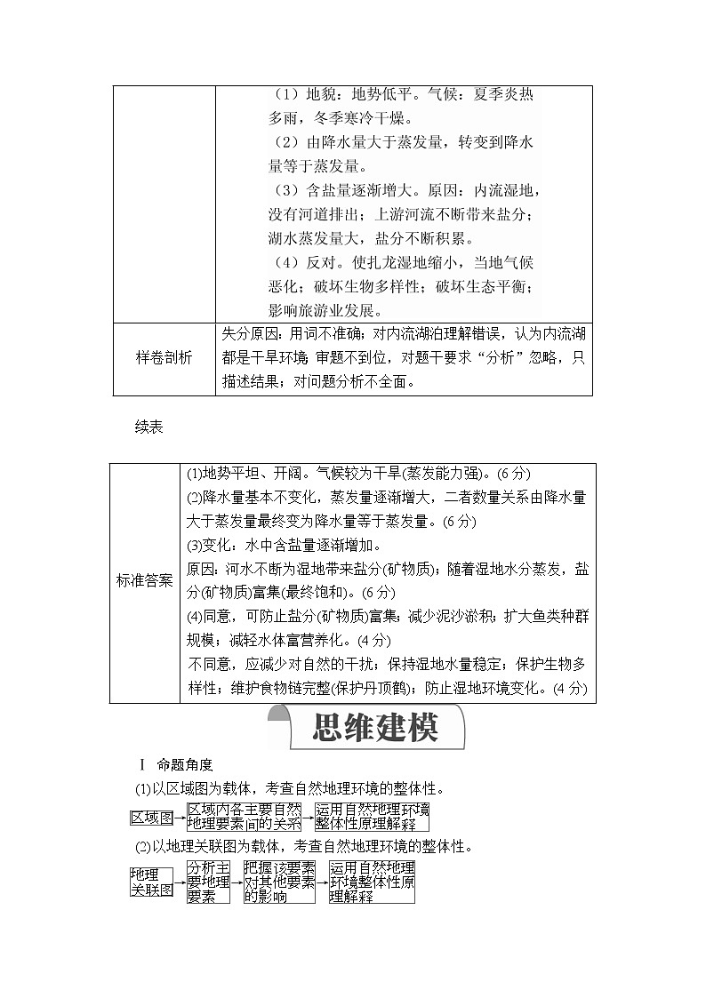
(2018·全国卷Ⅰ)阅读图文资料,完成下列要求。(22分)
乌裕尔河原为嫩江的支流。受嫩江西移、泥沙沉积等影响,乌裕尔河下游排水受阻,成为内流河。河水泛滥,最终形成面积相对稳定的扎龙湿地(下图)。扎龙湿地面积广大,积水较浅。
(1)河流排水受阻常形成堰塞湖,乌裕尔河排水受阻却形成沼泽湿地,据此推测扎龙湿地的地貌、气候特点。(6分)
(2)分析从乌裕尔河成为内流河至扎龙湿地面积稳定,乌裕尔河流域降水量、蒸发量数量关系的变化。(6分)
(3)指出未来扎龙湿地水中含盐量的变化,并说明原因。(6分)
(4)有人建议,通过工程措施恢复乌裕尔河为外流河,你是否同意,并说明理由。(4分)
样卷展示 | 得分:13分 |
样卷剖析 | 失分原因:用词不准确;对内流湖泊理解错误,认为内流湖都是干旱环境;审题不到位,对题干要求“分析”忽略,只描述结果;对问题分析不全面。 |
续表
标准答案 | (1)地势平坦、开阔。气候较为干旱(蒸发能力强)。(6分) (2)降水量基本不变化,蒸发量逐渐增大,二者数量关系由降水量大于蒸发量最终变为降水量等于蒸发量。(6分) (3)变化:水中含盐量逐渐增加。 原因:河水不断为湿地带来盐分(矿物质);随着湿地水分蒸发,盐分(矿物质)富集(最终饱和)。(6分) (4)同意,可防止盐分(矿物质)富集;减少泥沙淤积;扩大鱼类种群规模;减轻水体富营养化。(4分) 不同意,应减少对自然的干扰;保持湿地水量稳定;保护生物多样性;维护食物链完整(保护丹顶鹤);防止湿地环境变化。(4分) |
Ⅰ 命题角度
(1)以区域图为载体,考查自然地理环境的整体性。
→→
(2)以地理关联图为载体,考查自然地理环境的整体性。
→→→
Ⅱ 地理环境整体性原理应用答题模板
思考方向 | 答题模板 | |
气候 | 位置、地形、洋流等 | ①纬度位置主要影响气温。②海陆位置主要影响降水。③地形影响气温和降水。④洋流影响气温和降水 |
地貌 | 气候、水文、植被等 | ①不同气候条件下形成不同的地貌类型。②河流、海洋、冰川对地貌造成影响。③植被覆盖率的高低也影响地貌 |
水文 | 气候、地形、植被、土壤 | ①气候影响河流的流量、水位、结冰期、含沙量、汛期、水能等。②地形影响河流的含沙量、水能等。③植被影响河流的含沙量和水量变化。④土壤主要影响河流的含沙量等 |
植被 | 位置、气候、地形、土壤等 | 不同的地理位置、气候、地形、土壤条件下,发育的植被不同 |
1.(2017·江苏高考)阅读材料,回答下列问题。
材料一 2017年是加拿大建国150周年,国家公园免费开放一年。加拿大落基山南段的众多国家公园,自然风光美丽壮观,吸引了世界各地游客。
材料二 下图为“加拿大50°N附近温哥华—温尼伯地形剖面示意图及部分城市气候资料图”。
(1)游客感觉到莱斯布里奇与温尼伯气温不同。试比较同属温带大陆性气候的两地气候特征的差异,并分析其冬季气温差异的主要原因。
(2)游客继续西行至“加拿大雨都”温哥华,发现这里与落基山以东的气候不同。温哥华属________气候,这里降水较多的原因有_________________。
答案 (1)莱斯布里奇冬季气温相对较高;气温年较差相对较小;年降水量较少(温尼伯冬季气温低;气温年较差相对较大;年降水量较多)。落基山东麓地区频繁受到下沉暖气流的影响(焚风效应)。
(2)温带海洋性 常年盛行西风;暖流增湿;地形抬升
解析 第(1)题,对比两地的气候资料图可知气候特征的差异,一般从气温(变化)和降水量两方面比较。降水量与距海远近有关;根据图示的气流方向可知,位于山地背风坡的莱斯布里奇受焚风效应影响气温偏高,温尼伯因为地处北美大陆的平原区,受冬季风影响明显,冬季气温低。第(2)题,根据图文材料,温哥华位于50°N附近的大陆西岸,处于典型的温带海洋性气候分布区。此处温带海洋性气候多雨的原因与盛行西风、洋流及地形的抬升作用有关。
2.读图文材料,回答下列问题。
材料 1220年,道教领袖丘处机西行途经张家口的野狐岭时,叹曰:“登高南望,俯视太行诸山,晴岚可爱,北顾但寒沙衰草,中原之风,自此隔绝矣。”下图为华北部分地区示意图。
(1)描述图示地区多年平均气温的空间分布特点,指出其主要影响因素。
(2)分别说出丘处机登高之地南、北的自然带名称。
(3)20世纪70年代以来,永定河下游常处于断流状态,试说明原因。
(4)运用自然环境的整体性原理,分析张家口以北地区植被破坏对环境的影响。
答案 (1)特点:由东南向西北递减。影响因素:地形、纬度。
(2)南:温带落叶阔叶林带。北:温带草原带。
(3)全球气候变暖,降水减少;生产、生活用水量增加。
(4)自然地理环境各要素是一个相互渗透、相互制约和相互联系的整体。植被破坏会导致蒸发旺盛;地下水水位下降;草场退化;土地荒漠化严重;沙尘暴等灾害更加频繁。
解析 第(1)题,结合图中信息可知,图示地区多年平均气温由东南向西北递减,主要是受纬度和地形的影响。第(2)题,丘处机登高之地以南处于温带季风气候区,植被为温带落叶阔叶林;以北处于温带大陆性气候区,植被为温带草原。第(3)题,主要从自然原因和人为原因两方面来分析。自然原因:全球气候变暖,蒸发旺盛;气候干旱,降水稀少。人为原因:生产、生活用水量增加。第(4)题,植被破坏会导致蒸发旺盛,进而导致地下水水位下降;而地下水水位的下降和蒸发的增强,会导致草场退化和土地荒漠化严重;草场退化和土地荒漠化加剧,加上蒸发强烈,会导致沙尘暴等灾害更加频繁。

