全国统考2021高考英语一轮复习第2编语法突破专题七代词学案含解析
展开专题七 代词
1.(2019· 天津高考,3)A study shows the students who are engaged in after-school activities are happier than ________ who are not.
答案:those 本空指代前面的复数名词the students,同时为后面who引导的定语从句的先行词,此时应该用表示特指的指示代词those。
2.(2018·全国卷Ⅰ,70)If you are time poor, you need run for only half the time to get the same benefits as other sports, so perhaps we should all give ________ a try.
答案:it give it a try “试一试”,相当于have a try。
3.(2018·全国卷Ⅲ,68)When the gorillas and I frightened each other, I was just glad to find ________ (they) alive.
答案:them 此处作find的宾语,用they的宾格形式them。
4.(2017·浙江高考,64)Another nice thing is that you learn both new words and ________ (they) use unconsciously.
答案:their 此处应用形容词性物主代词修饰名词use,指这些词的用法,故填their。
5.(2017·全国卷Ⅱ,67)However, the railway quickly proved to be a great success and within six months, more than 25,000 people were using ________ every day.
答案:it it在这里指代the railway。
6.(2017·浙江高考,59)Pahlsson screamed so loudly that her daughter came running from the house. “She thought I had hurt ________ (I),” says Pahlsson.
答案:myself 由空格处所在句子的主语I可知应用反身代词myself作宾语。
7.(2018·全国卷Ⅱ,短文改错)... no matter how many times I asked to watch them, my parents would not let me. They would say to us that playing card games would help my brain.
________________________________________________________________
答案:us→me 由“I asked”“would not let me”以及“help my brain”可知,此处指的是“me”。
8.(2018·全国卷Ⅲ,短文改错)I had done myself homework, but I was shy.
________________________________________________________________
答案:myself→the/my 此处可特指“这项作业”或指“我的家庭作业”,故将myself改为the/my。
9.(2019·全国卷Ⅲ,短文改错)In the cafe, customers will enjoy yourselves in the historical environment that is created for them.
________________________________________________________________
答案:yourselves→themselves 此处指代主语customers,要用themselves。
10.(2017·全国卷Ⅲ,短文改错)This picture often brings back to me many happy memories of your high school days.
________________________________________________________________
答案:your→my 根据前半句“This picture often brings back to me”可知应将your改为my。
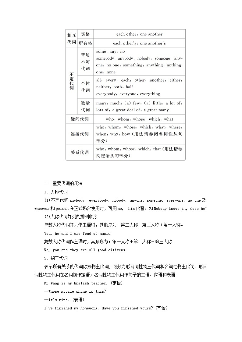
一 代词的分类
代词分为人称代词、物主代词、反身代词、指示代词、不定代词、相互代词、疑问代词、连接代词和关系代词等。
二 重要代词的用法
1.人称代词
(1)不定代词anybody, everybody, nobody, anyone, someone, everyone, no one及whoever和person在正式场合使用时,可用he, him代替。如Nobody knows it, does he?
(2)人称代词并列的排列顺序
单数人称代词并列作主语时,其顺序为:第二人称+第三人称+第一人称。
You, he and I are fond of music.
复数人称代词作主语时,其顺序为:第一人称+第二人称+第三人称。
We, you and they are all good citizens.
2.物主代词
表示所有关系的代词称为物主代词,可分为形容词性物主代词和名词性物主代词。形容词性物主代词在名词前作定语;名词性物主代词作句子的主语、宾语和表语。
Mr Wang is my English teacher. (定语)
—Whose mobile phone is this?
—It's mine. (表语)
I've finished my homework. Have you finished yours? (宾语)
3.反身代词
反身代词在句中可作宾语、表语、同位语等。
(1)有些动词如dress, bathe, amuse, blame, dry, cut, enjoy, hurt, introduce, behave等常用反身代词作宾语,表示动作回到执行者本身。
We enjoyed ourselves very much last night.
Please help yourself to some fruit.
I could not dress (myself) up at that time.
Please allow me to introduce myself first.
(2)不少情况下,反身代词可起强调作用,具有状语的性质,这时可放到句子后部。
I prefer to do the work myself.
4.指示代词
常用的指示代词有this, that, these, those。这些指示代词具有形容词和代词两种词性,在句中可以作定语、主语、宾语或表语等。
(1)指示代词this和that的区别
this常指后面要讲到的事物,有启下的作用;that则指前面讲到的事物,有承上的作用。
I want to tell you this: the English party will be held on Saturday afternoon.
That's why he didn't come.
[注意] 在口语中,this和that可用作副词来修饰形容词,以表示程度。
I didn't realize it was going to be this far. (=as far as this)
If your friend is that clever, why isn't he rich?
(2)such的用法
such一般在句中作定语和主语;在作定语时,它所修饰的名词前的不定冠词a(n)应放在such之后;而such在与no, some, any, several, many, little, few, all等连用时,放在它们的后面。
Such a great number of people died because the earthquake happened while they were sleeping.
Believe it or not, there is no such thing as standard English.
(3)so的用法
在think, say, hear, do, hope, believe, expect, fear, be afraid等后,常用so替代上文提到的内容或情况。
—The new English teacher is very strict.
—Yes, I think so.
—Will it be fine tomorrow?
—I hope so.
[注意] so还可以用于以下句型中作替代词:
①so+助动词/情态动词/连系动词+主语
②so+主语+助动词/情态动词/连系动词
③主语+助动词/情态动词/连系动词+so
—She bought a computer.
—So did I.
—He will go to Hangzhou for a holiday tomorrow.
—So he will.
The teacher asked us to read the text and we did so.
(4)the same ... as “与……一样的”(不是同一个);the same ... that (指同一个)
This is the same watch as I lost. (相似的,但不是同一块手表)
This is the same watch that I lost.(是丢失的那块手表)
5.常用不定代词用法辨析
(1)some与any; one与it; that与those
some, any | some可用于疑问句中,表示盼望得到肯定的答复,或者表示建议、请求等。 —Your coffee smells great! —It's from Mexico. Would you like some? some 和any修饰可数名词单数时,some表示某个,any表示任何一个。 ①I have read this article in some magazine. ②—Which of the three ways shall I take to the village? —Any way as you please. |
续表
one, it | one表泛指,指代前面提到过的那类人或物中的一个,用于指代可数名词。若有修饰词,则必须与冠词连用。可有前置、后置定语。其复数为ones。 it所代替的是前面提到过的“同名同物”,既可以代替可数名词,也可代替不可数名词,it前通常不加修饰语。it还可指代一件具体的事,而one不可以。 ①Cars do cause us some health problems—in fact far more serious ones than mobile phones do. ②This film is an interesting one and I like to see it. ③Of all the dresses, this is the one I like best. |
that, those | that通常指代前面提到的不可数名词,而且有后置定语。those指代前面提到的可数名词复数,常有后置定语。 ①Generally speaking, the weather in Beijing is colder than that in Shanghai. ②The dishes in this restaurant is similar to those in that restaurant. |
(2)another, other, the other, others, the others的用法
不定代词 | 意义 | 用法说明 |
another | 三者或三者以上中的任何一个,另一个 | 指三者或三者以上中的任何一个,用作代词或形容词,如I don't like this coat. Show me another, please. |
other | 另外的,相当于形容词 | 只作定语,常与复数名词连用;但如果前面有the, this, that, some, any, each, every, no, one及my, your, his等时,则可与单数名词连用,如any other plant, every other day |
the other | (两者中的)另一个 | 常与one连用,构成:one ... the other ... “一个……另一个……”;作定语修饰复数名词时,表示另一方中的“全部其余的” |
others | 泛指别的人或物 | 是other的复数形式,泛指别的人或物(但不是全部),不能作定语,常构成some ... others ... |
the others | 特指其余的人或物 | 是the other的复数形式,特指其余的人或物,常构成some ... the others ... |
(3)all, both, either, neither, each和every的用法
| 词性 | 数量 | 意义、用法 |
all | pron. | 三个或三个以上的人或物 | ①作主语指“所有的人”时谓语为复数,指“所有的事情”时,谓语为单数 ②not无论放在all前还是后,都表示部分否定,全部否定用none。除了all之外, both, each, every以及由every构成的不定代词,加not都表示部分否定,若要表示全部否定,需要借助neither, nothing, no one, nobody等词 ③可以和of短语连用 |
both | pron. | 两个人或物 | 可以和of短语连用 |
either | pron. | 两者中任何一个 | 还可作副词,表示“也”,用在否定句句尾 |
neither | pron. | 两者都不 | 还可表示“也不”,此时以neither开头常用部分倒装 |
each | pron. adj. | 两者或两者以上的每一个 | ①强调个体 ②可以与of短语连用 |
every | adj. | 三者或三者以上中的每一个 | ①整体描述 ②不能与of短语连用 |
(4)none, no one, nothing与no的用法
①none既可指人,也可指物,且一定是特指概念,常用来回答how many/much引导的疑问句;no one只能指人,且只能是泛指概念,常用来回答who引导的疑问句;nothing “什么也没有”,否定一切,常用来回答what引导的疑问句。
—How many students are there in the classroom now?
—None.
—Who is in the classroom?
—No one./Nobody.
②none后面可加of引导的介词短语,而something/anything/everything/nothing, someone/anyone/everyone/no one却不能。
③no(=not any)在句子中作定语,修饰可数或不可数名词。none在句中作主语或宾语。
There is no water on the moon. (定语)
None of them knows the story. (主语)
I know none of them. (宾语)
(5)few, a few, little与a little的用法
| 词义 | 用法 | 例句 |
few | 几乎没有(否定) | 修饰可数名词复数 | Few words are best. |
a few | 有几个 (肯定) | 修饰可数名词复数 | I have only a few books. |
little | 几乎没有 (否定) | 修饰不可数名词 | She had little affection for him. |
a little | 有一点 (肯定) | 修饰不可数名词 | A little water is enough. |
6.it的用法
(1)it作形式主语或形式宾语:it作形式主语或形式宾语时, 真正的主语或宾语可以是动词不定式、动名词或由that引导的主语或宾语从句,把真正的主语或宾语移到句后。
It is a good habit to do morning exercises.
It is a pity that you didn't see such a good film.
(2)it用于强调句型:It+is/was+被强调的部分+that/who+其他。
It is Professor Wang that/who teaches us English every Monday afternoon.
(3)it引起的几个易混时间句型。
①It+be+时间段+since从句,“自从……以来已多久了”。在“It is/has been ... since ...”句型中,注意:since从句的谓语动词是终止性动词,则主句动作或状态自该终止性动词动作开始时算起;若since从句的谓语动词是延续性动词,则主句动作或所表示的状态自该延续性动词动作结束时开始。
It is three years since she left Beijing.
It is three years since she lived in Beijing.
②It+be+时间段+before从句,主句中的谓语动词用肯定式,意为“过多长时间才……”;主句中的谓语动词是否定式时,意为“没过多久就……”。主句的时态可用过去时was或将来时will be;用was时,before从句的动词用一般过去时;用will be时,before从句常用一般现在时。
It was not long before she learned those poems by heart.
It was long before the police arrived.
It will be hours before he makes a decision.
③It+be+时间+when从句,主句中的谓语动词和从句中的谓语动词在时态上一般是一致的,主句是will be, when从句用一般现在时代替将来时。
It was already 8 o'clock when we got home.
It was the next morning when we finished our work.
It will be midnight when they get there.
Ⅰ.单句语法填空
1.(2019·甘肃会宁一中高三月考)________ is highly likely that the remains that are found in Siberia these days have been preserved.
答案:It 句意:很可能最近在西伯利亚发现的遗迹已经得到了保护。此处it是形式主语,而真正的主语是后面由that引导的主语从句that the remains that are found in Siberia these days have been preserved。
2.The foreign students were so amazed by the unique Chinese tea culture that ________ couldn't help taking pictures.
答案:they 指代上文提到的“The foreign students”。
3.Generally speaking, ________ is widely believed that there are several positive aspects as follows.
答案:it it is widely believed that ... 是固定句型,意为“人们普遍认为……”。
4.(2020·广西柳州市高三上学期摸底考试)If you want to keep ________ from being hungry later of the day, you'd better eat within 90 minutes after waking up.
答案:yourself 句意:如果你想这一天不饿的话,你最好在醒来后九十分钟内吃东西。此处反身代词作宾语,故填yourself。
5.What ________ should also do is turn off the lights when we leave our classrooms or dorms.
答案:we 句意:我们也要做的是离开教室或宿舍时随手关灯。下文提到的“when we leave our classrooms”也是提示。
6.Some suggested going boating in the lake, while ________ thought it a good idea to climb the hill near our school.
答案:others some ... others ... “一些人……另一些人……”。
7.You can choose ________ of the books on the list.
答案:any any在此句中为不定代词,意为“任一,任何一些”。
8.Besides your name card, I found a passport and a credit card in it, ________ of which have your name on them.
答案:both 此处用both指代前面提到的“a passport and a credit card”。
9.My schoolbag, which is brand new, is a common pack bag. It is a black ________ with a Chinese knot on the top.
答案:one 此处用one指代前面提到的可数名词schoolbag。
10.—Excuse me, do you want David or Brown to do it?
—________ is up to the job, I'm afraid.
答案:Neither 句意:——打扰一下,你想让戴维还是布朗做这项工作呢?——恐怕他们俩都不能胜任。neither表示“两者都不”,符合语境。
Ⅱ.单句改错
1.The two girls are getting on very well and share some with each other.
________________________________________________________________
答案:some→much 由getting on very well (相处得很融洽)可知两人有很多共同点,故much符合语境。
2.—Is there anything else I can do for you, Jeff?
—No. Thanks. I really appreciate when you lent all your notes to me before the exam.
________________________________________________________________
答案:appreciate后加it it在句中作形式宾语,真正的宾语为后面的从句。
3.—Silly me! I forgot the color of my luggage.
—What about one over there?
________________________________________________________________
答案:one→that 这里用that代替上文的不可数名词luggage。
4.In some countries, people eat with chopsticks, while in other, knives and forks.
________________________________________________________________
答案:other→others others泛指其他国家,没有范围限制。
5.Good families are much to all their members, but something to none.
________________________________________________________________
答案:something→everything 句意:优秀的家庭对它们的成员们来说意味着许多,但并不是一切。

